Click here to close Hello! We notice that you are using Internet Explorer, which is not supported by Xenbase and may cause the site to display incorrectly. We suggest using a current version of Chrome, FireFox, or Safari.
XB-ART-56997
EMBO Rep 2019 Nov 05;2011:e48336. doi: 10.15252/embr.201948336.
Show Gene links Show Anatomy links

The ion channel function of polycystin-1 in the polycystin-1/polycystin-2 complex.

Wang Z, Ng C, Liu X, Wang Y, Li B, Kashyap P, Chaudhry HA, Castro A, Kalontar EM, Ilyayev L, Walker R, Alexander RT, Qian F, Chen XZ, Yu Y.


???displayArticle.abstract???
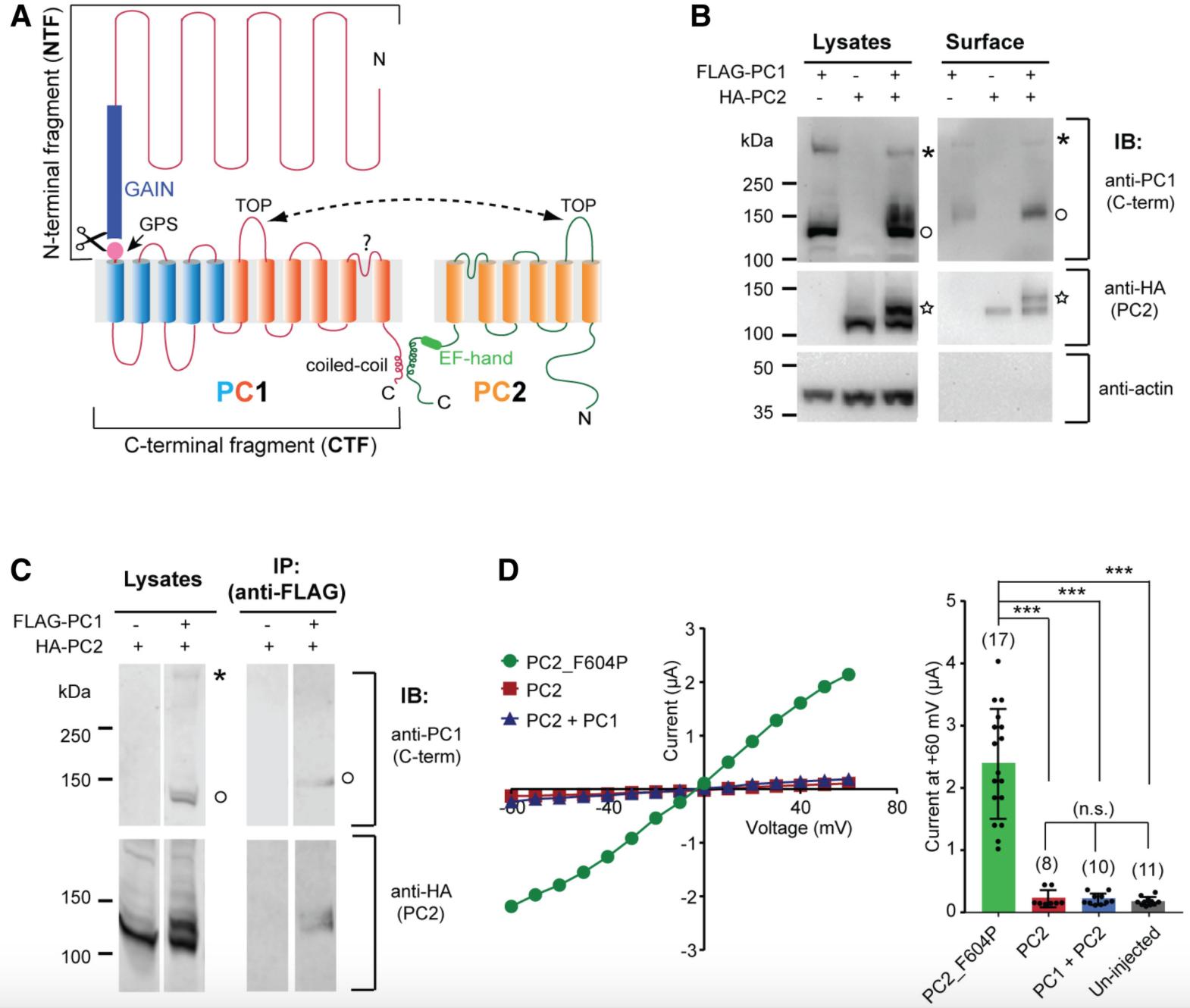
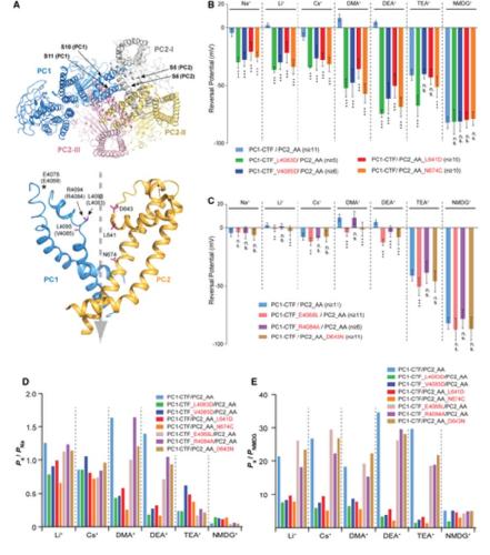
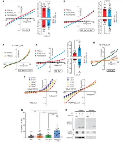
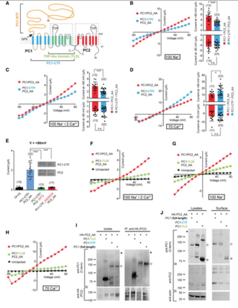
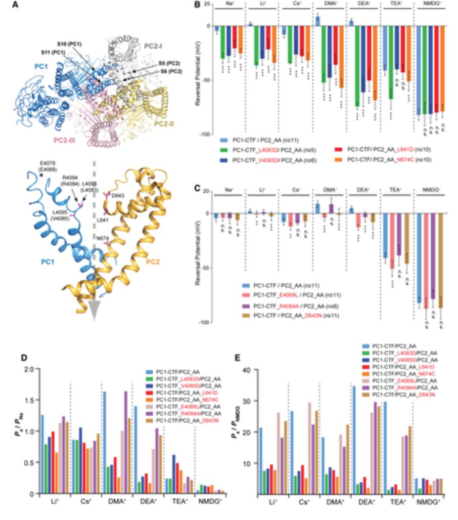
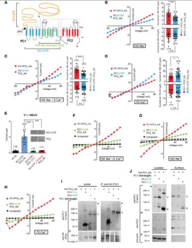
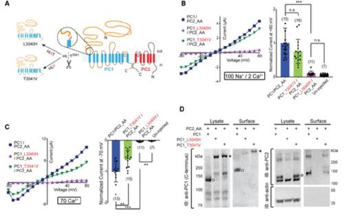
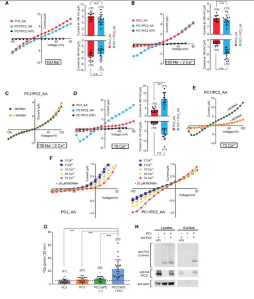
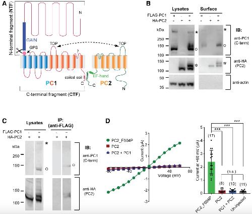
Autosomal dominant polycystic kidney disease (ADPKD) is caused by mutations in PKD1 or PKD2 gene, encoding the polycystic kidney disease protein polycystin-1 and the transient receptor potential channel polycystin-2 (also known as TRPP2), respectively. Polycystin-1 and polycystin-2 form a receptor-ion channel complex located in primary cilia. The function of this complex, especially the role of polycystin-1, is largely unknown due to the lack of a reliable functional assay. In this study, we dissect the role of polycystin-1 by directly recording currents mediated by a gain-of-function (GOF) polycystin-1/polycystin-2 channel. Our data show that this channel has distinct properties from that of the homomeric polycystin-2 channel. The polycystin-1 subunit directly contributes to the channel pore, and its eleven transmembrane domains are sufficient for its channel function. We also show that the cleavage of polycystin-1 at the N-terminal G protein-coupled receptor proteolysis site is not required for the activity of the GOF polycystin-1/polycystin-2 channel. These results demonstrate the ion channel function of polycystin-1 in the polycystin-1/polycystin-2 complex, enriching our understanding of this channel and its role in ADPKD.

???displayArticle.pubmedLink??? 31441214
???displayArticle.pmcLink??? PMC6832002
???displayArticle.link??? EMBO Rep
???displayArticle.grants??? [+]

Species referenced: Xenopus
Genes referenced: bmp1 clca1.3 pkd1 pkd2


???attribute.lit??? ???displayArticles.show???
References [+] :
Anyatonwu, Organic cation permeation through the channel formed by polycystin-2. 2005, Pubmed