XB-ART-56994
Nucleic Acids Res
2020 Mar 18;485:2442-2456. doi: 10.1093/nar/gkz1219.
Show Gene links
Show Anatomy links
HSF2BP negatively regulates homologous recombination in DNA interstrand crosslink repair.
Sato K, Brandsma I, van Rossum-Fikkert SE, Verkaik N, Oostra AB, Dorsman JC, van Gent DC, Knipscheer P, Kanaar R, Zelensky AN.
???displayArticle.abstract???
The tumor suppressor BRCA2 is essential for homologous recombination (HR), replication fork stability and DNA interstrand crosslink (ICL) repair in vertebrates. We show that ectopic production of HSF2BP, a BRCA2-interacting protein required for meiotic HR during mouse spermatogenesis, in non-germline human cells acutely sensitize them to ICL-inducing agents (mitomycin C and cisplatin) and PARP inhibitors, resulting in a phenotype characteristic of cells from Fanconi anemia (FA) patients. We biochemically recapitulate the suppression of ICL repair and establish that excess HSF2BP compromises HR by triggering the removal of BRCA2 from the ICL site and thereby preventing the loading of RAD51. This establishes ectopic expression of a wild-type meiotic protein in the absence of any other protein-coding mutations as a new mechanism that can lead to an FA-like cellular phenotype. Naturally occurring elevated production of HSF2BP in tumors may be a source of cancer-promoting genomic instability and also a targetable vulnerability.
???displayArticle.pubmedLink??? 31960047
???displayArticle.pmcLink??? PMC7049687
???displayArticle.link??? Nucleic Acids Res
Species referenced: Xenopus
Genes referenced: brca2 fancd2 hsf2bp parp1 rad51
GO keywords: interstrand cross-link repair
???displayArticle.disOnts??? Fanconi anemia
???attribute.lit??? ???displayArticles.show???
|
|
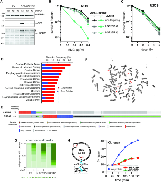
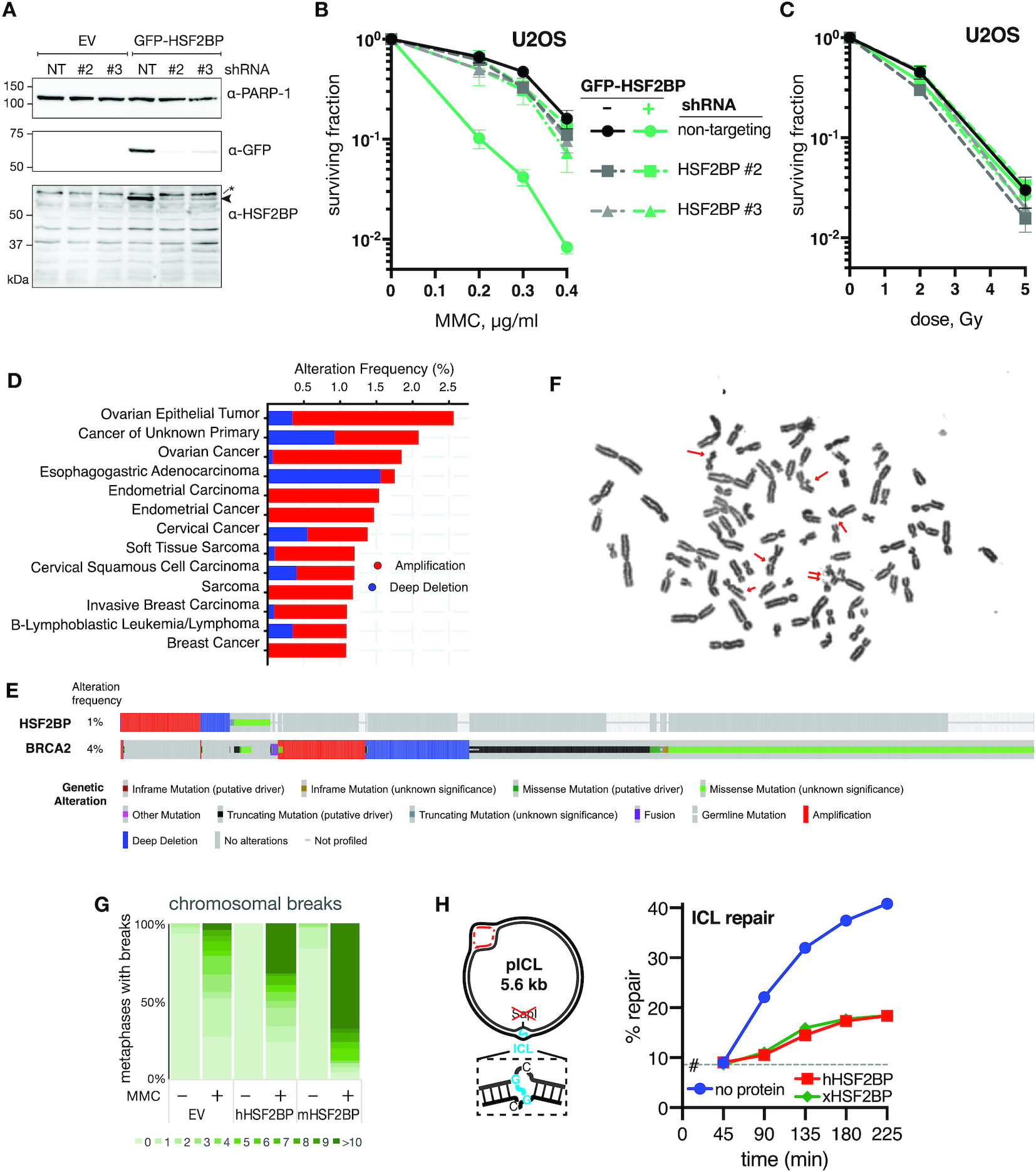
Fig.1 HSF2BP disrupts the FA pathway. (AâC) Immunoblot and clonogenic survivals of the U2OS cells stably transformed with GFP-hHSF2BP or GFP expression constructs and stably transduced with lentiviral vectors encoding anti-HSF2BP (#2, #3) or non-targeting shRNAs. Cells were treated with the indicated doses of MMC (B) or ionizing radiation (C); n = 2. Efficiency of the knockdown was assessed by immunoblotting of whole cell extracts with the indicated antibodies (A); * indicates a non-specific band. (D) Frequency of HSF2BP deletion and amplification in tumor sample sequencing data available at cBioPortal (53,54). Studies with â¥100 samples were analyzed. (E) Graphical summary of cancer samples that harbor genetic alteration in either the HSF2BP or BRCA2 gene. Alteration frequency was calculated using profiled samples (562 alterations in 55 817 profiled samples for HSF2BP, and 2945 alterations in 68 793 profiled samples for BRCA2). Each sample was colored by alteration types as indicated. (F) Example metaphase chromosomal spread from HSF2BP-overproducing cell treated overnight with 100 nM MMC. Chromatid breaks and a quadriradial chromosome are indicated with single and double arrows, respectively. (G) Quantification of chromatid breaks in HeLa cells stably transformed with HSF2BP expression vectors or control, with and without overnight 100 nM MMC treatment; 50 metaphases per condition were scored. (H) ICL repair efficiency in the presence or absence of HSF2BP. The scheme on the left shows pICL, a synthetic plasmid substrate in which the diagnostic SapI site is disrupted by a cis-platinum ICL that is restored by replication-associated repair by the FA pathway in Xenopus egg extracts (see also (Supplementary Figure S3A) for details). pICL was replicated in Xenopus egg extract that was supplemented with purified recombinant His-tagged human (h) or Xenopus (x) HSF2BP or buffer. Replication intermediates were isolated and digested with HincII, or HincII and SapI, and separated on agarose gel. Repair efficiency was calculated and plotted. As repair kinetics and absolute efficiency are highly dependent on the egg extract preparation, single experiment is plotted here, and a replica is shown in (Supplementary Figure S1L). #, SapI fragments from contaminating uncrosslinked plasmid present in varying amounts in different pICL preparations. |
|
|
Fig.2 FA pathway disruption by HSF2BP requires interaction with BRCA2. (A) ICL repair efficiency in Xenopus egg extract in the presence or absence of purified recombinant wild-type (WT) human HSF2BP or its R200T variant that cannot bind BRCA2. #, SapI fragments from contaminating uncrosslinked plasmid present in varying amounts in different pICL preparations. Repeat of this experiment is shown in (Supplementary Figure S2A). (B) Clonogenic survival of U2OS cells stably producing GFP, or GFP-tagged wild-type or non-BRCA2-binding R200T variant of HSF2BP, and exposed to the indicated doses of MMC; n = 4. (C) Schematic of a fragment of the human BRCA2 locus depicting the strategy for homozygous exon 12 excision from HeLa cells using two CRISPR/Cas9 cuts. Introns are not drawn to scale; exon phase is depicted using various shapes of the side boundaries. Genotyping primers are shown as blue arrows (see also (Supplementary Figure S2B)). Boundaries of the minimal HSF2BP-binding domain (HBD) mapped in the previous study (fragment F9 (3)) is shown with green line. (DâG) Immunoblot (D) and clonogenic survival (E and F) of the BRCA2 Î12 and its parental HeLa cell line (wt), stably transformed with human HSF2BP expression vector (wild-type or R200T mutant) or empty vector. (D) HSF2BP is indicated with an arrow, * â non-specific band. For clonogenic survivals cells were treated with ICL-inducing agents MMC (E) and cisplatin (F), or PARPi talazoparib (G); n = 3â9. |
|
|
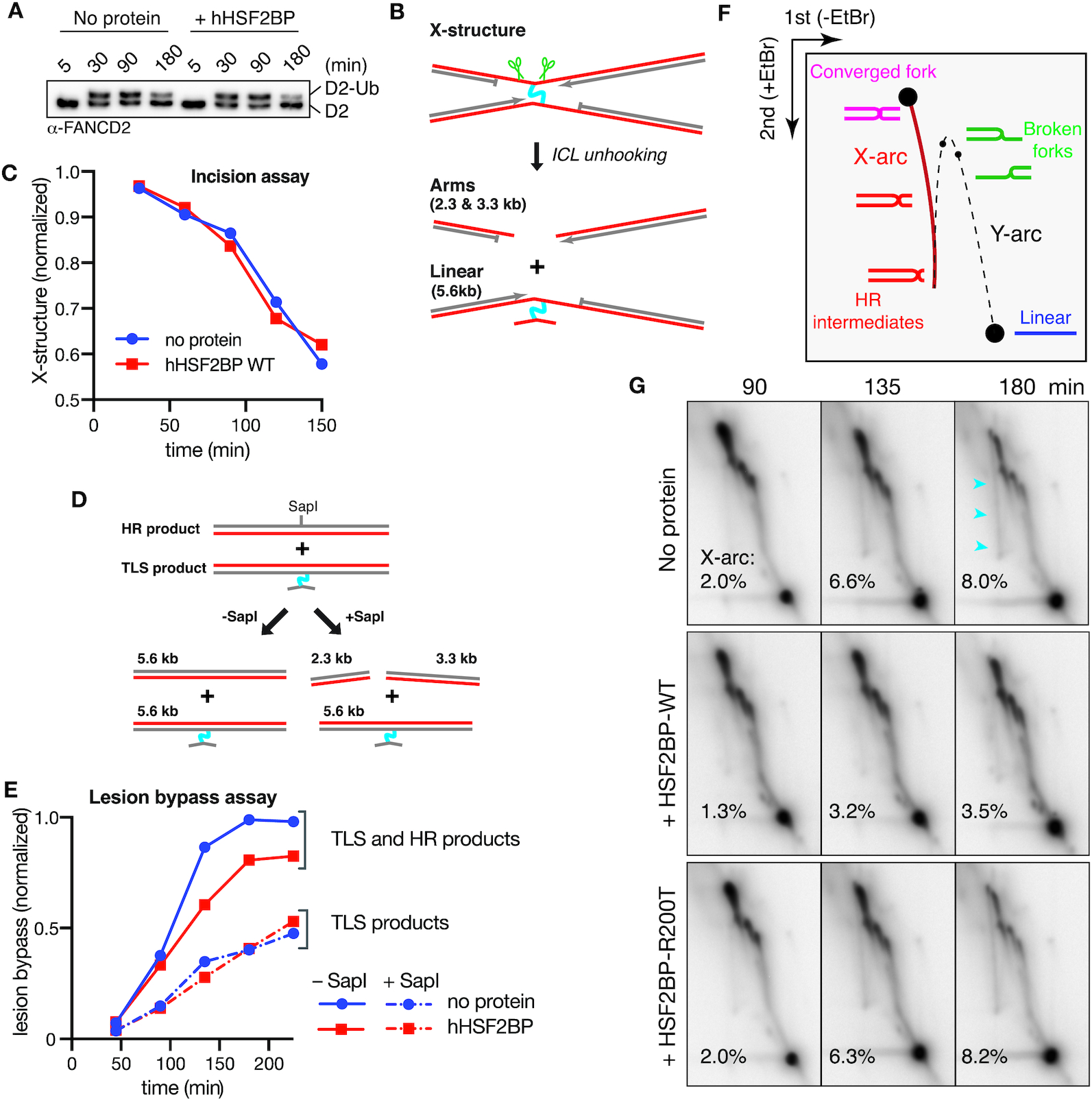
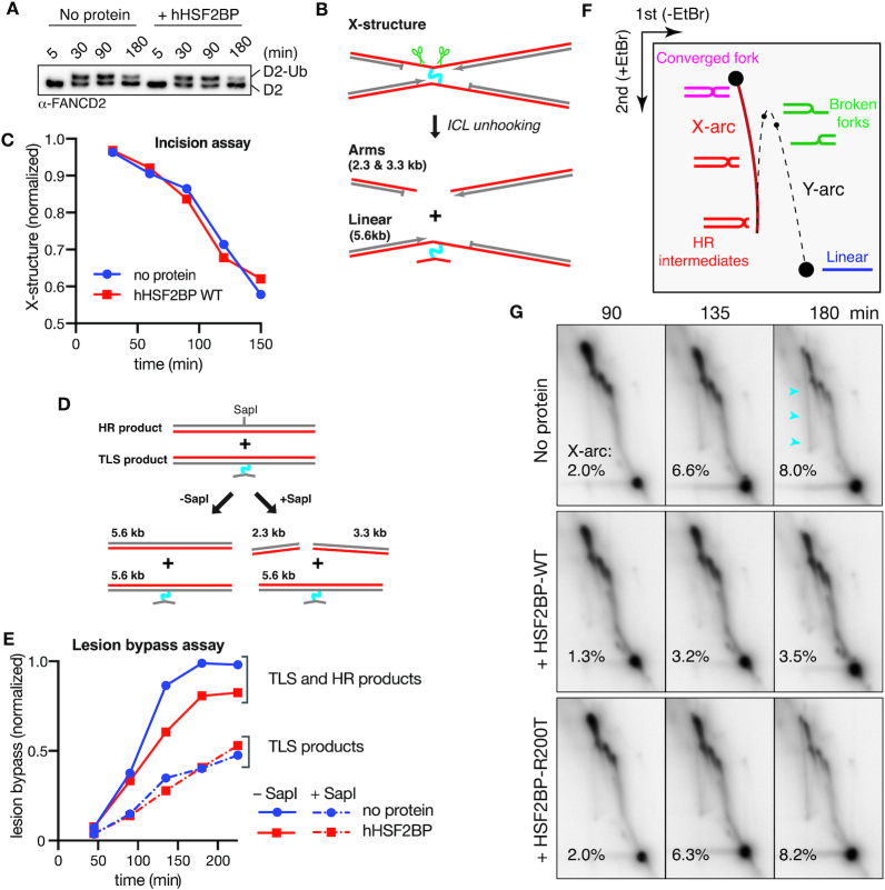
Fig.3 HSF2BP inhibits HR in the FA pathway. (A) HSF2BP does not inhibit ICL-induced FANCD2 ubiquitination in Xenopus egg extract. Proteins from egg extract incubated with pICL with or without the addition of recombinant human HSF2BP for the indicated periods of time were analyzed by immunoblotting with anti-Xenopus laevis FANCD2 antibody. (B and C) HSF2BP does not inhibit lesion unhooking in Xenopus egg extract. Prelabeled pICL was replicated in Xenopus egg extracts supplemented with or without recombinant human HSF2BP, and replication products were isolated, digested by HincII to generate the products shown on the scheme (B), and separated on a denaturing agarose gel (Supplementary Figure S3C). The decline of the X-structures was quantified and plotted (C). Red lines on the scheme (B) indicate the labeled parental strand. (D and E) HSF2BP does not inhibit translesion synthesis in Xenopus egg extract. pICL was replicated in Xenopus egg extracts supplemented with or without recombinant human HSF2BP in the presence of 32P-α-dCTP, and replication products were isolated, digested by HincII, or HincII and SapI, as shown on the scheme (D), and separated on a denaturing agarose gel (Supplementary Figure S3D). Extension products were quantified and plotted (E). HSF2BP-induced reduction in full-length products in the absence of SapI indicates a defect in HR. (F and G) Inhibition of HR intermediate formation by HSF2BP revealed by 2DGE. pICL was replicated in Xenopus egg extracts supplemented with or without recombinant human HSF2BP in the presence of 32P-α-dCTP, and replication products were isolated, digested by HincII, and analyzed by 2DGE. Scheme (F) shows migration patterns for various replication products. The X-arc is indicated by the blue arrows in the top right image in (G), the numbers indicate the efficiency of its formation (defined by the ratio of X-arc product intensity to total intensity). |
|
|
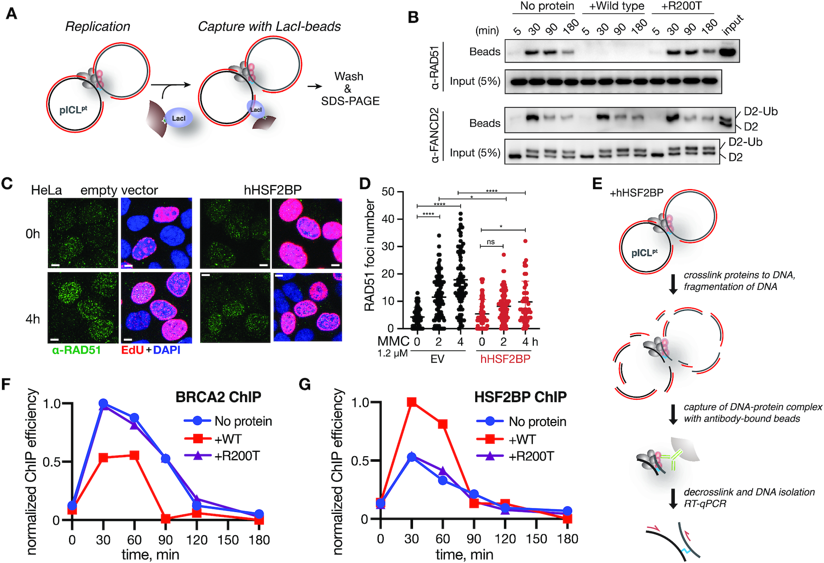
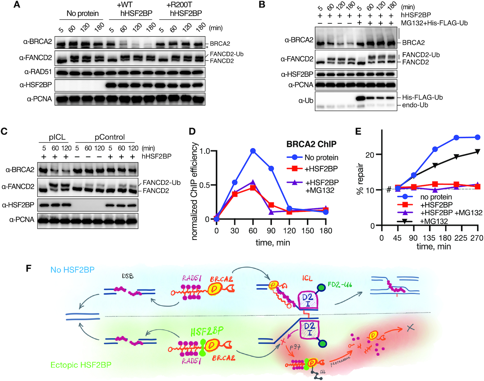
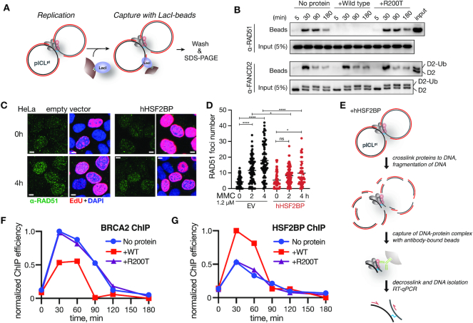
Fig.4 HSF2BPâBRCA2 interaction prevents RAD51 accumulation at ICL. (A and B) Stable RAD51 accumulation on pICL during repair is abrogated by wild-type human HSF2BP, but not the R200T mutant. The pICL plasmid was replicated in Xenopus egg extracts. At the indicated times, pICL was pulled down by incubation with streptavidin beads coated with biotinylated LacI (A). Presence of bound RAD51 and FANCD2 was determined by immunoblotting (B). (C and D) RAD51 focus formation after short-term (0â4 h) exposure to 1.2 μM MMC of HeLa cells stably transformed with human HSF2BP expression vector or an empty vector. Thirty minutes before fixation, EdU was added to the media to label S-phase cells. After Click-IT reaction and anti-RAD51 immunofluorescent staining, cells were imaged using confocal microscope. Representative images (C) and foci quantification (D) are shown. Foci were counted manually. The experiment was repeated two times, 50â90 nuclei per sample were analyzed, significance was determined using one-way ANOVA; scale bars = 5 μm. Experiment with chronic MMC treatment is shown in Supplementary Figure S4A. (E) Scheme of the ChIP assay. (F and G) Recombinant human HSF2BP inhibits loading of endogenous BRCA2 at the ICL in Xenopus egg extract. pICL replication samples at the indicated time points were analyzed by BRCA2 (F) and HSF2BP (G) ChIP using a primer pair for the ICL locus. |
|
|
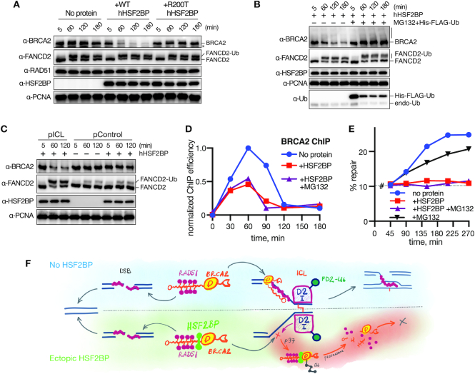
Fig.5 HSF2BP induces ICL-dependent BRCA2 degradation. (A) Wild-type HSF2BP, but not the R200T mutant, induces BRCA2 degradation during ICL repair. pICL was replicated in Xenopus egg extracts in the presence or absence of human HSF2BP. Total extract samples were collected at the indicated time points and analyzed by immunoblotting. (B) HSF2BP-induced BRCA2 degradation is proteasome dependent. pICL was replicated in Xenopus egg extracts containing human HSF2BP in the absence or presence of proteasome inhibitor MG-132. Recombinant His-FLAG-tagged ubiquitin was added to counteract ubiquitin depletion as a result of proteasome inhibition. Total extract samples were collected at the indicated time points and analyzed by immunoblotting. (C) HSF2BP-induced BRCA2 degradation is ICL repair-dependent. Experiment as in (A) was repeated with the pControl plasmid that has the same sequence as pICL, but no crosslink. Total extract samples were collected at the indicated time points and analyzed by immunoblotting. (D) Addition of MG-132 does rescue reduced level of BRCA2 at ICLs during repair. Crosslinked plasmids were replicated in the presence or absence of purified recombinant wild-type human HSF2BP, with and without MG-132 and His-FLAG-tagged ubiquitin. Samples were analyzed by BRCA2 ChIP using a primer pair for the ICL locus. (E) HSF2BP-induced ICL repair defect is not rescued upon addition of MG-132. ICL repair efficiency in Xenopus egg extract was measured in the presence or absence of purified recombinant wild-type human HSF2BP with and without MG-132 and His-FLAG-tagged ubiquitin. #, SapI fragments from contaminating uncrosslinked plasmid present in varying amounts in different pICL preparations. (F) Schematic depiction of the model explaining HSF2BP effects on the function of BRCA2 in DSB and ICL repair. |
|
|
Figure 1. HSF2BP disrupts the FA pathway. (AâC) Immunoblot and clonogenic survivals of the U2OS cells stably transformed with GFP-hHSF2BP or GFP expression constructs and stably transduced with lentiviral vectors encoding anti-HSF2BP (#2, #3) or non-targeting shRNAs. Cells were treated with the indicated doses of MMC (B) or ionizing radiation (C); n = 2. Efficiency of the knockdown was assessed by immunoblotting of whole cell extracts with the indicated antibodies (A); * indicates a non-specific band. (D) Frequency of HSF2BP deletion and amplification in tumor sample sequencing data available at cBioPortal (53,54). Studies with â¥100 samples were analyzed. (E) Graphical summary of cancer samples that harbor genetic alteration in either the HSF2BP or BRCA2 gene. Alteration frequency was calculated using profiled samples (562 alterations in 55 817 profiled samples for HSF2BP, and 2945 alterations in 68 793 profiled samples for BRCA2). Each sample was colored by alteration types as indicated. (F) Example metaphase chromosomal spread from HSF2BP-overproducing cell treated overnight with 100 nM MMC. Chromatid breaks and a quadriradial chromosome are indicated with single and double arrows, respectively. (G) Quantification of chromatid breaks in HeLa cells stably transformed with HSF2BP expression vectors or control, with and without overnight 100 nM MMC treatment; 50 metaphases per condition were scored. (H) ICL repair efficiency in the presence or absence of HSF2BP. The scheme on the left shows pICL, a synthetic plasmid substrate in which the diagnostic SapI site is disrupted by a cis-platinum ICL that is restored by replication-associated repair by the FA pathway in Xenopus egg extracts (see also (Supplementary Figure S3A) for details). pICL was replicated in Xenopus egg extract that was supplemented with purified recombinant His-tagged human (h) or Xenopus (x) HSF2BP or buffer. Replication intermediates were isolated and digested with HincII, or HincII and SapI, and separated on agarose gel. Repair efficiency was calculated and plotted. As repair kinetics and absolute efficiency are highly dependent on the egg extract preparation, single experiment is plotted here, and a replica is shown in (Supplementary Figure S1L). #, SapI fragments from contaminating uncrosslinked plasmid present in varying amounts in different pICL preparations. |
|
|
Figure 2. FA pathway disruption by HSF2BP requires interaction with BRCA2. (A) ICL repair efficiency in Xenopus egg extract in the presence or absence of purified recombinant wild-type (WT) human HSF2BP or its R200T variant that cannot bind BRCA2. #, SapI fragments from contaminating uncrosslinked plasmid present in varying amounts in different pICL preparations. Repeat of this experiment is shown in (Supplementary Figure S2A). (B) Clonogenic survival of U2OS cells stably producing GFP, or GFP-tagged wild-type or non-BRCA2-binding R200T variant of HSF2BP, and exposed to the indicated doses of MMC; n = 4. (C) Schematic of a fragment of the human BRCA2 locus depicting the strategy for homozygous exon 12 excision from HeLa cells using two CRISPR/Cas9 cuts. Introns are not drawn to scale; exon phase is depicted using various shapes of the side boundaries. Genotyping primers are shown as blue arrows (see also (Supplementary Figure S2B)). Boundaries of the minimal HSF2BP-binding domain (HBD) mapped in the previous study (fragment F9 (3)) is shown with green line. (DâG) Immunoblot (D) and clonogenic survival (E and F) of the BRCA2 Î12 and its parental HeLa cell line (wt), stably transformed with human HSF2BP expression vector (wild-type or R200T mutant) or empty vector. (D) HSF2BP is indicated with an arrow, * â non-specific band. For clonogenic survivals cells were treated with ICL-inducing agents MMC (E) and cisplatin (F), or PARPi talazoparib (G); n = 3â9. |
|
|
Figure 3. HSF2BP inhibits HR in the FA pathway. (A) HSF2BP does not inhibit ICL-induced FANCD2 ubiquitination in Xenopus egg extract. Proteins from egg extract incubated with pICL with or without the addition of recombinant human HSF2BP for the indicated periods of time were analyzed by immunoblotting with anti-Xenopus laevis FANCD2 antibody. (B and C) HSF2BP does not inhibit lesion unhooking in Xenopus egg extract. Prelabeled pICL was replicated in Xenopus egg extracts supplemented with or without recombinant human HSF2BP, and replication products were isolated, digested by HincII to generate the products shown on the scheme (B), and separated on a denaturing agarose gel (Supplementary Figure S3C). The decline of the X-structures was quantified and plotted (C). Red lines on the scheme (B) indicate the labeled parental strand. (D and E) HSF2BP does not inhibit translesion synthesis in Xenopus egg extract. pICL was replicated in Xenopus egg extracts supplemented with or without recombinant human HSF2BP in the presence of 32P-α-dCTP, and replication products were isolated, digested by HincII, or HincII and SapI, as shown on the scheme (D), and separated on a denaturing agarose gel (Supplementary Figure S3D). Extension products were quantified and plotted (E). HSF2BP-induced reduction in full-length products in the absence of SapI indicates a defect in HR. (F and G) Inhibition of HR intermediate formation by HSF2BP revealed by 2DGE. pICL was replicated in Xenopus egg extracts supplemented with or without recombinant human HSF2BP in the presence of 32P-α-dCTP, and replication products were isolated, digested by HincII, and analyzed by 2DGE. Scheme (F) shows migration patterns for various replication products. The X-arc is indicated by the blue arrows in the top right image in (G), the numbers indicate the efficiency of its formation (defined by the ratio of X-arc product intensity to total intensity). |
|
|
Figure 4. HSF2BPâBRCA2 interaction prevents RAD51 accumulation at ICL. (A and B) Stable RAD51 accumulation on pICL during repair is abrogated by wild-type human HSF2BP, but not the R200T mutant. The pICL plasmid was replicated in Xenopus egg extracts. At the indicated times, pICL was pulled down by incubation with streptavidin beads coated with biotinylated LacI (A). Presence of bound RAD51 and FANCD2 was determined by immunoblotting (B). (C and D) RAD51 focus formation after short-term (0â4 h) exposure to 1.2 μM MMC of HeLa cells stably transformed with human HSF2BP expression vector or an empty vector. Thirty minutes before fixation, EdU was added to the media to label S-phase cells. After Click-IT reaction and anti-RAD51 immunofluorescent staining, cells were imaged using confocal microscope. Representative images (C) and foci quantification (D) are shown. Foci were counted manually. The experiment was repeated two times, 50â90 nuclei per sample were analyzed, significance was determined using one-way ANOVA; scale bars = 5 μm. Experiment with chronic MMC treatment is shown in Supplementary Figure S4A. (E) Scheme of the ChIP assay. (F and G) Recombinant human HSF2BP inhibits loading of endogenous BRCA2 at the ICL in Xenopus egg extract. pICL replication samples at the indicated time points were analyzed by BRCA2 (F) and HSF2BP (G) ChIP using a primer pair for the ICL locus. |
|
|
Figure 5. HSF2BP induces ICL-dependent BRCA2 degradation. (A) Wild-type HSF2BP, but not the R200T mutant, induces BRCA2 degradation during ICL repair. pICL was replicated in Xenopus egg extracts in the presence or absence of human HSF2BP. Total extract samples were collected at the indicated time points and analyzed by immunoblotting. (B) HSF2BP-induced BRCA2 degradation is proteasome dependent. pICL was replicated in Xenopus egg extracts containing human HSF2BP in the absence or presence of proteasome inhibitor MG-132. Recombinant His-FLAG-tagged ubiquitin was added to counteract ubiquitin depletion as a result of proteasome inhibition. Total extract samples were collected at the indicated time points and analyzed by immunoblotting. (C) HSF2BP-induced BRCA2 degradation is ICL repair-dependent. Experiment as in (A) was repeated with the pControl plasmid that has the same sequence as pICL, but no crosslink. Total extract samples were collected at the indicated time points and analyzed by immunoblotting. (D) Addition of MG-132 does rescue reduced level of BRCA2 at ICLs during repair. Crosslinked plasmids were replicated in the presence or absence of purified recombinant wild-type human HSF2BP, with and without MG-132 and His-FLAG-tagged ubiquitin. Samples were analyzed by BRCA2 ChIP using a primer pair for the ICL locus. (E) HSF2BP-induced ICL repair defect is not rescued upon addition of MG-132. ICL repair efficiency in Xenopus egg extract was measured in the presence or absence of purified recombinant wild-type human HSF2BP with and without MG-132 and His-FLAG-tagged ubiquitin. #, SapI fragments from contaminating uncrosslinked plasmid present in varying amounts in different pICL preparations. (F) Schematic depiction of the model explaining HSF2BP effects on the function of BRCA2 in DSB and ICL repair. |
References [+] :
Almeida,
CTdatabase: a knowledge-base of high-throughput and curated data on cancer-testis antigens.
2009, Pubmed
Almeida, CTdatabase: a knowledge-base of high-throughput and curated data on cancer-testis antigens. 2009, Pubmed
Auerbach, Fanconi anemia and its diagnosis. 2009, Pubmed
Bièche, Increased level of exon 12 alternatively spliced BRCA2 transcripts in tumor breast tissue compared with normal tissue. 1999, Pubmed
Biswas, Functional evaluation of BRCA2 variants mapping to the PALB2-binding and C-terminal DNA-binding domains using a mouse ES cell-based assay. 2012, Pubmed
Brandsma, HSF2BP Interacts with a Conserved Domain of BRCA2 and Is Required for Mouse Spermatogenesis. 2019, Pubmed
Bruggeman, Massive expression of germ cell-specific genes is a hallmark of cancer and a potential target for novel treatment development. 2018, Pubmed
Budzowska, Regulation of the Rev1-pol ζ complex during bypass of a DNA interstrand cross-link. 2015, Pubmed , Xenbase
Cadiñanos, Generation of an inducible and optimized piggyBac transposon system. 2007, Pubmed
Cappell, Multiple cancer testis antigens function to support tumor cell mitotic fidelity. 2012, Pubmed
Cerami, The cBio cancer genomics portal: an open platform for exploring multidimensional cancer genomics data. 2012, Pubmed
Chalkley, Immuno-depletion and purification strategies to study chromatin-remodeling factors in vitro. 2004, Pubmed
Donoho, Deletion of Brca2 exon 27 causes hypersensitivity to DNA crosslinks, chromosomal instability, and reduced life span in mice. 2003, Pubmed
Enoiu, Construction of plasmids containing site-specific DNA interstrand cross-links for biochemical and cell biological studies. 2012, Pubmed
Epstein, Cis-regulatory mutations in human disease. 2009, Pubmed
Fackenthal, Naturally occurring BRCA2 alternative mRNA splicing events in clinically relevant samples. 2016, Pubmed
Feng, Homologous Recombination and Replication Fork Protection: BRCA2 and More! 2017, Pubmed
Franz, Ring of Change: CDC48/p97 Drives Protein Dynamics at Chromatin. 2016, Pubmed
Gao, A neomorphic cancer cell-specific role of MAGE-A4 in trans-lesion synthesis. 2016, Pubmed
Gao, Integrative analysis of complex cancer genomics and clinical profiles using the cBioPortal. 2013, Pubmed
Gao, The Cancer/Testes (CT) Antigen HORMAD1 promotes Homologous Recombinational DNA Repair and Radioresistance in Lung adenocarcinoma cells. 2018, Pubmed
Garcia-Higuera, Interaction of the Fanconi anemia proteins and BRCA1 in a common pathway. 2001, Pubmed
Geissmann, OpenCFU, a new free and open-source software to count cell colonies and other circular objects. 2013, Pubmed
Gibbs, Emerging Contributions of Cancer/Testis Antigens to Neoplastic Behaviors. 2018, Pubmed
Gibson, Enzymatic assembly of DNA molecules up to several hundred kilobases. 2009, Pubmed
Greve, Ectopic expression of cancer/testis antigen SSX2 induces DNA damage and promotes genomic instability. 2015, Pubmed
Hartford, Interaction with PALB2 Is Essential for Maintenance of Genomic Integrity by BRCA2. 2016, Pubmed
Hosoya, Synaptonemal complex protein SYCP3 impairs mitotic recombination by interfering with BRCA2. 2011, Pubmed
Jaenisch, Epigenetic regulation of gene expression: how the genome integrates intrinsic and environmental signals. 2003, Pubmed
Khan, Overexpression of active Aurora-C kinase results in cell transformation and tumour formation. 2011, Pubmed
Klein Douwel, Recruitment and positioning determine the specific role of the XPF-ERCC1 endonuclease in interstrand crosslink repair. 2017, Pubmed , Xenbase
Klein Douwel, XPF-ERCC1 acts in Unhooking DNA interstrand crosslinks in cooperation with FANCD2 and FANCP/SLX4. 2014, Pubmed , Xenbase
Knipscheer, The Fanconi anemia pathway promotes replication-dependent DNA interstrand cross-link repair. 2009, Pubmed , Xenbase
Knipscheer, Replication-coupled DNA interstrand cross-link repair in Xenopus egg extracts. 2012, Pubmed , Xenbase
Kochaniak, Proliferating cell nuclear antigen uses two distinct modes to move along DNA. 2009, Pubmed , Xenbase
Kottemann, Fanconi anaemia and the repair of Watson and Crick DNA crosslinks. 2013, Pubmed
Lee, Transcriptional regulation and its misregulation in disease. 2013, Pubmed
Li, Functional redundancy of exon 12 of BRCA2 revealed by a comprehensive analysis of the c.6853A>G (p.I2285V) variant. 2009, Pubmed
Lindsey, Potential role of meiosis proteins in melanoma chromosomal instability. 2013, Pubmed
Lombardi, Acquisition of Relative Interstrand Crosslinker Resistance and PARP Inhibitor Sensitivity in Fanconi Anemia Head and Neck Cancers. 2015, Pubmed
Lomonosov, Stabilization of stalled DNA replication forks by the BRCA2 breast cancer susceptibility protein. 2003, Pubmed
Long, Mechanism of RAD51-dependent DNA interstrand cross-link repair. 2011, Pubmed , Xenbase
Long, BRCA1 promotes unloading of the CMG helicase from a stalled DNA replication fork. 2014, Pubmed , Xenbase
Lord, BRCAness revisited. 2016, Pubmed
Lord, Synthetic lethality and cancer therapy: lessons learned from the development of PARP inhibitors. 2015, Pubmed
Martinez, BRCA2 regulates DMC1-mediated recombination through the BRC repeats. 2016, Pubmed
McCabe, Deficiency in the repair of DNA damage by homologous recombination and sensitivity to poly(ADP-ribose) polymerase inhibition. 2006, Pubmed
McFarlane, Meiosis-like Functions in Oncogenesis: A New View of Cancer. 2017, Pubmed
Meijer, Functional Ex Vivo Assay Reveals Homologous Recombination Deficiency in Breast Cancer Beyond BRCA Gene Defects. 2018, Pubmed
Modesti, RAD51AP1 is a structure-specific DNA binding protein that stimulates joint molecule formation during RAD51-mediated homologous recombination. 2007, Pubmed
Murai, Trapping of PARP1 and PARP2 by Clinical PARP Inhibitors. 2012, Pubmed
Nichols, HORMAD1 Is a Negative Prognostic Indicator in Lung Adenocarcinoma and Specifies Resistance to Oxidative and Genotoxic Stress. 2018, Pubmed
Nielsen, Ectopic Expression of Testis Germ Cell Proteins in Cancer and Its Potential Role in Genomic Instability. 2016, Pubmed
Pacek, Localization of MCM2-7, Cdc45, and GINS to the site of DNA unwinding during eukaryotic DNA replication. 2006, Pubmed , Xenbase
Prakash, Homologous recombination and human health: the roles of BRCA1, BRCA2, and associated proteins. 2015, Pubmed
Prelich, Gene overexpression: uses, mechanisms, and interpretation. 2012, Pubmed
Puget, Molecular analysis of sister chromatid recombination in mammalian cells. 2005, Pubmed
Ran, Genome engineering using the CRISPR-Cas9 system. 2013, Pubmed
Räschle, Mechanism of replication-coupled DNA interstrand crosslink repair. 2008, Pubmed , Xenbase
Rauh-Adelmann, Altered expression of BRCA1, BRCA2, and a newly identified BRCA2 exon 12 deletion variant in malignant human ovarian, prostate, and breast cancer cell lines. 2000, Pubmed
Rodrigue, Interplay between human DNA repair proteins at a unique double-strand break in vivo. 2006, Pubmed
Schlacher, Double-strand break repair-independent role for BRCA2 in blocking stalled replication fork degradation by MRE11. 2011, Pubmed
Shahzad, Biological significance of HORMA domain containing protein 1 (HORMAD1) in epithelial ovarian carcinoma. 2013, Pubmed
Shiohama, Identification of a meiosis-specific protein, MEIOB, as a novel cancer/testis antigen and its augmented expression in demethylated cancer cells. 2014, Pubmed
Simpson, Cancer/testis antigens, gametogenesis and cancer. 2005, Pubmed
Stoepker, DNA helicases FANCM and DDX11 are determinants of PARP inhibitor sensitivity. 2015, Pubmed
Tan, A Class of Environmental and Endogenous Toxins Induces BRCA2 Haploinsufficiency and Genome Instability. 2017, Pubmed
Tan, Mouse Rad54 affects DNA conformation and DNA-damage-induced Rad51 foci formation. 1999, Pubmed
Thorslund, Interactions between human BRCA2 protein and the meiosis-specific recombinase DMC1. 2007, Pubmed
Tutter, Chromosomal DNA replication in a soluble cell-free system derived from Xenopus eggs. 2006, Pubmed , Xenbase
Walter, Initiation of eukaryotic DNA replication: origin unwinding and sequential chromatin association of Cdc45, RPA, and DNA polymerase alpha. 2000, Pubmed , Xenbase
Walter, Regulated chromosomal DNA replication in the absence of a nucleus. 1998, Pubmed , Xenbase
Wang, Epigenetic activation of HORMAD1 in basal-like breast cancer: role in Rucaparib sensitivity. 2018, Pubmed
Wang, Systematic identification of genes with a cancer-testis expression pattern in 19 cancer types. 2016, Pubmed
Watkins, Genomic Complexity Profiling Reveals That HORMAD1 Overexpression Contributes to Homologous Recombination Deficiency in Triple-Negative Breast Cancers. 2015, Pubmed
Whitehurst, Tumor antigen acrosin binding protein normalizes mitotic spindle function to promote cancer cell proliferation. 2010, Pubmed
Yoshima, Novel testis-specific protein that interacts with heat shock factor 2. 1998, Pubmed
Yusa, A hyperactive piggyBac transposase for mammalian applications. 2011, Pubmed
Zelensky, Mediators of homologous DNA pairing. 2014, Pubmed
Zelensky, Inactivation of Pol θ and C-NHEJ eliminates off-target integration of exogenous DNA. 2017, Pubmed
Zelensky, Caffeine suppresses homologous recombination through interference with RAD51-mediated joint molecule formation. 2013, Pubmed
Zhang, PALB2 links BRCA1 and BRCA2 in the DNA-damage response. 2009, Pubmed
Zhang, A meiosis-specific BRCA2 binding protein recruits recombinases to DNA double-strand breaks to ensure homologous recombination. 2019, Pubmed
