XB-ART-56975
Proc Natl Acad Sci U S A
2020 Jan 07;1171:717-726. doi: 10.1073/pnas.1911243117.
Show Gene links
Show Anatomy links
Shear force sensing of epithelial Na+ channel (ENaC) relies on N-glycosylated asparagines in the palm and knuckle domains of αENaC.
Knoepp F, Ashley Z, Barth D, Baldin JP, Jennings M, Kazantseva M, Saw EL, Katare R, Alvarez de la Rosa D, Weissmann N, Fronius M.
???displayArticle.abstract???
Mechanosensitive ion channels are crucial for normal cell function and facilitate physiological function, such as blood pressure regulation. So far little is known about the molecular mechanisms of how channels sense mechanical force. Canonical vertebrate epithelial Na+ channel (ENaC) formed by α-, β-, and γ-subunits is a shear force (SF) sensor and a member of the ENaC/degenerin protein family. ENaC activity in epithelial cells contributes to electrolyte/fluid-homeostasis and blood pressure regulation. Furthermore, ENaC in endothelial cells mediates vascular responsiveness to regulate blood pressure. Here, we provide evidence that ENaC's ability to mediate SF responsiveness relies on the "force-from-filament" principle involving extracellular tethers and the extracellular matrix (ECM). Two glycosylated asparagines, respectively their N-glycans localized in the palm and knuckle domains of αENaC, were identified as potential tethers. Decreased SF-induced ENaC currents were observed following removal of the ECM/glycocalyx, replacement of these glycosylated asparagines, or removal of N-glycans. Endothelial-specific overexpression of αENaC in mice induced hypertension. In contrast, expression of αENaC lacking these glycosylated asparagines blunted this effect. In summary, glycosylated asparagines in the palm and knuckle domains of αENaC are important for SF sensing. In accordance with the force-from-filament principle, they may provide a connection to the ECM that facilitates vascular responsiveness contributing to blood pressure regulation.
???displayArticle.pubmedLink??? 31871197
???displayArticle.pmcLink??? PMC6955349
???displayArticle.link??? Proc Natl Acad Sci U S A
???displayArticle.disOnts??? hypertension
???attribute.lit??? ???displayArticles.show???
|
|
Fig. 1. ENaC is activated by SF. (A) Representative recording of SF application on αβγENaC currents in Xenopus oocytes. Activating the bath perfusion (0.2 dyn/cm2, orange bar) induced a rapid increase of the transmembrane current (IM). Amiloride (a, black bar) was applied to estimate ENaC-mediated current in the absence (I0) and presence (I0.2) of SF. (B) Current values with SF were normalized with respect to the values before SF was applied (I0.2/I0). (mean ± SEM; **P < 0.01, one-sample t test, two-tailed). (C) The SF-response (ISF) was augmented by increases in SF. (D) SF has no effect in the presence of amiloride (a, black bar, 10 µM), when ENaCs are blocked. (E) Neither SF nor amiloride affect endogenous ion channels of Xenopus oocytes. Oocytes were treated identical although no cRNA was dissolved in the water used for injection (representative traces of at least 12 recordings using oocytes from at least three different animals). |
|
|
Fig. 2. SF-mediated activation of ENaC is impaired by degradation of hyaluronic acid. (A) Hyaluronidase treatment before expression of ENaC impaired the SF response (hyal, blue line) in comparison to untreated oocytes (control, orange line). (B) Averaged SF-responses (I0.2/I0.01) from oocytes following removal/degradation of ECM components (VE, vitelline envelope). SF-responses were normalized to corresponding control oocytes (intact ECM, orange bar) using cells from the same animals (mean ± SEM; **P < 0.01, one-sample t test, two-tailed). (C) Stopping the bath perfusion (0.01 â 0 dyn/cm2, indicated by a vertical dashed line) induced a current decrease (âI) and the subsequent application of SF (0 â 0.2 dyn/cm2) resulted in a current increase. (Câ²) The application of hyaluronidase (blue bar) in the presence of SF induced a similar effect on âI than stopping the bath perfusion (E), whereas the normalized SF-effect was reduced (D). (F) Membrane currents recorded in the absence of SF (0 dyn/cm2) were similar between oocytes that were untreated (â) or treated (+) with hyaluronidase (hyal, mean ± SEM; N.S., not significant, unpaired t test, two-tailed). (G) Current-traces of HPMECs, exposed to SF (0.2 dyn/cm2, orange bar). Amiloride (a, black bar) was used to estimate ENaC-mediated currents. Preincubation with hyaluronidase (hyal, blue trace), blunted the SF-induced increase of ENaC currents. (H) No SF-response was observed in the presence of amiloride (10 µM, black bar). (I) Statistical analysis from experiments depicted in G. *P < 0.05, unpaired t test, two-tailed. (J) Effect of intraluminal flow on isolated pressurized carotid arteries from mice at mean arterial pressure of 60 mmHg. Increased intraluminal flow affected the internal diameter of the arteries under control conditions (orange). Hyaluronidase augmented the SF-induced increase of the vessel diameter (blue) and amiloride in combination with hyaluronidase (black) had no additional effect (mean ± SEM; *P < 0.05, N.S., not significant, repeated-measures two-way ANOVA). |
|
|
Fig. 3. N-linked glycans and glycosylated asparagines contribute to the SF-effect. (A) Injection of PNGase F into the oocytes resulted in a time-dependent reduction of the SF-mediated response (mean ± SEM; **P < 0.01, N.S., not significant, one-sample t test, two-tailed). (B) Surface structure of a human α-, β-, γENaC-heterotrimer displaying the localization of glycosylated asparagines of αENaC. (C) Current-traces of the SF-effects in oocytes that express human or (D) αβγENaC Oocytes expressed either a wild-type (Wt) αENaC (black trace) or αENaC that had a single asparagine replaced in the palm domain (α∆NP, red trace) or two asparagines replaced (in palm and knuckle domain: α∆NP+K, purple trace). (E) Replacement of asparagines of human and rat αENaC in the palm and knuckle domains decreased the SF response. Dashed line represents SF responses from corresponding control experiments using either human or rat wild-type αβγENaC (mean ± SEM; ****P < 0.0001, ***P < 0.001, **P < 0.01, one-sample t test, two-tailed; ###P < 0.001. ##P < 0.01 and as indicated, one-way ANOVA with Bonferroni´s multiple comparison test). (F) Representative current-traces of HPMECs exposed to SF (0.2 dyn/cm2, orange bar). Amiloride (a, black bar) was applied to estimate ENaC-mediated currents. Compared to wild-type HPMECs (αWt, orange current trace), CRISPR/Cas9-mediated replacement of the asparagines in the palm and knuckle domains of αENaC (α∆NP+K, purple trace) blunted the SF-induced increase in current in these cells. (G) Statistical analysis from experiments depicted in F. **P < 0.01, unpaired t test, two-tailed. |
|
|
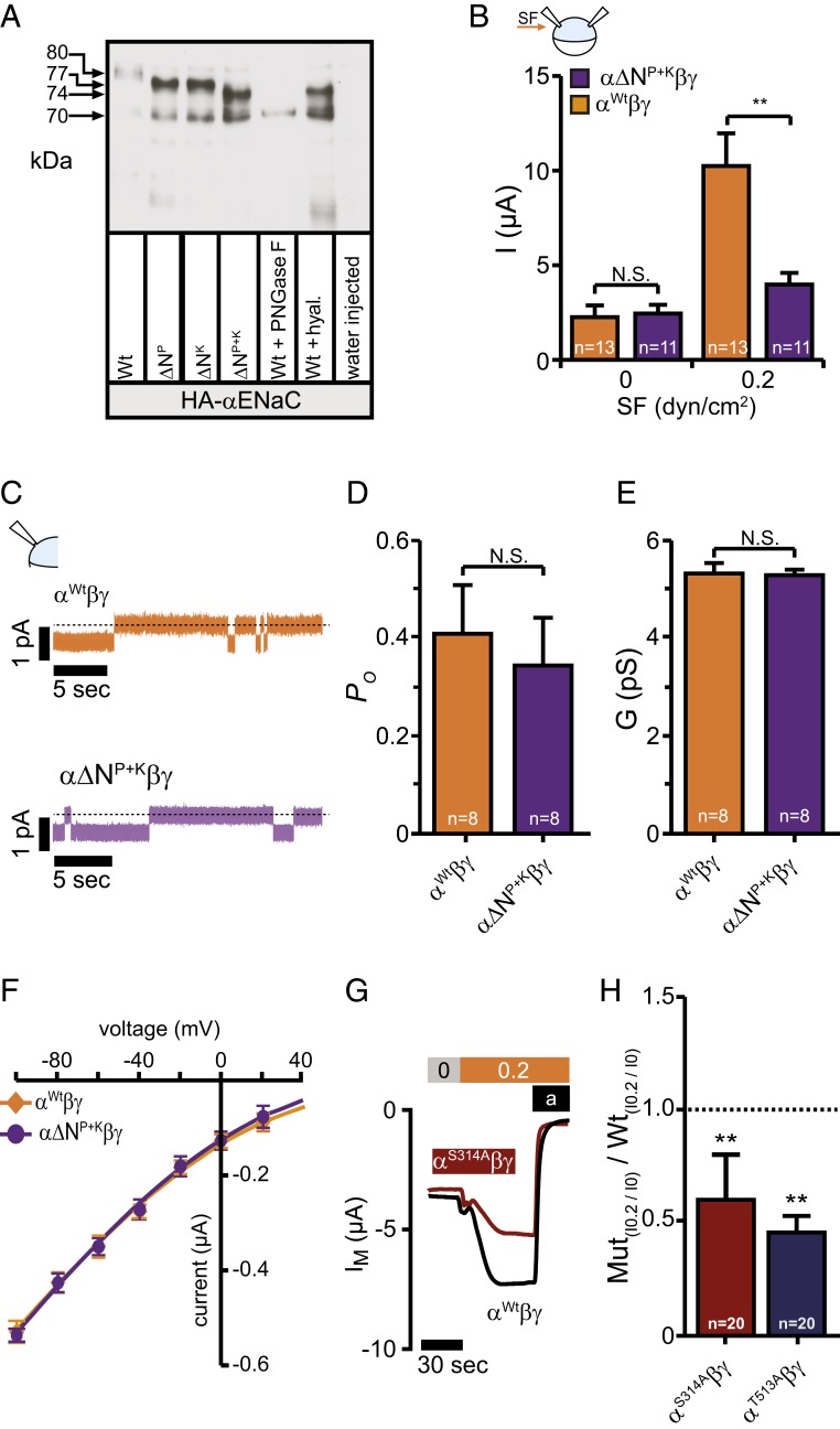
Fig. 4. N-linked glycans contribute to the SF-mediated effect but do not affect basic channel properties. (A) Immunoblotting of whole-cell lysates from oocytes expressing either HA-tagged human or wild-type αENaC (Wt) subunits with the asparagine in the palm or knuckle domains replaced or both. The shift in relative molecular mass (MR) is observed between the wild-type (∼80 kDa) and the modified subunits (∼77 kDa for ∆NP and ∆NK and ∼74 kDa for ∆NP+K) corresponding to a lack of N-linked glycosylation. Total removal of N-linked glycosylation by PNGase F resulted in the complete loss of the upper (glycosylated) band and shifted the band to ∼70 kDa (Wt+PNGase F). Treatment of wild-type with hyaluronidase resulted in a band of ∼74 kDa (Wt+hyal). Cell lysates of water-injected control-oocytes served as a control for antibody specificity. The depicted blot is representative for n = 6. (B) Amiloride sensitive currents at 0 dyn are similar, but increased in wild-type when exposed to 0.2 dyn/cm2 SF (mean ± SEM; **P < 0.01, N.S., not significant, 2-way ANOVA followed by Sidak’s multiple comparison test). (C) Current-traces of cell attached single-channel recordings at a membrane-potential of -100 mV using devitellinized oocytes. (D–F) Neither the open probability (PO), the conductance (G), nor the single-channel current voltage relationship was affected by replacement of the asparagines. Means were fitted by the Goldman–Hodgkin–Katz equation. The calculated permeability for Na+ was wild-type: 1.72 × 10−12 cm−3 s−1; α∆NP+KβγENaC: 1.73 × 10−12 cm−3 s−1 (mean ± SEM; N.S., not significant, unpaired t test, two-tailed). (G and H) Disruption of the glycosylation motif in the palm and knuckle domains did reduce the SF-mediated effect (mean ± SEM; **P < 0.01, one-sample t test, two-tailed). |
|
|
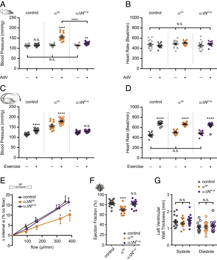
Fig. 5. Blood pressure increase after viral transduction relies on glycosylated asparagines. (A) Systolic blood pressure from three groups recorded before and after viral transduction. The increase in blood pressure was smaller in animals that received an αENaC subunit lacking asparagines in the palm and knuckle domains (αâNP+K, purple; mean ± SEM; ****P < 0.0001, **P < 0.01, N.S., not significant, 2-way ANOVA followed by Tukeyâs multiple comparison test). (B) The heart rate of the animals was not affected by the viral transduction. (C) Replacement of asparagines prevented the increase in blood pressure in response to exercise. (D) Changes in heart rate during exercise were not affected (mean ± SEM; ****P < 0.0001, **P < 0.01, N.S., not significant, two-way ANOVA followed by Tukey´s multiple comparison test). (E) Flow-mediated vasodilation was blunted in carotid arteries isolated from animals that received the wild-type αENaC subunit (n = 5; orange), whereas those of αâNP+K were protected (n = 7; purple; control: n = 5; dark gray; mean ± SEM; *P < 0.05, two-way ANOVA with Newman Keulâs multiple comparison test). (F) The increased blood pressure by αENaC transduction was accompanied by changes of the heart function including reduced ejection fraction (mean ± SEM; N.S., not significant, ****P < 0.0001, one-way ANOVA with Tukeyâs multiple comparison test). (G) Changes of the heart structure (ventricular wall thickness) were not observed (mean ± SEM; N.S., not significant, one-way ANOVA with Tukeyâs multiple comparison test). |
References [+] :
Achard,
Stretch modulates amiloride sensitivity and cation selectivity of sodium channels in human B lymphocytes.
1996, Pubmed
Achard, Stretch modulates amiloride sensitivity and cation selectivity of sodium channels in human B lymphocytes. 1996, Pubmed
Althaus, Mechano-sensitivity of epithelial sodium channels (ENaCs): laminar shear stress increases ion channel open probability. 2007, Pubmed , Xenbase
Ashley, Epithelial Na+ channel differentially contributes to shear stress-mediated vascular responsiveness in carotid and mesenteric arteries from mice. 2018, Pubmed
Awayda, A cloned renal epithelial Na+ channel protein displays stretch activation in planar lipid bilayers. 1995, Pubmed , Xenbase
Barth, Shear force modulates the activity of acid-sensing ion channels at low pH or in the presence of non-proton ligands. 2019, Pubmed , Xenbase
Baycin-Hizal, Physiologic and pathophysiologic consequences of altered sialylation and glycosylation on ion channel function. 2014, Pubmed
Canessa, Amiloride-sensitive epithelial Na+ channel is made of three homologous subunits. 1994, Pubmed , Xenbase
Canessa, Epithelial sodium channel related to proteins involved in neurodegeneration. 1993, Pubmed , Xenbase
Canessa, Membrane topology of the epithelial sodium channel in intact cells. 1994, Pubmed , Xenbase
Carattino, Epithelial Na+ channels are activated by laminar shear stress. 2004, Pubmed , Xenbase
Carattino, Mutations in the pore region modify epithelial sodium channel gating by shear stress. 2005, Pubmed , Xenbase
Chalfie, Neurosensory mechanotransduction. 2009, Pubmed
Chalfie, Degenerin similarities. 1993, Pubmed , Xenbase
Cox, Removal of the mechanoprotective influence of the cytoskeleton reveals PIEZO1 is gated by bilayer tension. 2016, Pubmed
Davies, Hemodynamic shear stress and the endothelium in cardiovascular pathophysiology. 2009, Pubmed
Davies, Flow-mediated endothelial mechanotransduction. 1995, Pubmed
Day, Glycan:glycan interactions: High affinity biomolecular interactions that can mediate binding of pathogenic bacteria to host cells. 2015, Pubmed
Drummond, ENaC subunits are molecular components of the arterial baroreceptor complex. 2001, Pubmed
Drummond, A molecular component of the arterial baroreceptor mechanotransducer. 1998, Pubmed
Drummond, Sensing tension: epithelial sodium channel/acid-sensing ion channel proteins in cardiovascular homeostasis. 2008, Pubmed
Du, Extracellular proteins needed for C. elegans mechanosensation. 1996, Pubmed
Emtage, Extracellular proteins organize the mechanosensory channel complex in C. elegans touch receptor neurons. 2004, Pubmed
Fels, Ménage à trois: aldosterone, sodium and nitric oxide in vascular endothelium. 2010, Pubmed
Fronius, Epithelial Na+ channels derived from human lung are activated by shear force. 2010, Pubmed , Xenbase
Fronius, Mechano-sensitivity of ENaC: may the (shear) force be with you. 2008, Pubmed
Furness, Cross-links between stereocilia in the guinea pig cochlea. 1985, Pubmed
Gaub, Mechanical Stimulation of Piezo1 Receptors Depends on Extracellular Matrix Proteins and Directionality of Force. 2017, Pubmed
Ge, Architecture of the mammalian mechanosensitive Piezo1 channel. 2015, Pubmed
Gillespie, Molecular basis of mechanosensory transduction. 2001, Pubmed
Golestaneh, Mineralocorticoid receptor-mediated signaling regulates the ion gated sodium channel in vascular endothelial cells and requires an intact cytoskeleton. 2001, Pubmed
Gonzales, Pore architecture and ion sites in acid-sensing ion channels and P2X receptors. 2009, Pubmed
Hahn, Mechanotransduction in vascular physiology and atherogenesis. 2009, Pubmed
Hamill, Molecular basis of mechanotransduction in living cells. 2001, Pubmed , Xenbase
Hanukoglu, Epithelial sodium channel (ENaC) family: Phylogeny, structure-function, tissue distribution, and associated inherited diseases. 2016, Pubmed
Helenius, Intracellular functions of N-linked glycans. 2001, Pubmed
Hu, Evidence for a protein tether involved in somatic touch. 2010, Pubmed
Humphrey, Mechanotransduction and extracellular matrix homeostasis. 2014, Pubmed
Ismailov, Mechanosensitivity of an epithelial Na+ channel in planar lipid bilayers: release from Ca2+ block. 1997, Pubmed
Jaalouk, Mechanotransduction gone awry. 2009, Pubmed
Jasti, Structure of acid-sensing ion channel 1 at 1.9 A resolution and low pH. 2007, Pubmed
Ji, Osmotic pressure regulates alpha beta gamma-rENaC expressed in Xenopus oocytes. 1998, Pubmed , Xenbase
Kashlan, N-linked glycans are required on epithelial Na+ channel subunits for maturation and surface expression. 2018, Pubmed , Xenbase
Katare, Intravenous gene therapy with PIM-1 via a cardiotropic viral vector halts the progression of diabetic cardiomyopathy through promotion of prosurvival signaling. 2011, Pubmed
Katta, Feeling force: physical and physiological principles enabling sensory mechanotransduction. 2015, Pubmed
Kawate, Crystal structure of the ATP-gated P2X(4) ion channel in the closed state. 2009, Pubmed
Kellenberger, An external site controls closing of the epithelial Na+ channel ENaC. 2002, Pubmed , Xenbase
Kessler, Laminar shear stress modulates the activity of heterologously expressed P2X(4) receptors. 2011, Pubmed , Xenbase
Krieg, Mechanical systems biology of C. elegans touch sensation. 2015, Pubmed
Larabell, The extracellular matrix of Xenopus laevis eggs: a quick-freeze, deep-etch analysis of its modification at fertilization. 1988, Pubmed , Xenbase
Li, Piezo1 integration of vascular architecture with physiological force. 2014, Pubmed
Loffing, Mediators of aldosterone action in the renal tubule. 2001, Pubmed
Martinac, Mechanosensitive ion channels of E. coli activated by amphipaths. 1990, Pubmed
Morimoto, Mechanism underlying flow stimulation of sodium absorption in the mammalian collecting duct. 2006, Pubmed , Xenbase
Noreng, Structure of the human epithelial sodium channel by cryo-electron microscopy. 2018, Pubmed
Norris, The three-dimensional structure of PNGase F, a glycosylasparaginase from Flavobacterium meningosepticum. 1994, Pubmed
Pahakis, The role of endothelial glycocalyx components in mechanotransduction of fluid shear stress. 2007, Pubmed
Pérez, Endothelial epithelial sodium channel inhibition activates endothelial nitric oxide synthase via phosphoinositide 3-kinase/Akt in small-diameter mesenteric arteries. 2009, Pubmed
Pettersen, UCSF Chimera--a visualization system for exploratory research and analysis. 2004, Pubmed
Pickles, Cross-links between stereocilia in the guinea pig organ of Corti, and their possible relation to sensory transduction. 1984, Pubmed
Pinho, Glycosylation in cancer: mechanisms and clinical implications. 2015, Pubmed
Popescu, Quantitative and qualitative approach of glycan-glycan interactions in marine sponges. 2003, Pubmed
Prager-Khoutorsky, Unique interweaved microtubule scaffold mediates osmosensory transduction via physical interaction with TRPV1. 2014, Pubmed
Rossier, Mechanosensitivity of the epithelial sodium channel (ENaC): controversy or pseudocontroversy? 1998, Pubmed
Rossier, Epithelial sodium transport and its control by aldosterone: the story of our internal environment revisited. 2015, Pubmed
Satlin, Epithelial Na(+) channels are regulated by flow. 2001, Pubmed , Xenbase
Teng, The force-from-lipid (FFL) principle of mechanosensitivity, at large and in elements. 2015, Pubmed
Varki, Glycan-based interactions involving vertebrate sialic-acid-recognizing proteins. 2007, Pubmed
Vitzthum, Mechanosensitive activation of CFTR by increased cell volume and hydrostatic pressure but not shear stress. 2015, Pubmed , Xenbase
Wang, Functional ENaC channels expressed in endothelial cells: a new candidate for mediating shear force. 2009, Pubmed
Warnock, Blood pressure and amiloride-sensitive sodium channels in vascular and renal cells. 2014, Pubmed
Yamamoto, Impaired flow-dependent control of vascular tone and remodeling in P2X4-deficient mice. 2006, Pubmed
Zanini, Mechanosensation: tethered ion channels. 2013, Pubmed
Zhang, Ankyrin Repeats Convey Force to Gate the NOMPC Mechanotransduction Channel. 2015, Pubmed
Zhao, Structure and mechanogating mechanism of the Piezo1 channel. 2018, Pubmed
