|
Graphical abstract |
|
Figure 1. Xenopus laevis Microtubules Combine Fast Growth and Infrequent Ca- tastrophes In Vitro
(A) Intrinsic spindle length differs between the two related frogs Xenopus laevis (Xl) and tropicalis (Xt). Although a few factors are known to differentially control spindle length in these systems, the role of tubulin remains unknown.
(B) Representative TIRF kymographs showing dynamic Bt (Bos taurus), Xl, and Xt microtubules at 9 mM tubulin.
(CâF) Parameters of dynamic instability. All values were obtained from measurements of microtu- bules pooled over at least 3 independent experi- ments, and all p values are calculated with the Mann-Whitney test.
(C) Bt microtubules grow at 0.52 ± 0.01 mm/min (14.0 ± 0.3 dimers/s), Xl microtubules at 1.92 ± 0.02 mm/min (51.9 ± 0.5 dimers/s), and Xt micro- tubules at 0.96 ± 0.02 mm/min (25.9 ± 0.5 dimers/s) with p(Xl, Xt) < 0.0001.
(D) Bt microtubules depolymerize at 5.95 ± 0.21 mm/min (161 ± 5.67 dimers/s), Xl microtu- bules at 12.3 ± 2.12 mm/min (332 ± 57.3 dimers/s), and Xt microtubules at 21.7 ± 1.15 mm/min (587 ± 31.2 dimers/s) with p(Xl, Xt) = 0.0039.
(E) Catastrophe frequencies are reported as the inverse of microtubule lifetimes. Xl microtubules catastrophe very rarely (<0.00015 s 1) although Xt microtubules catastrophe at 0.0044 ± 0.00076 s 1 with p(Bt, Xt) = 0.0002.
(F) Rescue frequencies are reported as the inverse of the duration of each depolymerization event. Events without a rescue are given a value of zero. Xl microtubules rescue at 0.11 ± 0.031 s 1 and Xt microtubules at 0.013 ± 0.0026 s 1, with p(Xl, Xt) < 0.0001. Total time (Ttotal) of observed microtubule growth and shrinkage, SEM (s), and number of events (n) are indicated. For the modified box-and- whiskers plots, the boxes range from 25th to 75th percentile, the whiskers span the range, and the horizontal line marks the median value. See also Figure S1. |
|
Figure 2. Xenopus laevis and tropicalis Tubulin Populations Differ in a Phosphorylation
(A and B) Mass spectra of purified Xl and Xt a-tubulin (A) and b-tubulin (B). Individual tubulin isoforms are labeled in each spectrum.
(C) Western blots probing post-translational modifications found in purified Bt, Xl, and Xt tubulin. a-tubulin is a loading control, K40 recognizes acetylated lysine at position 40 of a-tubulin, Poly-Glu recognizes epitopes containing acidic residues modified with a chain of at least 2 glutamyl residues, Tyr recognizes the C-terminal EEY epitope of tyrosinated tubulin, Detyr recognizes the detyrosinated C terminus of a-tubulin, and P-Ser is pan specific for phosphorylated serine residues. See also Figure S2. |
|
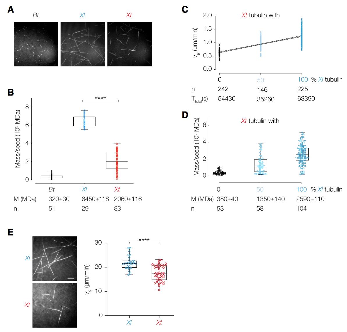
Figure 3. Microtubule Length Can Be Modulated by Titrating Tubulin Sources
(A) Representative TIRF images of microtubules polymerized from Bt, Xl, and Xt tubulin at 9 mM at steady state. Scale bar represents 15 mm.
(B) Mean microtubule mass per seed was calculated by measuring the length of each microtubule grown per seed (total number of measured seeds [n] indicated) and converting length to mass by assuming that one micrometer of microtubule polymer contains 178.75 MDa of tubulin [29]. Mass per seed values were pooled across at least 4 independent experiments for each species. Mean microtubule mass per seed for Bt, Xl, and Xt microtubules were 320 ± 30 MDa, 6,450 ± 118 MDa, and 2,060 ± 116 MDa, respectively, with p(Xl, Xt) < 0.0001 (Mann-Whitney test).
(C) Growth rates were measured from microtubules assembled from Xl tubulin, Xt tubulin, and a 50/50 mixture at a final concentration of 6 mM. Xt microtubules grew at 0.63 ± 0.006 mm/min, mixed microtubules grew at 0.96 ± 0.015 mm/min, and Xl microtubules grew at 1.24 ± 0.015 mm/min. The linear regression is displayed with the 95% confidence interval.
(D) Microtubule mass per seed was calculated for single-species and mixed microtubules at 6 mM as in (C). Mean microtubule masses for Xt, mixed, and Xl microtubules were 380 ± 40 MDa, 1,350 ± 140 MDa, and 2,590 ± 110 MDa, respectively, with p(Xt, Mix), p(Mix, Xl), and p(Xt, Xl) < 0.0001.
(E) Representative TIRF images of microtubules grown in Xl or Xt extracts. Scale bar represents 10 mm. Microtubule growth rates in extract were calculated as in Figure 1C. Xl and Xt microtubules grew at 21.8 ± 2.8 mm/min and 17.6 ± 3.2 mm/min, respectively, with p < 0.0001 (Mann-Whitney). Values were obtained from measurements pooled over at least two independent experiments. See also Figure S3. |
|
Figure 4. Spindle Length and Mass Scale with Tubulin Source and Tubulin Concentration
(A) Representative images of spindle simulations using the dynamic instability parameters of microtubules nucleated in Xl and Xt extracts [5, 13]. Xl spindles are longer than Xt spindles (29.8 ± 1.3 mm versus 22.7 ± 1.4 mm) with a higher spindle mass (212 ± 13.9 3 103 MDa versus 163 ± 7.5 3 103 MDa). Cytosim parameter values are summarized in Table S2.
(B) Simulations of spindles with additional tubulin (+8 mM). Xl spindles are longer than Xt spindles (39.8 ± 1.8 mm versus 29.6 ± 1.4 mm) with a higher spindle mass (347 ± 9.1 3 103 MDa versus 265 ± 14.5 3 103 MDa). Cytosim parameter values are summarized in Table S4.
(C) Representative images of steady-state spindles assembled in Xl egg extract after the addition of 8 mM tubulin purified from different sources (Bt, Xl, and Xt). Microtubules are shown in red and DNA in blue. Scale bar represents 10 mm. Quantification of normalized differences in spindle length. Each data point represents an individual spindle (n = 40â60 spindles). The bold line indicates a non-linear curve fit of the data. The addition of 10 mM Xl tubulin leads to longer spindles (33.8 ± 5.6 mm) than the addition of Xt tubulin (31.3 ± 6.1 mm) or Bt tubulin (25.8 ± 6.3 mm).
(D) Representative images of steady-state spindles assembled in Xt egg extract (wild type 18.9 ± 3.9 mm) and spindles after the addition of 8 mM tubulin purified from either Xt or Xl egg extracts. Microtubules are shown in red and DNA in blue. Scale bar represents 10 mm. Quantification of spindle length and mass is shown, and each data point represents an individual spindle (n = 20 spindles). The addition of Xl tubulin leads to longer spindles with a higher mass (32.3 ± 5.6 mm; 9.2 ± 2.3 a.u.) than the addition of Xt tubulin (23.2 ± 3.3 mm; 4.3 ± 1.4 a.u.). Studentâs t test with Welchâs correction is shown. Black bar and line indicate mean and standard deviation.
****p < 0.0001, ***p < 0.001, and *p < 0.05. See also Figure S4. |