Click here to close
Hello! We notice that you are using Internet Explorer, which is not supported by Xenbase and may cause the site to display incorrectly.
We suggest using a current version of Chrome,
FireFox, or Safari.
Proc Natl Acad Sci U S A
2020 May 19;11720:10636-10638. doi: 10.1073/pnas.2001107117.
Show Gene links
Show Anatomy links
Stentian structural plasticity in the developing visual system.
Rahman TN, Munz M, Kutsarova E, Bilash OM, Ruthazer ES.
???displayArticle.abstract???
In a small fraction of Xenopus tadpoles, a single retinal ganglion cell (RGC) axon misprojects to the ipsilateral optic tectum. Presenting flashes of light to the ipsilateral eye causes that ipsilateral axon to fire, whereas stimulating the contralateral eye excites all other RGC inputs to the tectum. We performed time-lapse imaging of individual ipsilaterally projecting axons while stimulating either the ipsilateral or contralateral eye. Stimulating either eye alone reduced axon elaboration by increasing branch loss. New branch additions in the ipsi axon were exclusively increased by contralateral eye stimulation, which was enhanced by expressing tetanus neurotoxin (TeNT) in the ipsilateral axon, to prevent Hebbian stabilization. Together, our results reveal the existence of a non-cell-autonomous "Stentian" signal, engaged by activation of neighboring RGCs, that promotes exploratory axon branching in response to noncorrelated firing.
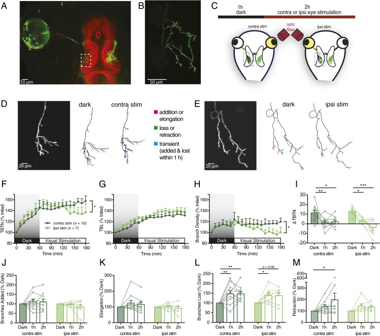
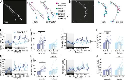
Fig. 1. Ipsi RGC axons respond differentially to simulation of the ipsi and contra eyes. (A) EGFP-electroporated eye (green) projecting to BODIPY-labeled tectum (red). (B) Ipsi RGCaxon from rectangle in A. (C) Experimental protocol: ipsi axon imaged every 10 min over 1-h baseline in darkness and 2-h visual stimulation of the ipsi or contra eye via optical fiber. (D and E) Ipsi RGCaxon arbors undergoing (D) contra eye stimulation or (E) ipsi eye stimulation in the tectum. Reconstructed arbors show cumulative changes during 1 h in darkness and the last hour of stimulation, indicating added or elongated (magenta), lost or retracted (green), and transient (both added or elongated and lost or retracted within 1 h, blue) branch tips. (F) Total branch tip number (TBTN) normalized to initial number. (G) Total branch length (TBL) normalized to initial length. (H) Branch density (branch number/total length) normalized to initial density. (I) Net change in TBTN every 10 min binned by hour. (J) Mean number of branch additions every 10 min normalized to mean additions in darkness. (KâM) Data binned as in J for (K) elongation (mean length added every 10 min of growing branches, normalized to elongation in darkness), (L) losses, and (M) retraction. All graphs present ipsi axons from contra-eye-stimulated (n = 10, dark green) and ipsi-eye-stimulated (n = 7, light green) animals. Mixed-design two-way ANOVA, Bonferroniâs post hoc test to compare hours is indicated above bar graphs, and interaction of time vs. eye stimulated is indicated to the right of time plots (*P < 0.05, **P < 0.01, ***P < 0.001).
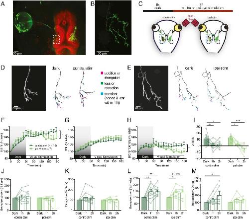
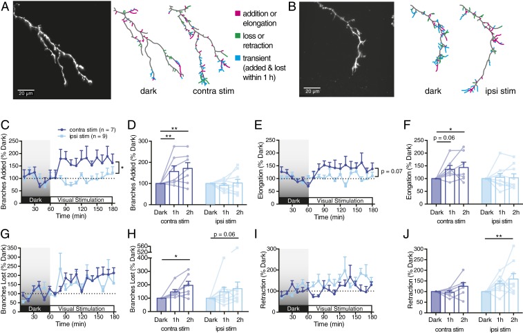
Fig. 2. TeNT expression in ipsi RGCaxon enhances dynamic branch additions in response to contra, but not ipsi, eye stimulation. (A and B) TeNT-expressing ipsi RGCaxon arbors undergoing (A) contra eye stimulation or (B) ipsi eye stimulation. Reconstructed arbors show cumulative changes during 1 h in darkness and the last hour of stimulation. (C and D) Mean branch additions every 10 min, (C) normalized to mean additions in darkness and (D) binned by hour. (EâJ) Corresponding graphs for (E and F) branch elongation, (G and H) losses, and (I and J) retraction. All graphs present TeNT-expressing ipsi axons from contra-eye-stimulated (n = 7, dark blue) and ipsi-eye-stimulated animals (n = 9, light blue). Mixed-design two-way ANOVA to compare hours is indicated above bar graphs, and interaction of time vs. eye stimulated is indicated to the right of time plots (*P < 0.05, **P < 0.01).
Assali,
Activity dependent mechanisms of visual map formation--from retinal waves to molecular regulators.
2014, Pubmed
Assali,
Activity dependent mechanisms of visual map formation--from retinal waves to molecular regulators.
2014,
Pubmed Ben Fredj,
Synaptic activity and activity-dependent competition regulates axon arbor maturation, growth arrest, and territory in the retinotectal projection.
2010,
Pubmed Cang,
Developmental mechanisms of topographic map formation and alignment.
2013,
Pubmed Constantine-Paton,
Patterned activity, synaptic convergence, and the NMDA receptor in developing visual pathways.
1990,
Pubmed Harris,
Retinal axons with and without their somata, growing to and arborizing in the tectum of Xenopus embryos: a time-lapse video study of single fibres in vivo.
1987,
Pubmed
,
Xenbase Katz,
Synaptic activity and the construction of cortical circuits.
1996,
Pubmed Kutsarova,
Rules for Shaping Neural Connections in the Developing Brain.
2016,
Pubmed Munz,
Rapid Hebbian axonal remodeling mediated by visual stimulation.
2014,
Pubmed
,
Xenbase Oh,
Heterosynaptic structural plasticity on local dendritic segments of hippocampal CA1 neurons.
2015,
Pubmed Rahman,
Stentian structural plasticity in the developing visual system.
2020,
Pubmed
,
Xenbase Rajan,
NMDA receptor activity stabilizes presynaptic retinotectal axons and postsynaptic optic tectal cell dendrites in vivo.
1999,
Pubmed
,
Xenbase Stent,
A physiological mechanism for Hebb's postulate of learning.
1973,
Pubmed Winnubst,
Spontaneous Activity Drives Local Synaptic Plasticity In Vivo.
2015,
Pubmed