XB-ART-56936
Commun Biol
2019 Jan 01;2:401. doi: 10.1038/s42003-019-0648-3.
Show Gene links
Show Anatomy links
In silico re-engineering of a neurotransmitter to activate KCNQ potassium channels in an isoform-specific manner.
Manville RW, Abbott GW.
???displayArticle.abstract???
Voltage-gated potassium (Kv) channel dysfunction causes a variety of inherited disorders, but developing small molecules that activate Kv channels has proven challenging. We recently discovered that the inhibitory neurotransmitter γ-aminobutyric acid (GABA) directly activates Kv channels KCNQ3 and KCNQ5. Here, finding that inhibitory neurotransmitter glycine does not activate KCNQs, we re-engineered it in silico to introduce predicted KCNQ-opening properties, screened by in silico docking, then validated the hits in vitro. Attaching a fluorophenyl ring to glycine optimized its electrostatic potential, converting it to a low-nM affinity KCNQ channel activator. Repositioning the phenyl ring fluorine and/or adding a methylsulfonyl group increased the efficacy of the re-engineered glycines and switched their target KCNQs. Combining KCNQ2- and KCNQ3-specific glycine derivatives synergistically potentiated KCNQ2/3 activation by exploiting heteromeric channel composition. Thus, in silico optimization and docking, combined with functional screening of only three compounds, facilitated re-engineering of glycine to develop several potent KCNQ activators.
???displayArticle.pubmedLink??? 31701029
???displayArticle.pmcLink??? PMC6825221
???displayArticle.link??? Commun Biol
???displayArticle.grants??? [+]
Species referenced: Xenopus laevis
Genes referenced: glra1 kcnq1 kcnq2 kcnq3 kcnq4 kcnq5 mapt
???attribute.lit??? ???displayArticles.show???
|
|
Fig. 1. In silico engineering predicted KCNQ-opening properties into glycine. a Retigabine structure, electrostatic surface potentials (red, electron-dense; blue, electron-poor; green, neutral) and an overlay of the two, all calculated and plotted using Jmol. Arrow carbonyl oxygen. b GABA, parameters as in (a). c Glycine, parameters as in (a). d Mean traces showing effects of GABA, glycine and retigabine on KCNQ2/3 channels expressed in Xenopus oocytes (nâ=â4â6). Voltage protocol (inset) was used for all TEVC recordings in this study unless otherwise indicated. e KCNQ2/3 dose response to glycine, GABA and retigabine, quantified from recordings as in (d) as the shift in voltage dependence of activation (ÎV0.5act) measured from the tail current. Error bars indicate SEM; nâ=â4â6. f Structures and surface potential plots (as in (a)) for the simple glycine derivatives indicated; arrows, carbonyl oxygen. g Structures and surface potential plots (as in a) for the double-carbonyl or branched glycine derivatives indicated; arrows, carbonyl oxygen. h Structures and surface potential plots (as in (a)) for the glycine derivatives bearing a phenyl ring; arrows indicate carbonyl group |
|
|
Fig. 2. In silico prediction and in vitro validation of a KCNQ-activating glycine derivative. All error bars indicate SEM. a Chimeric KCNQ1/KCNQ3 structural model (red, KCNQ3-W265). b Topological representation of KCNQ channel showing two of the four subunits, without domain swapping for clarity. Pentagon, approximate position of KCNQ3-W265; VSD, voltage sensing domain. c Close-up extracellular view of KCNQ1/KCNQ3 structural model (red, KCNQ3-W265). d Docking result showing predicted lack of binding of glycine to the KCNQ1/KCNQ3 structural model. Red, KCNQ3-W265; black oval highlights lack of glycine binding in the typical binding zone for GABA and its metabolites and analogs. e Docking results for various glycine derivatives illustrated in Fig. 1 showing predicted binding of 4FPG within the GABA binding pocket (highlighted by red oval) but not of the other molecules (black ovals). All predicted binding configurations shown overlaid for each molecule. f Close-up of predicted binding poses of 4FPG within the GABA binding pocket. g Surface electrostatic potential plot of 4FPG. h Comparison of two different predicted orientations of 4FPG within the KCNQ binding pocket, as predicted by SwissDock. i 4FPG dose responses for homomeric KCNQ1, 2, 3*, 4, and 5 channels expressed in oocytes, quantified as shift in the voltage dependence of channel activation (ÎV0.5act); nâ=â4â6. j Mean traces showing effects of 4FPG (30âµM) on KCNQ1, KCNQ2 and KCNQ4; nâ=â4â6. k Effects of 4FPG (30âµM) on KCNQ1, KCNQ and KCN raw and normalized (G/Gmax) tail current, calculated from traces as in panel j; nâ=â4â6. l Effects of 4FPG (30âµM) on KCNQ1, KCNQ2, and KCNQ4 activation (act) and deactivation (Deact) rates, fitted as a single exponential function (Ï); nâ=â4â6. m 4FPG dose responses for KCNQ2 and KCNQ4 compared to those of glycine and GABA, quantified as shift in voltage dependence of activation (ÎV0.5act); nâ=â5â6 |
|
|
Fig. 3. In silico prediction of 4FPG-related KCNQ-activating glycine derivatives. a Chemical properties of 4FPG versus 2FPG: structure, electrostatic surface potentials (red, electron-dense; blue, electron-poor; green, neutral) and an overlay of the two, all calculated and plotted using Jmol. Arrows, native glycine carbonyl. b, c Chemical properties of 4FPG-related glycine derivatives, parameters as in (a). Arrows, non-native glycine carbonyls for N-(fluoroacetyl)glycine and N-(Chloroacetyl)glycine; native glycine carbonyl for 3FMSG. d Docking results showing predicted binding (red ovals) or lack thereof (black ovals) of the compounds in (aâc) to the GABA binding pocket in the KCNQ1/KCNQ3 structural model. Red side-chain, KCNQ3-W265. e Docking results showing predicted binding (red ovals) of three different conformational forms of 2FPG to the GABA binding pocket in the KCNQ1/KCNQ3 structural model. Red side-chain, KCNQ3-W265. f Docking results showing predicted binding (red oval) or lack thereof (black ovals) of three different conformational forms of 4FPG to the GABA binding pocket in the KCNQ1/KCNQ3 structural model. Red side-chain, KCNQ3-W265 |
|
|
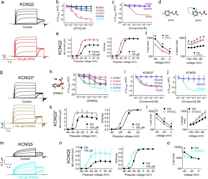
Fig. 4. KCNQ isoform-specific activation by fluorinated glycine derivatives. All error bars indicate SEM. a Mean traces showing effects of 2FPG (100âµM) on KCNQ2 (nâ=â5). b 2FPG dose responses for homomeric KCNQ1, 2, 3*, 4, and 5, quantified as shift in the voltage dependence of channel activation (ÎV0.5act) calculated from the tail current using recordings as in panel (a); nâ=â5. c 2FPG dose response for KCNQ2 compared to those of glycine and GABA, quantified as current fold-change at â60âmV; nâ=â5â6. d Comparison of 4FPG and 2FPG structures showing the change in fluorine position (arrow). e Effects of 2FPG (100âµM) on KCNQ2 raw tail currents and normalized tail current (G/Gmax); nâ=â5. f Effects of 2FPG (100âµM) on KCNQ2 activation and deactivation rates, fitted as a single exponential function (Ï); nâ=â5. # Pâ<â0.01. g Mean traces showing effects of 3FMSG (100âµM) on KCNQ3* (nâ=â7). h 3FMSG (glycine carbonyl highlighted with arrow) dose responses for homomeric KCNQ1, 2, 3*, 4, and 5 channels quantified as ÎV0.5act measured from the tail currents from traces as in (g); nâ=â4â7. i 3FMSG dose response for KCNQ3* compared to those of glycine and GABA, quantified as ÎV0.5act; nâ=â5â7. j 3FMSG dose response for KCNQ5 compared to that of glycine, quantified as current fold-change at â60 mV; nâ=â4â5. k Effects of 3FMSG (100âµM) on KCNQ3* raw tail current and normalized tail current (G/Gmax); nâ=â7. l Effects of 3FMSG (100âµM) on KCNQ3* activation and deactivation rates, fitted as a single exponential function (Ï); nâ=â7. m Mean traces showing effects of 3FMSG (100âµM) on KCNQ5 (nâ=â5). n Effects of 3FMSG (100âµM) on KCNQ5 raw tail currents and normalized tail current (G/Gmax) measured from traces as in panel m; nâ=â5. o Effects of 3FMSG (100âµM) on KCNQ5 activation rate, fitted as a single exponential function (Ï); nâ=â5. # Pâ<â0.05 |
|
|
Fig. 5. Differential effects on GLRA1 activity of 2FPG and 3FMSG. All error bars indicate SEM. a Exemplar trace showing lack of effects of 3FMSG or 2FPG alone on GLRA1 activty, compared to robust activation by glycine alone (all compounds applied at 1âmM), application indicated by colored bars at top. Gray, application of bath solution alone. b Exemplar trace showing inhibition of glycine-activated GLRA1 by 3FMSG (100âµM) but not 2FPG (100âµM) (glycine applied at 1âmM in each case), application indicated by colored bars at top. Gray, application of bath solution alone. c Exemplar trace showing inhibition of glycine-activated GLRA1 by 3FMSG (100âµM) with versus without 3FMSG (100âµM) pre-wash in (glycine applied at 1âmM in each case), application indicated by colored bars at top. Gray, application of bath solution alone. d Mean inhibition of 1âmM glycine-activated GLRA1 current by 2FPG or 3FMSG (100âµM) with/without 3FMSG (100âµM) pre-wash, nâ=â5â6, from traces as in panels (b) and (c). Currents were compared to an initial current activated by glycine alone; as a control, glycine-activated current in a subsequent wash-in was compared to the initial glycine wash-in current (orange), showing negligible inhibition as expected |
|
|
Fig. 6. Differential effects on KCNQ2/3 activity of fluorinated glycine derivatives.All error bars indicate SEM. a Jmol surface plot of compounds indicated, showing electrostatic surface potential (red, negative; blue, positive) and corresponding mean TEVC traces for KCNQ2/3 expressed in Xenopus oocytes in the absence (control) or presence of compounds as glycine derivatives as indicated (nâ=â4â6). Dashed lines indicated zero current level. b Mean tail current and normalized tail currents (G/Gmax) versus prepulse voltage relationships recorded by TEVC in Xenopus oocytes expressing KCNQ2/3 channels in the absence (black) or presence (red, blue, green) of glycine derivatives indicated (100âµM) (nâ=â4â6). c Effects of glycine derivatives (100âµM) on resting membrane potential (EM) of unclamped oocytes expressing KCNQ2/3 (nâ=â4â6). d 2FPG, 4FPG and 3FMSG dose responses for KCNQ2/3 compared to those of glycine, GABA and retigabine, quantified as shift in voltage dependence of activation (ÎV0.5act); nâ=â4â6. e Comparison of 2FPG, 4FPG and 3FMSG (100âµM) effects quantified as KCNQ2/3 current fold-increase versus membrane potential; nâ=â4â6. f Effects of 2FPG (100âµM) on KCNQ2/3 activation and deactivation rates, fitted as a single exponential function (Ï); nâ=â15. # Pâ<â0.05 between values at equivalent membrane potential. g Effects of 3FMSG (100âµM) on KCNQ2/3 activation and deactivation rates, fitted as a single exponential function (Ï); nâ=â10. # Pâ<â0.05 between values at equivalent membrane potential |
|
|
Fig. 7. 2FPG activation of KCNQ2/3 requires KCNQ2 R213 and W236. All error bars indicate SEM. a 2FPG structure and electrostatic surface potential map. b SwissDock result showing predicted binding of 2FPG to a chimeric KCNQ1-KCNQ3 model, with close-up of boxed region. c Representative trace showing effects at â60âmV on KCNQ2/3 current expressed in oocytes during wash-in and/or washout of 1âmM glycine or 100âµM 2FPG. d Mean time course of current increase and decrease during wash-in and washout respectively of 2FPG (100âµM) expressed as the tau of a single exponential function, quantified from traces as in panel (c), nâ=â3 oocytes (two wash-in/out cycles per oocyte, values averaged for each oocyte). e, f Mean traces (e) and tail current-voltage relationships (f) for wild-type and arginine-mutant KCNQ2/3 channels traces as indicated in the absence (Control) or presence of 100âµM 2FPG. RA/RA, KCNQ2-R213A/KCNQ3-R242A; nâ=â5. g, h Mean traces (g) and tail current-voltage relationships (h) for wild-type and tryptophan-mutant KCNQ2/3 channels traces as indicated in the absence (Control) or presence of 100âµM 2FPG. WL/WL, KCNQ2-W236L/KCNQ3-W265L; nâ=â5. i 2FPG dose responses of wild-type and arginine-mutant KCNQ2/3 channels as in e, f, quantified as shift in voltage dependence of activation (ÎV0.5act); nâ=â5. j 2FPG dose responses of wild-type and tryptophan-mutant KCNQ2/3 channels as in (g, h), quantified as shift in voltage dependence of activation (ÎV0.5act); nâ=â5 |
|
|
Fig. 8. 3FMSG activation of KCNQ2/3 requires KCNQ3 R242 and W265. All error bars indicate SEM. a 3FMSG structure and electrostatic surface potential map. b SwissDock result showing predicted binding of 3FMSG to a chimeric KCNQ1-KCNQ3 model, with close-up of boxed region. c Representative trace showing effects at â60âmV on KCNQ2/3 current expressed in oocytes during wash-in and washout of 100âµM 3FMSG. d Mean time course of current increase and decrease during wash-in and washout respectively of 3FMSG (100âµM) expressed as the tau of a single exponential function, quantified from traces as in panel (c), nâ=â3 oocytes (two wash-in/out cycles per oocyte, values averaged for each oocyte). e, f Mean traces (e) and tail current-voltage relationships (f) for wild-type and arginine-mutant KCNQ2/3 channels traces as indicated in the absence (Ctrl) or presence of 100âµM 3FMSG. RA/RA, KCNQ2-R213A/KCNQ3-R242A; nâ=â5â6. g, h Mean traces (g) and tail current-voltage relationships (h) for wild-type and tryptophan-mutant KCNQ2/3 channels traces as indicated in the absence (Control) or presence of 100âµM 3FMSG. WL/WL, KCNQ2-W236L/KCNQ3-W265L; nâ=â5â6. i 3FMSG dose responses of wild-type and arginine-mutant KCNQ2/3 channels as in (e, f), quantified as shift in voltage dependence of activation (ÎV0.5act); nâ=â5-6. j 3FMSG dose responses of wild-type and tryptophan -mutant KCNQ2/3 channels as in (g, h), quantified as shift in voltage dependence of activation (ÎV0.5act); nâ=â5-6 |
|
|
Fig. 9. 2FPG and 3FMSG KCNQ isoform selectivity arises primarily from functional selectivity. All error bars indicate SEM. a Mean KCNQ2 and KCNQ3* traces in the absence (Control) versus presence of 2FPGâ+â3FMSG, concentrations as indicated (nâ=â5â6). b Mean KCNQ2 and KCNQ3* raw and normalized (G/Gmax) tail current versus prepulse voltages for traces as in panel (a) (nâ=â5â6). âComboâ indicates drug combinations shown with matching colors in panel (a). c Comparison of effects (expressed as fold-change in tail current versus prepulse voltage) of: 10âµM 2FPG alone (blue, from data as in Fig. 4) or in combination with 100âµM 3FMSG (green) on KCNQ2 current; 10âµM 3FMSG alone (red, from data as in Fig. 4) or in combination with 100âµM 2FPG (purple) on KCNQ3* current (nâ=â5â6). d Effects of the drug combinations as in panel (a) on the EM of unclamped oocytes expressing KCNQ2 or KCNQ3* (nâ=â5â6). e [3H]GABA binding quantified in counts per minute (CPM, measured over 30âmin) to oocytes expressing KCNQ2 (or injected with water instead of KCNQ2 cRNA, as a control) in the absence or presence of 2FPG or 3FMSG (100âµM) as indicated; nâ=â18â25. Each pointâ=â1 oocyte. f [3H]GABA binding quantified in counts per minute (CPM, measured over 30âmin) to oocytes expressing KCNQ3* (or injected with water instead of KCNQ3* cRNA, as a control) in the absence or presence of 2FPG or 3FMSG (100âµM) as indicated; nâ=â15â30. Each pointâ=â1 oocyte. g Exemplar traces showing KCNQ2 or KCNQ3* currents in response to the voltage protocol (inset) to quantify relative ion permeabilities; reversal potentials measured at arrow; K+ traces shown. h Effects of 2FPG (10âµM) on relative ion permeabilities of KCNQ2 and KCNQ3*, nâ=â5. i Effects of 3FMSG (10âµM) on relative ion permeabilities of KCNQ2 and KCNQ3*, nâ=â5 |
|
|
Fig. 10. Leveraging the differential isoform preferences of 2FPG and 3FMSG for synergistic activation of KCNQ2/3. All error bars indicate SEM. a, b Mean KCNQ2/3 traces at â80 toâ+â40âmV (a) or solely at â60âmV (b) in the absence (Control) versus presence of 2FPGâ+â3FMSG (nâ=â5). c, d Mean KCNQ2/3 tail current (c) and normalized tail currents (G/Gmax) (d) versus prepulse voltage in the absence (black) or presence (orange) of 2FPGâ+â3FMSG (each 10âµM) (nâ=â5). e Mean effect of 2FPG and 3FMSG (10âµM) alone or together on KCNQ2/3 current; nâ=â5. f Effect of 2FPGâ+â3FMSG (each 10âµM) on EM of unclamped oocytes expressing KCNQ2/3 (nâ=â5). g Effects of 2FPGâ+â3FMSG (each 10âµM) on KCNQ2/3 activation and deactivation rates; nâ=â5. # Pâ<â0.05. h Mean wild-type (nâ=â5) or mutant (nâ=â8) KCNQ2/3 traces in the absence (Control) versus presence of 2FPG and 3FMSG (each 1âµM), separately or in combination. i Mean raw tail current, normalized tail current (G/Gmax), and current fold-increase versus prepulse voltage for channels indicated in the absence (black) or presence of 2FPG and 3FMSG (each 1âµM), separately or in combination; nâ=â5â8. Single-compound fold-effects for wild-type KCNQ2/3 from Fig. 4. j, k Mean KCNQ2/3 traces at â80 toâ+â40âmV (j) or solely at â60 mV (k) in the absence (Control) versus presence of 2FPGâ+âgabapentin (GABAP) (nâ=â5). l, m Mean KCNQ2/3 tail current (l) and normalized tail currents (G/Gmax) (m) versus prepulse voltage in the absence or presence of GABAP alone or in combination with 2FPG (each 10âµM) (nâ=â5). n Mean effect of 2FPG and GABAP (10âµM) alone or in combination on KCNQ2/3 current versus membrane potential; nâ=â5. o Effect of GABAP alone or with 2FPG (each 10âµM) on EM of unclamped oocytes expressing KCNQ2/3 (nâ=â5). p Effects of 2FPGâ+âGABAP (each 10âµM) on KCNQ2/3 activation and deactivation rates; nâ=â5. # Pâ<â0.05 |
References [+] :
Beacher,
A case report: retigabine induced oral mucosal dyspigmentation of the hard palate.
2015, Pubmed
Beacher, A case report: retigabine induced oral mucosal dyspigmentation of the hard palate. 2015, Pubmed
Castaldo, Benign familial neonatal convulsions caused by altered gating of KCNQ2/KCNQ3 potassium channels. 2002, Pubmed , Xenbase
De Silva, Deconstruction of an African folk medicine uncovers a novel molecular strategy for therapeutic potassium channel activation. 2018, Pubmed , Xenbase
Etxeberria, Three mechanisms underlie KCNQ2/3 heteromeric potassium M-channel potentiation. 2004, Pubmed , Xenbase
Grosdidier, SwissDock, a protein-small molecule docking web service based on EADock DSS. 2011, Pubmed
Grosdidier, Fast docking using the CHARMM force field with EADock DSS. 2011, Pubmed
Johansson, Defining and searching for structural motifs using DeepView/Swiss-PdbViewer. 2012, Pubmed
Kim, Atomic basis for therapeutic activation of neuronal potassium channels. 2015, Pubmed , Xenbase
Main, Modulation of KCNQ2/3 potassium channels by the novel anticonvulsant retigabine. 2000, Pubmed , Xenbase
Manville, Direct neurotransmitter activation of voltage-gated potassium channels. 2018, Pubmed , Xenbase
Manville, Gabapentin Is a Potent Activator of KCNQ3 and KCNQ5 Potassium Channels. 2018, Pubmed , Xenbase
Manville, Ancient and modern anticonvulsants act synergistically in a KCNQ potassium channel binding pocket. 2018, Pubmed , Xenbase
Manville, SMIT1 Modifies KCNQ Channel Function and Pharmacology by Physical Interaction with the Pore. 2017, Pubmed
Rundfeldt, The new anticonvulsant retigabine (D-23129) acts as an opener of K+ channels in neuronal cells. 1997, Pubmed
Schenzer, Molecular determinants of KCNQ (Kv7) K+ channel sensitivity to the anticonvulsant retigabine. 2005, Pubmed , Xenbase
Schrøder, KCNQ4 channel activation by BMS-204352 and retigabine. 2001, Pubmed
Schroeder, Moderate loss of function of cyclic-AMP-modulated KCNQ2/KCNQ3 K+ channels causes epilepsy. 1998, Pubmed , Xenbase
Sun, Cryo-EM Structure of a KCNQ1/CaM Complex Reveals Insights into Congenital Long QT Syndrome. 2017, Pubmed , Xenbase
Wang, KCNQ2 and KCNQ3 potassium channel subunits: molecular correlates of the M-channel. 1998, Pubmed , Xenbase
Weckhuysen, KCNQ2 encephalopathy: emerging phenotype of a neonatal epileptic encephalopathy. 2012, Pubmed
