XB-ART-56925
J Cell Biol
2020 Apr 06;2194:. doi: 10.1083/jcb.201909178.
Show Gene links
Show Anatomy links
A direct role for SNX9 in the biogenesis of filopodia.
Jarsch IK, Gadsby JR, Nuccitelli A, Mason J, Shimo H, Pilloux L, Marzook B, Mulvey CM, Dobramysl U, Bradshaw CR, Lilley KS, Hayward RD, Vaughan TJ, Dobson CL, Gallop JL.
???displayArticle.abstract???
Filopodia are finger-like actin-rich protrusions that extend from the cell surface and are important for cell-cell communication and pathogen internalization. The small size and transient nature of filopodia combined with shared usage of actin regulators within cells confounds attempts to identify filopodial proteins. Here, we used phage display phenotypic screening to isolate antibodies that alter the actin morphology of filopodia-like structures (FLS) in vitro. We found that all of the antibodies that cause shorter FLS interact with SNX9, an actin regulator that binds phosphoinositides during endocytosis and at invadopodia. In cells, we discover SNX9 at specialized filopodia in Xenopus development and that SNX9 is an endogenous component of filopodia that are hijacked by Chlamydia entry. We show the use of antibody technology to identify proteins used in filopodia-like structures, and a role for SNX9 in filopodia.
???displayArticle.pubmedLink??? 32328641
???displayArticle.pmcLink??? PMC7147113
???displayArticle.link??? J Cell Biol
???displayArticle.grants??? [+]
Wellcome Trust , WT095829AIA Wellcome Trust , N000846/1 Medical Research Council , 108467/Z/15/Z Wellcome Trust , 092096 Wellcome Trust , C6946/A14492 Cancer Research UK, 105602/Z/14/Z Wellcome Trust , MR/T030089/1 Medical Research Council , 281971 European Research Council
Species referenced: Xenopus laevis
Genes referenced: pik3ca snx9 vasp
GO keywords: filopodium
???attribute.lit??? ???displayArticles.show???
|
|
Figure 1. Phage display phenotypic screen on FLS. (A) Schematic of the screen. (B) Phage ELISA yes/no screening on selection outputs (n = 1) leading to the identification of 22 unique phage clones specific to their FLS condition with lack of binding to the bilayer and setup (hatched boxes). (C) Example images of FLS phenotypes on preaddition of 5 μl of each scFv of ∼1 mg/ml concentration to the FLS assay mix. Images are maximum intensity projections of 1 μm confocal Z stack reconstructions viewed from the side. Scale bars, 10 μm. (D) T-distributed stochastic neighbor embedding plot of the 22 scFvs and buffer control (“C”). The distance between the points shows a 2D representation of the 6D neighborhood structure spanned by each condition’s median FLS count, the median average FLS length, and the median average FLS base area, for both additional actin added and no actin added. Each scFv is color coded. |
|
|
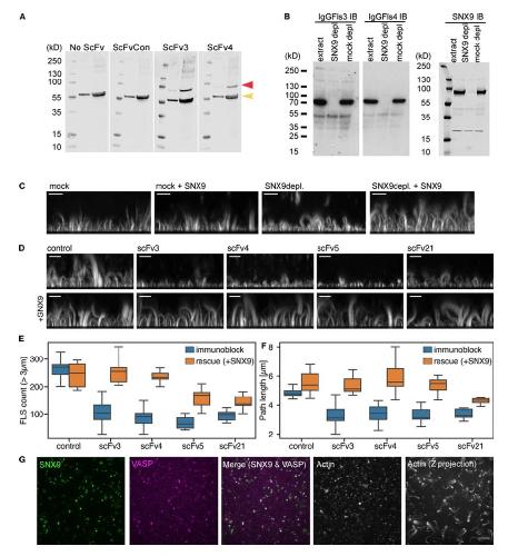
Figure 2. Identification of SNX9 as the antigen to antibodies giving a shorter FLS phenotype. (A) ScFv3 and 4 both detect a specific band not detected in either control sample (red arrow) by Western blotting (left = 25 μg, right = 100 μg). The band at â¼60 kD in all four blots (yellow arrow) is nonspecific reactivity of the secondary or tertiary antibodies with extracts. (B) Western blots of control and SNX9 or mock-depleted extracts with IgGFls3, IgGFls4, or rabbit-anti SNX9. The â¼70 kD band is lost on SNX9 depletion. (C) Side maximum intensity projections of 1 μm confocal z-stacks of either mock or SNX9-depleted extracts. Immunodepletion with anti-SNX9 antibodies reduces FLS length and is rescued by 20 nM purified SNX9. (DâF) Immunoblock (IB) by specific scFvs and rescue by 20 nM purified SNX9. (D) Side maximum intensity projections of 1 μm confocal z-stacks of FLS grown using extracts immunoblocked with control or specific scFVs. Reductions in FLS length and number can be rescued by addition of purified SNX9. (E and F) Quantification shows the median, quartiles, and range, n = 9â12 imaging regions per condition from two independent experiments. Statistics are in Table S1. (G) TIRFM shows colocalization of SNX9 and VASP with actin and Z-maximal projection of a 1-μm confocal stack of actin in FLS. Scale bars, 10 μm. |
|
|
Figure 3. Class I PI3K is involved in FLS formation with PI(3)P being a key downstream lipid. (A) TIRF and confocal imaging of representative FLS regions containing labeled SNX9 (TIRF), TOCA-1 (TIRF), or actin (maximally projected confocal side or Z views) treated with DMSO or 100 μM LY294002. Both SNX9 and actin but not TOCA-1 are reduced by the inhibitor. (B) TIRF and confocal imaging of representative FLS regions containing labeled SNX9, the PI(3)P probe mCh-2xFYVE (TIRF), or actin (maximally projected confocal side or Z views) grown on membranes containing 10% PI(4,5)P2 or 10% PI(4,5)P2 plus 5% PI(3)P, 5% PI(3,4)P2 or 5% PI(3,4,5)P3 and treated with either DMSO or 2 μM wortmannin. SNX9, mCh-2xFYVE, and actin are reduced on wortmannin treatment. Inclusion of 5% PI(3)P shows mCh-FYVE labeling and SNX9 recruitment in the presence of wortmannin and 5% PI(3,4)P2 or 5% PI(3,4,5)P3 do not. (C and D) Quanti- fication of data in B. Each datapoint represents an individual imaging region (n = 24 regions for each treatment from two independent experiments). Lines indicate mean ± SEM. Statistical significance was assessed by ordinary one-way ANOVA with HolmâSidakâs multiple comparisons test (Table S2). Scale bars, 10 μm. n.s., not significant. |
|
|
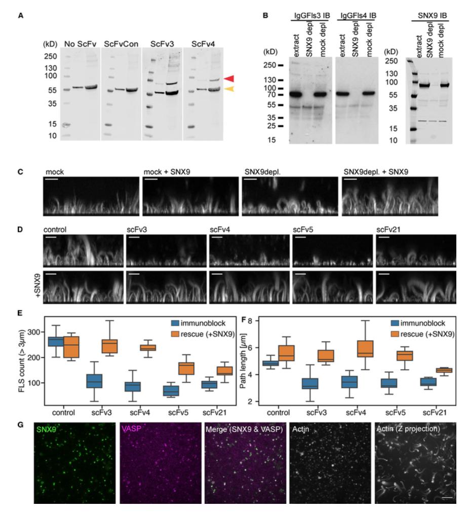
Figure 4. SNX9 localizes to filopodia in Xenopus gastrula explants and human cultured cells. (A) Background-subtracted single frames from a TIRFM time-lapse sequence taken at 2-s intervals of Xenopus chordamesoderm cells expressing mCh-SNX9 and GFP-CAAX membrane marker shows SNX9 tracking a growing filopodium tip. Scale bar, 2 μm. (B) Confocal images of RPE-1 cells treated with either scramble or SNX9 siRNA and immunolabeled with rabbit anti- human SNX9 and phalloidin; endogenous SNX9 is in RPE-1 cell filopodia and is abolished on knockdown. Scale bar, 5 μm. (C) Quantification of SNX9 in filopodia in uninfected RPE-1 and in cells infected with C. trachomatis. Each data point represents an individual imaging region; lines indicate mean ± SD. For infected cells, n = 248 filopodia from 62 cells across n = 11 images, for uninfected, n = 416 filopodia from 139 cells across n = 20 images. Unpaired t test, P = 0.9958 (n.s.). (D) aâd: Example images of phase contrast and fluorescence confocal images of RPE-1 cells infected with C. trachomatis and immunolabeled for SNX9 and phalloidin show C. trachomatis sticking to filopodia containing SNX9. Scale bars, 2 μm. |
|
|
Figure S1. Quantification of FLS phenotypes on antibody addition. Swarmplots showing the output from FLSAce analysis for FLS assays where each different scFV is preincubated in the reaction mix, specifically illustrating the effects on number, base area (FLS thickness), length (path length) and straightness of each scFV. Colors match the colors of scFvs in Fig. 1. Data points represent mean values of FLS within an individual imaging region (n = 10–17 regions per condition). Black lines indicate the median with its 95% confidence interval. Data are from three independent experiments for each scFv containing no additional actin (A, C, E, and G) and two experiments where 1 μM of supplemental unlabeled actin was added (B, D, F, and H). The addition of unlabeled actin makes FLS longer, thus increasing the length over which morphologies, such as curliness, can be seen. Additional actin also means that the phenotype of antibodies that lead to longer FLS (perhaps by inhibiting depolymerization processes) is less limited by the concentration of actin and conversely, endogenous concentrations of actin (i.e., the no additional actin condition) can make phenotypes of shorter or fewer FLS more obvious. |
|
|
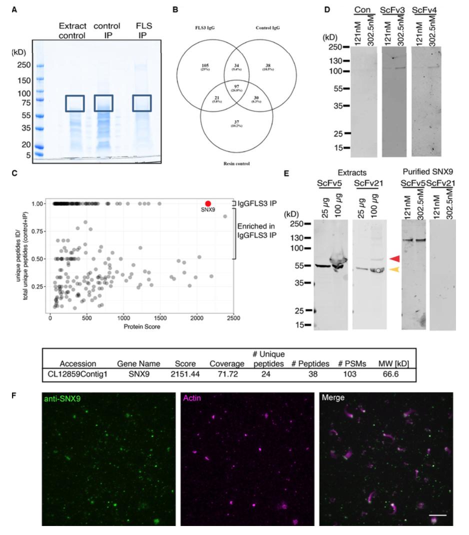
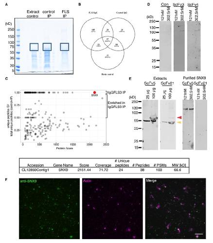
Figure S2. SNX9 is the antigen to scFvs 3, 4, 5, and 21. (A) Extracts, control, and IgGFLS3 immunoprecipitation. (B) Venn diagram of mass spectrometry identification from the gel sectors indicated in A. (C) SNX9 gives the highest protein score and number of unique peptides. (D) Western blot of purified SNAP- SNX9 (left lane = 121 nM, right = 302.5 nM) with scFvs 3 and 4. (E) Western blot of Xenopus egg extracts and purified SNX9 for scFv5 and 21, which detect a specific â¼70 kD band (red arrow), though scFv21 does not detect purified SNX9. (F) TIRF and confocal imaging of FLS immunolabeled using a rabbit anti-SNX9 polyclonal antibody illustrating SNX9 (green) localized at FLS tips as marked by actin (magenta; TIRF in isolated channel, maximal projection of a 1 μm z-stack in merged image). Scale bar, 10 μm. |
|
|
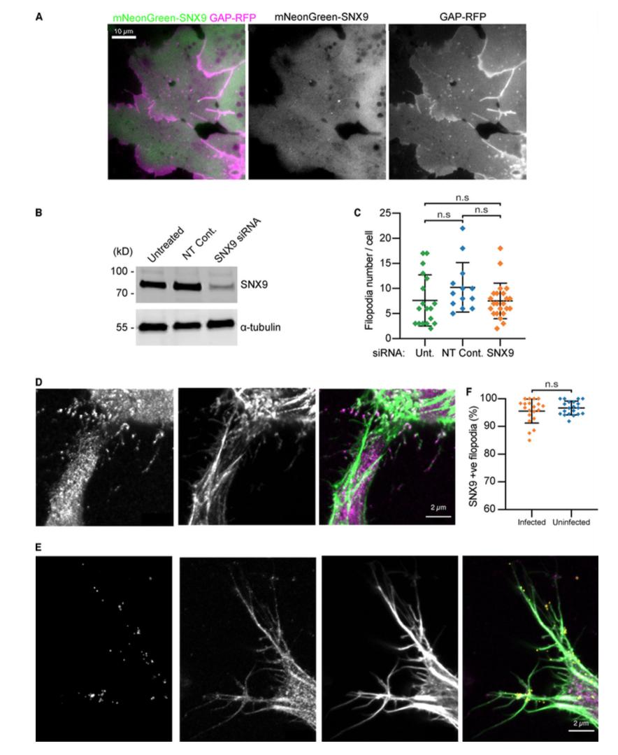
Figure S3. SNX9 in cells. (A) Single frame from a TIRFM time-lapse of Xenopus chordamesoderm cells expressing mNeonGreen-SNX9 (green) and GAP-RFP membrane marker (magenta) showing SNX9 at the tip of filopodia. Scale bar, 10 μm. (B) Western blots against SNX9 or the loading control DM1α (tubulin) of untreated RPE-1 cells and cells treated with either non-targeting control (Non-targ.) or anti SNX9 siRNA showing knockdown with the SNX9 siRNA sequence. (C) Quantification of the number of filopodia present per cell in untreated RPE-1 cells and cells treated with either nontargeting control or anti SNX9 siRNA, illustrating no change in the average number of filopodia per cell on SNX9 knockdown. Each data point represents an individual cell; n = 18, 13, and 23 cells for the untreated (unt.), non-targeting control (NT Cont.), and SNX9 siRNAâtreated conditions, respectively. Lines indicate mean ± SD. Statistical significance was assessed by Kruskal-Wallis ANOVA with Dunnâs multiple comparisons test. Overall ANOVA P = 0.1206 (n.s.), multiple comparisons: untreated vs. nontargeting control P = 0.1481 (n.s.), untreated vs. SNX9 siRNA P > 0.9999 (n.s.), nontargeting control vs. SNX9 siRNA P = 0.2800 (n.s.). (D and E) Example images of fluorescence confocal images of HeLa cells either (D) uninfected or (E) infected with C. trachomatis (yellow) and immunolabeled using mouse anti-human SNX9 (purple) and phalloidin (green), illustrating SNX9 presence in filopodia and how C. trachomatis stick to preexisting filopodia that contain SNX9 in either the tip or shaft of the filopodia. Scale bars, 2 μm. (F) Quantification of SNX9 presence in filopodia in both uninfected HeLa cells and in cells infected with C. trachomatis. SNX9 immunolabeling stains â¼95% of filopodia in untreated RPE-1 with no difference on C. trachomatis infection. Each data point represents an individual imaging region; n = 20 regions per condition. Lines indicate mean ± SD. Infected: 2,080 filopodia from 97 cells; uninfected: 1,648 filopodia from 126 cells. Statistical significance was assessed by unpaired t test, P = 0.3239 (n.s.). |
References [+] :
Bannister,
Parallel, high-throughput purification of recombinant antibodies for in vivo cell assays.
2006, Pubmed
Bannister, Parallel, high-throughput purification of recombinant antibodies for in vivo cell assays. 2006, Pubmed
Belmonte, Filopodial-Tension Model of Convergent-Extension of Tissues. 2016, Pubmed
Bendris, Endocytosis, Metastasis and Beyond: Multiple Facets of SNX9. 2017, Pubmed
Bendris, Sorting nexin 9 negatively regulates invadopodia formation and function in cancer cells. 2016, Pubmed
Bendris, SNX9 promotes metastasis by enhancing cancer cell invasion via differential regulation of RhoGTPases. 2016, Pubmed
Bu, The Toca-1-N-WASP complex links filopodial formation to endocytosis. 2009, Pubmed
Burkel, Versatile fluorescent probes for actin filaments based on the actin-binding domain of utrophin. 2007, Pubmed , Xenbase
Chang, Filopodia and Viruses: An Analysis of Membrane Processes in Entry Mechanisms. 2016, Pubmed
Danilchik, Blastocoel-spanning filopodia in cleavage-stage Xenopus laevis: Potential roles in morphogen distribution and detection. 2013, Pubmed , Xenbase
Daramola, A high-yielding CHO transient system: coexpression of genes encoding EBNA-1 and GS enhances transient protein expression. 2014, Pubmed
Daste, Control of actin polymerization via the coincidence of phosphoinositides and high membrane curvature. 2017, Pubmed , Xenbase
Dent, Filopodia are required for cortical neurite initiation. 2007, Pubmed
Dwivedy, Ena/VASP function in retinal axons is required for terminal arborization but not pathway navigation. 2007, Pubmed , Xenbase
Faix, Filopodia: Complex models for simple rods. 2009, Pubmed
Ford, Chlamydia exploits filopodial capture and a macropinocytosis-like pathway for host cell entry. 2018, Pubmed
Gallop, Filopodia and their links with membrane traffic and cell adhesion. 2020, Pubmed
Gallop, Phosphoinositides and membrane curvature switch the mode of actin polymerization via selective recruitment of toca-1 and Snx9. 2013, Pubmed , Xenbase
Hammond, Immunocytochemical techniques reveal multiple, distinct cellular pools of PtdIns4P and PtdIns(4,5)P(2). 2009, Pubmed
Jacquemet, Filopodome Mapping Identifies p130Cas as a Mechanosensitive Regulator of Filopodia Stability. 2019, Pubmed
Johnson, Are Filopodia Privileged Signaling Structures in Migrating Cells? 2016, Pubmed
Keller, Regional expression, pattern and timing of convergence and extension during gastrulation of Xenopus laevis. 1988, Pubmed , Xenbase
Keller, Mechanisms of convergence and extension by cell intercalation. 2000, Pubmed
Lee, Self-assembly of filopodia-like structures on supported lipid bilayers. 2010, Pubmed , Xenbase
Lloyd, Modelling the human immune response: performance of a 1011 human antibody repertoire against a broad panel of therapeutically relevant antigens. 2009, Pubmed
Nández, A role of OCRL in clathrin-coated pit dynamics and uncoating revealed by studies of Lowe syndrome cells. 2014, Pubmed
Nozumi, Coordinated Movement of Vesicles and Actin Bundles during Nerve Growth Revealed by Superresolution Microscopy. 2017, Pubmed
Osbourn, Generation of a panel of related human scFv antibodies with high affinities for human CEA. 1996, Pubmed
Persic, An integrated vector system for the eukaryotic expression of antibodies or their fragments after selection from phage display libraries. 1997, Pubmed
Schindelin, Fiji: an open-source platform for biological-image analysis. 2012, Pubmed
Suraneni, The Arp2/3 complex is required for lamellipodia extension and directional fibroblast cell migration. 2012, Pubmed
Vaughan, Human antibodies with sub-nanomolar affinities isolated from a large non-immunized phage display library. 1996, Pubmed
Walrant, Triggering actin polymerization in Xenopus egg extracts from phosphoinositide-containing lipid bilayers. 2015, Pubmed , Xenbase
Wu, Arp2/3 is critical for lamellipodia and response to extracellular matrix cues but is dispensable for chemotaxis. 2012, Pubmed
Wühr, Deep proteomics of the Xenopus laevis egg using an mRNA-derived reference database. 2014, Pubmed , Xenbase
Yang, Filopodia initiation: focus on the Arp2/3 complex and formins. 2011, Pubmed
Yarar, SNX9 couples actin assembly to phosphoinositide signals and is required for membrane remodeling during endocytosis. 2007, Pubmed
Young, Roles for Ena/VASP proteins in FMNL3-mediated filopodial assembly. 2018, Pubmed
