Click here to close
Hello! We notice that you are using Internet Explorer, which is not supported by Xenbase and may cause the site to display incorrectly.
We suggest using a current version of Chrome,
FireFox, or Safari.
Biochem Biophys Res Commun
2019 May 14;5124:812-818. doi: 10.1016/j.bbrc.2019.03.099.
Show Gene links
Show Anatomy links
A PKD1L3 splice variant in taste buds is not cleaved at the G protein-coupled receptor proteolytic site.
Kashyap P, Ng C, Wang Z, Li B, Arif Pavel M, Martin H, Yu Y.
???displayArticle.abstract???
Mutations in polycystin proteins PKD1 and TRPP2 lead to autosomal dominant polycystic kidney disease. These two proteins form a receptor-ion channel complex on primary cilia. PKD1 undergoes an autoproteolysis at the N terminal G-protein-coupled receptor proteolytic site (GPS), which is essential for the function of PKD1. Whether GPS cleavage happens in other PKD proteins and its functional consequence has remained elusive. Here we studied the GPS cleavage of PKD1L3, a protein that associates with TRPP3 in taste cells and may play a role in sour taste. Our results show that PKD1L3 also undergoes GPS cleavage. Mutation at the GPS abolishes the cleavage, and the non-cleavable mutant does not traffic to the plasma membrane when associated with TRPP3. We also found that a splice variant of PKD1L3, which was originally identified in taste buds, is not cleaved. Amino acids L708 and S709, which are missing in this splice variant, are crucial for the GPS cleavage of PKD1L3 and the trafficking of the PKD1L3/TRPP3 complex. Our results gain insight into the molecular mechanism of the GPS cleavage of PKD1L3. The presence of the non-cleavable variant suggests the potential in vivo function of uncleaved PKD proteins.
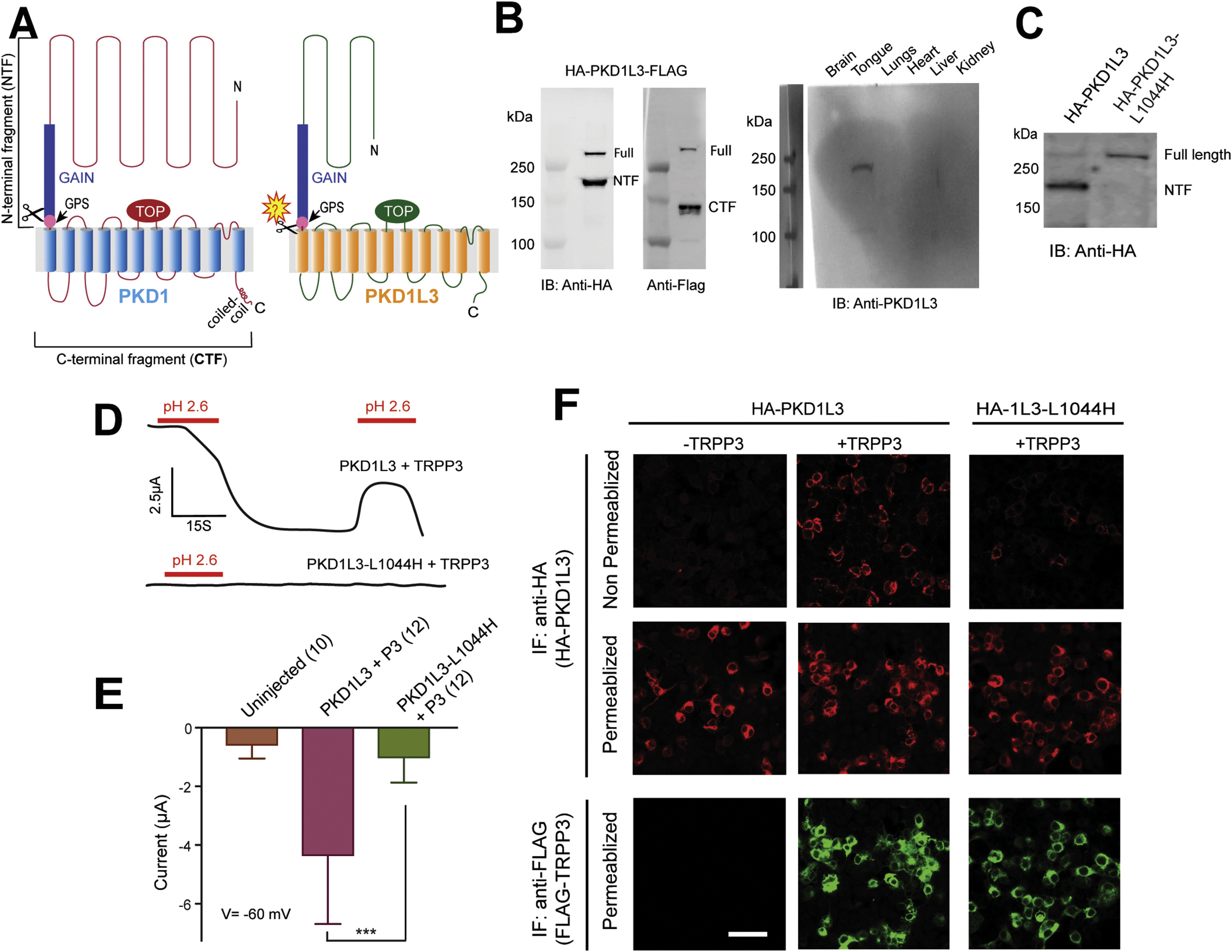
Fig. 1. PKD1L3 undergoes N-terminal GPS cleavage. (A) Schematic diagram showing the structure of PKD1 and PKD1L3. The scissor shows the GPS cleavage site in PKD1 and the question mark denotes the GPS cleavage in PKD1L3 that is being explored in this study. (B) Western blot on the left shows the cleavage happens after PKD1L3 was expressed in Xenopus Laevis oocytes. Western blot on the right shows the cleaved band is present in mouse tonguetissue when samples were blotted with an anti-PKD1L3 antibody recognizing the N-terminus of the protein. (C) Western blot shows the cleavage is missing in PKD1L3_L1044H when expressed in Xenopus oocytes. (D) Whole-cell off-response current induced by acid (pH 2.6, red bar) in oocytes expressing the indicated constructs. (E) Bar graph shows the average acid-induced currents at â60 mV from the PKD1L3/TRPP3 and PKD1L3_L1044H/TRPP3 in Xenopus oocytes. Oocyte numbers are indicated in parentheses, and data are shown as mean ± SD here and in the following figures. Statistical significance was calculated with t-test. ***P < 0.001. (F) Immunofluorescence shows PKD1L3_L1044H was not expressed on plasma membrane in the presence of the TRPP3. Both non-permeablized (top row) and permeablized (bottom two rows) conditions were used to show surface expression and overall expression, respectively. (For interpretation of the references to colour in this figure legend, the reader is referred to the Web version of this article.)
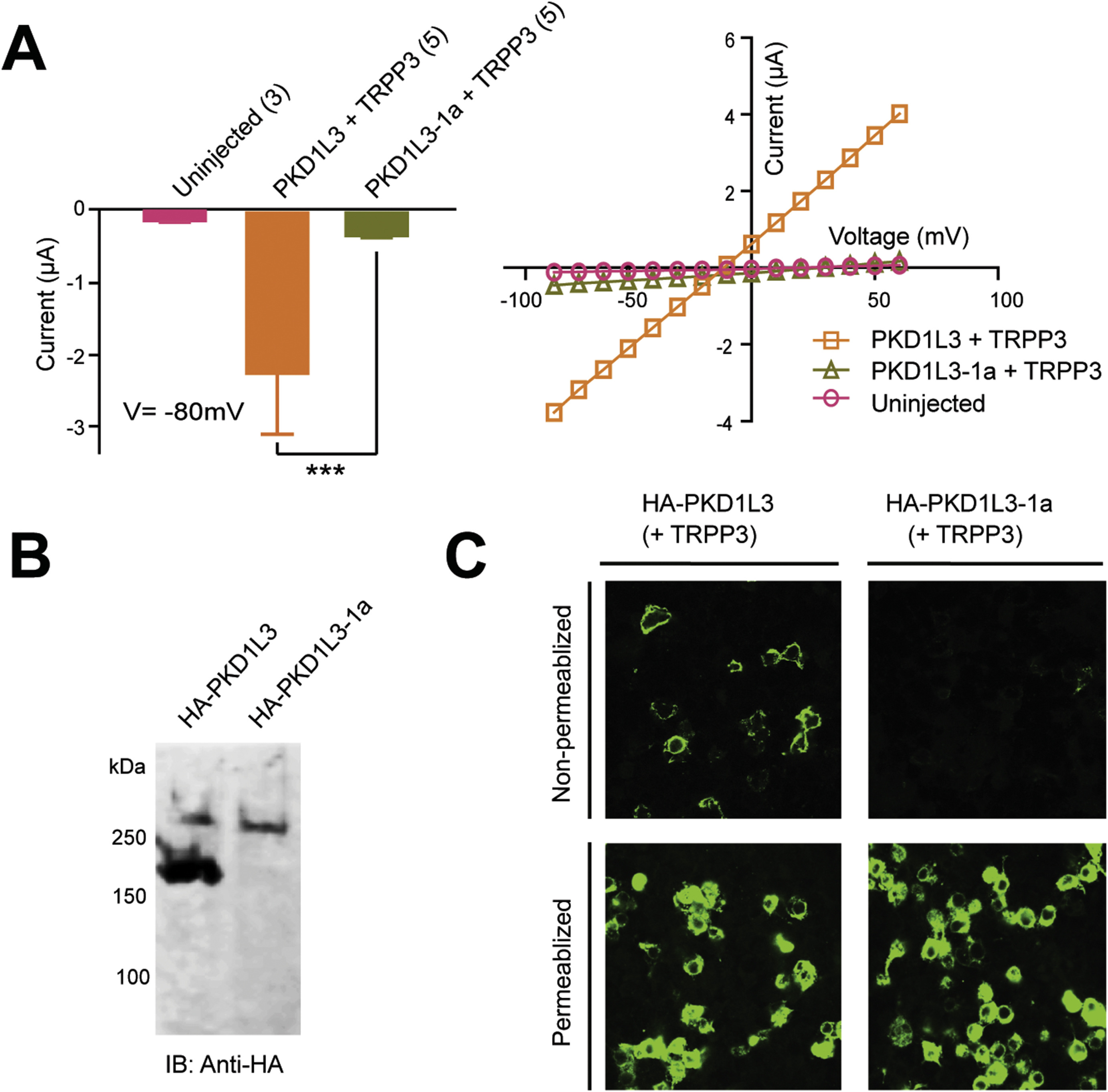
Fig. 2. Splice variant PKD1L3-1a does not undergo GPS cleavage. (A) Bar graph (left) and representative current-voltage relationship (I-V) curves (right) show the absence of the acid-induced off-response from Xenopus oocytes co-expressing PKD1L3-1a and TRPP3. ***P < 0.001. (B) Western blot shows the lack of GPS cleavage of PKD1L3-1a expressed in oocytes. (C) Immunofluorescence images show that HA-tagged PKD1L3-1a was not expressed on the plasma membrane when co-expressed with TRPP3 in HEK 293T cells, while PKD1L3 was. Anti-HA antibody was used to detect HA-tagged PKD1L3 and PKD1L3-1a.
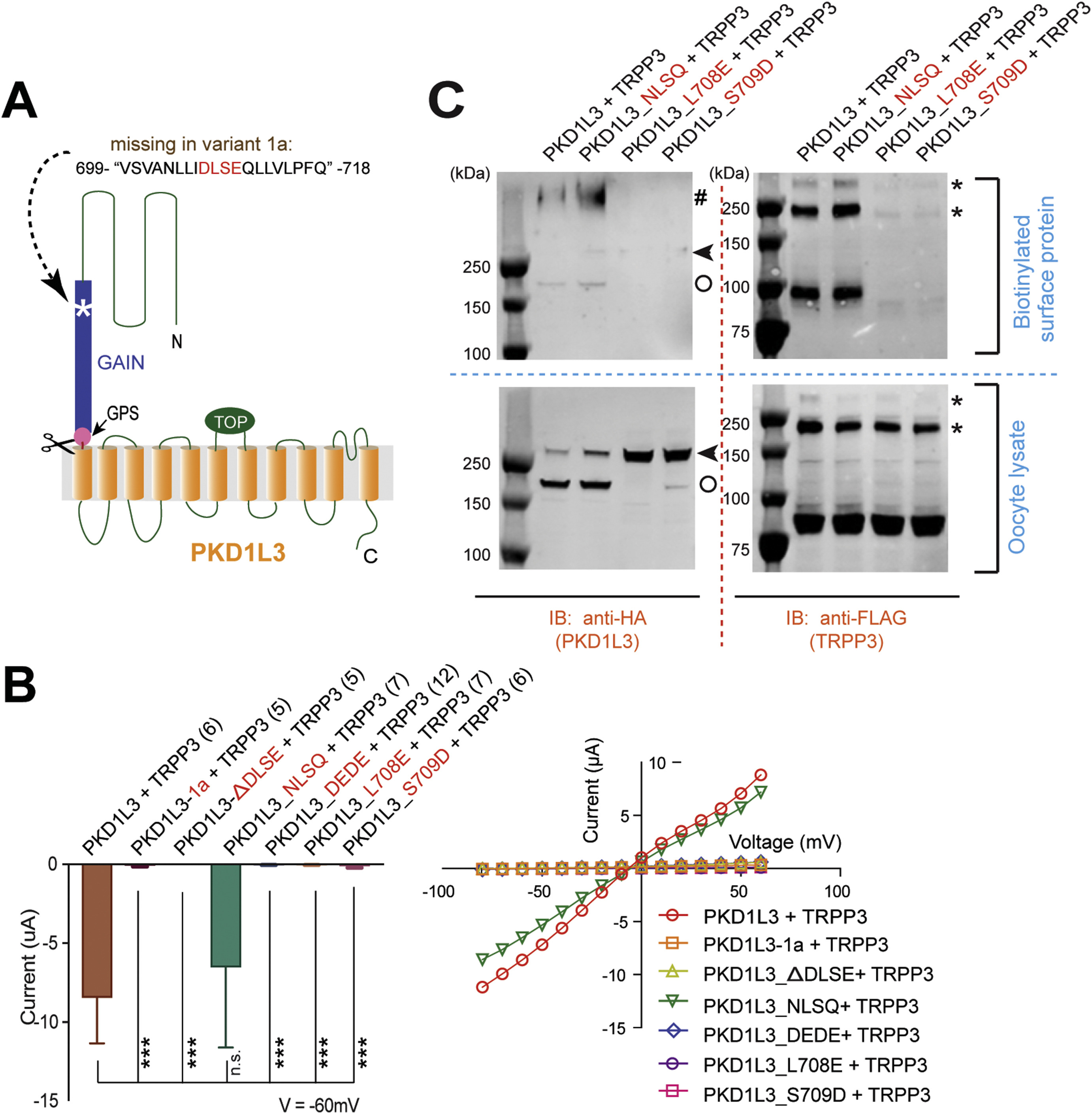
Fig. 3. L708 and S709 are essential for GPS cleavage in PKD1L3. (A) Schematic diagram shows the relative position of the 20 amino acids, which are missing in PKD1L3-1a, in the GAIN domain. The four amino acids âDLSEâ (in red) were chosen for further analysis in the following experiments. (B) Bar graph (left) and representative I-V curves (right) show the acid-induced off-response currents from Xenopus oocytes injected with indicated RNA combinations. The means and standard deviations are shown in the bar graph. Statistical significances were compared between PKD1L3/TRPP3 (first bar) and the other samples with t-test. ***P < 0.001; n.s.: not significant. (C) Surface biotinylation experiment showing the lack of the GPS cleavage of the L708E and S709D mutants expressed in Xenopus oocytes (lower left image), and the lack of surface expression of their complexes with TRPP3 (top row images). (For interpretation of the references to colour in this figure legend, the reader is referred to the Web version of this article.)
Fig. 4. The molecular mechanism of the roles of L708 and S709 in maintaining GPS cleavage revealed by a structural model of the PKD1L3 GAIN domain. (A) The crystal structure of the GAIN domain of cell-adhesion GPCRCL1 (PDB access code 4DLQ) [12], showing the two subdomains A and B, the GPS domain, and the HLËT cleavage site. Helix in red indicates the corresponding position of the missing structure in PKD1L3_1a shown further in B. (B) Structural model of the GAIN domain of the PKD1L3 built with Phyre2 [30]. Left: the structure model of PKD1L3 GAIN domain shows great overall similarity to the structure of the GAIN domain of CL1. Splicing in PKD1L3-1a leads to the helix missing in subdomain A, which is indicated in red. Right: A zoom-in and top view of the missing helix in 1a, showing that L708 and S709 are pointing to the center of helix bundle and may play a role in stabilizing subdomain A of the GAIN domain. (For interpretation of the references to colour in this figure legend, the reader is referred to the Web version of this article.)
Supplementary Fig. S1. Testing of the rabbit anti- PKD1L3 antibody used in Fig. 1B. After transfecting HA-PKD1L3 cDNA into HEK 293T cells, both mouse anti-HA and rabbit anti-PKD1L3 gave the same band in Western blot, which is the cleaved NTF. In this particular case, full-length band was too weak and was not detected.
Supplementary Fig. S2. Sequence alignment between two parts of PKD1L3 and PKD1L3-1a, showing the missing sequence coded by exon 7, and the extra sequences coded by exon 7A and exon 33 in 1a.
Araç,
A novel evolutionarily conserved domain of cell-adhesion GPCRs mediates autoproteolysis.
2012, Pubmed
Araç,
A novel evolutionarily conserved domain of cell-adhesion GPCRs mediates autoproteolysis.
2012,
Pubmed Arif Pavel,
Function and regulation of TRPP2 ion channel revealed by a gain-of-function mutant.
2016,
Pubmed Black,
Mechanisms of alternative pre-messenger RNA splicing.
2003,
Pubmed Cai,
Altered trafficking and stability of polycystins underlie polycystic kidney disease.
2014,
Pubmed Hanaoka,
Co-assembly of polycystin-1 and -2 produces unique cation-permeable currents.
,
Pubmed Harris,
Polycystic kidney disease.
2009,
Pubmed Horio,
Sour taste responses in mice lacking PKD channels.
2011,
Pubmed Huang,
The cells and logic for mammalian sour taste detection.
2006,
Pubmed Inada,
Off-response property of an acid-activated cation channel complex PKD1L3-PKD2L1.
2008,
Pubmed Ishimaru,
Transient receptor potential family members PKD1L3 and PKD2L1 form a candidate sour taste receptor.
2006,
Pubmed Kelley,
The Phyre2 web portal for protein modeling, prediction and analysis.
2015,
Pubmed Kim,
Ciliary membrane proteins traffic through the Golgi via a Rabep1/GGA1/Arl3-dependent mechanism.
2014,
Pubmed Lam,
Detection of CXCR2 cytokine receptor surface expression using immunofluorescence.
2014,
Pubmed Li,
Identification of two novel polycystic kidney disease-1-like genes in human and mouse genomes.
2003,
Pubmed Lin,
GPS proteolytic cleavage of adhesion-GPCRs.
2010,
Pubmed LopezJimenez,
Two members of the TRPP family of ion channels, Pkd1l3 and Pkd2l1, are co-expressed in a subset of taste receptor cells.
2006,
Pubmed Montell,
The TRP superfamily of cation channels.
2005,
Pubmed Pavel,
Analysis of the cell surface expression of cytokine receptors using the surface protein biotinylation method.
2014,
Pubmed Prömel,
Matching structure with function: the GAIN domain of adhesion-GPCR and PKD1-like proteins.
2013,
Pubmed Qian,
Cleavage of polycystin-1 requires the receptor for egg jelly domain and is disrupted by human autosomal-dominant polycystic kidney disease 1-associated mutations.
2002,
Pubmed Salehi-Najafabadi,
Extracellular Loops Are Essential for the Assembly and Function of Polycystin Receptor-Ion Channel Complexes.
2017,
Pubmed Semmo,
The TRPP subfamily and polycystin-1 proteins.
2014,
Pubmed Su,
Structure of the human PKD1-PKD2 complex.
2018,
Pubmed Wei,
Characterization of cis-autoproteolysis of polycystin-1, the product of human polycystic kidney disease 1 gene.
2007,
Pubmed Yu,
Essential role of cleavage of Polycystin-1 at G protein-coupled receptor proteolytic site for kidney tubular structure.
2007,
Pubmed Yu,
Structural and molecular basis of the assembly of the TRPP2/PKD1 complex.
2009,
Pubmed
,
Xenbase Yu,
Molecular mechanism of the assembly of an acid-sensing receptor ion channel complex.
2012,
Pubmed
,
Xenbase Zheng,
Hydrophobic pore gates regulate ion permeation in polycystic kidney disease 2 and 2L1 channels.
2018,
Pubmed
,
Xenbase Zhou,
Polycystins and primary cilia: primers for cell cycle progression.
2009,
Pubmed Zhu,
Structural model of the TRPP2/PKD1 C-terminal coiled-coil complex produced by a combined computational and experimental approach.
2011,
Pubmed