XB-ART-56869
Elife
2019 Oct 22;8. doi: 10.7554/eLife.45465.
Show Gene links
Show Anatomy links
Extraocular, rod-like photoreceptors in a flatworm express xenopsin photopigment.
Rawlinson KA, Lapraz F, Ballister ER, Terasaki M, Rodgers J, McDowell RJ, Girstmair J, Criswell KE, Boldogkoi M, Simpson F, Goulding D, Cormie C, Hall B, Lucas RJ, Telford MJ.
???displayArticle.abstract???
Animals detect light using opsin photopigments. Xenopsin, a recently classified subtype of opsin, challenges our views on opsin and photoreceptor evolution. Originally thought to belong to the Gαi-coupled ciliary opsins, xenopsins are now understood to have diverged from ciliary opsins in pre-bilaterian times, but little is known about the cells that deploy these proteins, or if they form a photopigment and drive phototransduction. We characterized xenopsin in a flatworm, Maritigrella crozieri, and found it expressed in ciliary cells of eyes in the larva, and in extraocular cells around the brain in the adult. These extraocular cells house hundreds of cilia in an intra-cellular vacuole (phaosome). Functional assays in human cells show Maritigrella xenopsin drives phototransduction primarily by coupling to Gαi. These findings highlight similarities between xenopsin and c-opsin and reveal a novel type of opsin-expressing cell that, like jawed vertebrate rods, encloses the ciliary membrane within their own plasma membrane.
???displayArticle.pubmedLink??? 31635694
???displayArticle.pmcLink??? PMC6805122
???displayArticle.link??? Elife
???displayArticle.grants??? [+]
F/07 134/DA Leverhulme Trust, A5056 Natural Sciences and Engineering Research Council of Canada, EDEN research exchange grant National Science Foundation, WT206194 Wellcome, BB/H006966/1 Biotechnology and Biological Sciences Research Council , ERC-2012-AdG 322790 H2020 European Research Council, Wellcome Trust
Species referenced: Xenopus
Genes referenced: arf4 kidins220 levi opn4 rho syt1
???attribute.lit??? ???displayArticles.show???
|
|
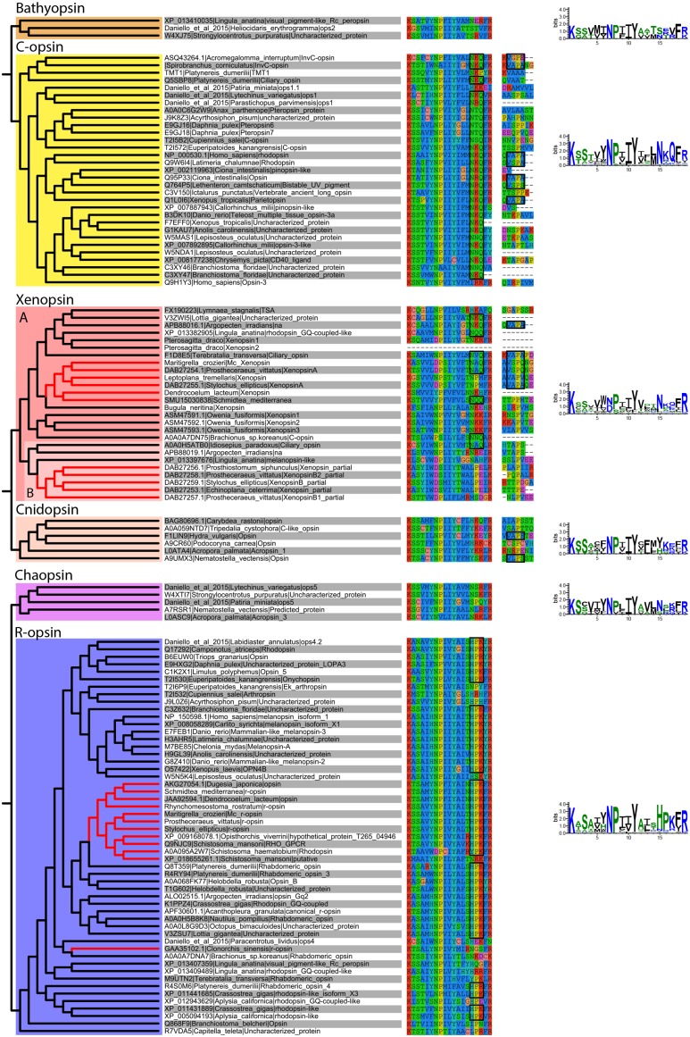
Figure 1. Phylogenetic analysis of metazoan opsins supports flatworm ciliary-like opsins as xenopsins and confirms a clade of flatworm rhabdomeric opsins.Support for nodes is calculated using 1000 Ultrafast bootstrap replications as well as 1000 SH-aLRT replicates and approximate aBayes single Branch testing. Black dots indicate nodes with support values for three tests â¥Â 95% (0.95 for SH-aLRT replicates). Gray dots indicate nodes with support values for three tests â¥Â 90% (0.90 for SH-aLRT replicates). Scale bar unit for branch length is the number of substitutions per site. Branches in red correspond to flatworm opsin sequences. See Figure 1âfigure supplement 1 for uncollapsed tree and Figure 1âsource data 1 for gene accession numbers. The new xenopsin sequences we found in polyclad and triclad flatworms, plus a bryozoan and chaetognath, all fall within clade A of the xenopsins.10.7554/eLife.45465.007Figure 1âsource data 1. Sequence data for opsins used in phylogenetic analyses for Figure 1.Figure 1âfigure supplement 1. Uncollapsed tree of IQ-TREE phylogenetic reconstruction of opsin relationships.Node support values correspond to 1000 Ultrafast bootstrap replications, 1000 SH-aLRT replicates and approximate aBayes single Branch testing. Scale bar unit for branch length is the number of substitutions per site. Note low support for all deeper nodes including those uniting xenopsin/cnidopsin with tetraopsins, and the sister relationship between this clade and the c-opsins/bathyopsins. Branches in red correspond to flatworm opsin sequences. |
|
|
Figure 1—figure supplement 2. IQtree and RaxML trees showing the influence of the small opsin clades (i.e. chaopsins, bathyopsins, ctenophore and anthozoan opsins) on the position of xenopsins in relation to c-opsins and tetra-opsins (Neuropsin, Go-opsin and RRP); inclusion of these small opsin clades brings xenopsins close to tetraopsins (full dataset), their exclusion brings xenopsins close to c-opsins (reduced dataset). |
|
|
Figure 1âfigure supplement 3. Alignment of major opsin clades showing conserved lysine in transmembrane domain VII, which binds to the retinal chromophore to form a photopigment.Some xenopsins possess a tripeptide motif, NxQ, which is also found in ciliary opsins and known to be crucial for G-protein activation. A number of flatworm xenopsin sequences in clade A have similar NxQ patterns (including Maritigrella - NAQ), while the motif differs considerably in the polyclad xenopsins of clade B, cnidopsins, bathyopsins and tetraopsins. An alignment of the C-terminal regions of ciliary opsins, xenopsins, cnidopsins, tetraopsins and bathyopsins shows, at a conserved position, similar VxPx motifs in flatworm clade A xenopsins (including Mc xenopsin - VSPQ) as well as a mollusk (A. irradiens) and brachiopod (T. transversa) xenopsin, it is also present in ciliary opsins from non-vertebrate chordates (tunicate and lamprey) and annelids, as well as in cnidopsin sequences. This motif binds the small GTPase Arf4 to direct vertebrate rhodopsin (a ciliary opsin) to the primary cilia. The presence of this motif in some ciliary opsins, xenopsins, cnidopsins may suggest a shared mechanism for the active delivery of these opsins to the cilia in CPRs. |
|
|
Figure 2. In the larva (1 day post-hatching) xenopsin protein is localized to ciliary cells in the eyes.(A) Apical view of larva showing xenopsin (red) in the epidermal eye (ee) (100% of individuals examined, n = 50) (OpenSPIM image, Syt gr = Sytox green, staining nuclei and bright-field image also reveal photoreceptor pigments). (B) Confocal optical section showing xenopsin in the epidermal eye (circled) but not in the acetylated tubulin+ (acTub) cells in the epidermis (arrowheads); autofluoresence of rhabdites (rh). (C) Xenopsin is co-localised with acTub in one of the two cerebral eyes providing evidence that xenopsin protein localizes to cilia (this varies between the right and left cerebral eye in different larvae, 50:50, n = 10)(pcc = pigment cup cell). (D) R-opsin is expressed in both cerebral eyes (ce). (100% of individuals examined, n = 30), (E) TEM image showing the epidermal eye which houses elaborated ciliary membranes (cm) inside a pigment cup (pc)(basal bodies, bb; cross section of ciliary flagella, cf, nucleus,n) (100% of individuals examined, n = 3). (F) Ultrastructure of a cerebral eye showing cilia (inside dashed line) and microvilli (arrows) cupped within a pigment cell (pcc). (G) Ultrastructure of another cerebral eye showing microvilli (arrows) cupped inside a pigment cup cell. (H) Multiple cilia projecting into phaosomes (intra-cellular vacuoles) in the epidermis. (I) A schematic of a larva summarizing the expression of xenopsin, r-opsin and acTub. In the larva xenopsin is expressed in two of the three putative ciliary photoreceptor cell types: the epidermal eye, a cerebral eye, but not in the ciliary phaosome cells (cpc).Figure 2âfigure supplement 1. Opsin localization and expression in Maritigrella embryos and larva.(A and B) Xenopsin expression (red) in the epidermal eye (ee) during Maritigrella crozieri embryogenesis. The epidermal eye develops soon after gastrulation is complete and before development of the cerebral eyes. Syt gr = Sytox Green, staining nuclei. Bright-field (BF) also shows the photoreceptor pigments. Inset is a 3-time magnification. (C) R-opsin expression is expressed in the two cerebral eyes (ce) of the larva but not the epidermal eye. |
|
|
Figure 3. Acetylated tubulin staining identifies two dense clusters of extraocular cells, possible ciliary photoreceptors (CPR), either side of the adult brain.(A) Live adult, red line shows plane of cross section in B-C. (B and C) Consecutive sections showing; (B) two clusters of acetylated tubulin+ cells and; (C) their distribution between the brain (br) (which is encapsulated in a basal lamina, bl) and intestinal branches (in) (n = 5 individuals). Bi and Ci) Close up showing that these cells (arrowheads) are embedded in extracellular matrix in close proximity to the main nerve tracts (arrow). Pigment cup cells (pcc), rhabdites (rh). (D) Anterior end of adult showing pigmented eyes above the brain (cerebral eyes, ce) and on the tentacles (tentacular eyes, te). (Di) Schematised distribution of acetylated tubulin+ cells (act) and cerebral eyes on a micro-CT reconstruction of the brain and main anterior (white), posterior (gray), and two of the optic (yellow) nerve tracts. (E) Confocal projection of a putative CPR and, Ei) an optical slice of the same cell showing cilia projecting into the intra-cellular vacuole or phaosome (arrowheads) in the outer segment (os). |
|
|
Figure 4. The morphology of the ciliary phaosomal cells in adult Maritigrella crozieri.(A) A dense cluster of intra-cellular vacuoles (phaosomes â highlighted in magenta) filled with cilia (n = 3 individuals). (B) Multiple cilia in the phaosome. (C) A possible unpigmented supporting cell (asterisk) wrapping around the phaosome cell with mitochondria (m) and Golgi apparatus (ga) in the cytoplasm. (D) Ciliary axonemata (ax) are anchored in the cytoplasmic layer (cl) by basal bodies (bb). (E) 3D reconstruction of the interior of a third of a phaosome, showing that the cilia are unbranched (pink) and the basal bodies (yellow) are distributed all around the phaosome. (F) Cross sections of the ciliary axonemata show various arrangements of microtubules: 9 Ã 2+ two with dynein arms attached to the A-tubules (arrow), 9 + 2 singlets (double arrowheads), and singlets (triple arrowheads). This variation is related to the distance from the basal body (Figure 4âvideos 3), (cm) ciliary membrane.Figure 4âvideo 1. Serial SEM images (101 à 500 nm sections = 50.5 μm total thickness) showing a cluster of ciliary phaosomes (intra-cellular vacuoles housing multiple cilia) that form the outer segment of the putative extraocular CPR cells in adult Maritigrella.This cluster is located to the left of the brain. |
|
|
Figure 5. Xenopsin is co-localised with acetylated tubulin and Gαi in extraocular ciliary phaosome cells and r-opsin is expressed with Gαq in eyes.(A-E) Co-localization of acetylated tubulin and xenopsin is found throughout the cell (n, nucleus) (100% of acTub+ cells express xenopsin (in one cross section, n = 3 individual worms). (E) A cross section of a phaosome shows stronger xenopsin expression near the base of the cilia (n = 8 individuals); (F) r-opsin is expressed in photoreceptor cells (rpc) that extend from the pigment cup cells (pcc) to the optic lobe (ol) of the brain, together forming the cerebral eyes (ce); r-opsin is also expressed in the tentacular eyes (te) (n = 5 individuals); (G) Schematic of xenopsin and r-opsin expression in adult cross-section, with a diagram of a putative ciliary photoreceptor cell (ciliary phaosome cell, cpc) showing co-localization of xenopsin and acetylated tubulin. (H) The position of the putative ciliary photoreceptors (labeled with acetylated tubulin) in relation to the rhabdomeric photoreceptors (labeled with Gαq) (n = 3 individuals). (I and J) Gαi expression in the xenopsin+ cells including on the ciliary membranes (arrowheads).10.7554/eLife.45465.018Figure 5âsource data 1. Sequence data for G alpha subunits used in phylogenetic analyses for Figure 5.Figure 5âfigure supplement 1. G alpha subunit phylogeny and C terminal end alignment.(A) IQ-TREE phylogenetic reconstruction of G alpha subunit relationships identifies those expressed in the Maritigrella crozieri larval transcriptome (red). Support for node is calculated using 1000 Ultrafast bootstrap replications as well as 1000 SH-aLRT replicates and approximate aBayes single branch testing. Scale bar unit for branch length is the number of substitutions per site. (B) Alignment of c terminal ends of Human and Maritigrella crozieri G alpha subunits. See Figure 1 additional data file for full amino acid sequences from all taxa. |
|
|
Figure 6. In human cells Maritigrella crozieri xenopsin forms a functional photopigment that predominantly couples to Gαi pathways.(A,B) HEK293 cells were transfected with Glo22F and indicated opsins, + /- pertussis toxin, and exposed to light. In B, cells were treated with 2 µM forskolin prior to the light flash. (C) HEK293 cells were transfected with mtAequorin and the opsins indicated, + /- pertussis toxin, and exposed to light. Plots show mean luminescence of technical replicates (from one representative of three biological replicates) normalized to the pre-flash timepoint, + /- SEM. Error bars smaller than symbols are not shown. n = 3 technical replicates in A,B; n = 4 technical replicates in C. The other biological replicates are shown in Figure 6âfigure supplement 2.Figure 6âfigure supplement 1. Immunofluorescence to quantify opsin expression in HEK293 cells.Cells were transfected with opsins, fixed, stained with 1D4 anti-rod opsin antibody and fluorescent secondary antibody, and imaged on a fluorescent microscope. (A) Representative images of cells expressing each opsin and control (scale = 10 µm). (B) Quantification of integrated fluorescence intensity (minus background) for ten randomly selected fields from each sample, normalized to mean of no-opsin control, with mean and SEM. ANOVA and Dunnettâs multiple comparison test show significant differences between no opsin control and positive opsin conditions (*<0.05*, *<0.01). Mc xenopsin (Maritigrella crozieri xenopsin), Hs rod opsin (human rhodopsin), Hs melanopsin (Human melanopsin), JellyOp (Carybdea rastonii jellyfish opsin), SEM (standard error of the mean). |
|
|
Figure 6—figure supplement 2. Two further biological replicates of the secondary messenger assays show there was quantitative variation from day to day in the magnitude of responses to light and forskolin, but the qualitative response of each opsin was consistent (excluding one replicate in which rod opsin showed no activity, possibly due to a faulty preparation of plasmid DNA). |
|
|
Figure 7. An overview of metazoan ciliary photoreceptor morphology, opsin expression and Gα-protein coupling (determined from cellular assays), highlighting the distinct morphology of the ciliary phaosomes in flatworms and possible convergent evolution of enclosed ciliary membranes in invertebrate phaosomes and jawed vertebrate rods (*).The colored lines under the phylum names represent the presence of the opsin sub-type in the taxonomic group; note the higher prevalence of xenopsins over ciliary opsins in Lophotrochozoa. (L) = larval photoreceptor, (A) = adult photoreceptor. Box A shows the opsin relationships according to our phylogeny and the known Gα-binding of opsins expressed in ciliary photoreceptors. |
|
|
Figure 1—figure supplement 1. Uncollapsed tree of IQ-TREE phylogenetic reconstruction of opsin relationships.Node support values correspond to 1000 Ultrafast bootstrap replications, 1000 SH-aLRT replicates and approximate aBayes single Branch testing. Scale bar unit for branch length is the number of substitutions per site. Note low support for all deeper nodes including those uniting xenopsin/cnidopsin with tetraopsins, and the sister relationship between this clade and the c-opsins/bathyopsins. Branches in red correspond to flatworm opsin sequences. |
|
|
Figure 2—figure supplement 1. Opsin localization and expression in Maritigrella embryos and larva.(A and B) Xenopsin expression (red) in the epidermal eye (ee) during Maritigrella crozieri embryogenesis. The epidermal eye develops soon after gastrulation is complete and before development of the cerebral eyes. Syt gr = Sytox Green, staining nuclei. Bright-field (BF) also shows the photoreceptor pigments. Inset is a 3-time magnification. (C) R-opsin expression is expressed in the two cerebral eyes (ce) of the larva but not the epidermal eye. |
|
|
Figure 5—figure supplement 1. G alpha subunit phylogeny and C terminal end alignment.(A) IQ-TREE phylogenetic reconstruction of G alpha subunit relationships identifies those expressed in the Maritigrella crozieri larval transcriptome (red). Support for node is calculated using 1000 Ultrafast bootstrap replications as well as 1000 SH-aLRT replicates and approximate aBayes single branch testing. Scale bar unit for branch length is the number of substitutions per site. (B) Alignment of c terminal ends of Human and Maritigrella crozieri G alpha subunits. See Figure 1 additional data file for full amino acid sequences from all taxa. |
|
|
Figure 6—figure supplement 1. Immunofluorescence to quantify opsin expression in HEK293 cells.Cells were transfected with opsins, fixed, stained with 1D4 anti-rod opsin antibody and fluorescent secondary antibody, and imaged on a fluorescent microscope. (A) Representative images of cells expressing each opsin and control (scale = 10 µm). (B) Quantification of integrated fluorescence intensity (minus background) for ten randomly selected fields from each sample, normalized to mean of no-opsin control, with mean and SEM. ANOVA and Dunnett’s multiple comparison test show significant differences between no opsin control and positive opsin conditions (*<0.05*, *<0.01). Mc xenopsin (Maritigrella crozieri xenopsin), Hs rod opsin (human rhodopsin), Hs melanopsin (Human melanopsin), JellyOp (Carybdea rastonii jellyfish opsin), SEM (standard error of the mean). |
References [+] :
Albertin,
The octopus genome and the evolution of cephalopod neural and morphological novelties.
2015, Pubmed
Albertin, The octopus genome and the evolution of cephalopod neural and morphological novelties. 2015, Pubmed
Arendt, Ciliary photoreceptors with a vertebrate-type opsin in an invertebrate brain. 2004, Pubmed
Arendt, The enigmatic xenopsins. 2017, Pubmed , Xenbase
Bailes, Reproducible and sustained regulation of Gαs signalling using a metazoan opsin as an optogenetic tool. 2012, Pubmed
Bailes, Human melanopsin forms a pigment maximally sensitive to blue light (λmax ≈ 479 nm) supporting activation of G(q/11) and G(i/o) signalling cascades. 2013, Pubmed
Ballister, A live cell assay of GPCR coupling allows identification of optogenetic tools for controlling Go and Gi signaling. 2018, Pubmed
Baylor, Responses of retinal rods to single photons. 1979, Pubmed
Bok, Phototransduction in fan worm radiolar eyes. 2017, Pubmed
Boyle, Fine structure of the eyes of Onithochiton neglectus (Mollusca: Polyplacophora). 1969, Pubmed
Capella-Gutiérrez, trimAl: a tool for automated alignment trimming in large-scale phylogenetic analyses. 2009, Pubmed
Cardona, TrakEM2 software for neural circuit reconstruction. 2012, Pubmed
Cronin, Extraocular, Non-Visual, and Simple Photoreceptors: An Introduction to the Symposium. 2016, Pubmed
Deretic, Rhodopsin C terminus, the site of mutations causing retinal disease, regulates trafficking by binding to ADP-ribosylation factor 4 (ARF4). 2005, Pubmed
Döring, Evolution of clitellate phaosomes from rhabdomeric photoreceptor cells of polychaetes - a study in the leech Helobdella robusta (Annelida, Sedentaria, Clitellata). 2013, Pubmed
Egger, A transcriptomic-phylogenomic analysis of the evolutionary relationships of flatworms. 2015, Pubmed
Flock, Universal allosteric mechanism for Gα activation by GPCRs. 2015, Pubmed
Girstmair, Light-sheet microscopy for everyone? Experience of building an OpenSPIM to study flatworm development. 2016, Pubmed
Gühmann, Spectral Tuning of Phototaxis by a Go-Opsin in the Rhabdomeric Eyes of Platynereis. 2015, Pubmed
Hattar, Melanopsin-containing retinal ganglion cells: architecture, projections, and intrinsic photosensitivity. 2002, Pubmed
Inouye, Cloning and sequence analysis of cDNA for the luminescent protein aequorin. 1985, Pubmed
Katoh, MAFFT multiple sequence alignment software version 7: improvements in performance and usability. 2013, Pubmed
Kawamura, Rod and cone photoreceptors: molecular basis of the difference in their physiology. 2008, Pubmed
Kawano-Yamashita, Activation of Transducin by Bistable Pigment Parapinopsin in the Pineal Organ of Lower Vertebrates. 2015, Pubmed
Koyanagi, Homologs of vertebrate Opn3 potentially serve as a light sensor in nonphotoreceptive tissue. 2013, Pubmed
Kusakabe, Comprehensive study on G protein alpha-subunits in taste bud cells, with special reference to the occurrence of Galphai2 as a major Galpha species. 2000, Pubmed
Lamb, Evolution of phototransduction, vertebrate photoreceptors and retina. 2013, Pubmed
Lapan, Transcriptome analysis of the planarian eye identifies ovo as a specific regulator of eye regeneration. 2012, Pubmed
Lapraz, Put a tiger in your tank: the polyclad flatworm Maritigrella crozieri as a proposed model for evo-devo. 2013, Pubmed
Laumer, Nuclear genomic signals of the 'microturbellarian' roots of platyhelminth evolutionary innovation. 2015, Pubmed
Li, Cd-hit: a fast program for clustering and comparing large sets of protein or nucleotide sequences. 2006, Pubmed
Marin, The amino terminus of the fourth cytoplasmic loop of rhodopsin modulates rhodopsin-transducin interaction. 2000, Pubmed
Mayhew, Photoreceptor number and outer segment disk membrane surface area in the retina of the rat: stereological data for whole organ and average photoreceptor cell. 1997, Pubmed
Mizuta, Gi-coupled γ-aminobutyric acid-B receptors cross-regulate phospholipase C and calcium in airway smooth muscle. 2011, Pubmed
Morshedian, Single-photon sensitivity of lamprey rods with cone-like outer segments. 2015, Pubmed
Morshedian, Light adaptation and the evolution of vertebrate photoreceptors. 2017, Pubmed
Nilsson, The evolution of eyes and visually guided behaviour. 2009, Pubmed
Nilsson, Eye evolution: a question of genetic promiscuity. 2004, Pubmed
Nilsson, Eye evolution and its functional basis. 2013, Pubmed
O'Neill, A molecular analysis of neurogenic placode and cranial sensory ganglion development in the shark, Scyliorhinus canicula. 2007, Pubmed
Passamaneck, Ciliary photoreceptors in the cerebral eyes of a protostome larva. 2011, Pubmed
Pineda, Searching for the prototypic eye genetic network: Sine oculis is essential for eye regeneration in planarians. 2000, Pubmed
Plachetzki, Key transitions during the evolution of animal phototransduction: novelty, "tree-thinking," co-option, and co-duplication. 2007, Pubmed
Porter, Shedding new light on opsin evolution. 2012, Pubmed
Preibisch, Efficient Bayesian-based multiview deconvolution. 2014, Pubmed
Preibisch, Software for bead-based registration of selective plane illumination microscopy data. 2010, Pubmed
Quiroga Artigas, A gonad-expressed opsin mediates light-induced spawning in the jellyfish Clytia. 2018, Pubmed
Ramirez, The Last Common Ancestor of Most Bilaterian Animals Possessed at Least Nine Opsins. 2016, Pubmed
Rawlinson, Embryonic and post-embryonic development of the polyclad flatworm Maritigrella crozieri; implications for the evolution of spiralian life history traits. 2010, Pubmed
Rawlinson, Extraocular, rod-like photoreceptors in a flatworm express xenopsin photopigment. 2020, Pubmed , Xenbase
Sánchez Alvarado, Double-stranded RNA specifically disrupts gene expression during planarian regeneration. 1999, Pubmed
Schneider, NIH Image to ImageJ: 25 years of image analysis. 2012, Pubmed
Seaver, Expression of 'segmentation' genes during larval and juvenile development in the polychaetes Capitella sp. I and H. elegans. 2006, Pubmed
Shichida, Evolution of opsins and phototransduction. 2009, Pubmed
Sprecher, Switch of rhodopsin expression in terminally differentiated Drosophila sensory neurons. 2008, Pubmed
Stamatakis, RAxML version 8: a tool for phylogenetic analysis and post-analysis of large phylogenies. 2014, Pubmed
Terakita, The opsins. 2005, Pubmed
Terasaki, Stacked endoplasmic reticulum sheets are connected by helicoidal membrane motifs. 2013, Pubmed
Tosches, Melatonin signaling controls circadian swimming behavior in marine zooplankton. 2014, Pubmed
Trifinopoulos, W-IQ-TREE: a fast online phylogenetic tool for maximum likelihood analysis. 2016, Pubmed
Tsukamoto, A ciliary opsin in the brain of a marine annelid zooplankton is ultraviolet-sensitive, and the sensitivity is tuned by a single amino acid residue. 2017, Pubmed , Xenbase
Tsukamoto, Diversity and functional properties of bistable pigments. 2010, Pubmed
Verasztó, Ciliary and rhabdomeric photoreceptor-cell circuits form a spectral depth gauge in marine zooplankton. 2018, Pubmed
Vöcking, Co-expression of xenopsin and rhabdomeric opsin in photoreceptors bearing microvilli and cilia. 2017, Pubmed , Xenbase
Witten, Seasonal changes in the lower jaw skeleton in male Atlantic salmon (Salmo salar L.): remodelling and regression of the kype after spawning. 2003, Pubmed
Wooliacott, Fine structure of a potential photoreceptor organ in the larva of Bugula neritina (Bryozoa). 1972, Pubmed
Yau, Phototransduction motifs and variations. 2009, Pubmed
Yoshida, Molecular Evidence for Convergence and Parallelism in Evolution of Complex Brains of Cephalopod Molluscs: Insights from Visual Systems. 2015, Pubmed
Zamanian, The repertoire of G protein-coupled receptors in the human parasite Schistosoma mansoni and the model organism Schmidtea mediterranea. 2011, Pubmed
