|
Graphical abstract |
|
Fig. 1. Natural size variability in Xenopus laevis. (AâC) Embryos obtained from multiple clutches (fertilizations) were photographed and measured before mid-gastrula stages. (A) The distribution in diameters of 2239 embryos (n) from 33 fertilizations (N) is shown in a violin plot. The median value is shown as a dashed line and the interquartile range is demarcated by the dotted lines. The inset shows the normal distribution of the embryo diameters. (B) The size distribution of the embryos in each clutch from a single female was plotted relative to the embryo clutches from other females (N â= â33). For each clutch, a boxplot of the interquartile range and the median diameter for the clutch is shown. Whiskers mark the range from the 10th to the 90th percentile for each clutch. Clutches were ranked along the Y axis based on their median value. Clutch xvi (filled boxplot) had a median diameter close to the total median diameter of all clutches together and the significance of the size variation was calculated to it. ââââ, p â< â0.0001; ââ, p â< â0.01; â, p â< â0.05; ns, not significant. (C) Correlation between female snout-vent length and clutch embryo mean diameter (SEM shown). Simple linear regression suggests a lack of correlation. p-value provided is the significance of a non-zero slope. (D) Embryos were monitored from fertilization to larval stages (st. 41). Embryos from various clutches differing in size were photographed at several developmental stages to determine whether with the progression of embryogenesis the initial size differences disappear. |
|
Fig. 2. RNA content as a function of size during early development.
Groups of embryos from multiple clutches were collected during (A) early gastrula, (B) late gastrula, and (C) early neurula. The average embryo diameter of the clutch was determined and RNA was extracted. The volume and the average amount of RNA/embryo were calculated. At each developmental stage, the RNA content/embryo was plotted as a function of volume. N, number of clutches/RNA samples analyzed; n, number of embryos used for RNA extraction and in parenthesis the number of embryos measured to determine the average volume; r2, coefficient of determination; p-value provided is the significance of a non-zero slope. |
|
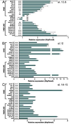
Fig. 3. Changes in marginal zone gene expression in response to size changes as a function of developmental stage. Pairs of embryo clutches differing in size were collected (N â= â18) and processed in parallel during (A) early/mid-gastrula (st. 10.5), (B) late gastrula (st. 12), and early (C) neurula (st. 14â15). Gene expression levels were determined by qPCR and the relative expression level between large and small embryos after correcting for the amount of RNA/embryo. In all three graphs the order of the genes and their categorization as DMZ, LMZ, and VMZ (dorsal, lateral and ventral marginal zone respectively) were retained from early gastrula although with development the expression domains change. â, p â< â0.05; ââ, p â< â0.01; âââ, p â< â0.001; ââââ, p â< â0.0001; ns, not significant. |
|
Fig. 4. Blastopore gene expression scales proportionally with embryo size. Groups of embryos of a wide range of sizes from multiple clutches were fixed during mid-gastrula (st. 11) for wnt8a analysis (AâE) or early gastrula (st. 10.25) for chrd.1 (FâJ), gsc (KâO) and admp (PâT) analysis by in situ hybridization with gene-specific probes. For each gene, a group of mix-sized embryos was processed for analysis. Based on calculated circumference, the lower 45th percentile comprised the small embryos, and the upper 45th percentile were the large embryos. The middle 10% were omitted from the analysis. For each embryo, the angle describing the expression domain, the embryo diameter and the diameter of the blastopore were measured. Plots comparing the calculated circumference (B, G, L, Q), the angle describing the expression domain (C, H, M, R), the calculated arc of the expression domain (D, I, N, S), and the percent circumference covered by the expression domain (arc)(E, J, O, T) between small and large embryos are shown. ââ, p â< â0.01; âââ, p â< â0.001; ââââ, p â< â0.0001; ns, not significant. |
|
Fig. 5. Temporal expression pattern of the neural genes. The temporal pattern of expression of the neural genes was determined by quantitative real-time RT-PCR (qPCR) with primers specific for each gene. The relative expression level was calculated normalizing to the stage 19 sample. (A) Temporal expression pattern for nog, sox3, zic2, and gmnn (A); for foxd4l1.1, zic1, and zic3 (B); and for fst, meis3, sox11, and sox2 (C). |
|
Fig. 6. Expression scaling among neural genes. RNA samples were collected from pairs of embryo clutches differing in size. The embryos were collected during (A) early/mid-gastrula (st. 10.5), (B) late gastrula (st. 12), and (C) early neurula (st. 14â15) stages. qPCR was performed for members of the early neural network. Results were normalized to the amount of RNA/embryo, i.e. embryo equivalents. â, p â< â0.05; ââ, p â< â0.01; âââ, p â< â0.001; ââââ, p â< â0.0001; ns, not significant. |
|
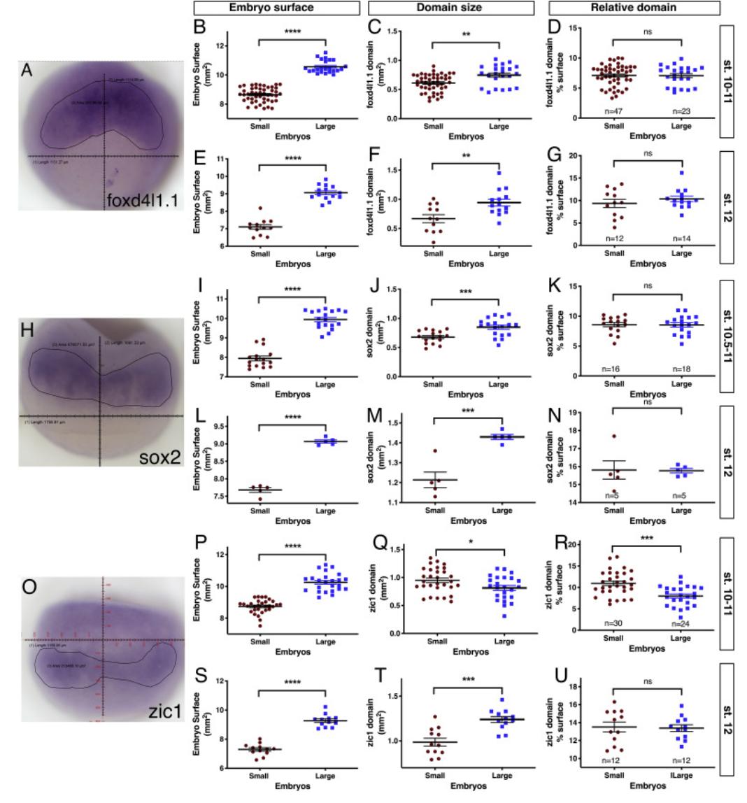
Fig. 7. Scaling of neural expression domains with embryo size. Analysis of the spatial expression domains of foxd4l1.1 (AâG), sox2 (HâN), and zic1 (OâU) in embryos of different sizes. Representative embryos illustrating the measurement of the foxd4l1.1 (A), sox2 (H), and zic1 (O) expression domains. Analysis of the expression domain in embryos at early/mid-gastrula (st. 10â11; B-D, IâK, P-R) and late gastrula (st. 12; E-G, L-N, SâU) were hybridized in situ with probes specific for foxd4l1.1 (BâG), sox2 (IâN), and zic1 (PâU). For each embryo, the area of gene expression and the diameter of the embryo were measured. From these parameters, the surface area of the embryo (B, E, I, L, P, S), the area of the expression domain (C, F, J, M, Q, T), and the percent of the surface area covered by the expression domain (D, G, K, N, R, U) were calculated. â, p â< â0.05; ââ, p â< â0.01; âââ, p â< â0.001; ââââ, p â< â0.0001; ns, not significant. |
|
Fig. 8. Cell density and size in small and large embryos. (A) Phalloidin stained neural plate. (B) DAPI stained neural plate. (C) Cell density in a comparable area of the anterior neural plate was calculated in phalloidin and DAPI stained large and small embryos at early neurula stages (st. 14). (D) The long axis of cells within the neural plate of large and small embryos was measured in phalloidin stained embryos. ns, not significant (p â> â0.05, two-sided t-test). |
|
Fig. 9. Consequences of scaling of the BMP morphogen gradient with size. Schematic representation of the size-scaled BMP gradient and the effects on the organizer domain as determined by the arc length along the circumference and the induced neural domain. |