Click here to close
Hello! We notice that you are using Internet Explorer, which is not supported by Xenbase and may cause the site to display incorrectly.
We suggest using a current version of Chrome,
FireFox, or Safari.
???displayArticle.abstract???
Attractants and repellents are considered to be an environment-friendly approach for pest management. Odorant receptors (ORs), which are located on the dendritic membranes of olfactory sensory neurons in insects, are essential genes for recognizing attractants and repellents. In the Asian corn borer, Ostrinia furnacalis, ORs that respond to sex pheromones have been characterized, but general ORs for plant odorants, especially for repellents, have not been identified. Nonanal is a plant volatile of maize that could result in avoidance of the oviposition process for female adults in O. furnacalis. In this study, we identified a female-biased OR that responds to nonanal using a Xenopus oocyte expression system. In addition, we found that OfurOR27 was also sensitive to two other compounds, octanal and 1-octanol. Behavioral analysis showed that octanal and 1-octanol also caused female avoidance of oviposition. Our results indicated that OfurOR27 is an OR that is sensitive to repellents. Moreover, the two newly identified repellents may help to develop a chemical ecology approach for pest control in O. furnacalis.
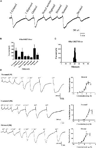
FIGURE 1. Functional analysis of OfurOR27 using a Xenopus oocyte expression system. (A) Responses of OfurOR27/Orco to eight identified odorants (10â 4 M). (B) Response profile of OfurOR27/Orco. Error bars indicate standard error of the mean [p < 0.001, ANOVA, least-significant difference (LSD), n = 6]. (C) Tuning curve for the OfurOR27/Orco to an odorant panel comprising 95 odorants, arranged along the x-axis according to the strength of the response they elicit. The odorants that elicited the strongest responses were placed near the center of the distribution, while those that elicited the weakest responses were placed near the edges. (D) Doseâresponse curve for OfurOR27/Orco in responding to nonanal, 1-octanol, and octanal. Error bars indicate SEM (n = 6).
FIGURE 2. Tissue-specific expression of OfurOR27 in O. furnacalis. FA, female antennae; MA, male antennae; FP, female proboscis; MP, male proboscis; FT, female thorax; MT, male thorax; FL, female legs; ML, male legs; FSG, female sex glands; MSG, male sex glands. Error bars represent the standard error; those labeled with different letters are significantly different [p < 0.05, ANOVA, least-significant difference (LSD)].
FIGURE 3. Oviposition assay using three repellents for gravid females in O. furnacalis. The black bars indicate the preference of oviposition for each test chemical. The asterisks indicate a significant difference (**p < 0.01; ***p < 0.001).
FIGURE 4. Single sensillum recordings of s. trichoidea from female adults in O. furnacalis. Three different types (Type A–C) of s. trichoidea characterized by the response to nonanal, 1-octanol and octanal. The stimulus was applied for 300 ms which was represented with a red line under the trace.
FIGURE 5. Phylogenetic analysis for OfurOR27 and its homologous genes. Odorant receptors including PxylOR16, MsexOR12, MsepOR28, HassOR67, HarmOR67, CsupOR17, and CpomOR59 (Supplementary Dataset S1) were downloaded from the National Center for Biotechnology Information. All sequences were aligned using MAFFT software. The phylogenetic analysis was conducted by RAxML version 8. The final tree was visualized by FigTree version 1.4.0 software (http://tree.bio.ed.ac.uk/software/figtree/).
FIGURE 6. Alignment of the amino acid sequences of OfurOR27 and its homologous genes. The transmembrane domains of genes were predicted using TMHMM version 2.0 (http://www.cbs.dtu.dk/services/TMHMM/), and sequences were aligned using DNAMAN version 8 software (Lynnon LLC, San Ramon, CA, United States). Amino acids identical in all sequences were marked with black shading. Numbers to the left refer to the position of the last residue in a line in each odorant receptor (OR) sequence. The horizontal lines indicated the position of predicted transmembrane domains.
An,
Identification and expression analysis of an olfactory receptor gene family in green plant bug Apolygus lucorum (Meyer-Dür).
2016, Pubmed
An,
Identification and expression analysis of an olfactory receptor gene family in green plant bug Apolygus lucorum (Meyer-Dür).
2016,
Pubmed Anderson,
Molecular basis of female-specific odorant responses in Bombyx mori.
2009,
Pubmed Benton,
Atypical membrane topology and heteromeric function of Drosophila odorant receptors in vivo.
2006,
Pubmed Bruce,
Insect host location: a volatile situation.
2005,
Pubmed Cao,
A Conserved Odorant Receptor Tuned to Floral Volatiles in Three Heliothinae Species.
2016,
Pubmed
,
Xenbase Cao,
Identification of candidate olfactory genes in Chilo suppressalis by antennal transcriptome analysis.
2014,
Pubmed Chang,
Sensillar expression and responses of olfactory receptors reveal different peripheral coding in two Helicoverpa species using the same pheromone components.
2016,
Pubmed Chevrier,
Offspring and sex ratio are independent of sperm management in Eupelmus orientalis females.
1998,
Pubmed Clyne,
A novel family of divergent seven-transmembrane proteins: candidate odorant receptors in Drosophila.
1999,
Pubmed de Bruyne,
Odor detection in insects: volatile codes.
2008,
Pubmed de Fouchier,
Functional evolution of Lepidoptera olfactory receptors revealed by deorphanization of a moth repertoire.
2017,
Pubmed Di,
Design of larval chemical attractants based on odorant response spectra of odorant receptors in the cotton bollworm.
2017,
Pubmed Du,
Identification of candidate chemosensory genes in Mythimna separata by transcriptomic analysis.
2018,
Pubmed Fleischer,
Access to the odor world: olfactory receptors and their role for signal transduction in insects.
2018,
Pubmed Gadenne,
Plasticity in Insect Olfaction: To Smell or Not to Smell?
2016,
Pubmed Gao,
Identification of candidate Drosophila olfactory receptors from genomic DNA sequence.
1999,
Pubmed Grosse-Wilde,
Antennal transcriptome of Manduca sexta.
2011,
Pubmed Hallem,
Insect odor and taste receptors.
2006,
Pubmed Hallem,
The molecular basis of odor coding in the Drosophila antenna.
2004,
Pubmed Han,
[Attraction effect of main volatile components from tea shoots and flowers on Sphaerophoria menthastri (Diptera: Syrphidae) and Chrysopa septempunctata (Neuroptera: Chrysopidae)].
2004,
Pubmed Jordan,
Odorant receptors from the light brown apple moth (Epiphyas postvittana) recognize important volatile compounds produced by plants.
2009,
Pubmed Karpe,
Identification of Complete Repertoire of Apis florea Odorant Receptors Reveals Complex Orthologous Relationships with Apis mellifera.
2016,
Pubmed Katoh,
Parallelization of the MAFFT multiple sequence alignment program.
2010,
Pubmed Koenig,
A reference gene set for chemosensory receptor genes of Manduca sexta.
2015,
Pubmed Kreher,
The molecular basis of odor coding in the Drosophila larva.
2005,
Pubmed Leal,
Odorant reception in insects: roles of receptors, binding proteins, and degrading enzymes.
2013,
Pubmed Liu,
Candidate olfaction genes identified within the Helicoverpa armigera Antennal Transcriptome.
2012,
Pubmed Liu,
Deletion of the Bombyx mori odorant receptor co-receptor (BmOrco) impairs olfactory sensitivity in silkworms.
2017,
Pubmed Liu,
Functional Studies of Sex Pheromone Receptors in Asian Corn Borer Ostrinia furnacalis.
2018,
Pubmed
,
Xenbase Liu,
Functional specificity of sex pheromone receptors in the cotton bollworm Helicoverpa armigera.
2013,
Pubmed Logan,
Arm-in-cage testing of natural human-derived mosquito repellents.
2010,
Pubmed McBride,
Evolution of mosquito preference for humans linked to an odorant receptor.
2014,
Pubmed Miller,
Stimulo-deterrent diversion: A concept and its possible application to onion maggot control.
1990,
Pubmed Mitchell,
Ovipositional response of threeHeliothis species (Lepidoptera: Noctuidae) to allelochemicals from cultivated and wild host plants.
1990,
Pubmed Mombaerts,
Molecular biology of odorant receptors in vertebrates.
1999,
Pubmed Montagné,
Functional characterization of a sex pheromone receptor in the pest moth Spodoptera littoralis by heterologous expression in Drosophila.
2012,
Pubmed Robertson,
The chemoreceptor superfamily in the honey bee, Apis mellifera: expansion of the odorant, but not gustatory, receptor family.
2006,
Pubmed Røstelien,
Olfactory receptor neurons in two Heliothine moth species responding selectively to aliphatic green leaf volatiles, aromatic compounds, monoterpenes and sesquiterpenes of plant origin.
2005,
Pubmed Sakurai,
A single sex pheromone receptor determines chemical response specificity of sexual behavior in the silkmoth Bombyx mori.
2011,
Pubmed Smadja,
Large gene family expansions and adaptive evolution for odorant and gustatory receptors in the pea aphid, Acyrthosiphon pisum.
2009,
Pubmed Stamatakis,
RAxML version 8: a tool for phylogenetic analysis and post-analysis of large phylogenies.
2014,
Pubmed Tanaka,
Highly selective tuning of a silkworm olfactory receptor to a key mulberry leaf volatile.
2009,
Pubmed
,
Xenbase Turlings,
Tritrophic Interactions Mediated by Herbivore-Induced Plant Volatiles: Mechanisms, Ecological Relevance, and Application Potential.
2018,
Pubmed Vosshall,
A spatial map of olfactory receptor expression in the Drosophila antenna.
1999,
Pubmed Walker,
The chemosensory receptors of codling moth Cydia pomonella-expression in larvae and adults.
2016,
Pubmed Wang,
Identification and functional analysis of olfactory receptor family reveal unusual characteristics of the olfactory system in the migratory locust.
2015,
Pubmed Wanner,
Female-biased expression of odourant receptor genes in the adult antennae of the silkworm, Bombyx mori.
2007,
Pubmed Witzgall,
Sex pheromones and their impact on pest management.
2010,
Pubmed Yang,
Targeted mutagenesis of an odorant receptor co-receptor using TALEN in Ostrinia furnacalis.
2016,
Pubmed Yang,
Identification of candidate odorant receptors in Asian corn borer Ostrinia furnacalis.
2015,
Pubmed Yang,
Identification of Genes Involved in Chemoreception in Plutella xyllostella by Antennal Transcriptome Analysis.
2017,
Pubmed Zhang,
A Female-Biased Odorant Receptor from Apolygus lucorum (Meyer-Dür) Tuned to Some Plant Odors.
2016,
Pubmed
,
Xenbase Zhang,
Antennal transcriptome analysis and comparison of chemosensory gene families in two closely related noctuidae moths, Helicoverpa armigera and H. assulta.
2015,
Pubmed Zwiebel,
Olfactory regulation of mosquito-host interactions.
2004,
Pubmed