XB-ART-56838
Cell Biosci
2020 Mar 27;10:46. doi: 10.1186/s13578-020-00411-5.
Show Gene links
Show Anatomy links
Thyroid hormone receptor beta is critical for intestinal remodeling during Xenopus tropicalis metamorphosis.
???displayArticle.abstract???
Background: Thyroid hormone (T3) is critical for development in all vertebrates. The mechanism underlying T3 effect has been difficult to study due to the uterus-enclosed nature of mammalian embryos. Anuran metamorphosis, which is dependent on T3 but independent of maternal influence, is an excellent model to study the roles of T3 and its receptors (TRs) during vertebrate development. We and others have reported various effects of TR knockout (TRα and TRβ) during Xenopus tropicalis development. However, these studies were largely focused on external morphology. Results: We have generated TRβ knockout animals containing an out-frame-mutation of 5 base deletion by using the CRISPR/Cas9 system and observed that TRβ knockout does not affect premetamorphic tadpole development. We have found that the basal expression of direct T3-inducible genes is increased but their upregulation by T3 is reduced in the intestine of premetamorphic homozygous TRβ knockout animals, accompanied by reduced target binding by TR. More importantly, we have observed reduced adult stem cell proliferation and larval epithelial apoptosis in the intestine during T3-induced metamorphosis. Conclusions: Our data suggest that TRβ plays a critical role in intestinal remodeling during metamorphosis.
???displayArticle.pubmedLink??? 32231780
???displayArticle.pmcLink??? PMC7099810
???displayArticle.link??? Cell Biosci
Species referenced: Xenopus tropicalis
Genes referenced: klf9 mmp11 mmp14 mmp2 mmp9 ror2 rpl8 tecta.2 thra wnt5a
GO keywords: metamorphosis
???displayArticle.disOnts??? congenital hypothyroidism [+]
???attribute.lit??? ???displayArticles.show???
|
|
Figure 1. Knocking out TRβ gene in Xenopus tropicalis does not affect early development. a Genomic structure of X. tropicalis TRβ gene and the CRISPR-short guide RNA (sgRNA) targeting TRβ. There are two known transcripts for X. tropicalis TRβ, each with 7 exons (boxes). The TRβ specific sgRNA was designed to target exon 2 present in both transcripts. The sgRNA sequences are shown in red. b Schematic diagram depicting the sequence of the sgRNA targeted region in the wild type and a TRβ mutant (5 base out-of-frame deletion) animal. Arrows represent primers used for genotyping: the forward primer F and the reverse primer R, respectively. c Mendelian distribution of 4-day old (around stage 45/46) or stage 54 tadpoles obtained from mating two TRβ(+/â) animals. Genotyping PCR was carried out by using tail tip genomic DNA of randomly selected 4-day old (stage 45/46) and stage 54 tadpoles, the onset of metamorphosis, and the results were close to the expected Mendelian distribution for the three expected genotypes. d Knocking out TRβ does not affect the developmental rate up to the onset of metamorphosis (stage 54). The time in days for each animal obtained from mating two TRβ(+/â) frogs to reach stage 54 was recorded and presented with the mean, marked as a line, and standard error (SE). No significant difference was observed for the 3 genotypes. e Knocking out TRβ does not affect the animal size and morphology at stage 54. The total body length and snout-vent length were measured on randomly selected animals at stage 54 and presented with the mean, marked as a line, and standard error (SE). No significant difference was observed for the 3 genotypes. |
|
|
Figure 2. Basal expression of TRα and known T3 target genes in premetamorphic tadpoles is increased in TRβ knockout intestine, accompanied by reduced TR binding to the endogenous TRE region. aTRβ knockout increased TRα and T3 target gene expression in premetamorphic tadpoles. Total RNA of three different tissues, intestine, tail and hindlimb, of stage 54 tadpoles of the three genotypes, was used for qRT-PCR analysis of the expression of TRα and four well-known T3 direct target genes: TRβ, klf9, mmp11 and TH/bzip. The expression levels were normalized against that of rpl8. Asterisks denote statistically significant differences (Pâ<â0.05). Note that in the knockout tadpoles, TRβ mRNA, which had an out-of-frame mutation, was expressed at a higher level, likely due to partial de-repression caused by the lack of TRβ protein expression, just like the other target genes.b ChIP assay reveals reduced TR binding at the TRE region. The intestine sample obtained from at least five tadpoles of both genotypes, wild type and TRβ knockout, at stage 54 and were homogenized together for ChIP assay with antibodies against TR and ID14 as a negative control. The presence of the TRE region or the exon 5, as a negative control, of TRβ gene was determined by PCR. Asterisks (**) indicates statistically significant differences (Pâ<â0.01) |
|
|
Figure 3. Homozygous TRβ mutant tadpoles have drastically reduced responses to exogenous T3. A Representative photos of tadpoles treated with 5 nM T3 for 5 days. Age-matched stage 54 tadpoles were randomly selected and kept in a 4L plastic container with (c and d) or without (a and b) 5 nM T3 treatment for 5 days. They were then genotyped and photographed dorsally. Note that after T3 treatment, the wild type tadpole (c) showed obviously metamorphic changes and was morphologically distinct from TRβ(â/â) tadpoles (d), which was similar to the untreated tadpoles. Bars: 1 mm. BTRβ knockout tadpoles had reduced intestinal shortening in response to T3. The lengths of the intestine of the tadpoles as treated in A were measured and normalized against the snout-vent length. Note that after T3 treatment, the intestine was significantly shortened in wild type tadpoles but this change was reduced and delayed in the TRβ(â/â) tadpoles. Different lower-case letters denote statistically significant differences (Pâ<â0.05) when compared in each genotypes and asterisks (** or ***) indicate a significant difference when compared to the wild type group at the indicated days for T3 treatment (Pâ<â0.01 or Pâ<â0.001). ns: no significant difference. C T3 treatment failed to induce epithelial remodeling in the TRβ knockout tadpoles. Age-matched tadpoles at stage 54 were treated with 5 nM T3 for 3 days. Cross-sections of the intestine isolated from wild type (a, c and e) and TRβ knockout (b, d and f) tadpoles were stained with MGPY (methyl green-pyronin Y). Dashed red boxes (c and d) indicate the higher magnification (e and f), respectively. The black-dotted lines depict the epithelium-mesenchyme boundary, drawn based on morphological differences between epithelial cells and mesenchyme cells in the pictures of the stained tissues. The yellow-dotted lines indicate the cluster of proliferating epithelial cell which are well stained in wild type tadpoles after 3 days T3 treatment (e). T typhlosole. Bars: 100 µm |
|
|
Figure 4. T3 response genes fail to be upregulated in the intestine of TRβ knockout tadpoles during metamorphosis. Total RNA was isolated from the intestine of wild type and TRβ knockout tadpoles at stage 54 treated with or without 10 nM T3 for 18 h and used for real-time RT-PCR analysis of the expression of TRα and known T3 direct target genes: TRβ, klf9, and TH/bzip; genes related to ECM remodeling: mmp2, mmp9, mmp11, and mmp14; apoptosis-related genes: caspase 3 (casp3) and caspase 9 (casp9); and cell dedifferentiation-related genes: ror2 and wnt5a. The mRNA levels were normalized against that of rpl8. The groups included 5 wild type and 5 TRβ homozygous [TRβ(â/â)] animals. Note that T3 upregulated the expression of nearly all genes in the wild type animals but this upregulation was drastically reduced or abolished in the knockout animals. Asterisks (*, ** and ***) indicate a significant difference vs wild type as determined by student-t test (Pâ<â0.05, Pâ<â0.01 and Pâ<â0.001). ns no significant difference |
|
|
Figure 5. TRβ knockout reduces TR binding to the TRE region in the tadpole intestine after T3 treatment. Five or more age-matched wild type and TRβ knockout tadpoles at stage 54 were kept in 4-l plastic container and treated with or without 10 nM T3 for 18 h. The chromatin of the intestine was isolated and immunoprecipitated with antibodies against TR and ID14 as a negative control. The immunoprecipitated DNA was analyzed by real-time PCR for the presence of the TRE region or the exon 5, which lacks any TRE, of the TRβ gene. Note that TR binding to the TRE region was significantly reduced in the intestine of TRβ knockout tadpoles. Two asterisks (**) indicate statistically significant differences (Pâ<â0.01) |
|
|
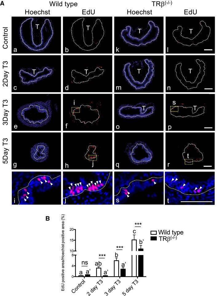
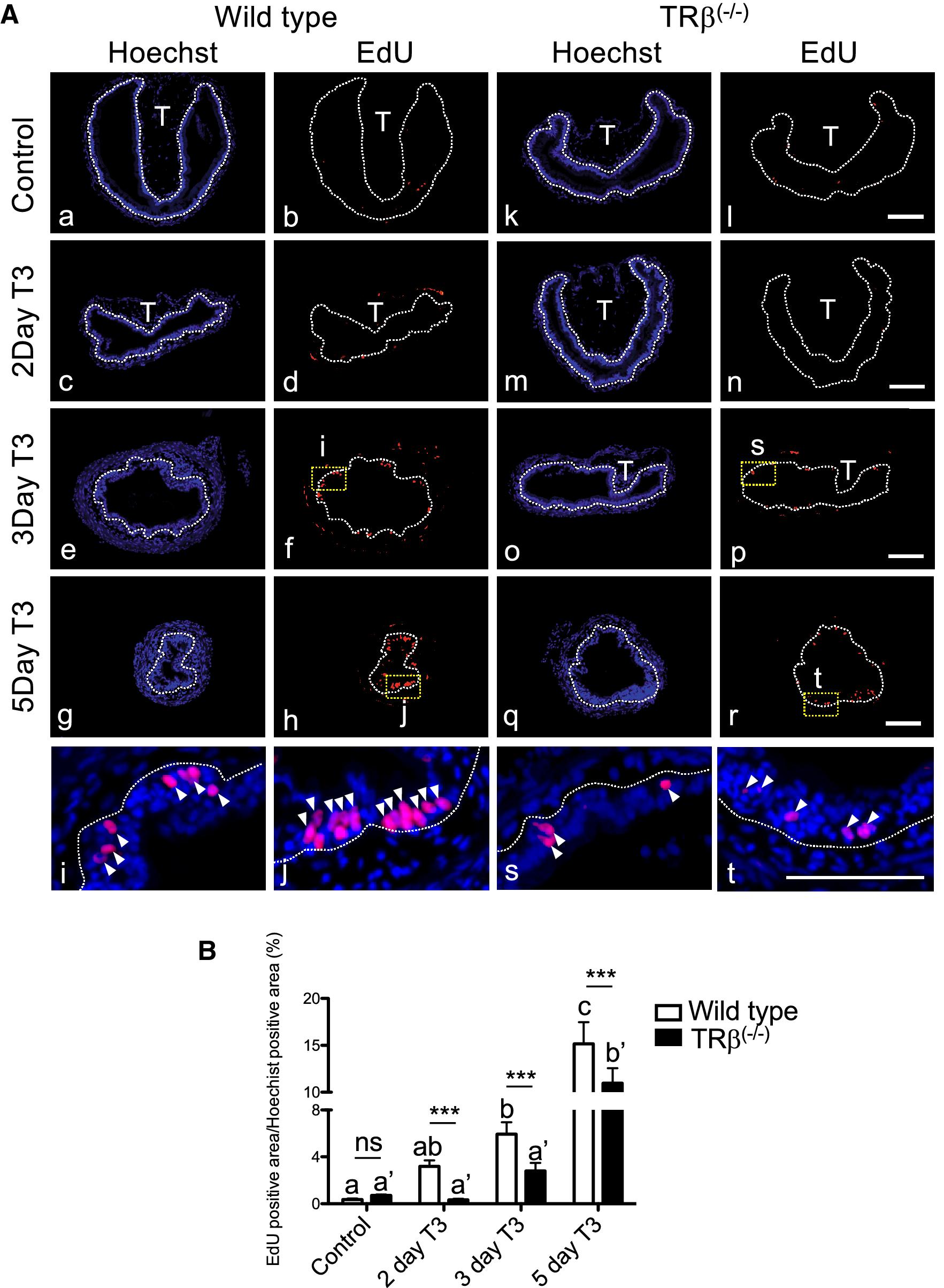
Figure 6. Knocking out of TRβ tadpoles reduces intestinal stem cell proliferation during T3-induced metamorphosis. A Reduced EdU labeling in TRβ knockout tadpoles after T3 treatment. Wild type (aâj) and TRβ knockout (kât) tadpoles at stage 54 were treated with or without 5 nM T3 treatment for up to 5 days. The animals were injected with EdU solution for 30 min before being sacrificed. Cross-sections of the intestine were prepared and stained with Hoechst 33342 for DNA and EdU for proliferating cells. The dotted lines depict the epithelium-mesenchyme boundary, drawn based on morphological differences between epithelial cells and mesenchyme cells in the pictures of the stained tissues, under enhanced contrast and/or brightness by using Photoshop, if needed. Dashed yellow boxes (f, h, p and r) indicate the higher magnification (i, j, s and t), respectively. EdU: red, and Hoechst: blue. T: typhlosole. At least 3 tadpoles were analyzed for each genotype. Bars: 100 µm. B EdU positive area was reduced in the intestine of TRβ homozygous knockout animals. The EdU positive area in A was quantified and normalized against the Hoechst 33342 positive area. Different lower case letters denote statistically significant differences (Pâ<â0.05) when compared in a single genotype and asterisks (***) indicate a significant difference between the two genotypes (Pâ<â0.001). ns no significant difference |
|
|
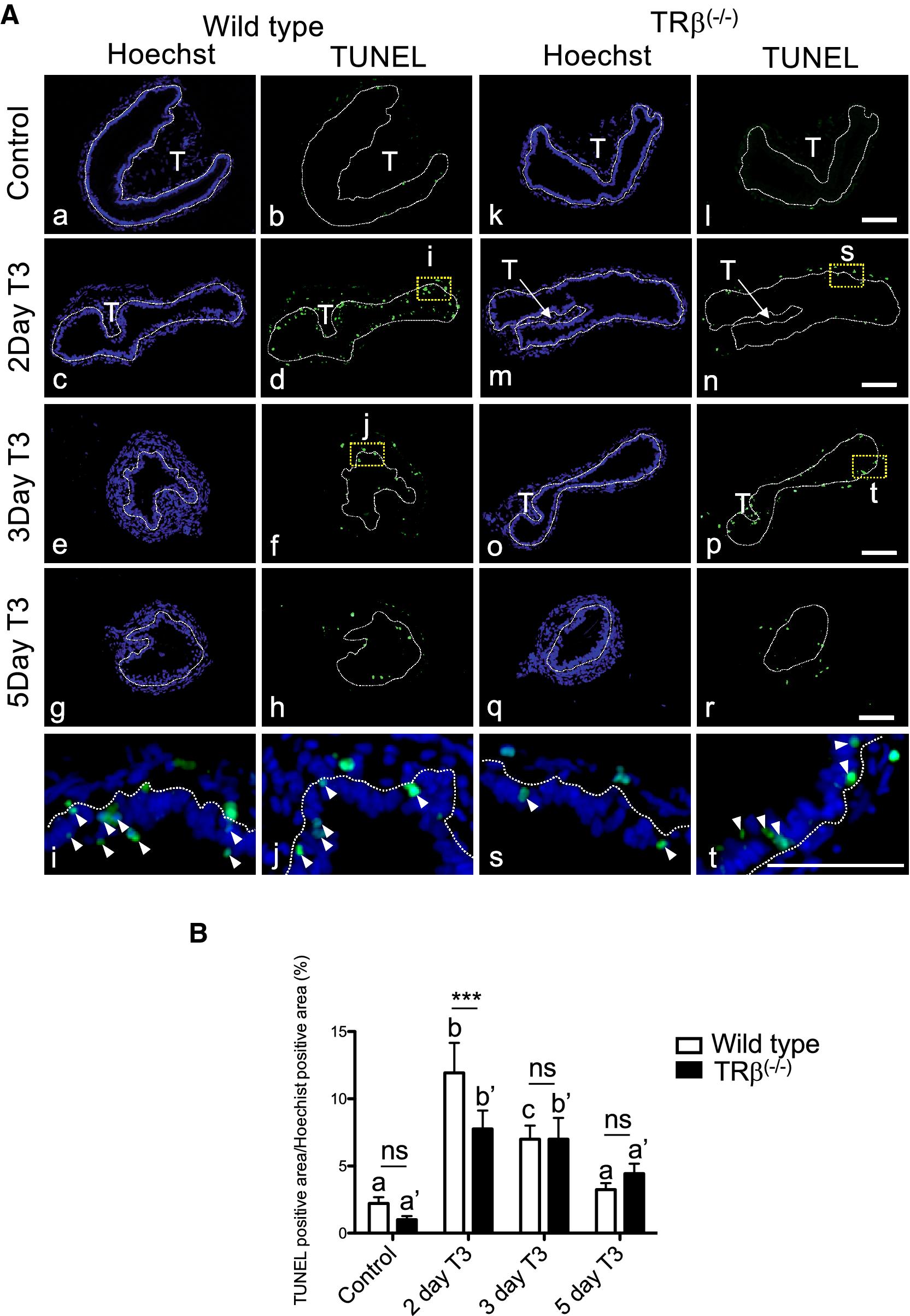
Figure 7. Knocking out of TRβ tadpoles reduces epithelial cell death after T3 treatment. A Reduced TUNEL labeling for apoptotic cells in TRβ knockout tadpoles. Cross-sections of the intestine isolated from wild type (aâj) and TRβ knockout (kât) tadpoles at stage 54 treated with or without 5 nM T3 treatment for up to 5 days were subjected to TUNEL labeling for apoptotic cells and Hoechst 33342 staining for DNA. The dotted lines depict the epithelium-mesenchyme boundary, drawn based on morphological differences between epithelial cells and mesenchyme cells in the pictures of the stained tissues, under enhanced contrast and/or brightness by using Photoshop, if needed. Dashed yellow boxes (d, f, n and p) indicate the higher magnification (i, j, s and t), respectively. TUNEL: green, and Hoechst: blue. T: typhlosole. At least 3 tadpoles were analyzed for each genotype. Bars: 100 µm. B Reduced or delayed cell death in TRβ knockout tadpoles. The TUNEL positive area in A was quantified and normalized against the Hoechst 33342 positive area. Different lower case letters denote statistically significant differences (Pâ<â0.05) when compared in a single genotypes and asterisks (***) indicate a significant difference between the two genotypes (Pâ<â0.001). ns no significant difference |
|
|
Fig. 1. Knocking out TRβ gene in Xenopus tropicalis does not affect early development. a Genomic structure of X. tropicalis TRβ gene and the CRISPR-short guide RNA (sgRNA) targeting TRβ. There are two known transcripts for X. tropicalis TRβ, each with 7 exons (boxes). The TRβ specific sgRNA was designed to target exon 2 present in both transcripts. The sgRNA sequences are shown in red. b Schematic diagram depicting the sequence of the sgRNA targeted region in the wild type and a TRβ mutant (5 base out-of-frame deletion) animal. Arrows represent primers used for genotyping: the forward primer F and the reverse primer R, respectively. c Mendelian distribution of 4-day old (around stage 45/46) or stage 54 tadpoles obtained from mating two TRβ(+/â) animals. Genotyping PCR was carried out by using tail tip genomic DNA of randomly selected 4-day old (stage 45/46) and stage 54 tadpoles, the onset of metamorphosis, and the results were close to the expected Mendelian distribution for the three expected genotypes. d Knocking out TRβ does not affect the developmental rate up to the onset of metamorphosis (stage 54). The time in days for each animal obtained from mating two TRβ(+/â) frogs to reach stage 54 was recorded and presented with the mean, marked as a line, and standard error (SE). No significant difference was observed for the 3 genotypes. e Knocking out TRβ does not affect the animal size and morphology at stage 54. The total body length and snout-vent length were measured on randomly selected animals at stage 54 and presented with the mean, marked as a line, and standard error (SE). No significant difference was observed for the 3 genotypes |
|
|
Fig. 2. Basal expression of TRα and known T3 target genes in premetamorphic tadpoles is increased in TRβ knockout intestine, accompanied by reduced TR binding to the endogenous TRE region. aTRβ knockout increased TRα and T3 target gene expression in premetamorphic tadpoles. Total RNA of three different tissues, intestine, tail and hindlimb, of stage 54 tadpoles of the three genotypes, was used for qRT-PCR analysis of the expression of TRα and four well-known T3 direct target genes: TRβ, klf9, mmp11 and TH/bzip. The expression levels were normalized against that of rpl8. Asterisks denote statistically significant differences (Pâ<â0.05). Note that in the knockout tadpoles, TRβ mRNA, which had an out-of-frame mutation, was expressed at a higher level, likely due to partial de-repression caused by the lack of TRβ protein expression, just like the other target genes.b ChIP assay reveals reduced TR binding at the TRE region. The intestine sample obtained from at least five tadpoles of both genotypes, wild type and TRβ knockout, at stage 54 and were homogenized together for ChIP assay with antibodies against TR and ID14 as a negative control. The presence of the TRE region or the exon 5, as a negative control, of TRβ gene was determined by PCR. Asterisks (**) indicates statistically significant differences (Pâ<â0.01) |
|
|
Fig. 3. Homozygous TRβ mutant tadpoles have drastically reduced responses to exogenous T3. A Representative photos of tadpoles treated with 5 nM T3 for 5 days. Age-matched stage 54 tadpoles were randomly selected and kept in a 4L plastic container with (c and d) or without (a and b) 5 nM T3 treatment for 5 days. They were then genotyped and photographed dorsally. Note that after T3 treatment, the wild type tadpole (c) showed obviously metamorphic changes and was morphologically distinct from TRβ(â/â) tadpoles (d), which was similar to the untreated tadpoles. Bars: 1 mm. BTRβ knockout tadpoles had reduced intestinal shortening in response to T3. The lengths of the intestine of the tadpoles as treated in A were measured and normalized against the snout-vent length. Note that after T3 treatment, the intestine was significantly shortened in wild type tadpoles but this change was reduced and delayed in the TRβ(â/â) tadpoles. Different lower-case letters denote statistically significant differences (Pâ<â0.05) when compared in each genotypes and asterisks (** or ***) indicate a significant difference when compared to the wild type group at the indicated days for T3 treatment (Pâ<â0.01 or Pâ<â0.001). ns: no significant difference. C T3 treatment failed to induce epithelial remodeling in the TRβ knockout tadpoles. Age-matched tadpoles at stage 54 were treated with 5 nM T3 for 3 days. Cross-sections of the intestine isolated from wild type (a, c and e) and TRβ knockout (b, d and f) tadpoles were stained with MGPY (methyl green-pyronin Y). Dashed red boxes (c and d) indicate the higher magnification (e and f), respectively. The black-dotted lines depict the epithelium-mesenchyme boundary, drawn based on morphological differences between epithelial cells and mesenchyme cells in the pictures of the stained tissues. The yellow-dotted lines indicate the cluster of proliferating epithelial cell which are well stained in wild type tadpoles after 3 days T3 treatment (e). T typhlosole. Bars: 100 µm |
|
|
Fig. 4. T3 response genes fail to be upregulated in the intestine of TRβ knockout tadpoles during metamorphosis. Total RNA was isolated from the intestine of wild type and TRβ knockout tadpoles at stage 54 treated with or without 10 nM T3 for 18 h and used for real-time RT-PCR analysis of the expression of TRα and known T3 direct target genes: TRβ, klf9, and TH/bzip; genes related to ECM remodeling: mmp2, mmp9, mmp11, and mmp14; apoptosis-related genes: caspase 3 (casp3) and caspase 9 (casp9); and cell dedifferentiation-related genes: ror2 and wnt5a. The mRNA levels were normalized against that of rpl8. The groups included 5 wild type and 5 TRβ homozygous [TRβ(â/â)] animals. Note that T3 upregulated the expression of nearly all genes in the wild type animals but this upregulation was drastically reduced or abolished in the knockout animals. Asterisks (*, ** and ***) indicate a significant difference vs wild type as determined by student-t test (Pâ<â0.05, Pâ<â0.01 and Pâ<â0.001). ns no significant difference |
|
|
Fig. 5. TRβ knockout reduces TR binding to the TRE region in the tadpole intestine after T3 treatment. Five or more age-matched wild type and TRβ knockout tadpoles at stage 54 were kept in 4-l plastic container and treated with or without 10 nM T3 for 18 h. The chromatin of the intestine was isolated and immunoprecipitated with antibodies against TR and ID14 as a negative control. The immunoprecipitated DNA was analyzed by real-time PCR for the presence of the TRE region or the exon 5, which lacks any TRE, of the TRβ gene. Note that TR binding to the TRE region was significantly reduced in the intestine of TRβ knockout tadpoles. Two asterisks (**) indicate statistically significant differences (Pâ<â0.01) |
|
|
Fig. 6. Knocking out of TRβ tadpoles reduces intestinal stem cell proliferation during T3-induced metamorphosis. A Reduced EdU labeling in TRβ knockout tadpoles after T3 treatment. Wild type (aâj) and TRβ knockout (kât) tadpoles at stage 54 were treated with or without 5 nM T3 treatment for up to 5 days. The animals were injected with EdU solution for 30 min before being sacrificed. Cross-sections of the intestine were prepared and stained with Hoechst 33342 for DNA and EdU for proliferating cells. The dotted lines depict the epithelium-mesenchyme boundary, drawn based on morphological differences between epithelial cells and mesenchyme cells in the pictures of the stained tissues, under enhanced contrast and/or brightness by using Photoshop, if needed. Dashed yellow boxes (f, h, p and r) indicate the higher magnification (i, j, s and t), respectively. EdU: red, and Hoechst: blue. T: typhlosole. At least 3 tadpoles were analyzed for each genotype. Bars: 100 µm. B EdU positive area was reduced in the intestine of TRβ homozygous knockout animals. The EdU positive area in A was quantified and normalized against the Hoechst 33342 positive area. Different lower case letters denote statistically significant differences (Pâ<â0.05) when compared in a single genotype and asterisks (***) indicate a significant difference between the two genotypes (Pâ<â0.001). ns no significant difference |
|
|
Fig. 7. Knocking out of TRβ tadpoles reduces epithelial cell death after T3 treatment. A Reduced TUNEL labeling for apoptotic cells in TRβ knockout tadpoles. Cross-sections of the intestine isolated from wild type (aâj) and TRβ knockout (kât) tadpoles at stage 54 treated with or without 5 nM T3 treatment for up to 5 days were subjected to TUNEL labeling for apoptotic cells and Hoechst 33342 staining for DNA. The dotted lines depict the epithelium-mesenchyme boundary, drawn based on morphological differences between epithelial cells and mesenchyme cells in the pictures of the stained tissues, under enhanced contrast and/or brightness by using Photoshop, if needed. Dashed yellow boxes (d, f, n and p) indicate the higher magnification (i, j, s and t), respectively. TUNEL: green, and Hoechst: blue. T: typhlosole. At least 3 tadpoles were analyzed for each genotype. Bars: 100 µm. B Reduced or delayed cell death in TRβ knockout tadpoles. The TUNEL positive area in A was quantified and normalized against the Hoechst 33342 positive area. Different lower case letters denote statistically significant differences (Pâ<â0.05) when compared in a single genotypes and asterisks (***) indicate a significant difference between the two genotypes (Pâ<â0.001). ns no significant difference |
References [+] :
Bao,
Thyroid Hormone Receptor Alpha Mutations Lead to Epithelial Defects in the Adult Intestine in a Mouse Model of Resistance to Thyroid Hormone.
2019, Pubmed
Bao, Thyroid Hormone Receptor Alpha Mutations Lead to Epithelial Defects in the Adult Intestine in a Mouse Model of Resistance to Thyroid Hormone. 2019, Pubmed
Barker, Identification of stem cells in small intestine and colon by marker gene Lgr5. 2007, Pubmed
Buchholz, Molecular and developmental analyses of thyroid hormone receptor function in Xenopus laevis, the African clawed frog. 2006, Pubmed , Xenbase
Buchholz, Spatial and temporal expression pattern of a novel gene in the frog Xenopus laevis: correlations with adult intestinal epithelial differentiation during metamorphosis. 2004, Pubmed , Xenbase
Buchholz, Dual function model revised by thyroid hormone receptor alpha knockout frogs. 2018, Pubmed , Xenbase
Buchholz, Gene-specific changes in promoter occupancy by thyroid hormone receptor during frog metamorphosis. Implications for developmental gene regulation. 2005, Pubmed , Xenbase
Burke, Co-repressors 2000. 2000, Pubmed
Choi, Growth, Development, and Intestinal Remodeling Occurs in the Absence of Thyroid Hormone Receptor α in Tadpoles of Xenopus tropicalis. 2017, Pubmed , Xenbase
Evans, The steroid and thyroid hormone receptor superfamily. 1988, Pubmed
Forrest, Thyroid hormone receptor beta is essential for development of auditory function. 1996, Pubmed
Forrest, Functions of thyroid hormone receptors in mice. 2000, Pubmed
Fraichard, The T3R alpha gene encoding a thyroid hormone receptor is essential for post-natal development and thyroid hormone production. 1997, Pubmed
Franklyn, Thyroid disease: effects on cardiovascular function. 1996, Pubmed
Freake, Thermogenesis and thyroid function. 1995, Pubmed
Fu, Transcriptional regulation of the Xenopus laevis Stromelysin-3 gene by thyroid hormone is mediated by a DNA element in the first intron. 2006, Pubmed , Xenbase
Furlow, The transcription factor basic transcription element-binding protein 1 is a direct thyroid hormone response gene in the frog Xenopus laevis. 2002, Pubmed , Xenbase
Furlow, In vitro and in vivo analysis of the regulation of a transcription factor gene by thyroid hormone during Xenopus laevis metamorphosis. 1999, Pubmed , Xenbase
Gauthier, Genetic analysis reveals different functions for the products of the thyroid hormone receptor alpha locus. 2001, Pubmed
Gauthier, Different functions for the thyroid hormone receptors TRalpha and TRbeta in the control of thyroid hormone production and post-natal development. 1999, Pubmed
Göthe, Mice devoid of all known thyroid hormone receptors are viable but exhibit disorders of the pituitary-thyroid axis, growth, and bone maturation. 1999, Pubmed
Hasebe, Thyroid hormone-induced cell-cell interactions are required for the development of adult intestinal stem cells. 2013, Pubmed , Xenbase
Hsia, Effects of thyroid hormone on HSV-1 gene regulation: implications in the control of viral latency and reactivation. 2011, Pubmed
Ishizuya-Oka, Thyroid hormone-regulated Wnt5a/Ror2 signaling is essential for dedifferentiation of larval epithelial cells into adult stem cells in the Xenopus laevis intestine. 2014, Pubmed , Xenbase
Ishizuya-Oka, Regulation of adult intestinal epithelial stem cell development by thyroid hormone during Xenopus laevis metamorphosis. 2007, Pubmed , Xenbase
Ishizuya-Oka, Evolutionary insights into postembryonic development of adult intestinal stem cells. 2011, Pubmed
Ishizuya-Oka, Apoptosis in amphibian organs during metamorphosis. 2010, Pubmed
Ishizuya-Oka, Thyroid hormone-induced expression of sonic hedgehog correlates with adult epithelial development during remodeling of the Xenopus stomach and intestine. 2001, Pubmed , Xenbase
Ishizuya-Oka, Anteroposterior gradient of epithelial transformation during amphibian intestinal remodeling: immunohistochemical detection of intestinal fatty acid-binding protein. 1997, Pubmed , Xenbase
Jones, N-CoR-HDAC corepressor complexes: roles in transcriptional regulation by nuclear hormone receptors. 2003, Pubmed , Xenbase
Jones, Multiple N-CoR complexes contain distinct histone deacetylases. 2001, Pubmed , Xenbase
Lazar, Thyroid hormone receptors: multiple forms, multiple possibilities. 1993, Pubmed
MACDONALD, CELL PROLIFERATION AND MIGRATION IN THE STOMACH, DUODENUM, AND RECTUM OF MAN: RADIOAUTOGRAPHIC STUDIES. 1964, Pubmed
Matsuura, Histone H3K79 methyltransferase Dot1L is directly activated by thyroid hormone receptor during Xenopus metamorphosis. 2012, Pubmed , Xenbase
McKenna, Nuclear receptors, coregulators, ligands, and selective receptor modulators: making sense of the patchwork quilt. 2001, Pubmed
Nakajima, Structure, expression, and function of the Xenopus laevis caspase family. 2000, Pubmed , Xenbase
Nakajima, Thyroid Hormone Receptor α- and β-Knockout Xenopus tropicalis Tadpoles Reveal Subtype-Specific Roles During Development. 2018, Pubmed , Xenbase
Ng, A thyroid hormone receptor that is required for the development of green cone photoreceptors. 2001, Pubmed
Okada, The balance of two opposing factors Mad and Myc regulates cell fate during tissue remodeling. 2018, Pubmed , Xenbase
Okada, A balance of Mad and Myc expression dictates larval cell apoptosis and adult stem cell development during Xenopus intestinal metamorphosis. 2017, Pubmed , Xenbase
Okada, Cell Proliferation Analysis during Xenopus Metamorphosis: Using 5-Ethynyl-2-Deoxyuridine (EdU) to Stain Proliferating Intestinal Cells. 2017, Pubmed , Xenbase
Okada, Molecular and cytological analyses reveal distinct transformations of intestinal epithelial cells during Xenopus metamorphosis. 2015, Pubmed , Xenbase
Paul, Coactivator recruitment is essential for liganded thyroid hormone receptor to initiate amphibian metamorphosis. 2005, Pubmed , Xenbase
Ranjan, Transcriptional repression of Xenopus TR beta gene is mediated by a thyroid hormone response element located near the start site. 1994, Pubmed , Xenbase
Sakane, Functional analysis of thyroid hormone receptor beta in Xenopus tropicalis founders using CRISPR-Cas. 2018, Pubmed , Xenbase
Sato, Single Lgr5 stem cells build crypt-villus structures in vitro without a mesenchymal niche. 2009, Pubmed
Sato, A role of unliganded thyroid hormone receptor in postembryonic development in Xenopus laevis. 2007, Pubmed , Xenbase
Shi, Thyroid hormone receptor actions on transcription in amphibia: The roles of histone modification and chromatin disruption. 2012, Pubmed
Shi, Biphasic intestinal development in amphibians: embryogenesis and remodeling during metamorphosis. 1996, Pubmed , Xenbase
Shibata, Organ-Specific Requirements for Thyroid Hormone Receptor Ensure Temporal Coordination of Tissue-Specific Transformations and Completion of Xenopus Metamorphosis. 2020, Pubmed , Xenbase
Shibata, Functional Studies of Transcriptional Cofactors via Microinjection-Mediated Gene Editing in Xenopus. 2019, Pubmed , Xenbase
Silva, Thyroid hormone control of thermogenesis and energy balance. 1995, Pubmed
Sterling, Cytological and morphological analyses reveal distinct features of intestinal development during Xenopus tropicalis metamorphosis. 2012, Pubmed , Xenbase
Su, Thyroid hormone induces apoptosis in primary cell cultures of tadpole intestine: cell type specificity and effects of extracellular matrix. 1997, Pubmed , Xenbase
Sun, Spatio-temporal expression profile of stem cell-associated gene LGR5 in the intestine during thyroid hormone-dependent metamorphosis in Xenopus laevis. 2010, Pubmed , Xenbase
Sun, Thyroid hormone regulation of adult intestinal stem cell development: mechanisms and evolutionary conservations. 2012, Pubmed , Xenbase
Tata, Gene expression during metamorphosis: an ideal model for post-embryonic development. 1993, Pubmed
Tsai, Molecular mechanisms of action of steroid/thyroid receptor superfamily members. 1994, Pubmed
van der Flier, Stem cells, self-renewal, and differentiation in the intestinal epithelium. 2009, Pubmed
Wang, Developmental regulation and function of thyroid hormone receptors and 9-cis retinoic acid receptors during Xenopus tropicalis metamorphosis. 2008, Pubmed , Xenbase
Wen, Unliganded thyroid hormone receptor α controls developmental timing in Xenopus tropicalis. 2015, Pubmed , Xenbase
Wen, Regulation of growth rate and developmental timing by Xenopus thyroid hormone receptor α. 2016, Pubmed , Xenbase
Wen, Thyroid Hormone Receptor α Controls Developmental Timing and Regulates the Rate and Coordination of Tissue-Specific Metamorphosis in Xenopus tropicalis. 2017, Pubmed , Xenbase
Wikström, Abnormal heart rate and body temperature in mice lacking thyroid hormone receptor alpha 1. 1998, Pubmed
Wong, Coordinated regulation of and transcriptional activation by Xenopus thyroid hormone and retinoid X receptors. 1995, Pubmed , Xenbase
Wong, A role for nucleosome assembly in both silencing and activation of the Xenopus TR beta A gene by the thyroid hormone receptor. 1995, Pubmed , Xenbase
Yaoita, A correlation of thyroid hormone receptor gene expression with amphibian metamorphosis. 1990, Pubmed , Xenbase
Yen, Physiological and molecular basis of thyroid hormone action. 2001, Pubmed
Zhang, The mechanism of action of thyroid hormones. 2000, Pubmed
