Click here to close
Hello! We notice that you are using Internet Explorer, which is not supported by Xenbase and may cause the site to display incorrectly.
We suggest using a current version of Chrome,
FireFox, or Safari.
The Actin-Family Protein Arp4 Is a Novel Suppressor for the Formation and Functions of Nuclear F-Actin.
Yamazaki S, Gerhold C, Yamamoto K, Ueno Y, Grosse R, Miyamoto K, Harata M.
???displayArticle.abstract???
The crosstalk between actin and actin-related proteins (Arps), namely Arp2 and Arp3, plays a central role in facilitating actin polymerization in the cytoplasm and also in the nucleus. Nuclear F-actin is required for transcriptional regulation, double-strand break repair, and nuclear organization. The formation of nuclear F-actin is highly dynamic, suggesting the involvement of positive and negative regulators for nuclear actin polymerization. While actin assembly factors for nuclear F-actin have been recently described, information about inhibitory factors is still limited. The actin-related protein Arp4 which is predominantly localized in the nucleus, has been previously identified as an integral subunit of multiple chromatin modulation complexes, where it forms a heterodimer with monomeric actin. Therefore, we tested whether Arp4 functions as a suppressor of nuclear F-actin formation. The knockdown of Arp4 (Arp4 KD) led to an increase in nuclear F-actin formation in NIH3T3 cells, and purified Arp4 potently inhibited F-actin formation in mouse nuclei transplanted into Xenopus laevis oocytes. Consistently, Arp4 KD facilitated F-actin-inducible gene expression (e.g., OCT4) and DNA damage repair. Our results suggest that Arp4 has a critical role in the formation and functions of nuclear F-actin.
Figure 1. Knockdown of Arp4 increased nuclear F-actin. (A) Confocal microscopy images of NIH3T3 cells transfected with control siRNA (control), Arp4-1 siRNA (Arp4 KD-1), or Arp4-2 siRNA (Arp4 KD-2). Nuclear F-actin formation was detected by expressing the nuclear actin probe nAC-mCherry. Nuclei were labeled using DAPI (blue). Bar = 10 μm; (B) Quantifications of nuclear F-actin formation in control cells (control+nAC-mCherry) and Arp4 KD cells (Arp4 KD-1 or Arp4 KD-2+nAC-mCherry) cells. For the quantification, 309 control cells, 308 Arp4 KD-1 cells, and 306 Arp4 KD-2 cells were analyzed. Data shown are mean ± S.D. (n ⥠3); (C) Quantitative RT-PCR analysis of Arp4, actin, exportin 6 (Exp6), and importin 9 (Ipo9) mRNAs in control and Arp4 KD-1 cells. Results shown are values relative to those in the control cells.
Figure 2. Injection of purified Arp4 suppresses F-actin formation and Oct4 expression in mouse nuclei transplanted into Xenopus oocytes. (A) A schematic diagram of the experimental strategy used to visualize the nuclear F-actin formed in the transplanted nuclei. Dissected GVs were alive in mineral oil and were sufficiently transparent to permit observation of interior structures by confocal microscopy; (B) The polymerization of actin in the transplanted nuclei was suppressed by injected Arp4-mCherry in a concentration-dependent manner; (C) Levels of mouse Oct4, Gapdh, Sox2, and Utf1 mRNAs were quantified in the transplanted nuclei after injecting Arp4-mCherry into oocytes. The mRNA levels (mean ± SEM, n = 3) shown are relative to those in the control nuclei.
Figure 3. Effects of Arp4 KD on gene expression. (A) Expression levels of OCT4, SOX2, UTF1, GDF3, and LEFTY1 mRNAs in Arp4 KD cells (Arp4-1 siRNA) were quantified and are shown relative to their respective levels in the control cells expressing control siRNA; (B) The expression level of OCT4 in control non-treated NIH3T3 cells, Arp4 KD cells, cells ectopically expressing NLS-actin (NLS-actin), and Arp4 KD cells ectopically expressing NLS-actin (Arp4 KD+NLS-actin). Values shown are relative to their respective levels in control cells; (C) The SRF-RE reporter plasmid was introduced into NIH3T3 cells expressing control-siRNA (control) or Arp4-1 siRNAs (Arp4 KD), and SRF responsive luciferase activity in each sample was measured as described in the Materials and Methods section. The plot shows activity relative to that in the control cells, the value for which was assigned as 1.0; (D) Quantitative RT-PCR analysis of mRNAs of SRF-targeting genes IGF-1 and ACTA2 in control and Arp4 KD cells. The expression level of each gene was normalized with respect to that of the GAPDH gene. Data shown are mean ± S.D. (n ⥠3).
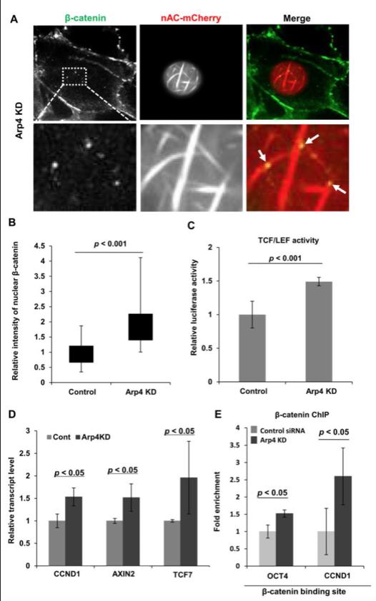
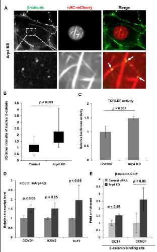
Figure 4. Arp4 is involved in β-catenin-dependent gene expression through suppressing nuclear F-actin formation. (A) NIH3T3 cells expressing siArp4-1 (Arp4 KD) and nAC-mCherry were immunostained with a specific β-catenin antibody. The arrows show colocalization of nuclear F-actin and β-catenin. Bar = 5 μm; (B) Signal intensities of β-catenin in the nucleus and cytoplasm were measured in control or Arp4 KD cells, and the relative amount of nuclear β-catenin was shown. Box plot, the amount of β-catenin in the nucleus relative to that in the cytoplasm and n = 52; (C) A TCF/LEF reporter plasmid construct was introduced into the control or Arp4 KD cells, and TCF/LEF responsive luciferase activity was measured in each sample. Luciferase activity shown is relative to that in the control cells; (D) Quantitative RT-PCR analysis of mRNAs of TCF/LEF targeting genes, CCND1, AXIN2, and TCF7. The expression level of each gene in control siRNA and Arp4 KD cells was normalized with respect to that of the GAPDH gene; (E) The binding of endogenous β-catenin to its targeting sites in OCT4 and CCND1 genes was analyzed by quantitative ChIP assay, using an antibody specific for β-catenin. The values shown are relative to those in control cells. Data shown are mean ± SD (n ⥠3).
Figure 5. The effect of Arp4-KD in DNA double-strand break repair. Control siRNA (control or cont) or siArp4-1 (Arp4 KD) was introduced into NIH3T3 cells, and cells were incubated for 24 h. The cells were, then, treated with zeocin (50 or 100 µg/mL) for 1 h and subjected to γH2A.X staining a specific antibody and DAPI staining. The cells were observed under a fluorescent microscope (A), and the relative fluorescence intensity of γH2A.X to that of DAPI was determined using Fiji image analysis software (B). Box plot, the signal intensity of γH2A.X relative to that of DAPI and n > 88.
Baarlink,
A transient pool of nuclear F-actin at mitotic exit controls chromatin organization.
2017, Pubmed
Baarlink,
A transient pool of nuclear F-actin at mitotic exit controls chromatin organization.
2017,
Pubmed Baarlink,
Nuclear actin network assembly by formins regulates the SRF coactivator MAL.
2013,
Pubmed Bao,
ACTL6a enforces the epidermal progenitor state by suppressing SWI/SNF-dependent induction of KLF4.
2013,
Pubmed Belin,
DNA damage induces nuclear actin filament assembly by Formin -2 and Spire-½ that promotes efficient DNA repair. [corrected].
2015,
Pubmed Byrne,
Nuclei of adult mammalian somatic cells are directly reprogrammed to oct-4 stem cell gene expression by amphibian oocytes.
2003,
Pubmed
,
Xenbase Cao,
Crystal structure of a nuclear actin ternary complex.
2016,
Pubmed Caridi,
Nuclear actin filaments in DNA repair dynamics.
2019,
Pubmed Caridi,
Nuclear F-actin and myosins drive relocalization of heterochromatic breaks.
2018,
Pubmed Clapier,
The biology of chromatin remodeling complexes.
2009,
Pubmed Dion,
Actin-related proteins in the nucleus: life beyond chromatin remodelers.
2010,
Pubmed Dopie,
Genome-wide RNAi screen for nuclear actin reveals a network of cofilin regulators.
2015,
Pubmed Dopie,
Active maintenance of nuclear actin by importin 9 supports transcription.
2012,
Pubmed Fenn,
Structural biochemistry of nuclear actin-related proteins 4 and 8 reveals their interaction with actin.
2011,
Pubmed Fenn,
Nuclear actin-related proteins take shape.
2011,
Pubmed Fiore,
Laminin-111 and the Level of Nuclear Actin Regulate Epithelial Quiescence via Exportin-6.
2017,
Pubmed Gerhold,
Structure of Actin-related protein 8 and its contribution to nucleosome binding.
2012,
Pubmed Gurdon,
Nuclear reprogramming in cells.
2008,
Pubmed Han,
Increased myosin light chain kinase expression in hypertension: Regulation by serum response factor via an insertion mutation in the promoter.
2006,
Pubmed Harata,
The nuclear actin-related protein of Saccharomyces cerevisiae, Act3p/Arp4, interacts with core histones.
1999,
Pubmed Harata,
Multiple actin-related proteins of Saccharomyces cerevisiae are present in the nucleus.
2000,
Pubmed Harata,
Two isoforms of a human actin-related protein show nuclear localization and mutually selective expression between brain and other tissues.
1999,
Pubmed Ho,
Lamin A/C and emerin regulate MKL1-SRF activity by modulating actin dynamics.
2013,
Pubmed Kapoor,
Evidence for monomeric actin function in INO80 chromatin remodeling.
2013,
Pubmed Kast,
Arp you ready for actin in the nucleus?
2011,
Pubmed Kelpsch,
Nuclear Actin: From Discovery to Function.
2018,
Pubmed Lu,
Actl6a protects embryonic stem cells from differentiating into primitive endoderm.
2015,
Pubmed McDonald,
Nucleoplasmic beta-actin exists in a dynamic equilibrium between low-mobility polymeric species and rapidly diffusing populations.
2006,
Pubmed Miyamoto,
Nuclear Wave1 is required for reprogramming transcription in oocytes and for normal development.
2013,
Pubmed
,
Xenbase Miyamoto,
Nuclear actin polymerization is required for transcriptional reprogramming of Oct4 by oocytes.
2011,
Pubmed
,
Xenbase Mullins,
The interaction of Arp2/3 complex with actin: nucleation, high affinity pointed end capping, and formation of branching networks of filaments.
1998,
Pubmed Nishimoto,
Heterocomplex formation by Arp4 and β-actin is involved in the integrity of the Brg1 chromatin remodeling complex.
2012,
Pubmed Okorokov,
The interaction of p53 with the nuclear matrix is mediated by F-actin and modulated by DNA damage.
2002,
Pubmed Oma,
Actin-related proteins localized in the nucleus: from discovery to novel roles in nuclear organization.
2011,
Pubmed Plessner,
Dynamizing nuclear actin filaments.
2019,
Pubmed Plessner,
Nuclear F-actin formation and reorganization upon cell spreading.
2015,
Pubmed Prasad,
High-throughput transcription profiling identifies putative epigenetic regulators of hematopoiesis.
2014,
Pubmed Robinson,
Crystal structure of Arp2/3 complex.
2001,
Pubmed Saladi,
ACTL6A Is Co-Amplified with p63 in Squamous Cell Carcinoma to Drive YAP Activation, Regenerative Proliferation, and Poor Prognosis.
2017,
Pubmed Saravanan,
Interactions between the nucleosome histone core and Arp8 in the INO80 chromatin remodeling complex.
2012,
Pubmed Schrank,
Nuclear ARP2/3 drives DNA break clustering for homology-directed repair.
2018,
Pubmed
,
Xenbase Serebryannyy,
A Role for Nuclear Actin in HDAC 1 and 2 Regulation.
2016,
Pubmed Stüven,
Exportin 6: a novel nuclear export receptor that is specific for profilin.actin complexes.
2003,
Pubmed Sun,
Actin-like protein 6A is a novel prognostic indicator promoting invasion and metastasis in osteosarcoma.
2017,
Pubmed Sunada,
The nuclear actin-related protein Act3p/Arp4p is involved in the dynamics of chromatin-modulating complexes.
2005,
Pubmed Tosi,
Structure and subunit topology of the INO80 chromatin remodeler and its nucleosome complex.
2013,
Pubmed Tsopoulidis,
T cell receptor-triggered nuclear actin network formation drives CD4+ T cell effector functions.
2019,
Pubmed Vartiainen,
Nuclear actin regulates dynamic subcellular localization and activity of the SRF cofactor MAL.
2007,
Pubmed Wang,
GPCR-induced calcium transients trigger nuclear actin assembly for chromatin dynamics.
2019,
Pubmed Xu,
Nuclear translocation of beta-actin is involved in transcriptional regulation during macrophage differentiation of HL-60 cells.
2010,
Pubmed Yamazaki,
Nuclear F-actin enhances the transcriptional activity of β-catenin by increasing its nuclear localization and binding to chromatin.
2016,
Pubmed Yamazaki,
Nuclear actin activates human transcription factor genes including the OCT4 gene.
2015,
Pubmed
,
Xenbase Zeng,
ACTL6A expression promotes invasion, metastasis and epithelial mesenchymal transition of colon cancer.
2018,
Pubmed Zhang,
ACTL6A regulates follicle-stimulating hormone-driven glycolysis in ovarian cancer cells via PGK1.
2019,
Pubmed