Click here to close
Hello! We notice that you are using Internet Explorer, which is not supported by Xenbase and may cause the site to display incorrectly.
We suggest using a current version of Chrome,
FireFox, or Safari.
Cell Rep
2020 Mar 17;3011:3875-3888.e3. doi: 10.1016/j.celrep.2020.02.074.
Show Gene links
Show Anatomy links
Mechanical Stress Regulates Epithelial Tissue Integrity and Stiffness through the FGFR/Erk2 Signaling Pathway during Embryogenesis.
Kinoshita N, Hashimoto Y, Yasue N, Suzuki M, Cristea IM, Ueno N.
???displayArticle.abstract???
Physical forces generated by tissue-tissue interactions are a critical component of embryogenesis, aiding the formation of organs in a coordinated manner. In this study, using Xenopus laevis embryos and phosphoproteome analyses, we uncover the rapid activation of the mitogen-activated protein (MAP) kinase Erk2 upon stimulation with centrifugal, compression, or stretching force. We demonstrate that Erk2 induces the remodeling of cytoskeletal proteins, including F-actin, an embryonic cadherin C-cadherin, and the tight junction protein ZO-1. We show these force-dependent changes to be prerequisites for the enhancement of cellular junctions and tissue stiffening during early embryogenesis. Furthermore, Erk2 activation is FGFR1 dependent while not requiring fibroblast growth factor (FGF) ligands, suggesting that cell/tissue deformation triggers receptor activation in the absence of ligands. These findings establish previously unrecognized functions for mechanical forces in embryogenesis and reveal its underlying force-induced signaling pathways.
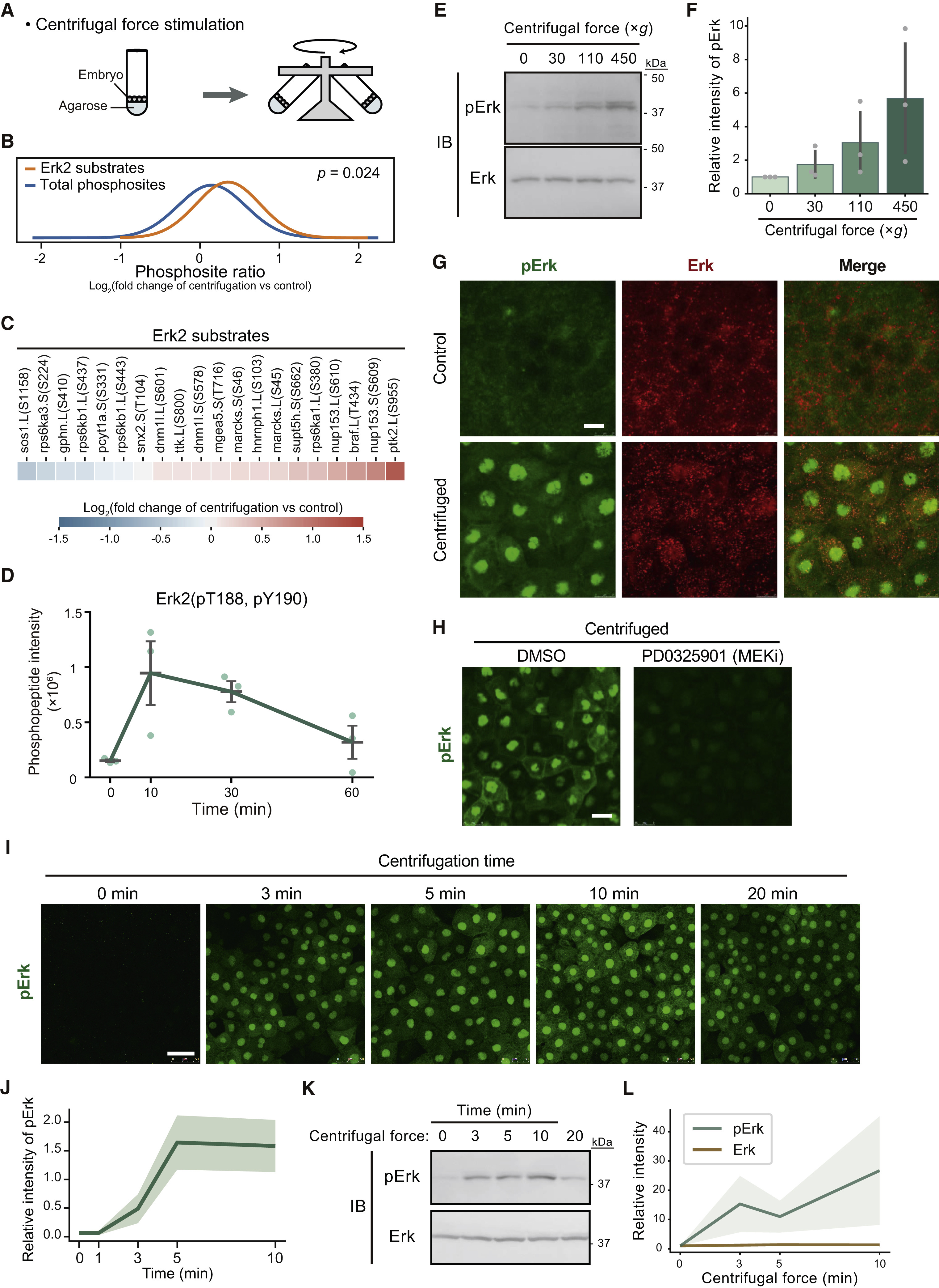
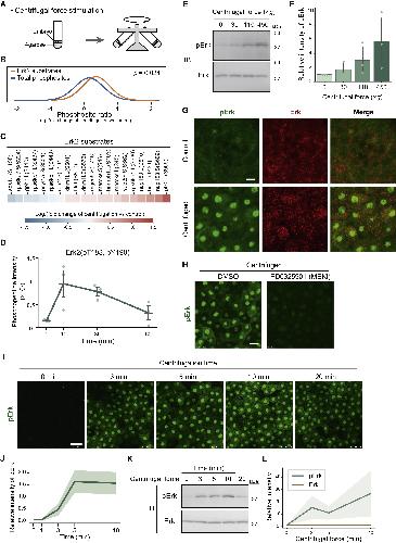
Figure 1. Mechanical Stress by Centrifugation Activates Erk2
(A) Schematic diagram of the force applied to embryos by centrifugation.
(B) Normal density curves of the ratio of phosphosites between centrifuged and control conditions from phosphoproteomic data. Blue and orange lines represent the density curve in the total phosphosites and that in Erk2 substrates, respectively. The p value represents statistical significance evaluated by the Mann-Whitney U test.
(C) Heatmap of the Erk2 substrates (phosphosites) used in (B).
(D) Phosphopeptides of Erk2 were quantified by phosphoproteomic analysis during the indicated times. Data are means ± SEM from three biological replicates.
(E) Western blot using anti-pErk1/2 and anti-Erk1/2 antibodies.
(F) The quantification of the pErk intensities examined as in (E). Three independent experiments were quantified. Error bar: standard deviation (SD).
(G) Immunofluorescence using anti-pErk and anti-total Erk1/2 antibodies. Cells in the animal hemisphere were observed. Scale bar: 25 μm.
(H) Embryos were treated with DMSO or the Mek inhibitor PD0325901 (25 μM). Scale bar: 25 μm.
(I) Time course of Erk2 phosphorylation.
(J) The quantification of the pErk intensities in the nuclei examined as in (I). Scale bar: 50 μm.
(K) Western blot using anti-pErk1/2 and anti-Erk1/2 antibodies.
(L) The quantification of the intensities of pErk and Erk examined as in (K). Data are mean from two independent experiments. Error bar: SD.
See also Figure S1.
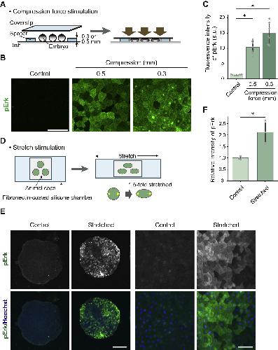
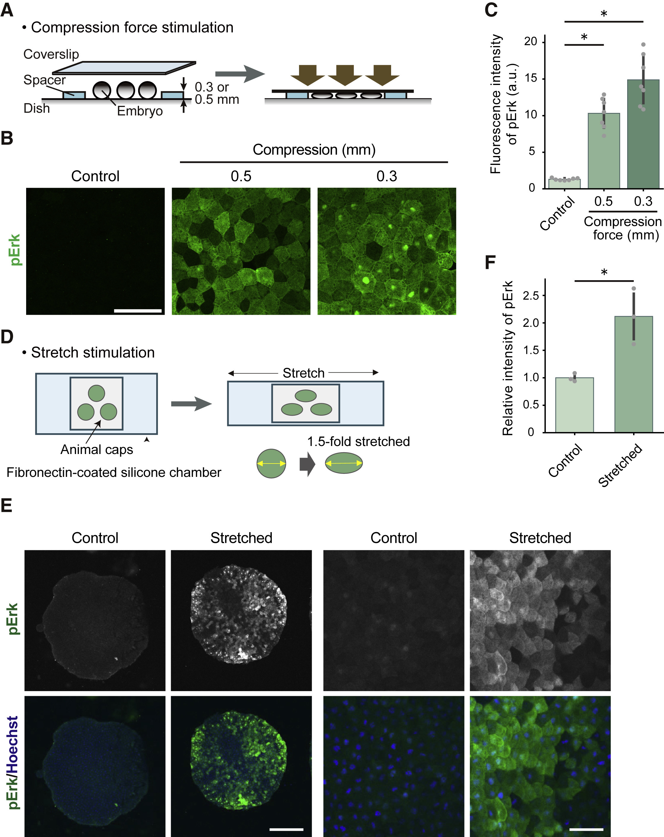
Figure 2 Mechanical Stress by Compression or Stretching Activates Erk2.
(A) Schematic diagram of the force applied to embryos by compression.
(B) Immunofluorescence using anti-pErk antibodies. Cells in the animal hemisphere were observed. Scale bar: 100 μm.
(C) Fluorescent intensity of cells that were compressed for 5 min were quantified. n = 40 â¼50 cells from three independent embryos for each condition. âp < 0.01.
(D) Schematic diagram of the force applied to embryos by stretching. The stretched chamber was kept for 5 min, and then the animal caps were fixed for immunofluorescence.
(E) Immunofluorescence using anti-pErk antibodies. Left panels: images of whole animal caps. Scale bar: 100 μm. Right panels: images at the cellular level from the apical side. Scale bar: 50 μm.
(F) Fluorescent intensity of three animal cap explants for each condition was quantified. âp < 0.01.
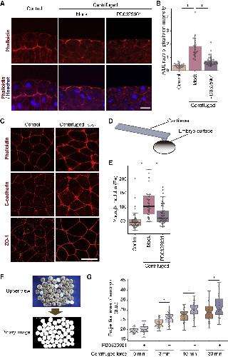
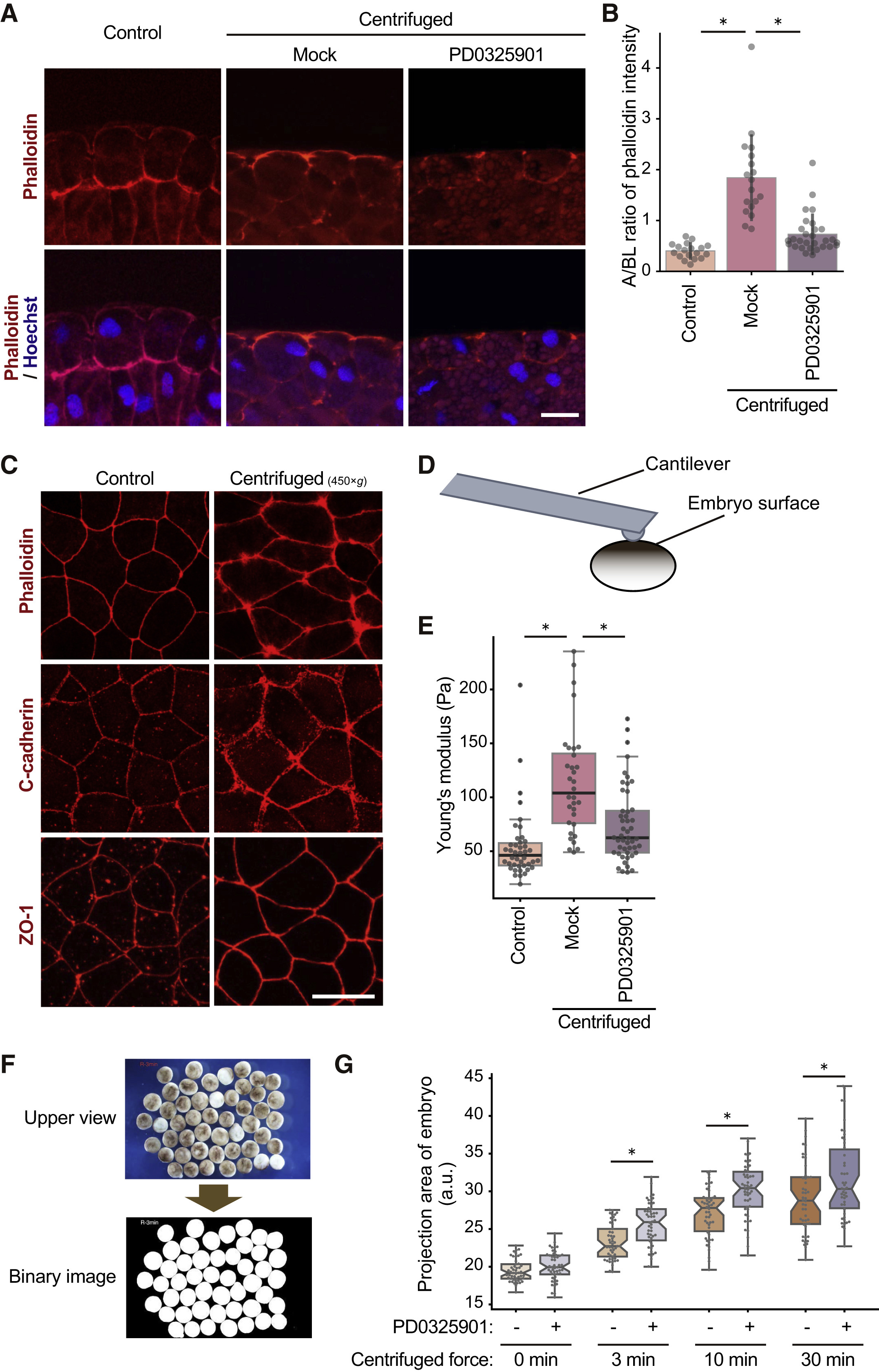
Figure 3 Erk2 Phosphorylation Induces Remodeling of Cell Junctions and Increases Tissue Stiffness. (A) Cross-section of embryos treated with DMSO or the Mek inhibitor PD0325901 (25 μM, 30 min prior to and during centrifugation at 450 à g, 10 min) and stained with fluorescent phalloidin and Hoechst 33342. Cells in the animal hemisphere were observed. Scale bar: 50 μm.
(B) Intensities of phalloidin fluorescence in the apical and basal sides of superficial layer cells were quantified. The y axis shows the ratio of apical to basal F-actin intensity. n = 18, 18, and 27, respectively. âp < 0.01.
(C) Embryos centrifuged at 450 à g for 10 min, and control embryos were stained with fluorescent phalloidin and with anti-C-cadherin and anti-ZO-1 antibodies. Scale bar: 50 μm.
(D) Embryonic stiffness was measured as Youngâs modulus by an atomic force microscope (AFM).
(E) The quantification of the embryonic stiffness examined as in (D). In total, 10â¼15 embryos were prepared for each condition, and three to four points in the animal pole region of each embryo were measured.
(F). Schematic diagram to quantify the embryonic deformation. Deformation of the embryos was measured as the area of the binary image of the embryo from the upper view.
(G) Embryos were treated with DMSO or PD0325901 and centrifuged for the indicated time at 110 Ã g. The quantification of the embryonic deformation was examined as in (F). Graph shows the relative size of embryos with or without Mek inhibitor PD0325901. n = 46 â¼50 embryos. âp < 0.01.
See also Figure S2.
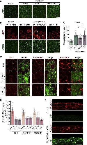
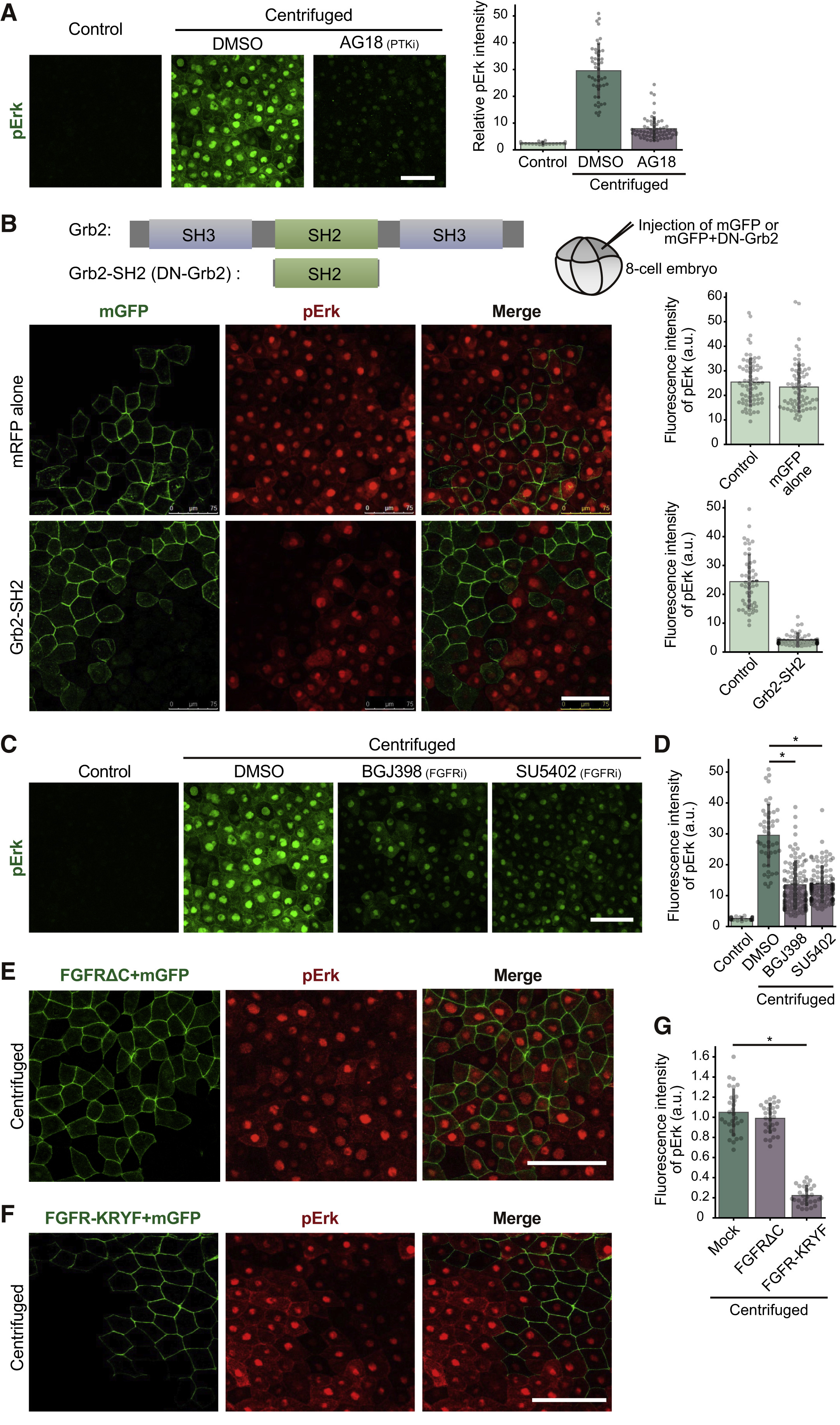
Figure 4. Erk2 Phosphorylation Induced by Centrifugation Requires FGFR Activity
(A) The broad-spectrum protein tyrosine kinase inhibitor (PTKi) AG18 (100 μM) inhibited the Erk2 activation. Scale bar: 50 μm.
(B) Dominant-negative (DN) Grb2 (Grb2-SH2) was expressed with mGFP as a lineage tracer in Xenopus embryos. The embryos were centrifuged and subjected to immunofluorescence analysis. The pERK intensity in cells with or without Grb2-SH2 expression was quantified. Scale bar: 75 μm.
(C) FGFR inhibitors BGJ398 (50 μM) and SU5402 (50 μM) reduced the Erk2 activation. The experiments were conducted at the same time with those of Figure 4A. Scale bar: 100 μm.
(D) Statistical data of (C). "Control" and "DMSO" are also identical to those of Figure 4A. âp < 0.01.
(E) Dominant-negative FGFR mutant (FGFRÎC) was expressed with mGFP, and embryos were centrifuged. Scale bar: 100 μm.
(F) Dominant-negative FGFR mutant (FGFR-KRYF) was expressed with mGFP, and embryos were centrifuged. Scale bar: 100 μm.
(G) Statistical data of (E) and (F). âp < 0.01.
See also Figure S3.
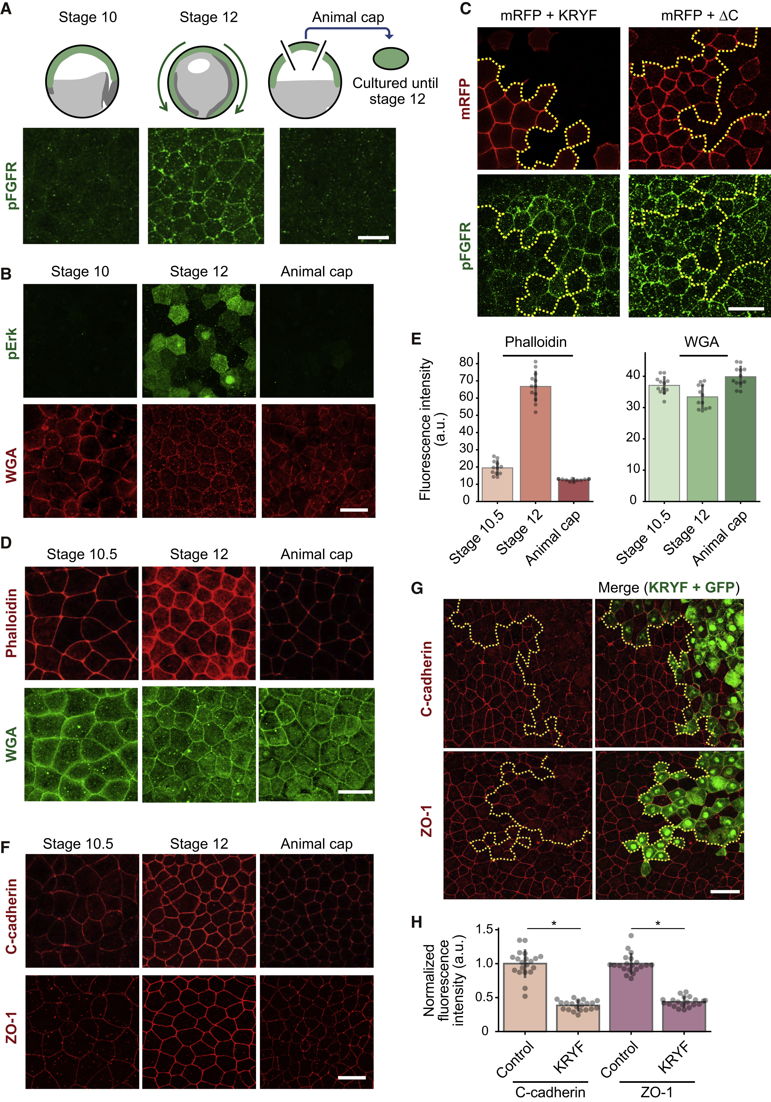
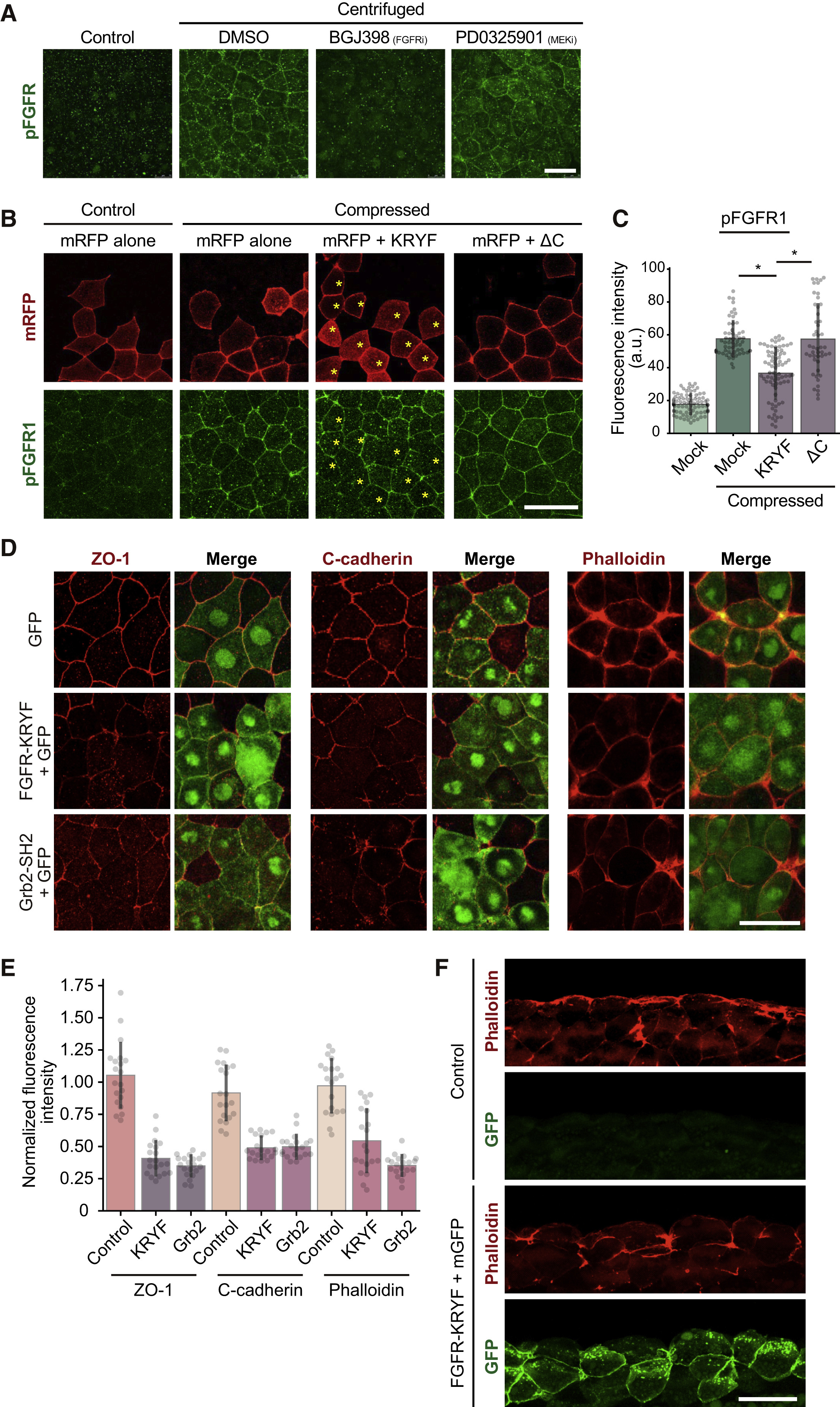
Figure 5 FGFR Is Phosphorylated in Response to Mechanical Stress
(A) Centrifuged embryos (450 à g, 10 min) were immunostained with anti-phosphorylated FGFR1 (pFGFR) antibodies. Centrifugation increased the staining on the plasma membrane. The FGFR inhibitor BGJ398 (50 μM) suppressed it, whereas the MEK inhibitor PD0325901 (25 μM) did not. Scale bar: 50 μm.
(B) mRFP mRNA with or without FGFR1 mutant mRNAs, FGFR-KRYF and ÎC, were injected into embryos at the four-cell stage. The embryos were compressed (0.3 mm, 5 min) at the early gastrula stage and immunostained with anti-pFGFR1 antibodies. The asterisks indicate KRYF-expressing cells. âp < 0.01. Scale bar: 50 μm.
(C) Statistical data of (B). âp < 0.01.
(D) mRNAs encoding FGFR-KRYF or Grb2-SH2 were co-injected with GFP mRNA at the four-cell stage. Embryos were centrifuged at 450 à g for 10 min and stained with indicated antibodies or phalloidin. Scale bar: 50 μm.
(E) Fluorescent intensity of the plasma membrane was quantified (n = 40).
(F) mRNAs encoding FGFR-KRYF were injected into four-cell embryos. At st. 10.5, embryos were centrifuged. After staining with fluorescent phalloidin, embryos were embedded in agarose gel and sectioned with vibratome. Upper panels: cells not expressing mGFP (control); lower panels: cells expressing KRYF and mGFP. Scale bar: 50 μm.
See also Figure S4.
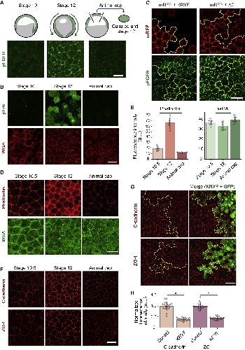
Figure 6FGFR1 and Erk2 Phosphorylation and Junctional Enhancement during Normal Gastrulation
(A) St. 10.5 and 12 embryos and animal caps isolated at st. 9 and cultured until sibling embryos reached at st. 12 were immunostained with anti-pFGFR antibodies. The animal pole region of st. 10 embryos and the anterior region of st. 12 embryos were observed. Scale bar: 50 μm.
(B) St. 10.5 and st. 12 embryos were immunostained with anti-pErk antibodies. Scale bar: 50 μm.
(C) FGFR-KRYF or ÎC were expressed with mRFP. At st. 12, embryos were fixed and immunostained with anti-pFGFR antibodies. The dotted lines indicate boundaries of injected and uninjected cells. Scale bar: 50 μm.
(D) St. 10.5 and 12 embryos and animal caps were stained with fluorescent-labeled phalloidin and wheat germ agglutinin (WGA). Scale bar: 50 μm.
(E) Statistical data of (D).
(F) St. 10.5 and 12 embryos and animal caps were immunostained with an anti-C-cadherin and anti-ZO-1 antibodies. Scale bar: 50 μm.
(G) mRNAs encoding FGFR-KRYF and GFP were coinjected in one blastomere of four-cell embryos. At st. 12, embryos were fixed and immunostained with anti-C-cadherin or ZO-1 antibodies. Scale bar: 50 μm.
(H) The intensities of immunostaining on the plasma membrane were quantified (n = 20) and normalized with average of the control group. âp < 0.01.
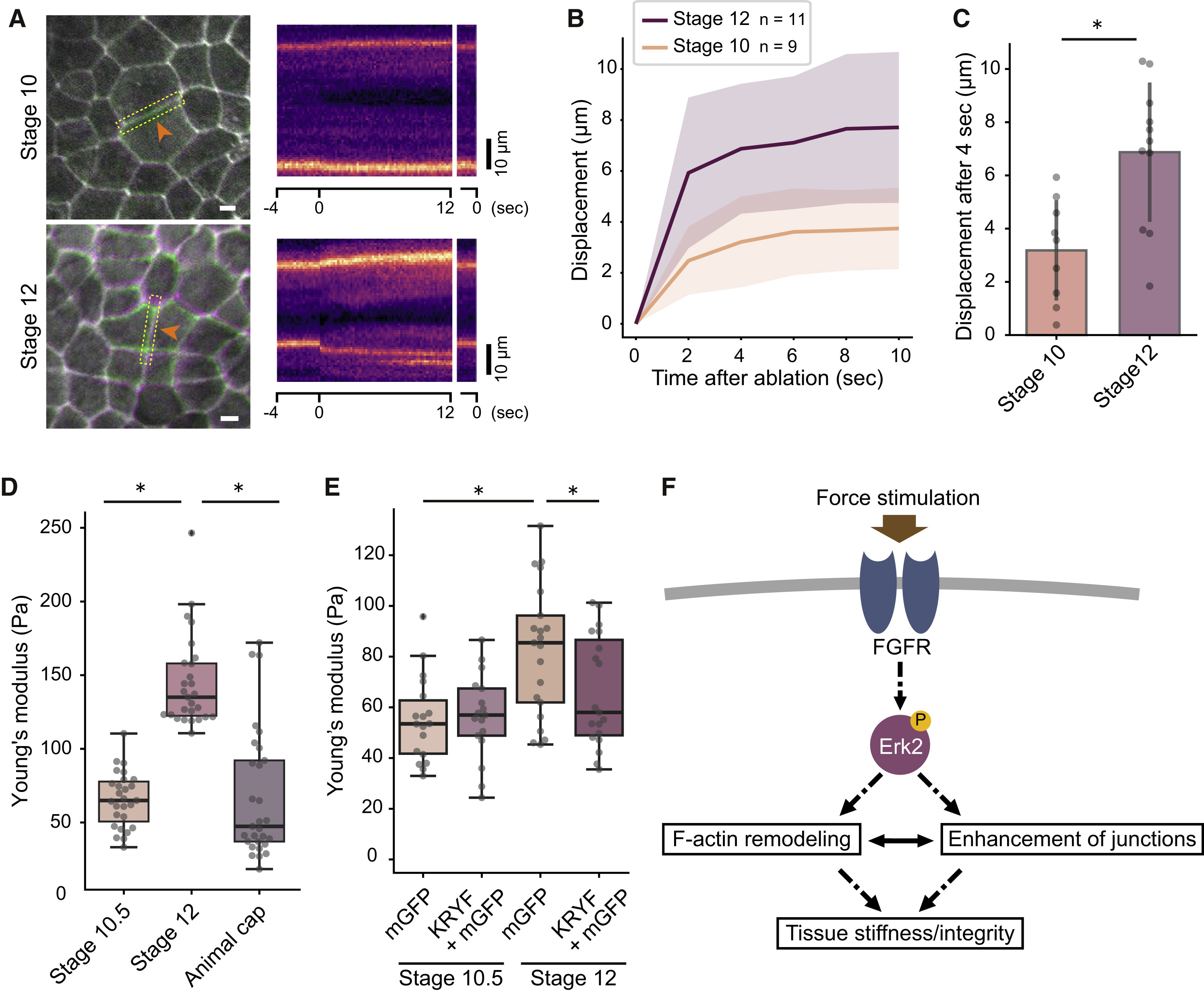
Figure 7Increase of Cortical Tension and Stiffness during Normal Gastrulation.
(A) Laser ablation of the animal pole region of st. 10 embryos and the anterior region of st. 12 embryos. Left panels: images before and 12 s after ablation indicated by green and magenta, respectively, were overlaid. Scale bar: 10 μm. Arrow heads: the ablation points. Right panels: kymographs of the dotted areas in the left panels.
(B) Time-course kinetics of the displacement after laser ablation. n = 9 and 11 for st. 10 and 12 embryos, respectively.
(C) Displacement 4 s after ablation. n = 28 and 34 for st. 10 and 12 embryos, respectively. âp < 0.01.
(D) Stiffness of embryos or animal caps were measured by AFM. St. 10.5 and 12 embryos and animal caps isolated at st. 9 and cultured until sibling embryos reached at st. 12 were used. The animal pole region of st. 10.5 embryos and the anterior region of st. 12 embryos were measured. n = 27 â¼29. âp < 0.01.
(E) mGFP alone or FGFR-KRYF and mGFP were expressed at the animal pole region. Stiffness of mGFP-expressing cells were measured at st. 10.5 or 12 by AFM. âp < 0.01.
(F) Graphical summary. Our results demonstrate that the application of mechanical force to ectodermal cells in Xenopus embryos activates FGFR in a ligand-independent manner, subsequently activating the Erk2 signaling pathway. This mechanotransduction induces F-actin remodeling and enhancement of cell junctions, which in turn regulate tissue stiffness and integrity.