Click here to close Hello! We notice that you are using Internet Explorer, which is not supported by Xenbase and may cause the site to display incorrectly. We suggest using a current version of Chrome, FireFox, or Safari.
XB-ART-56792
Evol Dev 2020 Jul 01;224:297-311. doi: 10.1111/ede.12332.
Show Gene links Show Anatomy links

von Willebrand factor D and EGF domains is an evolutionarily conserved and required feature of blastemas capable of multitissue appendage regeneration.

Leigh ND, Sessa S, Dragalzew AC, Payzin-Dogru D, Sousa JF, Aggouras AN, Johnson K, Dunlap GS, Haas BJ, Levin M, Schneider I, Whited JL.


???displayArticle.abstract???
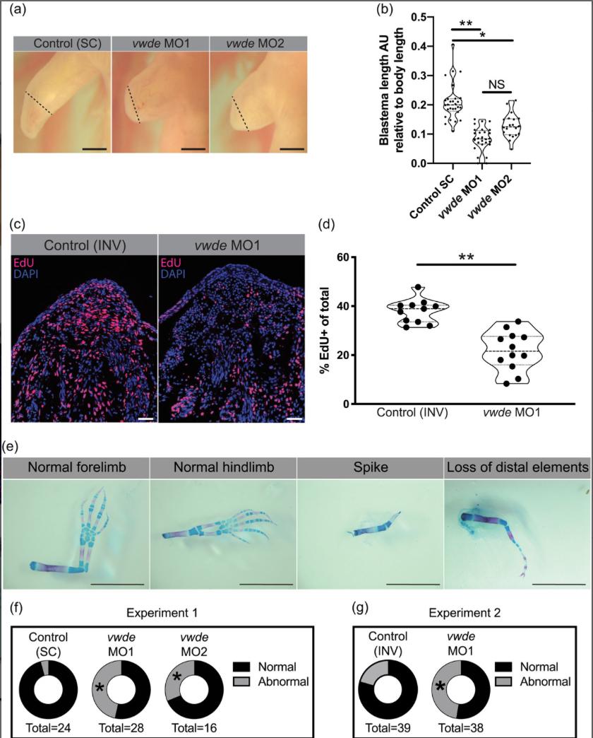
Regenerative ability varies tremendously across species. A common feature of regeneration of appendages such as limbs, fins, antlers, and tails is the formation of a blastema-a transient structure that houses a pool of progenitor cells that can regenerate the missing tissue. We have identified the expression of von Willebrand factor D and EGF domains (vwde) as a common feature of blastemas capable of regenerating limbs and fins in a variety of highly regenerative species, including axolotl (Ambystoma mexicanum), lungfish (Lepidosiren paradoxa), and Polpyterus (Polypterus senegalus). Further, vwde expression is tightly linked to the ability to regenerate appendages in Xenopus laevis. Functional experiments demonstrate a requirement for vwde in regeneration and indicate that Vwde is a potent growth factor in the blastema. These data identify a key role for vwde in regenerating blastemas and underscore the power of an evolutionarily informed approach for identifying conserved genetic components of regeneration.

???displayArticle.pubmedLink??? 32163674
???displayArticle.pmcLink??? PMC7390686
???displayArticle.link??? Evol Dev
???displayArticle.grants??? [+]

Species referenced: Xenopus laevis
Genes referenced: egf
GO keywords: regeneration [+]


???attribute.lit??? ???displayArticles.show???
References [+] :
Aztekin, Identification of a regeneration-organizing cell in the Xenopus tail. 2019, Pubmed, Xenbase