Click here to close
Hello! We notice that you are using Internet Explorer, which is not supported by Xenbase and may cause the site to display incorrectly.
We suggest using a current version of Chrome,
FireFox, or Safari.
???displayArticle.abstract???
Dysregulation of microRNAs (miRNAs) is acknowledged in human cutaneous squamous cell carcinoma (cSCC). We hereby evaluated the ability of miRNA-216b (miR-216b) to impact human cSCC. cSCC tissues with corresponding adjacent normal tissues were collected from 40 patients diagnosed with cSCC where the expression pattern of miR-216b and targeting protein for Xenopus kinesin-like protein 2 (TPX2) was determined by quantitative reverse transcriptase polymerase chain reaction (qRT-PCR) and western blot analysis. A431 cells were transfected with miR-216b mimic, miR-216b inhibitor, or short interfering RNA against TPX2 to evaluate cell proliferation, invasion, migration, and apoptosis using 3-(4,5-dimethylthiazol-2-yl)-2,5-diphenyltetrazolium bromide (MTT) assay, scratch test, Transwell assay, and flow cytometry. TPX2 was highly expressed in cSCC tissues while miR-216b was poorly expressed in association with tumor differentiation, lymph node metastasis, and tumor node metastasis staging in patients with cSCC. In response to overexpressed miR-216b or silenced TPX2, cSCC cell proliferation, invasion, and migration were suppressed and apoptosis was stimulated, along with activated p53 signaling. Thus, upregulated miR-216b was capable of promoting apoptosis and inhibiting proliferation, invasion, and migration of cSCC cells by downregulating TPX2 through activation of the p53 signaling, highlighting a novel biomarker for novel treatment modalities against cSCC.
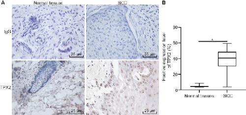
Figure 1. TPX2 Is Overexpressed in cSCC Tissues(A) Immunohistochemical staining of TPX2 in adjacent normal tissues and cSCC tissues (400Ã). (B) Quantitative analysis of positive expression level of TPX2 in adjacent normal tissues and cSCC tissues. The immunohistochemical results were expressed by measurement data and analyzed by the chi-square test. N = 40. *p < 0.05 versus the adjacent normal tissues.
Figure 2. miR-216b Is Poorly Expressed in cSCC Tissues(A) miR-216b expression and mRNA levels of TPX2, MDM2, p21, p53, PCNA, and bcl-2/bax in cSCC tissues and adjacent normal tissues determined by qRT-PCR. (B) Western blots of TPX2, MDM2, p21, p53, PCNA, and bcl-2/bax in cSCC tissues and adjacent normal tissues normalized to GAPDH. (C) Protein expressions of TPX2, MDM2, p21, p53, PCNA, and bcl-2/bax in cSCC tissues and adjacent normal tissues determined by western blot analysis. Data were expressed as mean ± standard deviation, and data among multiple groups were compared by one-way ANOVA, followed by the Tukeyâs post hoc test. *p < 0.05.
Figure 3. TPX2 Is Confirmed as a Target Gene of miR-216b(A) Luciferase activity of the TPX2-WT and TPX2-Mut after transfection determined by dual luciferase reporter gene assay. (B and C) Protein bands and protein levels of TPX2 in A431 cells normalized to GAPDH determined by western blot analysis. Data were expressed as mean ± standard deviation and analyzed by the unpaired t test. *p < 0.05.
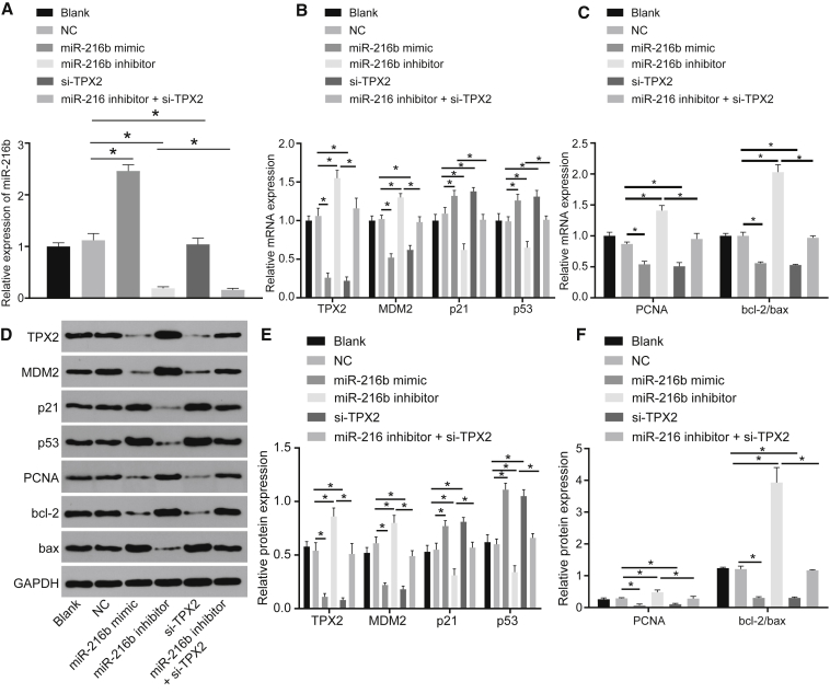
Figure 4. Overexpressed miR-216b Inhibits Proliferation and Induces Apoptosis through Activation of the p53 Signaling by Downregulating TPX2 in cSCC(A) miR-216b expression in A431 cells determined by qRT-PCR. (B) mRNA levels of p53, p21, TPX2, and MDM2 in A431 cells determined by qRT-PCR. (C) mRNA levels of proliferation marker PCNA and apoptosis-related factors bcl-2/bax in A431 cells determined by qRT-PCR. (D) Western blots of p53, p21, TPX2, MDM2, PCNA, and bcl-2/bax in A431 cells normalized to GAPDH. (E) Protein expressions of p53, p21, TPX2, MDM2 in A431 cells determined by western blot analysis. (F) Protein expressions of PCNA and bcl-2/bax in A431 cells determined by western blot analysis. Data were expressed as mean ± standard deviation, and data among multiple groups were compared by one-way ANOVA, followed by the Tukeyâs post hoc test. *p < 0.05.
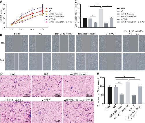
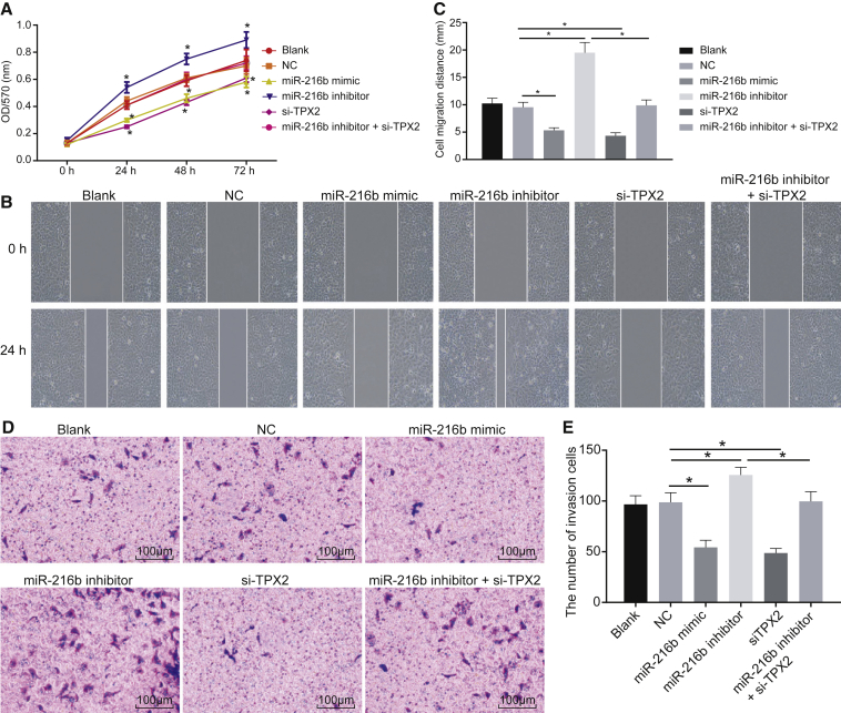
Figure 5. miR-216b Overexpression and TPX2 Silencing Reduce cSCC Cell Viability, Migration, and Invasion(A) Quantitative analysis for cell viability detected by MTT assay. (B) Microscopic views for cell migration detected by scratch test. (C) Quantitative analysis for cell migration detected by scratch test. (D) Microscopic views for cell invasion detected by Transwell assay (Ã100). (E) Quantitative analysis for cell invasion detected by Transwell assay. The data were expressed as mean ± standard deviation. Data comparisons among multiple groups were analyzed by one-way ANOVA, followed by the Tukeyâs post hoc test and data at different time points were compared using repeated-measures ANOVA. *p < 0.05.
Figure 6. miR-216b Overexpression and TPX2 Silencing Block cSCC Cell-Cycle Entry and Promote Cell Apoptosis(A) Cell-cycle distribution assessed by flow cytometry. (B) Comparisons of G0/G1 and G2/M cells among each groups. (C) Apoptotic cell rate determined by flow cytometry. (D) Comparisons of apoptotic cell rate among each groups. Data were expressed as mean ± standard deviation and data among multiple groups were compared by one-way ANOVA, followed by the Tukeyâs post hoc test. *p < 0.05.
Allegra,
Circulating microRNAs: new biomarkers in diagnosis, prognosis and treatment of cancer (review).
2012, Pubmed
Allegra,
Circulating microRNAs: new biomarkers in diagnosis, prognosis and treatment of cancer (review).
2012,
Pubmed Burrowes,
Extended diffusion weighted magnetic resonance imaging with two-compartment and anomalous diffusion models for differentiation of low-grade and high-grade brain tumors in pediatric patients.
2017,
Pubmed Chang,
The TPX2 gene is a promising diagnostic and therapeutic target for cervical cancer.
2012,
Pubmed Datta,
p53 gain-of-function mutations increase Cdc7-dependent replication initiation.
2017,
Pubmed Deng,
miR-216b suppresses tumor growth and invasion by targeting KRAS in nasopharyngeal carcinoma.
2011,
Pubmed de Queiroz,
Changes in O-Linked N-Acetylglucosamine (O-GlcNAc) Homeostasis Activate the p53 Pathway in Ovarian Cancer Cells.
2016,
Pubmed Green,
Cutaneous squamous cell carcinoma: an epidemiological review.
2017,
Pubmed Ishitsuka,
Pituitary tumor-transforming gene 1 as a proliferation marker lacking prognostic value in cutaneous squamous cell carcinoma.
2013,
Pubmed Khan,
A cyano analogue of boswellic acid induces crosstalk between p53/PUMA/Bax and telomerase that stages the human papillomavirus type 18 positive HeLa cells to apoptotic death.
2011,
Pubmed Kim,
MiR-186, miR-216b, miR-337-3p, and miR-760 cooperatively induce cellular senescence by targeting α subunit of protein kinase CKII in human colorectal cancer cells.
2012,
Pubmed Kwon,
Sentinel lymph node biopsy for high-risk cutaneous squamous cell carcinoma: clinical experience and review of literature.
2011,
Pubmed Lambert,
Mutant p53 reactivation by PRIMA-1MET induces multiple signaling pathways converging on apoptosis.
2010,
Pubmed Li,
Expression of targeting protein for Xenopus kinesin-like protein 2 is associated with progression of human malignant astrocytoma.
2010,
Pubmed
,
Xenbase Liu,
MiR-216b is involved in pathogenesis and progression of hepatocellular carcinoma through HBx-miR-216b-IGF2BP2 signaling pathway.
2015,
Pubmed Liu,
MiR-216b increases cisplatin sensitivity in ovarian cancer cells by targeting PARP1.
2017,
Pubmed Liu,
Genetic association between p53 codon 72 polymorphism and risk of cutaneous squamous cell carcinoma.
2014,
Pubmed Maeda,
TBP-like Protein (TLP) Disrupts the p53-MDM2 Interaction and Induces Long-lasting p53 Activation.
2017,
Pubmed Missero,
Crosstalk among p53 family members in cutaneous carcinoma.
2014,
Pubmed Muller,
p53 mutations in cancer.
2013,
Pubmed Nyiraneza,
Distinctive patterns of p53 protein expression and microsatellite instability in human colorectal cancer.
2011,
Pubmed Pascreau,
Phosphorylation of p53 is regulated by TPX2-Aurora A in xenopus oocytes.
2009,
Pubmed
,
Xenbase Ratushny,
From keratinocyte to cancer: the pathogenesis and modeling of cutaneous squamous cell carcinoma.
2012,
Pubmed Satow,
Combined functional genome survey of therapeutic targets for hepatocellular carcinoma.
2010,
Pubmed Tu,
Recombinant human adenovirus-p53 injection induced apoptosis in hepatocellular carcinoma cell lines mediated by p53-Fbxw7 pathway, which controls c-Myc and cyclin E.
2013,
Pubmed Wei,
TPX2 is a novel prognostic marker for the growth and metastasis of colon cancer.
2013,
Pubmed Xu,
MicroRNA-125b down-regulates matrix metallopeptidase 13 and inhibits cutaneous squamous cell carcinoma cell proliferation, migration, and invasion.
2012,
Pubmed Yan,
TPX2-p53-GLIPR1 regulatory circuitry in cell proliferation, invasion, and tumor growth of bladder cancer.
2018,
Pubmed
,
Xenbase Yue,
Gain-of-function mutant p53 activates small GTPase Rac1 through SUMOylation to promote tumor progression.
2017,
Pubmed Zhang,
Roles and mechanisms of microRNAs in pancreatic cancer.
2011,
Pubmed Zhang,
Overexpression of miR-216b: Prognostic and predictive value in acute myeloid leukemia.
2018,
Pubmed Zheng,
Regulation of the P2X7R by microRNA-216b in human breast cancer.
2014,
Pubmed Zheng,
Spliced MDM2 isoforms promote mutant p53 accumulation and gain-of-function in tumorigenesis.
2013,
Pubmed Zhu,
Silencing of mutant p53 by siRNA induces cell cycle arrest and apoptosis in human bladder cancer cells.
2013,
Pubmed