|
Figure 1: Endogenous apoptosis contributes to axial organizer formation independently of Caspase3 activity (A) TUNEL-staining reveals apoptosis in the axial midline. Representative TUNEL-stained wild type (wt) stage (st.) 12 Xenopus embryos. (B) Activated Caspase-3 (Act-Casp3) is not detected before stage 14 in Xenopus embryos. Representative immuno-staining against Act-Casp3 performed on st.10 to st.14 embryos. Act-Casp3 positive nuclei are shown with black arrows; st.10 to 12 ventral view dorsal up; st. 13 and 14 dorsal view anterior up. (C-F) Endogenous apoptosis affects establishment of the posterior neural plate via its activity on axial organizer signaling independently of Casp3. (C) Xenopus embryos were injected into one dorsal blastomere at the four-cell stage with mRNA encoding (a) X. laevis bcl-xl or (b) MOcasp3 together with a tracer (red) and analyzed by ISH with sox3. Representative st.14 embryos are shown. (c) Quantification graph of (a, b). (D) Xenopus embryos were injected into one dorsal blastomere at the four- (a), sixteen- (b, c) or thirty-two- (d) cells stage with mRNA encoding X. laevis bcl-xl or MOcasp3 together with a tracer (red) and analyzed by ISH with sox3. The site of injection (red dot), and the corresponding st.14 targeted territory (red area) are represented. The graph indicates the % of embryos exhibiting the (a-c) posterior, or (d) anterior, neural plate enlargement phenotype (blue). ML: medio-lateral; L: lateral; A: anterior neural plate. (E, F) Bcl-XL acts on the axial organizer cells. Embryos were injected either in the axial organizer (notochord and floor plate) or in lateral ectoderm with (E) bcl-xl or (F) MOcasp3. Representative embryos are shown dorsal view, anterior up, except (Fc) shown dorsal-anterior view. Representative transverse sections (50μm) are shown at the antero-posterior axis positions indicated with a white-dashed arrow (Eb,d; Fb,d). The black arrow indicates the limits of the injected territory. PNE: posterior neuroepithelium. Inj: injected side. White dashed lines indicate the midline. Relative normalized expression is indicated as means ± standard error (s.e.) *** p<0.001. |
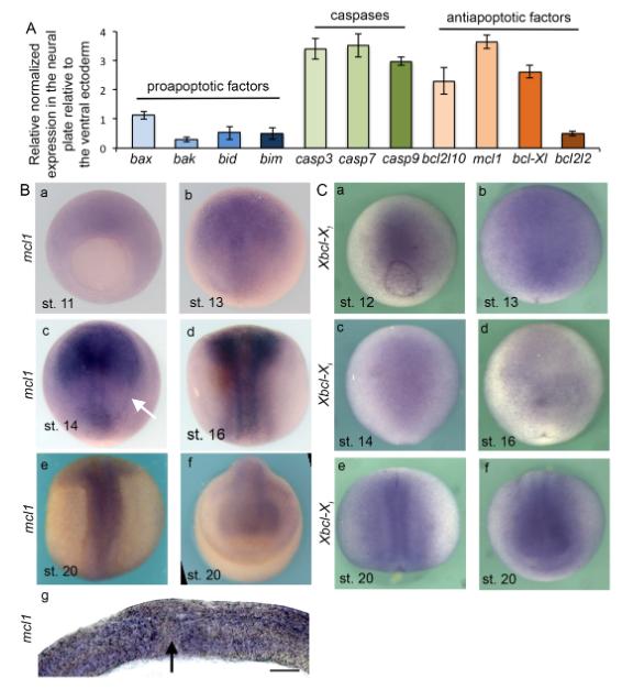
|
Figure 2: mcl1 expression pattern suggests a role for this protein in axial organizer development. (A) RT-qPCR analysis of apoptotic cascade mRNA in Xenopus early neurula. Analysis performed on RNA extracted from dissected neural plates, and ventral ectoderms (N=15) of X. laevis embryos at stage (st.) 14 for pro-apoptotic factors â bak, bad, bid, bim, including caspases (casp) - casp3, casp7, and casp9 and anti-apoptotic factors â bcl2l10, mcl1, bcl-xl, and bcl2l2. Expression is normalized relative to ef1α. Relative normalized expression is indicated as means ± s.e. (B) mcl1 expression pattern. ISH using a probe for mcl1 from stage 11 to stage 20 embryos; (a) ventral view, dorsal up, (b-e) dorsal view anterior up, (f) anterior view dorsal up. (g) Transverse section of (c) in the posterior part of the embryo. The scale bar stands for 200μm. The white arrow indicates the border between the ectoderm and the neuroectoderm. The black arrow indicates the notochord. (C) bcl-xl expression pattern in X. laevis gastrula and neurula. ISH using a probe for the anti-apoptotic gene bcl-xl from stage 12 to stage 20. Embryos are shown dorsal side up. |
|
Figure 3: Mcl1 depletion decreases the neuroepithelium size. (A) Mcl1 MOs decrease the posterior neural plate width. ISH for sox3. Representative stage (st.) 14 embryos injected (inj) with (a) MOmcl1-ct (N=25); (b) MOmcl1-1 (N=21); or (c) MOmcl1-2 (N=8). (B) Quantification of A. (C) MOmcl1 blocks mcl1 translation. Western Blot on st.13 Xenopus extracts using antibody against Myc-tag. Actin is used as a loading control. (D) Flag-Mcl1 rescues the MO-mediated depletion of Mcl1. RNA encoding flag-Mcl1 or MOmcl1-1 were injected in embryos either alone or together with a tracer (red) as indicated. (a) Western Blot using anti-Flag antibody on st.13 Xenopus protein extracts injected with RNA encoding flag-mcl1 (200pg). The black arrow indicates the band corresponding to the flag epitope of 33Kd. (b-d) ISH for sox3. Representative st.14 embryos are shown injected with (b) MOmcl1-1 (N=10), (c) MOmcl1-1 and flag-mcl1 (N= 40) or (d) flag-mcl1 alone (N=16) at the indicated doses. (E) Quantification of D. PNE: posterior neuroepithelium. White dashed line indicates the midline. Relative normalized expression is indicated as means ± s.e. * p<0.05, ** p<0.01 , *** p<0.001. |
|
Figure 4: Mcl1 depletion specifically affects the survival of notochord cells. (A) Depletion of Mcl1 affects notochord development. ISH of stage (st.) 13.5 embryos using probes against chordin (a,b). Embryos injected (inj) with (a) MOmcl1-ct (N=24); or (b) MOmcl1 (N=19); (c) Quantification graph showing notochord width comparison in embryos injected with MOmcl1-ct or MOmcl1. (d-f) Histological vibratome sections of respectively (d) MOmcl1-ct and (e,f) MOmcl1. Blue arrow indicates the notochord. Scale bar stands for 200μm. (B) Quantification of midline apoptosis induced by Mcl1 depletion. TUNEL staining was performed at st.13.5. (a) Schematic representation of TUNEL quantification: red dots represent injected cells; black dots represent TUNEL positive cells. All apoptotic cells were counted in (A) the black rectangle considered the total injected area, and (B) the red rectangle considered the midline area. (b, c) Representative TUNEL staining on stage 13.5 embryos injected with (b) MOmcl1-ct; or (c) MOmcl1 (N=39). (d) Quantification of B. (C, D) The decrease in neural plate width upon depletion of Mcl1 is mirrored by the increase in ectoderm territory. ISH against epidermal keratin (EpKer). Representative stage 13.5 embryo injected with (C) MOmcl1-1; (D) flag-mcl1; (a) dorsal view anterior up; (b) View of the non-injected side: lateral view, anterior up, dorsal side right; (c) View of the injected side: lateral view, anterior up, dorsal side |
|
Figure 5: Depletion of caspase-7 compensates for Mcl1 depletion. (A) (a) Schematic representation showing the genomic organization of the caspase-7 gene (casp7) in X. laevis. The region targeted by the splice-blocking MO casp7 (MOcasp7) is shown (blue line). The two black arrows indicate the location of the two primers used to amplify exon3 (E3) and exon4 (E4) sequences in the RT-PCR analysis (b). The substrate pocket (green double end arrow) and the active site (red double end arrow) are shown. (b) MOcasp7 efficacy was validated by RT-PCR using primers as indicated in (a). Total RNA was isolated from stage (st.) 14 MOcasp7 or control MO (MOct)- injected embryos and analyzed using E3-E4 casp7 primers (a). Misspliced casp7 mRNA forms are observed in MOcasp7 injected embryos compared to the normally spliced casp7 mRNA detected in the MOct- injected embryos (Lanes 2 and 3). Histone H4 is used as an internal control and normally spliced in MOcasp7 injected embryos (Lane 1). (B) Depletion of Casp7 increases neuroepithelium width. ISH of st. 14 embryos using probes against sox3 (a-d). Embryos injected with (a) MOct (N=12); (b) MOcasp7 (N=30); (c) MOcasp7 together with human casp7 (hcasp7) (N=34) and (d) hcasp7 (N=24) at the indicated doses are shown dorsal view anterior up. (C) Quantification of B. (D-F) Casp7 depletion rescues Mcl1 depletion apoptotic phenotypes. (D) Percentage of dead embryos at st. 14 was calculated on MOmcl1 (N=109), MOmcl1 together with MOcasp7 (N=58), and MOcasp7 (N=35) injected embryos. (E) ISH using probes against sox3 on embryos injected with (a) MOmcl1 (N=29); (b) MOcasp7 and MOmcl1 (N=59), or (c) MOcasp7 (N=19). Representative embryos at st. 14 are shown dorsal view anterior up. (F) Quantification of E. PNE stands for posterior neuroepithelium. The dashed white line indicates the midline. N represents the number of embryos. Relative normalized expression is indicated as means ± s.e. ** p<0.01 , *** p<0.001. |
|
Figure 6: A form of Mcl1 that cannot be phosphorylated by Gsk3β increases the neural plate size with a higher efficiency and compensates the overexpression of the pro-apoptotic proteins XBax and hBak. (A) ISH on stage (st.) 14 embryos using probes against sox3 on embryos injected with (a) Xenopus mcl1-myc (xmcl1), (b) human mcl1 (hmcl1), (c) hmcl1S159A or (d) Xenopus bcl-xl (bcl-xl). (B) Histological sections of MOmcl1- (a) and hmcl1S159A- (b) injected embryos at stage 14 following ISH using sox3 probe and LacZ as a tracer. Blue arrow indicates the notochord. Scale bar stands for 200μm. (C) Quantification of A with addition of mouse mcl1 (mmcl1) mRNA injected embryos. (D) Alignment of human Mcl1 (isoform 1) and X. laevis Mcl1 sequences. In Mcl1 sequence the enriched region in proline (P), glutamic acid (E), serine (S) and threonine (T) residues, referred to as the âproline/glutamic acid/serine/threonine (PEST) region is shown in brown. S155, S159 and T163 shown in red are Gsk3β phosphorylation sites either confirmed in human, or putative in X. laevis. The X. laevis Bcl-2 Homology (BH) domains are shown in blue. In human Mcl1 sequence the black star indicates human S159 and the red star indicates T163. (E) Overexpression of flag-mcl1 compensates for Xbax and hbak overexpression. ISH using sox3 probe was performed at stage 14 Xenopus embryos. Four-cell stage embryos were injected in one dorsal blastomere, either with (a) Xenopus bax (Xbax), (b) Xbax and flag-mcl1, (c) human bak (hBak), and (d) hbak and flag-mcl1 (N= ) mRNAs. LacZ mRNA was used as a tracer of the injected side. Embryos are shown dorsal view anterior up. (F) Quantification of E. PNE stands for posterior neuroepithelium. White dashed lines indicate the midline. N represents the number of embryos. Relative normalized expression is indicated as means ± s.e. ** p<0.01 , *** p<0.001. |
|
Figure 7: Whereas depletion of the pro-apoptotic transcription factor Barhl2 compensates for Mcl1 depletion, Barhl2 does not regulate mcl1 transcription (A) Barhl2 depletion rescues Mcl1 depletion. ISH using probes against sox3 on embryos injected with (a) MOmcl1 (N=10); (b) MOmcl1 and MObarhl2 (N=10); (c) MObarhl2 (N=10). Representative embryos at stage (st.) 14 are shown dorsal view anterior up. The dashed white line indicates the midline. (B) Quantification of A. Relative normalized expression is indicated as means ± s.e. PNE stands for posterior neuroepithelium. (C-F) Analysis of apoptotic genes transcriptional regulation by Barhl2. RT-qPCR analysis on RNA extracted from X. laevis individual embryos injected into two dorsal blastomeres at the 2-cell stage either with MObarhl2-ct or MObarhl2. (C,D) st. 13 embryos (N=10); (E) dissected st. 13 axial organizer (N=10); (F) st. 8, 9 and 10 embryos (N=10). For (C, D, E) expression is normalized relative to actin and ef1α. In (F) the expression of mcl1, bcl-xl and xiap is normalized to st. 8. N represents the number of embryos. Relative normalized expression is indicated as means ± s.e.m. chd stands for chordin. ** p<0.01 , *** p<0.001. |