XB-ART-56750
Dev Biol
2020 Jun 01;4621:20-35. doi: 10.1016/j.ydbio.2020.02.013.
Show Gene links
Show Anatomy links
Chromatin accessibility and histone acetylation in the regulation of competence in early development.
???displayArticle.abstract???
As development proceeds, inductive cues are interpreted by competent tissues in a spatially and temporally restricted manner. While key inductive signaling pathways within competent cells are well-described at a molecular level, the mechanisms by which tissues lose responsiveness to inductive signals are not well understood. Localized activation of Wnt signaling before zygotic gene activation in Xenopus laevis leads to dorsal development, but competence to induce dorsal genes in response to Wnts is lost by the late blastula stage. We hypothesize that loss of competence is mediated by changes in histone modifications leading to a loss of chromatin accessibility at the promoters of Wnt target genes. We use ATAC-seq to evaluate genome-wide changes in chromatin accessibility across several developmental stages. Based on overlap with p300 binding, we identify thousands of putative cis-regulatory elements at the gastrula stage, including sites that lose accessibility by the end of gastrulation and are enriched for pluripotency factor binding motifs. Dorsal Wnt target gene promoters are not accessible after the loss of competence in the early gastrula while genes involved in mesoderm and neural crest development maintain accessibility at their promoters. Inhibition of histone deacetylases increases acetylation at the promoters of dorsal Wnt target genes and extends competence for dorsal gene induction by Wnt signaling. Histone deacetylase inhibition, however, is not sufficient to extend competence for mesoderm or neural crest induction. These data suggest that chromatin state regulates the loss of competence to inductive signals in a context-dependent manner.
???displayArticle.pubmedLink??? 32119833
???displayArticle.pmcLink??? PMC7225061
???displayArticle.link??? Dev Biol
???displayArticle.grants??? [+]
R01 GM111816 NIGMS NIH HHS , R35 GM131810 NIGMS NIH HHS , R01 GM115517 NIGMS NIH HHS , R01 HL141759 NHLBI NIH HHS , R01 GM132438 NIGMS NIH HHS , T32 HL007439 NHLBI NIH HHS , T32 GM007170 NIGMS NIH HHS , F31 GM116588 NIGMS NIH HHS
Species referenced: Xenopus laevis
Genes referenced: 1a11 axin2l barhl2 cdx2 chrd crebbp foxb2 foxh1.2 gs17 gsc hesx1 homer1 hoxa1 hoxd1 jarid2 lefty1 myod1 nodal3 odc1 pax3 pou3f2 pou5f3 pou5f3.2 pou5f3.3 sia1 sia2 snai1 snai2 tbxt tcf3 twist1 vegt wnt5b wnt8a
???displayArticle.antibodies??? H3f3a Ab24 H3f3a Ab26 H3f3a Ab39 IgG Ab1
???displayArticle.gses??? GSE138905: Xenbase, NCBI
???attribute.lit??? ???displayArticles.show???
|
|
Fig. 1. Characterization of Chromatin Accessibility at the onset of Gastrulation A. Distribution of ATAC-seq peaks at the gastrula stage. ATAC-seq was performed on ectodermal explants from early gastrula (stage 10) embryos (3 biological replicates). Sequences were aligned to the xenLae2 genome and peaks were called with MACS2 and annotated with HOMER. Peaks that had 0 reads in 1 or more of the replicates (1.3% of total peaks called) were excluded from this analysis. B. Number of accessible regions in each chromosome. Homeologous chromosomes (âLâ â= âlong, âSâ â= âshort chromosome) are represented in the same color. An additional 6805 peaks mapped to scaffolds that have not been assigned to a chromosome. C. Correlation between promoter accessibility and gene expression in stage 10 ectodermal explants. Log2 of mRNA expression detected by microarray (Livigni et al., 2013) was plotted vs. log2 of normalized mean ATAC reads for peaks within 1 âkb of the TSS. The data were divided into 4 quadrants based on the median value for each axis so that an equal number of data points was used to analyze each quadrant. D. Genes from each quadrant in panel D were subjected to functional annotation using DAVID, which showed limited enrichment for terms with FDR <0.01, except for the group with higher ATAC reads and lower expression levels (lower right quadrant in D). The -Log10 of the FDR is plotted on the horizontal axis. |
|
|
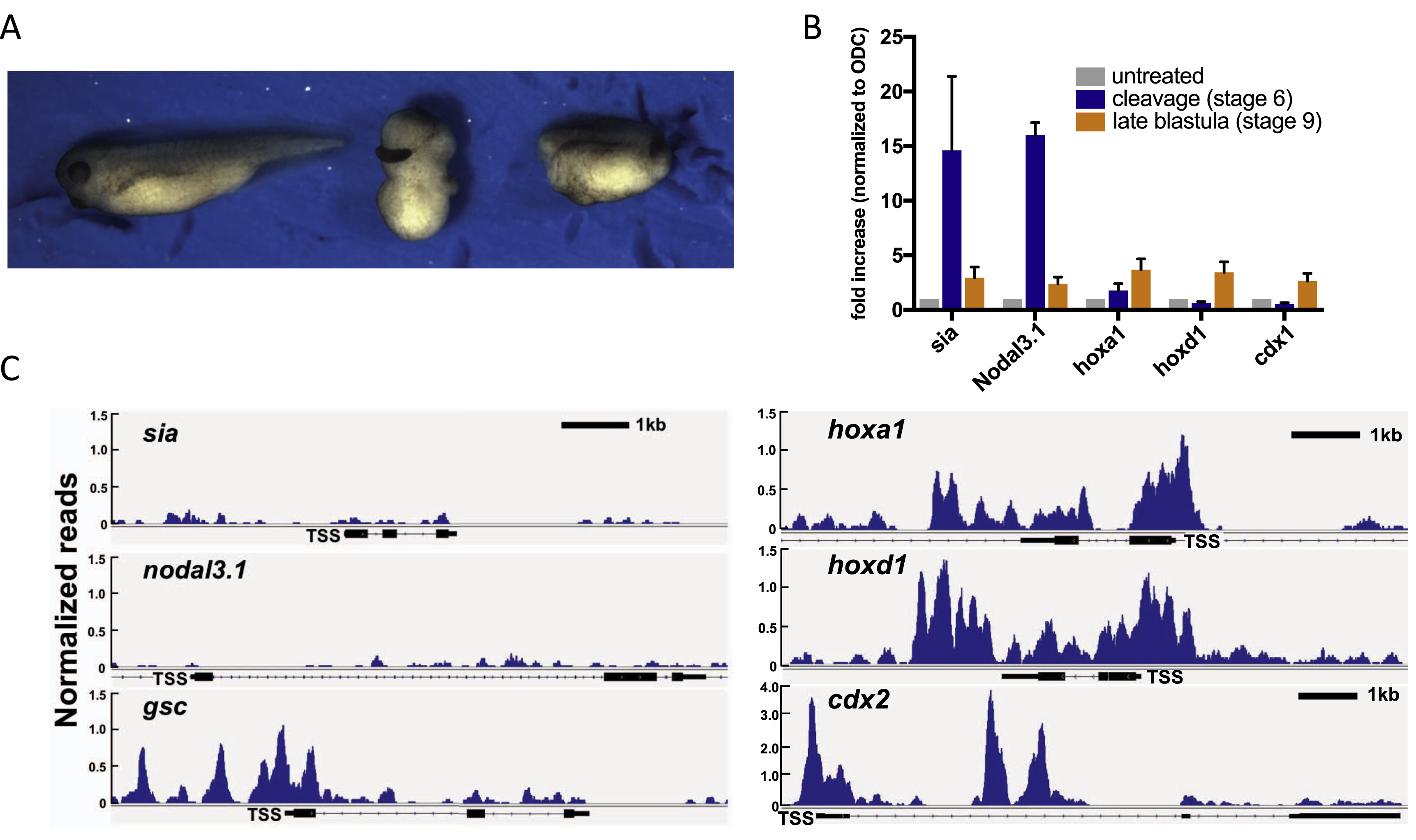
Fig. 2. Dorsal genes are inaccessible at the onset of Gastrulation A. Embryos were cultured in 0.1xMMR and Wnt signaling was activated by exposing embryos to a 10â12 âmin pulse of 0.3M LiCl at the indicated stages. Activation of Wnt signaling in cleavage stage embryos leads to radial dorsalization (center). Activation of Wnt signaling at the late blastula stage leads to posteriorization (right). Controls are untreated stage 33 tadpoles. For this and following experiments, ⥠80% of embryos treated with LiCl at the cleavage stage showed dorsalization at tadpole stages, with complete lack of trunk structures, no obvious somites, expanded and frequently circumferential eyes, and frequently expanded cement gland (DAI â⥠â8 (Kao and Elinson, 1988; Karimi et al., 2018)). Similarly, â¥80% of embryos exposed to LiCl at the late blastula stage demonstrated anterior truncation/posteriorization, with reduced or absent forebrain and small or absent cement gland, frequently with small or absent eyes and microcephaly. B. Wnt signaling was activated by exposure to LiCl at cleavage stage (stage 6) or the blastula stage (stage 9) and expression of dorsal Wnt target genes sia1 and nodal3.1 and non-dorsal Wnt target genes (hoxa1, hoxd1, and cdx2) was measured by RT-qPCR in whole embryos at the midgastrula stage (stage 10.5). Gene expression in all samples was normalized to ODC and then expression in embryos exposed to LiCl at stage 6 (blue bars) and stage 9 (orange bars) was normalized to untreated (grey) and are presented as mean values for fold change in expression for 5 biological replicates except for nodal3.1 which had 3 replicates. Error bars represent standard error of the mean (SEM). C. Representative sequencing tracks for the dorsal Wnt target genes sia1 and nodal3.1, the organizer marker Gsc, and non-dorsal Wnt target genes hoxa1, hoxd1, and cdx2. Y-axis represents normalized reads scaled by 1,000,000/total alignments. Scale bar represents 1 âkb. |
|
|
Fig. 3. Repressive histone modifications H3K9me3 and H3K27me3 are not associated with loss of competence A. Model for chromatin accessibility mediating loss of competence. Left: Open chromatin state predicted to be associated with competence. âAcâ represents histone acetylation, typically associated with active or accessible chromatin. Right: Chromatin inaccessibility predicted to be associated with loss of competence. âMeâ represents histone methylation at sites that are typically associated with repressive states or closed chromatin, such as H3K9me3 or H3K27me. B. ChIP-qPCR for H3K27me3 (orange) at Wnt target genes sia1 and nodal3.1 in dorsal versus ventral halves of gastrula stage (stage 10) embryos. IgG controls in grey. Embryos were cultured in 0.1xMMR until gastrula stage, fixed, dissected into dorsal and ventral halves using the dorsal blastopore lip as a marker, and subjected to ChIP. C. ChIP-qPCR for H3K27me3 in whole embryos at the sia1, nodal3.1, and gsc promoters was also performed at early (st 10) and late (st 12.5) gastrula stages. âp â< â0.05 for comparison of H3K27me3 to IgG background control (one-tailed t-test); ân.s.â indicates not significant. D. ChIP-qPCR for H3K9me3 (green) at promoters for sia1 and nodal3.1, as well the control genes 1a11 and xretrop(L), in dorsal and ventral halves of gastrula stage embryos. IgG controls in grey. Embryos cultured, dissected, and collected as in B. Data in B - D represent means of 3 biological replicates and error bars show SEM. |
|
|
Fig. 4. Histone deacetylase activity suppresses competence for dorsal induction A. Embryos were cultured with and without 100 ânM Trichostatin A (TSA) beginning at the 64-cell stage and collected at the onset of gastrulation. ChIP-qPCR was performed for H3K9ac (blue) at the sia1 and nodal3.1 promoters. IgG controls are in grey. B. Embryos were treated with or without 100 ânM TSA beginning at the 32â64 âcell stage and exposed to LiCl in the late blastula stage as in Fig. 2. Ectodermal explants were dissected at the onset of gastrulation and harvested immediately to measure expression of sia1 and nodal3.1 as in Fig. 2. As sia1 and nodal3.1 were frequently undetectable in explants from control embryos, it was not always possible to calculate a fold-increase relative to control. The histogram shows the mean of two replicates for which sia1 was detectable in controls. Regression analysis found a significant increase in both sia1 and nodal3.1 expression in explants treated at stage 9 with TSA and lithium compared to lithium alone (for sia1, mean ÎÎCt â= â2.09 with p â< â0.0001; for nodal3.1, mean ÎÎCt â= â2.65, p â< â0.0001) or TSA alone (for sia1, mean ÎÎCt â= â1.67 with p â= â0.0004; for nodal3.1, mean ÎÎCt â= â1.65 with p â= â0.008); there was no significant interaction between lithium and TSA. C. Embryos were exposed to LiCl and TSA as in panel B and harvested at the onset of gastrulation to measure whole embryo expression of sia1 and nodal3.1. D. Embryos were exposed to LiCl and TSA as above and ventral marginal zones were dissected at the onset of gastrulation and harvested immediately to measure expression of sia1 and nodal3.1. |
|
|
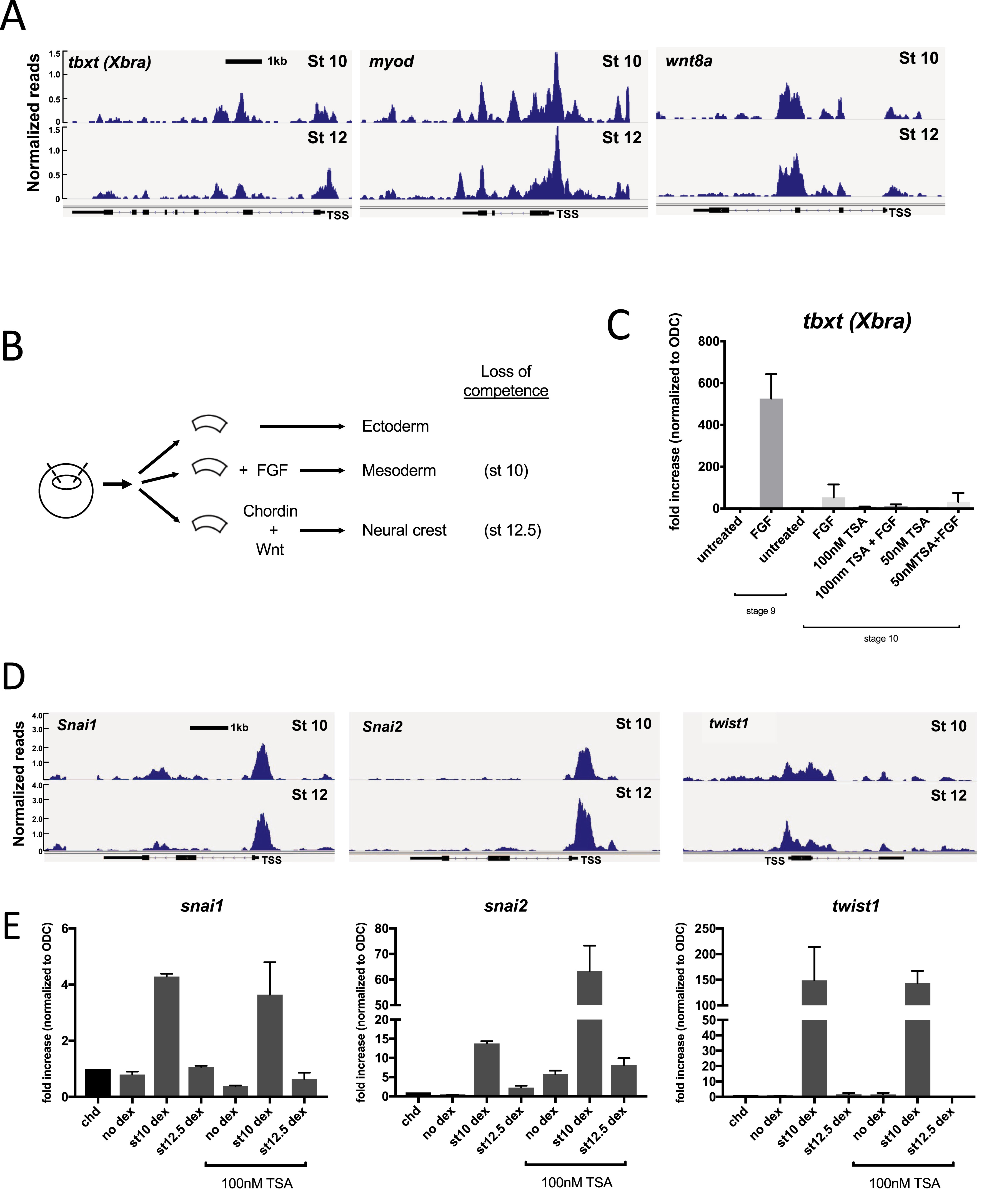
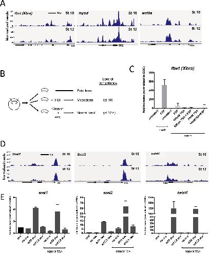
Fig. 5. Chromatin Accessibility and histone deacetylation do not correlate with loss of competence at later stages of development A. Representative sequencing tracks for the mesoderm genes tbxt, wnt8a, and myod1 at stage 10. The ATAC-seq data are normalized to total reads. Y-axis represents the number of normalized reads with the scale chosen for optimal visualization of peaks for each gene. Scale bar represents 1 âkb in all panels. B. Diagram of explant assays for mesoderm and neural crest induction. On the left is a blastula embryo showing where ectodermal explants are dissected (dashed lines). In the center are explants that can be subjected to different treatments (FGF or Wnts) to induce mesoderm or neural crest, respectively. On the right are the stages at which the ectodermal explant loses competence for a given inductive signal. C. For mesoderm induction, explants were dissected at the late blastula stage and cultured in FGF or control buffer and harvested at stage 13 for analysis of tbxt expression by RT-qPCR. A separate group of embryos was treated with or without 100 ânM TSA beginning at the late blastula stage (stage 9) until ectodermal explants were dissected at the gastrula stage. Explants were similarly cultured with or without FGF at early gastrula (stage 10.5) and harvested at stage 13 to measure induction of tbxt. All groups are normalized to untreated controls. D. Representative sequencing tracks for neural crest genes (snai1, snai2, twist) during competence (stage 10) and at loss of competence (stage 12). The ATAC-seq data are normalized to total reads. Y-axis represents the number of normalized reads with the scale chosen for optimal visualization of peaks for each gene. Scale bar represents 1 âkb. E. RT-qPCR measuring gene expression of neural crest genes (snai1, snai2, twist) normalized to housekeeping gene ODC. Each blastomere of 2-cell embryos was injected in the animal pole with mRNAs encoding Chordin (0.5ng/blastomere) and THVGR (10pg/blastomere). Ectodermal explants were dissected at the late blastula stage (stage 9) and cultured until early gastrula (stage 10). A subset of explants were cultured in control buffer and then treated with dexamethasone at early gastrula stage (stage 10) to induce THVGR and activate Wnt signaling. The rest of the ectodermal explants were cultured in 100 ânm TSA. Of the TSA treated explants, a subset was treated with dexamethasone at early gastrula (stage 10) or at late gastrula (stage 12.5). Explants were cultured until stage 22 when they were collected and expression for snai1, snai2, twist was measured by RT-qPCR. Data in panels C and E represent 3 biological replicates and error bars are SEM. |
|
|
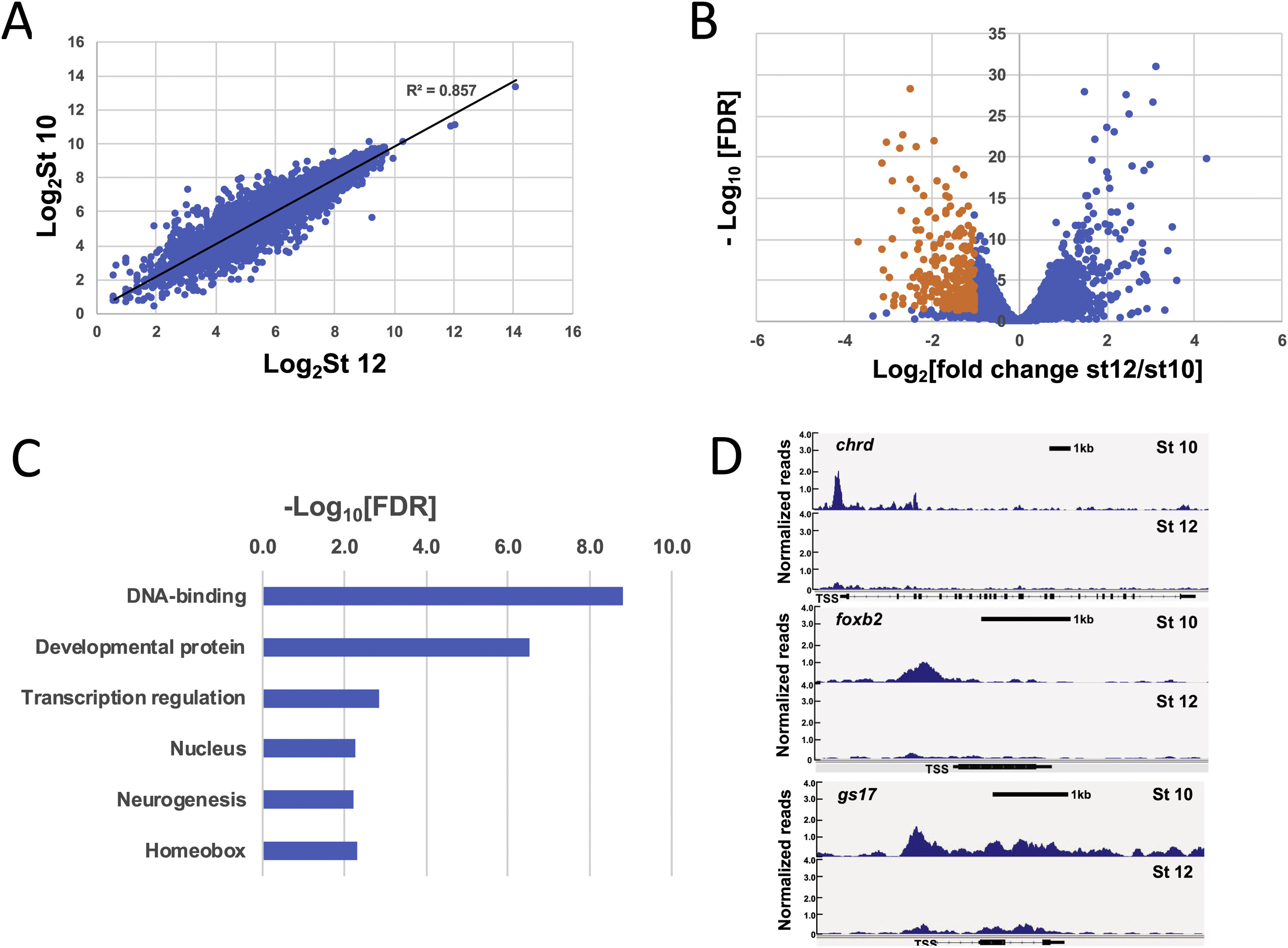
Fig. 6. Differential Chromatin Accessibility at early versus late gastrulation A. Correlation of ATAC peaks within 1 âkb of TSS at stage 10 vs stage 12 (FDR â< â0.05). B. Volcano plot of Log2 fold change in ATAC promoter peaks at stage 12/stage 10 versus -Log10 of false discovery rate (FDR). Dotted lines indicate the threshold for genes selected for functional annotation. C. Genes associated with ATAC peaks within 1 âkb of the TSS that decrease by â⥠â2 fold at stage 12 were submitted for functional annotation through DAVID, which revealed marked enrichment of DNA-templated transcription factors. Uniprot keywords are ranked according to false discovery rate with a cutoff FDR <0.01. The horizontal axis shows -Log10 of the FDR. A similar analysis of promoter peaks that increased â¥2 fold did not identify any enriched categories. D. Representative tracks for chordin (chrd), foxb2, and the temporal marker gs17 showing dynamic chromatin accessibility at the respective promoters. |
|
|
Fig. 7. Putative Cis-regulatory Modules in gastrula stage embryos A. Venn diagram of accessible regions at stage 10 (blue circle) versus p300 ChIP-seq peaks (yellow circle); overlap represents putative cis-regulatory elements. p300 peaks were determined by re-mapping ChIP-Seq data from (Session et al., 2016) to the xenlae2 genome. B. Accessible peaks within intergenic and intronic regions that were also bound by p300 (pCRMs) at stage 10 and which showed reduced accessibility at stage 12 were identified; genes with TSSs within 100 âkb of these peaks (2074) were subjected to functional gene annotation using DAVID. Uniprot keywords are ranked according to false discovery rate with a cutoff FDR <0.01. C. Representative tracks for foxh1.2, hesx1, vegt, and lefty comparing p300-bound sites (top) to ATAC-seq peaks at stage 10 (middle) and stage 12 (lower tracks). Scale bar â= â1 âkb. D. Transcription factor motifs associated with stage 10 pCRMs identified by HOMER (Heinz et al., 2010). Sites are ranked by -log10[p-value] (compared to genomic background); those with p â⤠â10â170 are shown. E. Frequency of transcription factor motifs in pCRMs (blue) that showed reduced accessibility at stage 12 (ÎpCRMs) compared to genomic background (orange) and to all pCRMs (grey). p-values for the respective comparisons are shown to the right. |
|
|
Supplementary Figure 1: Chromatin accessibility by ATAC-Seq (X. laevis gastrula) vs Dnase-Seq (X. tropicalis, MBT) ATAC-Seq tracks from stage 10 (early gastrula) Xenopus laevis ectodermal explants (GSE GSE76059) were compared to Dnase-Seq tracks from stage 8.5 (MBT) Xenopus tropicalis embryos from (Gentsch et al 2019; GSE113186). Tracks were viewed in IGV. Scale bars indicate 1kb. Y-axes were adjusted for each gene to allow side-by-side comparisons and do not reflect relative intensity of signals between different genes, species, stage, or method of analysis. TSS: transcription start site. “Xl”: Xenopus laevis; “Xt: Xenopus topicalis. |
References [+] :
Akkers,
A hierarchy of H3K4me3 and H3K27me3 acquisition in spatial gene regulation in Xenopus embryos.
2009, Pubmed,
Xenbase
Akkers, A hierarchy of H3K4me3 and H3K27me3 acquisition in spatial gene regulation in Xenopus embryos. 2009, Pubmed , Xenbase
Asashima, Mesodermal induction in early amphibian embryos by activin A (erythroid differentiation factor). 1990, Pubmed , Xenbase
Aybar, Early induction of neural crest cells: lessons learned from frog, fish and chick. 2002, Pubmed , Xenbase
Bae, Siamois and Twin are redundant and essential in formation of the Spemann organizer. 2011, Pubmed , Xenbase
Beisel, Silencing chromatin: comparing modes and mechanisms. 2011, Pubmed
Blythe, Chromatin immunoprecipitation in early Xenopus laevis embryos. 2009, Pubmed , Xenbase
Blythe, beta-Catenin primes organizer gene expression by recruiting a histone H3 arginine 8 methyltransferase, Prmt2. 2010, Pubmed , Xenbase
Brannon, A beta-catenin/XTcf-3 complex binds to the siamois promoter to regulate dorsal axis specification in Xenopus. 1997, Pubmed , Xenbase
Bright, Assay for Transposase-Accessible Chromatin-Sequencing Using Xenopus Embryos. 2019, Pubmed , Xenbase
Buenrostro, Transposition of native chromatin for fast and sensitive epigenomic profiling of open chromatin, DNA-binding proteins and nucleosome position. 2013, Pubmed
Cadigan, TCFs and Wnt/β-catenin signaling: more than one way to throw the switch. 2012, Pubmed
Cao, Xenopus POU factors of subclass V inhibit activin/nodal signaling during gastrulation. 2006, Pubmed , Xenbase
Cao, High-resolution mapping of h1 linker histone variants in embryonic stem cells. 2013, Pubmed
Carnac, The homeobox gene Siamois is a target of the Wnt dorsalisation pathway and triggers organiser activity in the absence of mesoderm. 1996, Pubmed , Xenbase
Cha, Wnt5a and Wnt11 interact in a maternal Dkk1-regulated fashion to activate both canonical and non-canonical signaling in Xenopus axis formation. 2008, Pubmed , Xenbase
Charney, Foxh1 Occupies cis-Regulatory Modules Prior to Dynamic Transcription Factor Interactions Controlling the Mesendoderm Gene Program. 2017, Pubmed , Xenbase
Christian, Interactions between Xwnt-8 and Spemann organizer signaling pathways generate dorsoventral pattern in the embryonic mesoderm of Xenopus. 1993, Pubmed , Xenbase
Dale, Mesoderm induction in Xenopus laevis: a quantitative study using a cell lineage label and tissue-specific antibodies. 1985, Pubmed , Xenbase
Darken, Axis induction by wnt signaling: Target promoter responsiveness regulates competence. 2001, Pubmed , Xenbase
De Robertis, The establishment of Spemann's organizer and patterning of the vertebrate embryo. 2000, Pubmed , Xenbase
Ding, Spemann organizer transcriptome induction by early beta-catenin, Wnt, Nodal, and Siamois signals in Xenopus laevis. 2017, Pubmed , Xenbase
Elurbe, Regulatory remodeling in the allo-tetraploid frog Xenopus laevis. 2017, Pubmed , Xenbase
Fagotto, Induction of the primary dorsalizing center in Xenopus by the Wnt/GSK/beta-catenin signaling pathway, but not by Vg1, Activin or Noggin. 1997, Pubmed , Xenbase
Fredieu, Xwnt-8 and lithium can act upon either dorsal mesodermal or neurectodermal cells to cause a loss of forebrain in Xenopus embryos. 1997, Pubmed , Xenbase
Gao, A novel role for Ascl1 in the regulation of mesendoderm formation via HDAC-dependent antagonism of VegT. 2016, Pubmed , Xenbase
Gentsch, Maternal pluripotency factors initiate extensive chromatin remodelling to predefine first response to inductive signals. 2019, Pubmed , Xenbase
Green, The biological effects of XTC-MIF: quantitative comparison with Xenopus bFGF. 1990, Pubmed , Xenbase
Gupta, Developmental enhancers are marked independently of zygotic Nodal signals in Xenopus. 2014, Pubmed , Xenbase
Gurdon, Activation of muscle-specific actin genes in Xenopus development by an induction between animal and vegetal cells of a blastula. 1985, Pubmed , Xenbase
Hamilton, Difference in XTcf-3 dependency accounts for change in response to beta-catenin-mediated Wnt signalling in Xenopus blastula. 2001, Pubmed , Xenbase
Happel, Histone H1 and its isoforms: contribution to chromatin structure and function. 2009, Pubmed
Heasman, Beta-catenin signaling activity dissected in the early Xenopus embryo: a novel antisense approach. 2000, Pubmed , Xenbase
Hecht, The p300/CBP acetyltransferases function as transcriptional coactivators of beta-catenin in vertebrates. 2000, Pubmed , Xenbase
Heinz, Simple combinations of lineage-determining transcription factors prime cis-regulatory elements required for macrophage and B cell identities. 2010, Pubmed
Henig, A POU protein regulates mesodermal competence to FGF in Xenopus. 1998, Pubmed , Xenbase
Herberg, Histone H3 lysine 9 trimethylation is required for suppressing the expression of an embryonically activated retrotransposon in Xenopus laevis. 2015, Pubmed , Xenbase
Hontelez, Embryonic transcription is controlled by maternally defined chromatin state. 2015, Pubmed , Xenbase
Hoppler, Expression of a dominant-negative Wnt blocks induction of MyoD in Xenopus embryos. 1996, Pubmed , Xenbase
Houston, Repression of organizer genes in dorsal and ventral Xenopus cells mediated by maternal XTcf3. 2002, Pubmed , Xenbase
Huang, Systematic and integrative analysis of large gene lists using DAVID bioinformatics resources. 2009, Pubmed
Ishibashi, Expression of Siamois and Twin in the blastula Chordin/Noggin signaling center is required for brain formation in Xenopus laevis embryos. 2008, Pubmed , Xenbase
Jacobs, The transcription factor Grainy head primes epithelial enhancers for spatiotemporal activation by displacing nucleosomes. 2018, Pubmed
Kao, The entire mesodermal mantle behaves as Spemann's organizer in dorsoanterior enhanced Xenopus laevis embryos. 1988, Pubmed , Xenbase
Kao, Lithium-induced respecification of pattern in Xenopus laevis embryos. , Pubmed , Xenbase
Karimi, Xenbase: a genomic, epigenomic and transcriptomic model organism database. 2018, Pubmed , Xenbase
Kengaku, Basic fibroblast growth factor induces differentiation of neural tube and neural crest lineages of cultured ectoderm cells from Xenopus gastrula. 1993, Pubmed , Xenbase
Kessler, Siamois is required for formation of Spemann's organizer. 1997, Pubmed , Xenbase
Kim, Two-Element Transcriptional Regulation in the Canonical Wnt Pathway. 2017, Pubmed , Xenbase
Kjolby, Genome-wide identification of Wnt/β-catenin transcriptional targets during Xenopus gastrulation. 2017, Pubmed , Xenbase
Kodjabachian, Siamois functions in the early blastula to induce Spemann's organiser. 2001, Pubmed , Xenbase
Lamb, Neural induction by the secreted polypeptide noggin. 1993, Pubmed , Xenbase
Laurent, The Xenopus homeobox gene twin mediates Wnt induction of goosecoid in establishment of Spemann's organizer. 1997, Pubmed , Xenbase
Lee, Nanog, Pou5f1 and SoxB1 activate zygotic gene expression during the maternal-to-zygotic transition. 2013, Pubmed
Leichsenring, Pou5f1 transcription factor controls zygotic gene activation in vertebrates. 2013, Pubmed , Xenbase
Lemaire, Expression cloning of Siamois, a Xenopus homeobox gene expressed in dorsal-vegetal cells of blastulae and able to induce a complete secondary axis. 1995, Pubmed , Xenbase
Levy, The competence of marginal zone cells to become Spemann's organizer is controlled by Xcad2. 2002, Pubmed , Xenbase
Liao, featureCounts: an efficient general purpose program for assigning sequence reads to genomic features. 2014, Pubmed
Livigni, A conserved Oct4/POUV-dependent network links adhesion and migration to progenitor maintenance. 2013, Pubmed , Xenbase
Love, Moderated estimation of fold change and dispersion for RNA-seq data with DESeq2. 2014, Pubmed
Lu, Identification and mechanism of regulation of the zebrafish dorsal determinant. 2011, Pubmed
Mancilla, Neural crest formation in Xenopus laevis: mechanisms of Xslug induction. 1996, Pubmed , Xenbase
Matsukawa, The requirement of histone modification by PRDM12 and Kdm4a for the development of pre-placodal ectoderm and neural crest in Xenopus. 2015, Pubmed , Xenbase
McDaniel, Continued Activity of the Pioneer Factor Zelda Is Required to Drive Zygotic Genome Activation. 2019, Pubmed
Moon, From cortical rotation to organizer gene expression: toward a molecular explanation of axis specification in Xenopus. 1998, Pubmed , Xenbase
Nakamura, Tissue- and stage-specific Wnt target gene expression is controlled subsequent to β-catenin recruitment to cis-regulatory modules. 2016, Pubmed , Xenbase
Paraiso, Endodermal Maternal Transcription Factors Establish Super-Enhancers during Zygotic Genome Activation. 2019, Pubmed , Xenbase
Park, Kaiso/p120-catenin and TCF/beta-catenin complexes coordinately regulate canonical Wnt gene targets. 2005, Pubmed , Xenbase
Peng, Jarid2/Jumonji coordinates control of PRC2 enzymatic activity and target gene occupancy in pluripotent cells. 2009, Pubmed , Xenbase
Perino, Chromatin Control of Developmental Dynamics and Plasticity. 2016, Pubmed
Piccolo, Dorsoventral patterning in Xenopus: inhibition of ventral signals by direct binding of chordin to BMP-4. 1996, Pubmed , Xenbase
Ramakrishnan, The Wnt Transcriptional Switch: TLE Removal or Inactivation? 2018, Pubmed
Rao, Histone deacetylase activity has an essential role in establishing and maintaining the vertebrate neural crest. 2018, Pubmed , Xenbase
Robinson, Integrative genomics viewer. 2011, Pubmed
Rosa, Mesoderm induction in amphibians: the role of TGF-beta 2-like factors. 1988, Pubmed , Xenbase
Ruzov, The interaction of xKaiso with xTcf3: a revised model for integration of epigenetic and Wnt signalling pathways. 2009, Pubmed , Xenbase
Saint-Jeannet, Regulation of dorsal fate in the neuraxis by Wnt-1 and Wnt-3a. 1997, Pubmed , Xenbase
Schneider, Beta-catenin translocation into nuclei demarcates the dorsalizing centers in frog and fish embryos. 1996, Pubmed , Xenbase
Schneider, Stage-specific histone modification profiles reveal global transitions in the Xenopus embryonic epigenome. 2011, Pubmed , Xenbase
Schohl, Beta-catenin, MAPK and Smad signaling during early Xenopus development. 2002, Pubmed , Xenbase
Sena, Barhl2 maintains T cell factors as repressors and thereby switches off the Wnt/β-Catenin response driving Spemann organizer formation. 2019, Pubmed , Xenbase
Session, Genome evolution in the allotetraploid frog Xenopus laevis. 2016, Pubmed , Xenbase
Shahbazian, Functions of site-specific histone acetylation and deacetylation. 2007, Pubmed
Shiomi, Histone H3 Lysine 27 Trimethylation Leads to Loss of Mesendodermal Competence During Gastrulation in Zebrafish Ectodermal Cells. 2017, Pubmed , Xenbase
Skirkanich, An essential role for transcription before the MBT in Xenopus laevis. 2011, Pubmed , Xenbase
Slack, Mesoderm induction in early Xenopus embryos by heparin-binding growth factors. , Pubmed , Xenbase
Smith, A nodal-related gene defines a physical and functional domain within the Spemann organizer. 1995, Pubmed , Xenbase
Sokol, Wnt signaling and dorso-ventral axis specification in vertebrates. 1999, Pubmed
Sokol, A mouse macrophage factor induces head structures and organizes a body axis in Xenopus. 1990, Pubmed , Xenbase
Starks, Combined analysis of dissimilar promoter accessibility and gene expression profiles identifies tissue-specific genes and actively repressed networks. 2019, Pubmed
Steinbach, Temporal restriction of MyoD induction and autocatalysis during Xenopus mesoderm formation. 1998, Pubmed , Xenbase
Sudarwati, Mesoderm formation in the anuranXenopus laevis (Daudin). 1971, Pubmed
Tao, Maternal wnt11 activates the canonical wnt signaling pathway required for axis formation in Xenopus embryos. 2005, Pubmed , Xenbase
Tien, Snail2/Slug cooperates with Polycomb repressive complex 2 (PRC2) to regulate neural crest development. 2015, Pubmed , Xenbase
Wu, Neural crest induction by the canonical Wnt pathway can be dissociated from anterior-posterior neural patterning in Xenopus. 2005, Pubmed , Xenbase
Wu, Wnt-frizzled signaling in neural crest formation. 2003, Pubmed
Yamaguchi, Marked Alteration at Midblastula Transition in the Effect of Lithium on Formation of the Larval Body Pattern of Xenopus laevis: (midblastula transition/LiCl/pattern formation/half-egg fragment/Xenopus laevis). 1989, Pubmed , Xenbase
Yan, Maternal Huluwa dictates the embryonic body axis through β-catenin in vertebrates. 2018, Pubmed , Xenbase
Yang, Beta-catenin/Tcf-regulated transcription prior to the midblastula transition. 2002, Pubmed , Xenbase
Yang-Snyder, A frizzled homolog functions in a vertebrate Wnt signaling pathway. 1996, Pubmed , Xenbase
Zaret, Developmental competence of the gut endoderm: genetic potentiation by GATA and HNF3/fork head proteins. 1999, Pubmed
