XB-ART-56745
PLoS Genet
2020 Feb 13;162:e1008634. doi: 10.1371/journal.pgen.1008634.
Show Gene links
Show Anatomy links
Yeast filamentation signaling is connected to a specific substrate translocation mechanism of the Mep2 transceptor.
Brito AS, Neuhäuser B, Wintjens R, Marini AM, Boeckstaens M.
???displayArticle.abstract???
The dimorphic transition from the yeast to the filamentous form of growth allows cells to explore their environment for more suitable niches and is often crucial for the virulence of pathogenic fungi. In contrast to their Mep1/3 paralogues, fungal Mep2-type ammonium transport proteins of the conserved Mep-Amt-Rh family have been assigned an additional receptor role required to trigger the filamentation signal in response to ammonium scarcity. Here, genetic, kinetic and structure-function analyses were used to shed light on the poorly characterized signaling role of Saccharomyces cerevisiae Mep2. We show that Mep2 variants lacking the C-terminal tail conserve the ability to induce filamentation, revealing that signaling can proceed in the absence of exclusive binding of a putative partner to the largest cytosolic domain of the protein. Our data support that filamentation signaling requires the conformational changes accompanying substrate translocation through the pore crossing the hydrophobic core of Mep2. pHluorin reporter assays show that the transport activity of Mep2 and of non-signaling Mep1 differently affect yeast cytosolic pH in vivo, and that the unique pore variant Mep2H194E, with apparent uncoupling of transport and signaling functions, acquires increased ability of acidification. Functional characterization in Xenopus oocytes reveals that Mep2 mediates electroneutral substrate translocation while Mep1 performs electrogenic transport. Our findings highlight that the Mep2-dependent filamentation induction is connected to its specific transport mechanism, suggesting a role of pH in signal mediation. Finally, we show that the signaling process is conserved for the Mep2 protein from the human pathogen Candida albicans.
???displayArticle.pubmedLink??? 32069286
???displayArticle.pmcLink??? PMC7048316
???displayArticle.link??? PLoS Genet
Species referenced: Xenopus
Genes referenced: ctsl sia2
???attribute.lit??? ???displayArticles.show???
|
|
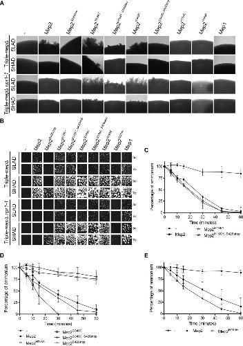
Fig 1. The ammonium transport protein Mep2 is regulated by its C-terminal extremity and the Npr1 kinase.(A) Topology model of the Mep2 protein with the location of the mutated residues and amino-acid deletions used in this study. In blue: the N4, D186, H199, G349 and S426; in magenta: the conserved histidine-twin H194 and H348; in orange: the phosphorylation site S457. The enhancer, linker and autoinhibitory domains are labelled in green, grey and red, respectively. (B) Model of Mep2 regulation by the TORC1 effector kinase Npr1, modified from [39]. The transport activity of the hydrophobic core of yeast Mep2 is fine-tuned by a mechanism involving the modulation of the spatial organization of different regions in the CTD. Left panel: When the Npr1 kinase is active, it enables S457 phosphorylation and silencing of the C-terminal autoinhibitory domain (amino-acids 450â485) of Mep2. The enhancer C-terminal domain, limited to residues 428â441, is free to activate the transport protein. Right panel: When Npr1 is inactive, Mep2 is rapidly dephosphorylated by the Psr1/2 phosphatases. The non-phosphorylated autoinhibitory domain prevents the enhancer domain to activate the Mep2 protein. (C) Homozygous diploid triple-mepÎ (ZAM38) and triple-mepÎ npr1-1 (ZMB058) cells were transformed with the pFL38 empty plasmid (-) or with YCpMep2, YCpMep2CÎ428â431, YCpMep2CÎ428â449, YCpMep2CÎ434â449, YCpMep2CÎ434â485, YCpMep2CÎ442â449, YCpMep2CÎ442â485, YCpMep2CÎ450â485 or YCpMep2CÎ469â485. Ammonium removal rates of cells growing in SHPD (0.1% proline) liquid medium. At time 0, 500 μM ammonium was added and its removal from the medium was monitored for 1 h. Ammonium remaining in the medium is expressed as percentage of the initial concentration. Averages and standard deviations are reported (n = 3). |
|
|
Fig 2. Transport activity of Mep2 CTD variants correlates with pseudohyphal growth efficiency.Homozygous diploid triple-mepΔ (ZAM38) and triple-mepΔ npr1-1 (ZMB058) cells were transformed with the pFL38 empty plasmid (-) or with YCpMep2, YCpMep2S426stop, YCpMep2CΔ428–431, YCpMep2CΔ428–449, YCpMep2CΔ434–449, YCpMep2CΔ434–485, YCpMep2CΔ442–449, YCpMep2CΔ442–485, YCpMep2CΔ450–485 or YCpMep2CΔ469–485. (A) Growth tests of low-density cell suspensions streaked on SLAD (100 μM ammonium) and SHAD (1 mM ammonium) media at day 3 (3d) and 7 (7d), at 29°C. (B) Pseudohyphal growth tests of high-density cell suspensions dropped on SLAD and SHAD media at day 7. (C) Immunodetection of Mep2 from membrane-enriched cell extracts treated with N-glycosidase F. Cells were grown in buffered minimal medium containing 0.1% proline. Pma1 was detected as a loading control. |
|
|
Fig 3. The S457D phosphomimetic mutation does not lock Mep2 in a conformation allowing constitutive filamentation.(A-B) Homozygous diploid triple-mepΔ (ZAM38) and mep2Δ (ZAB2) cells were transformed with the pFL38 empty plasmid (-) or with YCpMep2, YCpMep2D186N, YCpMep2S457D or YCpMep2D186N, S457D. (A) Growth tests of low-density cell suspensions on SLAD and SHAD media at day 3 (3d) and 7 (7d), at 29°C. (B) Pseudohyphal growth tests of high-density cell suspensions dropped on SLAD and SHAD media at day 7. (C) Immunodetection of Mep2 from membrane-enriched extracts, treated with N-glycosidase F, of haploid triple-mepΔ cells (31019b) transformed with YCpMep2, YCpMep2D186N, YCpMep2S457D or YCpMep2D186N, S457D plasmids and grown in buffered minimal medium containing 0.1% proline. Pma1 was detected as a loading control. (D-E) Homozygous diploid triple-mepΔ (ZAM38) and triple-mepΔ psr1Δ psr2Δ (ZAB1) cells transformed with the pFL38 empty plasmid (-) or with YCpMep2 or YCpMep2S457D. (D) Growth tests of low-density cell suspensions on SLAD and SHAD media at day 3 (3d) and 7 (7d). The homozygous diploid triple-mepΔ growth tests showed in panel A served as common control for tests A and D. (E) Pseudohyphal growth tests of high-density cell suspensions dropped on SLAD and SHAD media at day 7. |
|
|
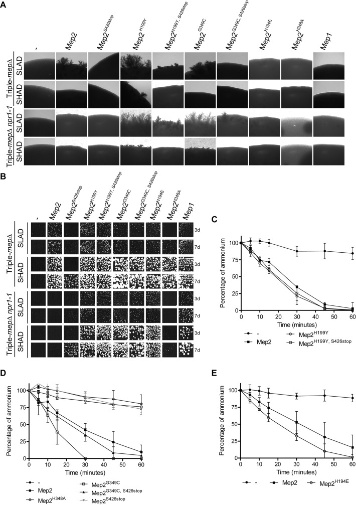
Fig 4. The Mep2 C-terminal tail can be dispensable for filamentation induction.(A-B) Homozygous diploid triple-mepΠ(ZAM38) and triple-mepΠnpr1-1 (ZMB058) cells were transformed with the pFL38 empty plasmid (-) or with YCpMep2, YCpMep2S426stop, YCpMep2H199Y, YCpMep2H199Y, S426stop, YCpMep2G349C, YCpMep2G349C, S426stop, YCpMep2H194E, YCpMep2H348A or YEpMep1. (A) Pseudohyphal growth tests of high-density cell suspensions dropped on SLAD and SHAD media at day 7. (B) Growth tests of low-density cell suspensions on SLAD and SHAD media at day 3 (3d) and 7 (7d), at 29°C. (C-E) Ammonium removal rates of homozygous diploid triple-mepΠ(ZAM38) cells growing in SHPD (0.1% proline) liquid medium. At time 0, 500 μM ammonium was added and its removal from the medium was monitored for 1 h. Ammonium remaining in the medium is expressed as percentage of the initial concentration. Averages and standard deviations are reported (n = 3). (C) Cells transformed with the pFL38 empty plasmid or with YCpMep2, YCpMep2H199Y, YCpMep2H199Y, S426stop. (D) Cells transformed with the pFL38 empty plasmid or with YCpMep2, YCpMep2H348A, YCpMep2G349C, YCpMep2G349C, S426stop, YCpMep2S426stop. (E) Cells transformed with the pFL38 empty plasmid or with YCpMep2, or YCpMep2H194E. |
|
|
Fig 5. Visualization of interatomic interactions implicating H199 and G349 residues in the ScMep2 crystal structure.A close-up (A), a global trimeric (C) and a monomer (D) view of the ScMep2 structure (PDB id 5AEX, chain A). ScMep2 protein is illustrated in grey ribbons with TM5 in blue, TM10 in yellow and TM11 in turquoise, and with the C-terminal coil in red. The H199 side chain is depicted in stick representation with carbon atoms in purple and the α carbon atom of G349 is drawn as a purple sphere. Side chains found in interaction with H199 are shown in stick representation with carbon atoms in green. The histidine-twin H194-H348 is also depicted with carbon atoms in orange. The nitrogen and oxygen atoms are colored in blue and red, respectively. In (A), different type of non-covalent interactions are illustrated by yellow dashed bonds as Ï-Ï stack interactions and van der Waals interactions. The distances associated with non-covalent interactions are indicated, as well as the distance between Cα of G349 and ring of H199. Residues drawn are labelled. The non-covalent interactions were defined with the ARPEGGIO program and the images were created using a combination of MolScript and Raster3D programs. (B) WebLogo plots of transmembrane helices TM5 and TM10 in Mep1-like vs Mep2-like sequences. The logo consists of amino acid stack for each position in the aligned sequence dataset. The height of the stack indicates the sequence conservation at that position (maximum = 4 bits), while the height of the amino acid one-letter symbol within the stack shows the relative frequency of the amino acid at that position. The color scheme is aromatic amino acids (F, H, W, Y) in green, polar (N, Q, S, T) in purple, negatively charged (D, E) in red, positively charged (K, R) in blue, aliphatic (A, I, L, M, V) in black, cysteine (C) in brown, proline (P) in grey and glycine (G) in orange. Sequence numbering is according ScMep1 or ScMep2 sequences. |
|
|
Fig 6. Substrate translocation via Mep1 and Mep2 has specific impacts on cytosolic pH.Cells transformed with pYES-pHluorin were grown in buffered minimal medium (pH = 6.1) containing 0.1% proline and evolution of pHc, corrected for negative control variations (delta-pH), was followed after addition of ammonium 20 mM (grey triangle) (A) and/or 2 mM (black square) (A-D). (A) Triple-mepΔ (31019b) cells. (B) Wild-type (23344c) cells. (C) mep2Δ mep3Δ (31018b) cells, expressing chromosomal MEP1. (D) mep1Δ mep3Δ (31022a) cells, expressing chromosomal MEP2. (A-D) Averages and standard deviations are reported (n = 3). (E) Combined representation of delta-pH evolution from (B-D) after addition of 2 mM ammonium. Wild-type (black circle), mep2Δ mep3Δ (red circle) and mep1Δ mep3Δ (green circle) cells. Averages are reported (n = 3). |
|
|
Fig 7. Substrate translocation via Mep2H194E induces a pH decrease.Haploid triple-mepΔ cells (31019b) were transformed with pMep2-pHluorin (A), pMep2D186N-pHluorin (B) and pMep2H194E-pHluorin (C) and grown in a buffered minimal medium (pH = 6.1) containing 0.1% proline. Evolution of pH, corrected for negative control variations (delta-pH), was followed after addition of ammonium 2 mM (black square) and 0.5 mM (open square). The cells were also visualized by fluorescence microscopy (panel 3). Scale bar, 5 μm. |
|
|
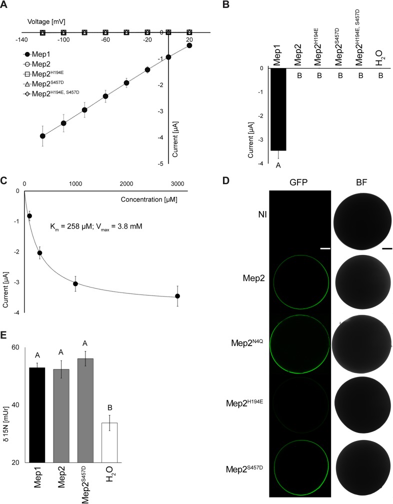
Fig 8. Functional characterization of Mep1 and Mep2 in Xenopus oocytes.(A) Current / Voltage plot showing currents induced by 3 mM ammonium in dependence of the membrane potential. Mep1 is shown as closed black circles. Mep2, Mep2H194E, Mep2S457D and Mep2H194E S457D are shown as open, circles, squares, triangles and diamonds, respectively. All currents were recorded at pH 5.5 from the same batch of oocytes. Data is given as means (nâ¥4) ± SD. (B) Currents induced by 3 mM NH4Cl at a membrane potential of -100 mV. Data is shown as means ± SE (nâ¥4) and significant differences at P<0.01 according to Tukeyâs test are indicated by different letters. (C) Concentration-dependence of the ammonium currents of Mep1 at pH 5.5. Net currents at -100 mV are given in dependence of the ammonium concentration. Data is given as means ± SD (n = 5). (D) Mep2-GFP, Mep2N4Q-GFP, Mep2H194E-GFP and Mep2S457D-GFP fusion protein localization at the plasma membrane of oocytes. Control shows non-injected (NI) oocytes. Dark pictures show GFP fluorescence in the membrane, bright pictures show bright-field (BF) images of the oocyte. Shown is one representative picture of n = 30. Scale bar, 200 μm. (E) Influx of 15N-labelled ammonium into oocytes expressing Mep1, Mep2, and Mep2S457D. Water injected oocytes were used as negative control. Oocytes were incubated for 20 min in media containing 3 mM NH4Cl at pH 5.5. Data is given as means ± SE (nâ¥8) and significant differences at P<0.01 according to Tukeyâs test are indicated by different letters. |
|
|
Fig 9. The H188E pore mutation abolishes the signaling ability of C. albicans Mep2 expressed in S. cerevisiae.Homozygous diploid triple-mepΔ (ZAM38) cells were transformed with the pFL38 empty plasmid (-) or with the centromeric plasmids, YCpMep2, YCpCaMep2, YCpCaMep2H188E, or with the episomal plasmids, YEpCaMep2 or YEpCaMep2H188E. (A) Growth tests of low-density cell suspensions on SLAD and SHAD media at day 3 (3d) and 7 (7d) at 29°C. (B) Pseudohyphal growth tests of high-density cell suspensions dropped on SLAD and SHAD media at day 7 at 29°C. |
References [+] :
Akgun,
Periplasmic vestibule plays an important role for solute recruitment, selectivity, and gating in the Rh/Amt/MEP superfamily.
2011, Pubmed
Akgun, Periplasmic vestibule plays an important role for solute recruitment, selectivity, and gating in the Rh/Amt/MEP superfamily. 2011, Pubmed
Andrade, Crystal structure of the archaeal ammonium transporter Amt-1 from Archaeoglobus fulgidus. 2005, Pubmed
Ariz, Nitrogen isotope signature evidences ammonium deprotonation as a common transport mechanism for the AMT-Mep-Rh protein superfamily. 2018, Pubmed
Auron, Hyperammonemia in review: pathophysiology, diagnosis, and treatment. 2012, Pubmed
Bai, Arabidopsis CAP1-mediated ammonium sensing required reactive oxygen species in plant cell growth. 2014, Pubmed
Bechet, Mutations affecting the repressibility of arginine biosynthetic enzymes in Saccharomyces cerevisiae. 1970, Pubmed
Biswas, The Mep2p ammonium permease controls nitrogen starvation-induced filamentous growth in Candida albicans. 2005, Pubmed
Biver, A role for Rhesus factor Rhcg in renal ammonium excretion and male fertility. 2008, Pubmed
Boeckstaens, The TORC1 effector kinase Npr1 fine tunes the inherent activity of the Mep2 ammonium transport protein. 2014, Pubmed
Boeckstaens, Identification of a Novel Regulatory Mechanism of Nutrient Transport Controlled by TORC1-Npr1-Amu1/Par32. 2015, Pubmed
Boeckstaens, The yeast ammonium transport protein Mep2 and its positive regulator, the Npr1 kinase, play an important role in normal and pseudohyphal growth on various nitrogen media through retrieval of excreted ammonium. 2007, Pubmed
Boeckstaens, Distinct transport mechanisms in yeast ammonium transport/sensor proteins of the Mep/Amt/Rh family and impact on filamentation. 2008, Pubmed
Boussouf, Intracellular pH changes during oligodendrocyte differentiation in primary culture. 2000, Pubmed
Brito, Pib2-Dependent Feedback Control of the TORC1 Signaling Network by the Npr1 Kinase. 2019, Pubmed
Cullen, The regulation of filamentous growth in yeast. 2012, Pubmed
Dabas, Mutational analysis of the Candida albicans ammonium permease Mep2p reveals residues required for ammonium transport and signaling. 2009, Pubmed
De Craene, The Npr1 kinase controls biosynthetic and endocytic sorting of the yeast Gap1 permease. 2001, Pubmed
De Michele, Fluorescent sensors reporting the activity of ammonium transceptors in live cells. 2013, Pubmed
Denker, Direct binding of the Na--H exchanger NHE1 to ERM proteins regulates the cortical cytoskeleton and cell shape independently of H(+) translocation. 2000, Pubmed
Feller, Transduction of the nitrogen signal activating Gln3-mediated transcription is independent of Npr1 kinase and Rsp5-Bul1/2 ubiquitin ligase in Saccharomyces cerevisiae. 2006, Pubmed
Fernandes, How alkalinization drives fungal pathogenicity. 2017, Pubmed
Friedl, Cancer invasion and the microenvironment: plasticity and reciprocity. 2011, Pubmed
Gietz, Improved method for high efficiency transformation of intact yeast cells. 1992, Pubmed
Gimeno, Unipolar cell divisions in the yeast S. cerevisiae lead to filamentous growth: regulation by starvation and RAS. 1992, Pubmed
Gruswitz, Function of human Rh based on structure of RhCG at 2.1 A. 2010, Pubmed
Gurevich, Arrestin-mediated signaling: Is there a controversy? 2018, Pubmed
Holsbeeks, The eukaryotic plasma membrane as a nutrient-sensing device. 2004, Pubmed
Inwood, Epistatic effects of the protease/chaperone HflB on some damaged forms of the Escherichia coli ammonium channel AmtB. 2009, Pubmed
Jacobs, A cis-dominant regulatory mutation linked to the argB-argC gene cluster in Saccharomyces cerevisiae. 1980, Pubmed
Javelle, An unusual twin-his arrangement in the pore of ammonia channels is essential for substrate conductance. 2006, Pubmed
Kane, Proton Transport and pH Control in Fungi. 2016, Pubmed
Kapus, Functional characterization of three isoforms of the Na+/H+ exchanger stably expressed in Chinese hamster ovary cells. ATP dependence, osmotic sensitivity, and role in cell proliferation. 1994, Pubmed
Khademi, Mechanism of ammonia transport by Amt/MEP/Rh: structure of AmtB at 1.35 A. 2004, Pubmed
Lin, Molecular dynamics simulations on the Escherichia coli ammonia channel protein AmtB: mechanism of ammonia/ammonium transport. 2006, Pubmed
Lo, Nonfilamentous C. albicans mutants are avirulent. 1997, Pubmed
Lorenz, The MEP2 ammonium permease regulates pseudohyphal differentiation in Saccharomyces cerevisiae. 1998, Pubmed
Ludewig, Electroneutral ammonium transport by basolateral rhesus B glycoprotein. 2004, Pubmed , Xenbase
Lupo, The 1.3-A resolution structure of Nitrosomonas europaea Rh50 and mechanistic implications for NH3 transport by Rhesus family proteins. 2007, Pubmed
Maresca, Dimorphism in Histoplasma capsulatum: a model for the study of cell differentiation in pathogenic fungi. 1989, Pubmed
Marini, In vivo N-glycosylation of the mep2 high-affinity ammonium transporter of Saccharomyces cerevisiae reveals an extracytosolic N-terminus. 2000, Pubmed
Marini, A family of ammonium transporters in Saccharomyces cerevisiae. 1997, Pubmed
Marini, The Rh (rhesus) blood group polypeptides are related to NH4+ transporters. 1997, Pubmed
Marini, Cloning and expression of the MEP1 gene encoding an ammonium transporter in Saccharomyces cerevisiae. 1994, Pubmed
Marini, Structural involvement in substrate recognition of an essential aspartate residue conserved in Mep/Amt and Rh-type ammonium transporters. 2006, Pubmed
Merhi, The metabolic waste ammonium regulates mTORC2 and mTORC1 signaling. 2017, Pubmed
Mirandela, The lipid environment determines the activity of the Escherichia coli ammonium transporter AmtB. 2019, Pubmed
Mitsuzawa, Ammonium transporter genes in the fission yeast Schizosaccharomyces pombe: role in ammonium uptake and a morphological transition. 2006, Pubmed
Neuhäuser, Channel-like NH3 flux by ammonium transporter AtAMT2. 2009, Pubmed , Xenbase
Neuhäuser, Role of the Npr1 kinase in ammonium transport and signaling by the ammonium permease Mep2 in Candida albicans. 2011, Pubmed
Orij, In vivo measurement of cytosolic and mitochondrial pH using a pH-sensitive GFP derivative in Saccharomyces cerevisiae reveals a relation between intracellular pH and growth. 2009, Pubmed
Paul, Physical and genetic interaction between ammonium transporters and the signaling protein Rho1 in the plant pathogen Ustilago maydis. 2014, Pubmed
Paul, Coordinate regulation of Ustilago maydis ammonium transporters and genes involved in mating and pathogenicity. 2018, Pubmed
Rutherford, A Mep2-dependent transcriptional profile links permease function to gene expression during pseudohyphal growth in Saccharomyces cerevisiae. 2008, Pubmed
Rutherford, Amt2 permease is required to induce ammonium-responsive invasive growth and mating in Cryptococcus neoformans. 2008, Pubmed
Schägger, Tricine-sodium dodecyl sulfate-polyacrylamide gel electrophoresis for the separation of proteins in the range from 1 to 100 kDa. 1987, Pubmed
Serrano, The transcriptional response to alkaline pH in Saccharomyces cerevisiae: evidence for calcium-mediated signalling. 2002, Pubmed
Smith, Isolation and characterization from pathogenic fungi of genes encoding ammonium permeases and their roles in dimorphism. 2003, Pubmed
Spinelli, Metabolic recycling of ammonia via glutamate dehydrogenase supports breast cancer biomass. 2017, Pubmed
Srivastava, Intracellular pH sensors: design principles and functional significance. 2007, Pubmed
Steyfkens, Multiple Transceptors for Macro- and Micro-Nutrients Control Diverse Cellular Properties Through the PKA Pathway in Yeast: A Paradigm for the Rapidly Expanding World of Eukaryotic Nutrient Transceptors Up to Those in Human Cells. 2018, Pubmed
Uzman, The role of intracellular alkalinization in the establishment of anterior neural fate in Xenopus. 1998, Pubmed , Xenbase
van den Berg, Structural basis for Mep2 ammonium transceptor activation by phosphorylation. 2016, Pubmed
Van Nuland, Ammonium permease-based sensing mechanism for rapid ammonium activation of the protein kinase A pathway in yeast. 2006, Pubmed
Vylkova, Environmental pH modulation by pathogenic fungi as a strategy to conquer the host. 2017, Pubmed
Wach, New heterologous modules for classical or PCR-based gene disruptions in Saccharomyces cerevisiae. 1994, Pubmed
Wacker, Direct observation of electrogenic NH4(+) transport in ammonium transport (Amt) proteins. 2014, Pubmed
Wang, Ammonium transporters achieve charge transfer by fragmenting their substrate. 2012, Pubmed
Wang, Ammonium transport proteins with changes in one of the conserved pore histidines have different performance in ammonia and methylamine conduction. 2013, Pubmed
Weiner, Renal ammonia metabolism and transport. 2013, Pubmed
Zheng, The mechanism of ammonia transport based on the crystal structure of AmtB of Escherichia coli. 2004, Pubmed
