XB-ART-56743
Am J Hum Genet
2020 Mar 05;1063:338-355. doi: 10.1016/j.ajhg.2020.01.018.
Show Gene links
Show Anatomy links
Opposite Modulation of RAC1 by Mutations in TRIO Is Associated with Distinct, Domain-Specific Neurodevelopmental Disorders.
Barbosa S, Greville-Heygate S, Bonnet M, Godwin A, Fagotto-Kaufmann C, Kajava AV, Laouteouet D, Mawby R, Wai HA, Dingemans AJM, Hehir-Kwa J, Willems M, Capri Y, Mehta SG, Cox H, Goudie D, Vansenne F, Turnpenny P, Vincent M, Cogné B, Lesca G, Hertecant J, Rodriguez D, Keren B, Burglen L, Gérard M, Putoux A, C4RCD Research Group, Cantagrel V, Siquier-Pernet K, Rio M, Banka S, Sarkar A, Steeves M, Parker M, Clement E, Moutton S, Tran Mau-Them F, Piton A, de Vries BBA, Guille M, Debant A, Schmidt S, Baralle D.
???displayArticle.abstract???
The Rho-guanine nucleotide exchange factor (RhoGEF) TRIO acts as a key regulator of neuronal migration, axonal outgrowth, axon guidance, and synaptogenesis by activating the GTPase RAC1 and modulating actin cytoskeleton remodeling. Pathogenic variants in TRIO are associated with neurodevelopmental diseases, including intellectual disability (ID) and autism spectrum disorders (ASD). Here, we report the largest international cohort of 24 individuals with confirmed pathogenic missense or nonsense variants in TRIO. The nonsense mutations are spread along the TRIO sequence, and affected individuals show variable neurodevelopmental phenotypes. In contrast, missense variants cluster into two mutational hotspots in the TRIO sequence, one in the seventh spectrin repeat and one in the RAC1-activating GEFD1. Although all individuals in this cohort present with developmental delay and a neuro-behavioral phenotype, individuals with a pathogenic variant in the seventh spectrin repeat have a more severe ID associated with macrocephaly than do most individuals with GEFD1 variants, who display milder ID and microcephaly. Functional studies show that the spectrin and GEFD1 variants cause a TRIO-mediated hyper- or hypo-activation of RAC1, respectively, and we observe a striking correlation between RAC1 activation levels and the head size of the affected individuals. In addition, truncations in TRIO GEFD1 in the vertebrate model X. tropicalis induce defects that are concordant with the human phenotype. This work demonstrates distinct clinical and molecular disorders clustering in the GEFD1 and seventh spectrin repeat domains and highlights the importance of tight control of TRIO-RAC1 signaling in neuronal development.
???displayArticle.pubmedLink??? 32109419
???displayArticle.pmcLink??? PMC7058823
???displayArticle.link??? Am J Hum Genet
???displayArticle.grants??? [+]
RP-2016-07-011 Department of Health, 212942/Z/18/Z Wellcome Trust , BB/R014841/1 Biotechnology and Biological Sciences Research Council , Cancer Research [UK], Wellcome Trust
Species referenced: Xenopus
Genes referenced: pak1 rac1 rho tubb2b
GO keywords: Rho guanyl-nucleotide exchange factor activity [+]
???displayArticle.disOnts??? macrocephaly-autism syndrome [+]
???attribute.lit??? ???displayArticles.show???
|
|
Figure 1. Pathogenic TRIO Variants Found in Individuals with Neurodevelopmental Disorders (A) Schematic representation of TRIO domains with annotated missense and nonsense mutations identified in affected individuals. Patient groups 1 and 2 are highlighted in green and orange, respectively. Missense mutation p.Pro1461Leu is in blue so that it is differentiated from the other GEFD1 mutants (see text for details). Nonsense variants are written in black. The numbers in brackets correspond to the OFC of each affected individual (+/−SD). (B) Clinical photographs of individuals carrying an alteration in the seventh spectrin repeat domain of TRIO (group 1). Individuals 2 and 3 have the p.Arg1078Trp variant, individuals 7 and 8 have the p.Arg1078Gln variant, and individual 9 has the p.Asn1080Ile variant.17 (C) Clinical photographs of individuals carrying an alteration in the GEFD1 of TRIO (group 2 and the p.Pro1461Leu variant). Individuals 10–16 harbor the following variants: (10) p.Glu1299Lys, (11 and 12) p.Arg1428Gln, (13) p.Pro1461Thr,17 (14) p.His1469Arg, (15 and 16) p.Pro1461Leu. (D) Clinical photographs of individuals carrying nonsense mutations: individuals 17a–17c all carry the p.Gln1489Argfs∗12 variant and are related;17 patient 17a is the daughter of individual 17b. Individuals 17b and 17c are brothers. Individuals 18, 19, and 21 carry the nonsense variants p.Gln768∗, p.Arg1620Serfs∗10, and p.Val2351Cysfs∗62, respectively. |
|
|
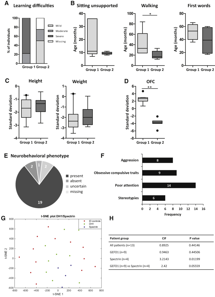
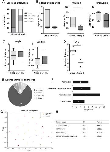
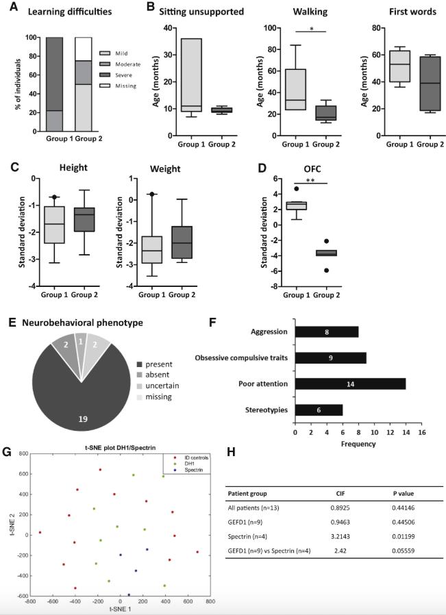
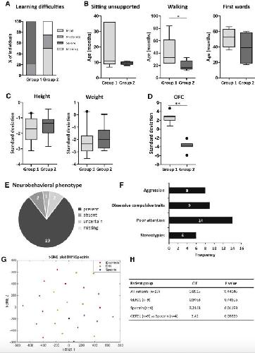
Figure 2. Individuals Harboring Variants in Either GEFD1 or Spectrin Domains Show Distinct Neurodevelopmental Phenotypes (A) Percentage of affected individuals with different levels of learning difficulties in either spectrin domain (group 1) or GEFD1 (group 2) mutation cases. 75% of group 2 individuals have mild-moderate learning difficulties. 78% of group 1 individuals have severe learning difficulties. (B) Early developmental milestones (sitting unsupported, walking, and first words) are delayed in both group 1 and group 2 individuals, but group 1 individuals are affected more severely. For statistical analysis, refer to Table S3. Walking: ∗p = 0.035. (C) Height and weight standard deviations from mean in either group 1 or group 2 individuals. The median height for group 1 individuals with spectrin mutations was −1.69 SD, and for group 2 individuals with GEFD1 mutations it was −1.34 SD. 33% of the individuals in group 1 and 14% of individuals in group 2 had a height SD of greater than −2 SD, which is often considered as short stature. Weight SD was also reduced in both groups. (D) Microcephaly was seen in 100% of group 2 individuals, who had a mean OFC of −3.82 SD (median OFC of −3.8 SD). Individuals within group 1 present with macrocephaly. 78% had an OFC greater than 2 SD from the mean; mean OFC was +2.6 SD, median OFC was + 2.7 SD, and OFC range was between +0.7 SD and +4.7 SD. ∗∗p < 0.001 (Table S3) (E) A neurobehavioral phenotype was observed in 19 out of the 24 (79%) individuals described in this study. (F) Recurrent behavioral features include stereotypies (6/24 patients), poor attention (14/24 individuals), obsessive-compulsive traits (9/24 individuals), and aggression (8/24 individuals). In total, 2/24 were identified as social or friendly. (G and H) Quantitative facial phenotyping. t-distributed stochastic neighbor embedding (t-SNE) plot of the vectors of individuals with alterations in GEFD1 and the seventh spectrin domain and the matched controls with intellectual disability. The statistically significant clustering of individuals with mutations in the spectrin domain indicates a recognizable facial phenotype. |
|
|
Figure 3. Mapping of the Mutation Sites on the 3D Structure of the TRIO Spectrin 7 Repeat Domain and GEFD1 (A) Species conservation of the residues in TRIOâs seventh spectrin repeat, which is mutated in neurodevelopmental diseases. Identical residues are labeled in red, and similar residues are in blue. The positions of the residues p.Thr1075, p.Arg1078, and p.Asn1080 are boxed in black and indicated on top of the sequence, which encompasses amino acids 1053 to 1091, corresponding to the second α helix of the spectrin repeat. Represented species are Homo sapiens (h), Mus musculus (m), Rattus norvegicus (r), Xenopus laevis (x), Danio rerio (z), Drosophila melanogaster (d), and Caenorhabditis elegans (ce). (B) Lateral view of the structural model of the seventh spectrin repeat of TRIO. The spectrin domain was modeled based on the crystal structures of human beta2-spectrin (PDB ID 3EDV30) with our sequence alignment and SWISS-MODEL server.32 Parts of the structure that were modeled with high and low confidence are in blue and cyan, respectively. Mutations within the spectrin domain seen in affected individuals are indicated in red. (C) Axial view of the cross section of the structure at the site of the mutations. Mutations are indicated in magenta. (D) Sequence alignment of the RAC1-specific DH1 domain of TRIO (and KALIRIN) across evolution. Identical residues are labeled in red and similar residues are labeled in blue. The α helices are depicted schematically on top of the sequence alignment. The positions of the alterations p.Glu1299Lys, p.Arg1428Gln, p.Pro1461Leu, p.Pro1461Thr, and p.His1469Arg are indicated in bold and boxed in red. Each mutation affects a highly conserved residue within helices α-1, α-5, and α-6, which make contact with the target GTPase RAC1. Represented species are Homo sapiens (h), Mus musculus (m), Rattus norvegicus (r), Xenopus laevis (x), Danio rerio (z), Drosophila melanogaster (d), and Caenorhabditis elegans (ce). (E) Structure of the DH1 domain of TRIO (cyan) in complex with the small GTPase substrate RAC1 (green). Mutations within the DH1 domain seen in affected individuals are indicated in red and can be seen to occur at the protein-substrate interface. The complex was modeled with the crystal structures of DH1 (PDB: 1NTY) and the complex with substrate (PDB: 1KZ7). Figures of the protein structures were generated with PyMol.33 (F) Most of the GEFD1 mutants are affected in their ability to bind to RAC1N17 (DN). Immunoblot analysis of a Streptavidin pulldown assay of biotinylated TRIO variants. HEK293T cells were transfected with the indicated biotinylated GFP-TRIO variants and RAC1N17. TRIO was pulled down with Streptavidin beads, and the co-precipitating RAC1N17 was detected with a RAC1 antibody. |
|
|
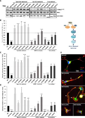
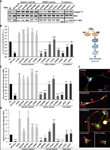
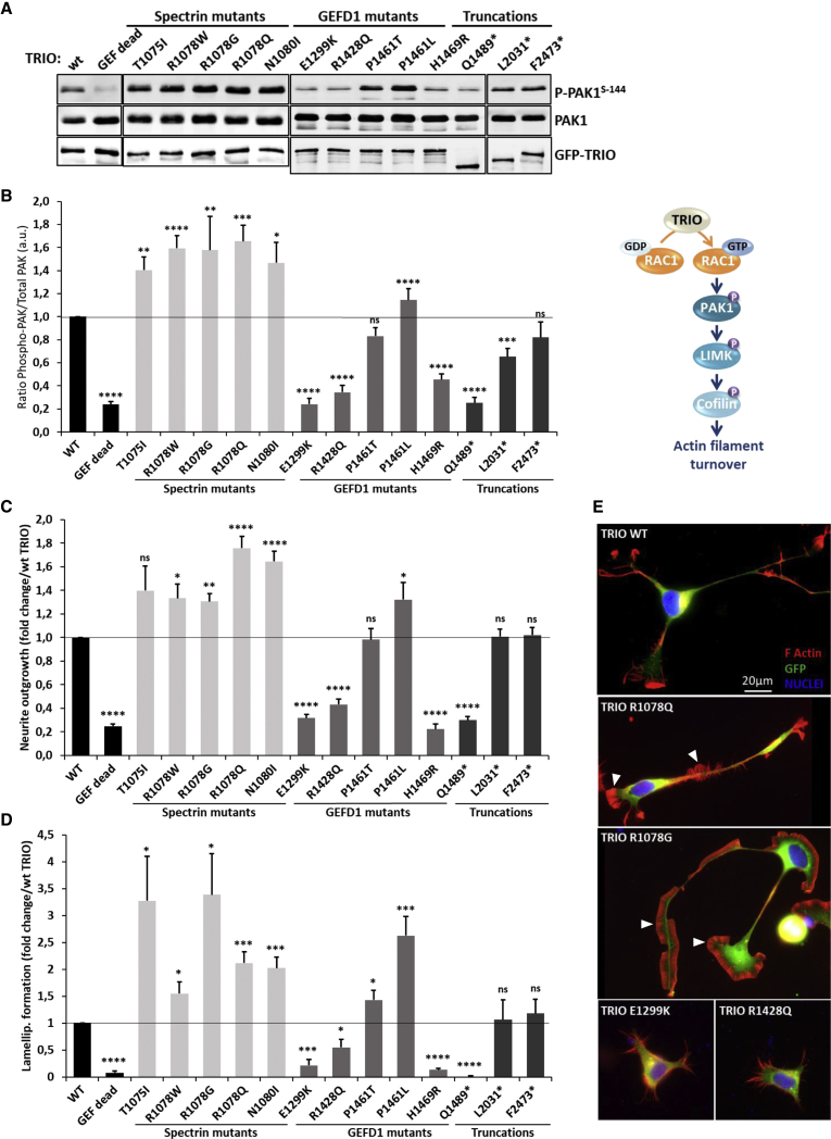
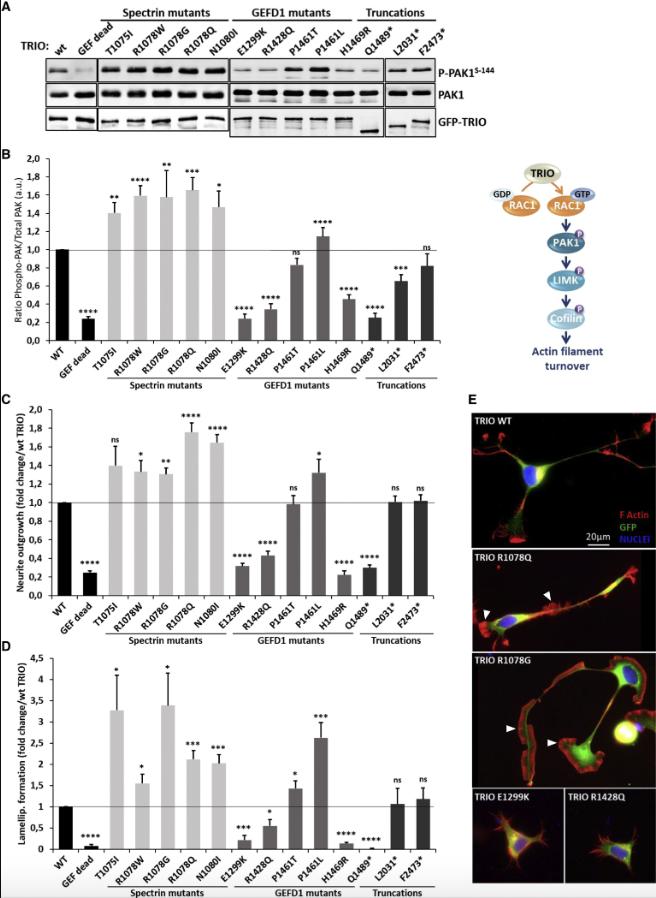
Figure 4. The Spectrin Mutants of TRIO Enhance RAC1 Signaling, Neurite Outgrowth, and Lamellipodia Formation in N1E-115 Cells, Whereas the GEFD1 Mutants Are Mostly Impaired in These Processes (A) Immunoblot analysis of HEK293T cell lysates transfected with the indicated GFP-TRIO variants and detected with an anti-GFP antibody (lower panel). PAK1 phosphorylation amounts are detected with a phospho-Ser144 PAK1 antibody (upper panel) and compared to total PAK1 amounts detected with a PAK1 antibody (middle panel). (B) Quantification of the ratio of phospho-PAK1 amounts over total PAK1 expression. PAK1 phosphorylation is used as a readout for the activation of the RAC1 signaling cascade. Data are presented as the mean ± SEM of at least five independent experiments. (C) Quantification of the neurite outgrowth induced by WT or mutant TRIO. Neurite outgrowth is monitored on the basis of the number of cells harboring an extension of at least twice the length of the soma. Data are presented as n-fold change over WT TRIO, which was arbitrarily set to 1. Data are presented as the mean ± SEM of at least five independent experiments. (D) Quantification of lamellipodia formation induced by WT or mutant TRIO. Data are presented as n-fold change over WT TRIO, which was arbitrarily set to 1. Data are presented as the mean ± SEM of at least five independent experiments. Statistical analysis in (B), (C), and (D) were made by one-way ANOVA followed by Dunnettâs test. Asterisks indicate datasets significantly different from WT (âp < 0.05, ââp < 0.01, âââp < 0.001, and ââââp < 0.0001). (E) Micrographs of N1E-115 cells transfected with the indicated GFP-TRIO variants (green); rhodamine-phalloidin and Hoechst stained the actin (red) and nuclei (blue), respectively. Representative images for each variant type are presented. White arrowheads point to lamellipodia. Scale bar: 20 μm. |
|
|
Figure 5. Truncation in the TRIO GEFD1 Reduces Head Size in X. tropicalis (A) X. tropicalis eggs from a single female for each of two biological replicates (with parents from different genetic backgrounds) were fertilized with frozen sperm and injected at the one-cell stage with CRISPR-Cas targeting the genome as shown. Representative micrographs for each condition are shown (black and white photos) (all tadpoles are shown in Figure S3). Performing the GEFD1 and GEFD2 frameshift in a tubb2B.GFP X. tropicalis showed that forebrain deformities had occurred in 6/8 GEFD1 truncation tadpoles, which was not the case for GEFD2 frameshift. Representative micrographs for each condition are shown (color photos) (all tadpoles are shown in Figure S4). (B) Comparing the head diameter of the tadpoles carrying truncations in the GEFD1 (hs: Gln 1489â = xt Gln 1450) and GEFD2 (hs: Leu 2031â = xt Leu 1994) domains showed that GEFD1 truncations caused microcephaly, whereas GEFD2 truncations had no effect. Quantification is shown for eight individuals measured (all tadpoles are shown in Figure S3). |
|
|
Figure S1: Impact of splice acceptor site variant in TRIO (c.4860-2A>G) on aberrant splicing. A. c.4860-2A>G is located in splice acceptor motif site of Exon 33. B. Human Splice Site Finder (HSF Version 3.1) and MaxEntScan predicted splice acceptor site broken. C. Gel electrophoresis shows an extra band in c.4860-2A>G PCR. D. Sanger sequencing shows an extra 51 nucleotides between Exon 32 and Exon 33. |
|
|
Figure S2: Expanded phenotype characteristics across the cohort. Gastrointestinal features including infantile feeding difficulties and constipation where frequently observed. Skeletal manifestations included short tapering digits, scoliosis and delayed dental eruption were also noted. Classified as: present, dark grey; absent, middle grey; missing, light grey and uncertain, very light grey. |
|
|
Figure S3: Truncation in the GEFD1 domain reduces head size in X.tropicalis. A. Amplification of the target region followed by T7 endonuclease assay and Sanger sequencing confirmed that indels had been made at the target sites creating the truncations shown. B. Measurement of the head diameter of the injected tadpoles, 8 individuals per condition. C. Micrographs of all tadpoles used in the experiment |
|
|
Figure S4: Truncation in the GEFD1 domain shows forebrain deformities in X.tropicalis. GEFD1 and GEFD2 frameshifts were performed in a tubb2B.GFP transgenic X. tropicalis line, in order to examine gross structural abnormalities of the brain. This transgenic line labels differentiated neurons and revealed forebrain deformities in the GEFD1 truncation. |
|
|
Figure 1. Pathogenic TRIO Variants Found in Individuals with Neurodevelopmental Disorders(A) Schematic representation of TRIO domains with annotated missense and nonsense mutations identified in affected individuals. Patient groups 1 and 2 are highlighted in green and orange, respectively. Missense mutation p.Pro1461Leu is in blue so that it is differentiated from the other GEFD1 mutants (see text for details). Nonsense variants are written in black. The numbers in brackets correspond to the OFC of each affected individual (+/−SD).(B) Clinical photographs of individuals carrying an alteration in the seventh spectrin repeat domain of TRIO (group 1). Individuals 2 and 3 have the p.Arg1078Trp variant, individuals 7 and 8 have the p.Arg1078Gln variant, and individual 9 has the p.Asn1080Ile variant.17(C) Clinical photographs of individuals carrying an alteration in the GEFD1 of TRIO (group 2 and the p.Pro1461Leu variant). Individuals 10–16 harbor the following variants: (10) p.Glu1299Lys, (11 and 12) p.Arg1428Gln, (13) p.Pro1461Thr,17 (14) p.His1469Arg, (15 and 16) p.Pro1461Leu.(D) Clinical photographs of individuals carrying nonsense mutations: individuals 17a–17c all carry the p.Gln1489Argfs∗12 variant and are related;17 patient 17a is the daughter of individual 17b. Individuals 17b and 17c are brothers. Individuals 18, 19, and 21 carry the nonsense variants p.Gln768∗, p.Arg1620Serfs∗10, and p.Val2351Cysfs∗62, respectively. |
|
|
Figure 2. Individuals Harboring Variants in Either GEFD1 or Spectrin Domains Show Distinct Neurodevelopmental Phenotypes(A) Percentage of affected individuals with different levels of learning difficulties in either spectrin domain (group 1) or GEFD1 (group 2) mutation cases. 75% of group 2 individuals have mild-moderate learning difficulties. 78% of group 1 individuals have severe learning difficulties.(B) Early developmental milestones (sitting unsupported, walking, and first words) are delayed in both group 1 and group 2 individuals, but group 1 individuals are affected more severely. For statistical analysis, refer to Table S3. Walking: ∗p = 0.035.(C) Height and weight standard deviations from mean in either group 1 or group 2 individuals. The median height for group 1 individuals with spectrin mutations was −1.69 SD, and for group 2 individuals with GEFD1 mutations it was −1.34 SD. 33% of the individuals in group 1 and 14% of individuals in group 2 had a height SD of greater than −2 SD, which is often considered as short stature. Weight SD was also reduced in both groups.(D) Microcephaly was seen in 100% of group 2 individuals, who had a mean OFC of −3.82 SD (median OFC of −3.8 SD). Individuals within group 1 present with macrocephaly. 78% had an OFC greater than 2 SD from the mean; mean OFC was +2.6 SD, median OFC was + 2.7 SD, and OFC range was between +0.7 SD and +4.7 SD. ∗∗p < 0.001 (Table S3)(E) A neurobehavioral phenotype was observed in 19 out of the 24 (79%) individuals described in this study.(F) Recurrent behavioral features include stereotypies (6/24 patients), poor attention (14/24 individuals), obsessive-compulsive traits (9/24 individuals), and aggression (8/24 individuals). In total, 2/24 were identified as social or friendly.(G and H) Quantitative facial phenotyping. t-distributed stochastic neighbor embedding (t-SNE) plot of the vectors of individuals with alterations in GEFD1 and the seventh spectrin domain and the matched controls with intellectual disability. The statistically significant clustering of individuals with mutations in the spectrin domain indicates a recognizable facial phenotype. |
|
|
Figure 3. Mapping of the Mutation Sites on the 3D Structure of the TRIO Spectrin 7 Repeat Domain and GEFD1(A) Species conservation of the residues in TRIOâs seventh spectrin repeat, which is mutated in neurodevelopmental diseases. Identical residues are labeled in red, and similar residues are in blue. The positions of the residues p.Thr1075, p.Arg1078, and p.Asn1080 are boxed in black and indicated on top of the sequence, which encompasses amino acids 1053 to 1091, corresponding to the second α helix of the spectrin repeat. Represented species are Homo sapiens (h), Mus musculus (m), Rattus norvegicus (r), Xenopus laevis (x), Danio rerio (z), Drosophila melanogaster (d), and Caenorhabditis elegans (ce).(B) Lateral view of the structural model of the seventh spectrin repeat of TRIO. The spectrin domain was modeled based on the crystal structures of human beta2-spectrin (PDB ID 3EDV30) with our sequence alignment and SWISS-MODEL server.32 Parts of the structure that were modeled with high and low confidence are in blue and cyan, respectively. Mutations within the spectrin domain seen in affected individuals are indicated in red.(C) Axial view of the cross section of the structure at the site of the mutations. Mutations are indicated in magenta.(D) Sequence alignment of the RAC1-specific DH1 domain of TRIO (and KALIRIN) across evolution. Identical residues are labeled in red and similar residues are labeled in blue. The α helices are depicted schematically on top of the sequence alignment. The positions of the alterations p.Glu1299Lys, p.Arg1428Gln, p.Pro1461Leu, p.Pro1461Thr, and p.His1469Arg are indicated in bold and boxed in red. Each mutation affects a highly conserved residue within helices α-1, α-5, and α-6, which make contact with the target GTPase RAC1. Represented species are Homo sapiens (h), Mus musculus (m), Rattus norvegicus (r), Xenopus laevis (x), Danio rerio (z), Drosophila melanogaster (d), and Caenorhabditis elegans (ce).(E) Structure of the DH1 domain of TRIO (cyan) in complex with the small GTPase substrate RAC1 (green). Mutations within the DH1 domain seen in affected individuals are indicated in red and can be seen to occur at the protein-substrate interface. The complex was modeled with the crystal structures of DH1 (PDB: 1NTY) and the complex with substrate (PDB: 1KZ7). Figures of the protein structures were generated with PyMol.33(F) Most of the GEFD1 mutants are affected in their ability to bind to RAC1N17 (DN). Immunoblot analysis of a Streptavidin pulldown assay of biotinylated TRIO variants. HEK293T cells were transfected with the indicated biotinylated GFP-TRIO variants and RAC1N17. TRIO was pulled down with Streptavidin beads, and the co-precipitating RAC1N17 was detected with a RAC1 antibody. |
|
|
Figure 4. The Spectrin Mutants of TRIO Enhance RAC1 Signaling, Neurite Outgrowth, and Lamellipodia Formation in N1E-115 Cells, Whereas the GEFD1 Mutants Are Mostly Impaired in These Processes(A) Immunoblot analysis of HEK293T cell lysates transfected with the indicated GFP-TRIO variants and detected with an anti-GFP antibody (lower panel). PAK1 phosphorylation amounts are detected with a phospho-Ser144 PAK1 antibody (upper panel) and compared to total PAK1 amounts detected with a PAK1 antibody (middle panel).(B) Quantification of the ratio of phospho-PAK1 amounts over total PAK1 expression. PAK1 phosphorylation is used as a readout for the activation of the RAC1 signaling cascade. Data are presented as the mean ± SEM of at least five independent experiments.(C) Quantification of the neurite outgrowth induced by WT or mutant TRIO. Neurite outgrowth is monitored on the basis of the number of cells harboring an extension of at least twice the length of the soma. Data are presented as n-fold change over WT TRIO, which was arbitrarily set to 1. Data are presented as the mean ± SEM of at least five independent experiments.(D) Quantification of lamellipodia formation induced by WT or mutant TRIO. Data are presented as n-fold change over WT TRIO, which was arbitrarily set to 1. Data are presented as the mean ± SEM of at least five independent experiments.Statistical analysis in (B), (C), and (D) were made by one-way ANOVA followed by Dunnettâs test. Asterisks indicate datasets significantly different from WT (âp < 0.05, ââp < 0.01, âââp < 0.001, and ââââp < 0.0001).(E) Micrographs of N1E-115 cells transfected with the indicated GFP-TRIO variants (green); rhodamine-phalloidin and Hoechst stained the actin (red) and nuclei (blue), respectively. Representative images for each variant type are presented. White arrowheads point to lamellipodia. Scale bar: 20 μm. |
|
|
Figure 5. Truncation in the TRIO GEFD1 Reduces Head Size in X. tropicalis(A) X. tropicalis eggs from a single female for each of two biological replicates (with parents from different genetic backgrounds) were fertilized with frozen sperm and injected at the one-cell stage with CRISPR-Cas targeting the genome as shown. Representative micrographs for each condition are shown (black and white photos) (all tadpoles are shown in Figure S3). Performing the GEFD1 and GEFD2 frameshift in a tubb2B.GFP X. tropicalis showed that forebrain deformities had occurred in 6/8 GEFD1 truncation tadpoles, which was not the case for GEFD2 frameshift. Representative micrographs for each condition are shown (color photos) (all tadpoles are shown in Figure S4).(B) Comparing the head diameter of the tadpoles carrying truncations in the GEFD1 (hs: Gln 1489â = xt Gln 1450) and GEFD2 (hs: Leu 2031â = xt Leu 1994) domains showed that GEFD1 truncations caused microcephaly, whereas GEFD2 truncations had no effect. Quantification is shown for eight individuals measured (all tadpoles are shown in Figure S3). |
References [+] :
Allen,
PAK3 mutation in nonsyndromic X-linked mental retardation.
1998, Pubmed
Allen, PAK3 mutation in nonsyndromic X-linked mental retardation. 1998, Pubmed
Ba, Rho GTPase signaling at the synapse: implications for intellectual disability. 2013, Pubmed
Ba, TRIO loss of function is associated with mild intellectual disability and affects dendritic branching and synapse function. 2016, Pubmed
Bellanger, The two guanine nucleotide exchange factor domains of Trio link the Rac1 and the RhoA pathways in vivo. 1998, Pubmed
Blangy, TrioGEF1 controls Rac- and Cdc42-dependent cell structures through the direct activation of rhoG. 2000, Pubmed
Briançon-Marjollet, Trio mediates netrin-1-induced Rac1 activation in axon outgrowth and guidance. 2008, Pubmed
Bucher, A flexible motif search technique based on generalized profiles. 1996, Pubmed
Cannet, Identification of a mitotic Rac-GEF, Trio, that counteracts MgcRacGAP function during cytokinesis. 2014, Pubmed
Chen, Rac1 deficiency in the forebrain results in neural progenitor reduction and microcephaly. 2009, Pubmed
Chen, Disrupted-in-Schizophrenia 1-mediated axon guidance involves TRIO-RAC-PAK small GTPase pathway signaling. 2011, Pubmed
Chhatriwala, The DH and PH domains of Trio coordinately engage Rho GTPases for their efficient activation. 2007, Pubmed
Corbetta, Essential role of Rac1 and Rac3 GTPases in neuronal development. 2009, Pubmed
Davis, Localization and structure of the ankyrin-binding site on beta2-spectrin. 2009, Pubmed
Debant, The multidomain protein Trio binds the LAR transmembrane tyrosine phosphatase, contains a protein kinase domain, and has separate rac-specific and rho-specific guanine nucleotide exchange factor domains. 1996, Pubmed
Deciphering Developmental Disorders Study, Large-scale discovery of novel genetic causes of developmental disorders. 2015, Pubmed
DeGeer, Tyrosine phosphorylation of the Rho guanine nucleotide exchange factor Trio regulates netrin-1/DCC-mediated cortical axon outgrowth. 2013, Pubmed
Deniz, CRISPR/Cas9 F0 Screening of Congenital Heart Disease Genes in Xenopus tropicalis. 2018, Pubmed , Xenbase
Desmet, Human Splicing Finder: an online bioinformatics tool to predict splicing signals. 2009, Pubmed
Diets, De Novo and Inherited Pathogenic Variants in KDM3B Cause Intellectual Disability, Short Stature, and Facial Dysmorphism. 2019, Pubmed
Dolan, Rescue of fragile X syndrome phenotypes in Fmr1 KO mice by the small-molecule PAK inhibitor FRAX486. 2013, Pubmed
Estrach, The Human Rho-GEF trio and its target GTPase RhoG are involved in the NGF pathway, leading to neurite outgrowth. 2002, Pubmed
Ferry, Diagnostically relevant facial gestalt information from ordinary photos. 2014, Pubmed
Govek, The role of the Rho GTPases in neuronal development. 2005, Pubmed
Harms, Activating Mutations in PAK1, Encoding p21-Activated Kinase 1, Cause a Neurodevelopmental Disorder. 2018, Pubmed
Herring, Kalirin and Trio proteins serve critical roles in excitatory synaptic transmission and LTP. 2016, Pubmed
Horn, De novo variants in PAK1 lead to intellectual disability with macrocephaly and seizures. 2019, Pubmed
Iyer, The RhoGEF trio functions in sculpting class specific dendrite morphogenesis in Drosophila sensory neurons. 2012, Pubmed
Katrancha, Neurodevelopmental disease-associated de novo mutations and rare sequence variants affect TRIO GDP/GTP exchange factor activity. 2017, Pubmed
Katrancha, Trio Haploinsufficiency Causes Neurodevelopmental Disease-Associated Deficits. 2019, Pubmed
Ladwein, On the Rho'd: the regulation of membrane protrusions by Rho-GTPases. 2008, Pubmed
Leone, The rho GTPase Rac1 is required for proliferation and survival of progenitors in the developing forebrain. 2010, Pubmed
Mansour, Optimization of the cryopreservation of African clawed frog (Xenopus laevis) sperm. 2009, Pubmed , Xenbase
McLaren, The Ensembl Variant Effect Predictor. 2016, Pubmed
Meyer, Signaling mechanisms that regulate actin-based motility processes in the nervous system. 2002, Pubmed
Naert, CRISPR/Cas9 disease models in zebrafish and Xenopus: The genetic renaissance of fish and frogs. 2018, Pubmed , Xenbase
Naert, CRISPR/Cas9 mediated knockout of rb1 and rbl1 leads to rapid and penetrant retinoblastoma development in Xenopus tropicalis. 2016, Pubmed , Xenbase
Nakayama, Cas9-based genome editing in Xenopus tropicalis. 2014, Pubmed , Xenbase
Neubrand, Kidins220/ARMS regulates Rac1-dependent neurite outgrowth by direct interaction with the RhoGEF Trio. 2010, Pubmed
O'Brien, Skeletal muscle deformity and neuronal disorder in Trio exchange factor-deficient mouse embryos. 2000, Pubmed
Pearl, An optimized method for cryogenic storage of Xenopus sperm to maximise the effectiveness of research using genetically altered frogs. 2017, Pubmed , Xenbase
Peng, Trio is a key guanine nucleotide exchange factor coordinating regulation of the migration and morphogenesis of granule cells in the developing cerebellum. 2010, Pubmed
Pengelly, Mutations specific to the Rac-GEF domain of TRIO cause intellectual disability and microcephaly. 2016, Pubmed
Pennucci, Rac1 and Rac3 GTPases regulate the development of hilar mossy cells by affecting the migration of their precursors to the hilus. 2011, Pubmed
Petrovski, Genic intolerance to functional variation and the interpretation of personal genomes. 2013, Pubmed
Reese, Improved splice site detection in Genie. 1997, Pubmed
Reijnders, RAC1 Missense Mutations in Developmental Disorders with Diverse Phenotypes. 2017, Pubmed
Sadybekov, An autism spectrum disorder-related de novo mutation hotspot discovered in the GEF1 domain of Trio. 2017, Pubmed
Sargent, Cryopreservation of sperm of Xenopus laevis and Xenopus tropicalis. 2005, Pubmed , Xenbase
Schmidt, Function and regulation of the Rho guanine nucleotide exchange factor Trio. 2014, Pubmed
Sega, De novo pathogenic variants in neuronal differentiation factor 2 (NEUROD2) cause a form of early infantile epileptic encephalopathy. 2019, Pubmed , Xenbase
Tao, Distinct functions of Trio GEF domains in axon outgrowth of cerebellar granule neurons. 2019, Pubmed
Tolias, Control of synapse development and plasticity by Rho GTPase regulatory proteins. 2011, Pubmed
Vaghi, Rac1 and rac3 GTPases control synergistically the development of cortical and hippocampal GABAergic interneurons. 2014, Pubmed
van der Donk, Next-generation phenotyping using computer vision algorithms in rare genomic neurodevelopmental disorders. 2019, Pubmed
van Haren, Dynamic microtubules catalyze formation of navigator-TRIO complexes to regulate neurite extension. 2014, Pubmed
Vouillot, Comparison of T7E1 and surveyor mismatch cleavage assays to detect mutations triggered by engineered nucleases. 2015, Pubmed , Xenbase
Waterhouse, SWISS-MODEL: homology modelling of protein structures and complexes. 2018, Pubmed
Yeo, Maximum entropy modeling of short sequence motifs with applications to RNA splicing signals. 2004, Pubmed
Zong, Trio gene is required for mouse learning ability. 2015, Pubmed
