XB-ART-56703
Mol Biol Cell
2020 Apr 15;319:930-943. doi: 10.1091/mbc.E18-06-0373.
Show Gene links
Show Anatomy links
14-3-3 targets keratin intermediate filaments to mechanically sensitive cell-cell contacts.
Mariani RA, Paranjpe S, Dobrowolski R, Weber GF.
???displayArticle.abstract???
Intermediate filament (IF) cytoskeletal networks simultaneously support mechanical integrity and influence signal transduction pathways. Marked remodeling of the keratin IF network accompanies collective cellular morphogenetic movements that occur during early embryonic development in the frog Xenopus laevis. While this reorganization of keratin is initiated by force transduction on cell-cell contacts mediated by C-cadherin, the mechanism by which keratin filament reorganization occurs remains poorly understood. In this work, we demonstrate that 14-3-3 proteins regulate keratin reorganization dynamics in embryonic mesendoderm cells from Xenopus gastrula. 14-3-3 colocalizes with keratin filaments near cell-cell junctions in migrating mesendoderm. Coimmunoprecipitation, mass spectrometry, and bioinformatic analyses indicate 14-3-3 is associated with Keratin 19 (K19) in the whole embryo and, more specifically, mesendoderm tissue. Inhibition of 14-3-3 results in both the decreased exchange of keratin subunits into filaments and blocks keratin filament recruitment toward cell-cell contacts. Synthetically coupling 14-3-3 to K19 through a unique fusion construct conversely induces the localization of this keratin population to the region of cell-cell contacts. Taken together, these findings indicate that 14-3-3 acts on keratin IFs and is involved in their reorganization to sites of cell adhesion.
???displayArticle.pubmedLink??? 32074004
???displayArticle.pmcLink??? PMC7185971
???displayArticle.link??? Mol Biol Cell
???displayArticle.grants??? [+]
Species referenced: Xenopus laevis
Genes referenced: cdh3 krt19 krt8.2 pmch ywhab
???attribute.lit??? ???displayArticles.show???
|
|
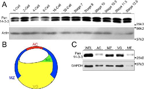
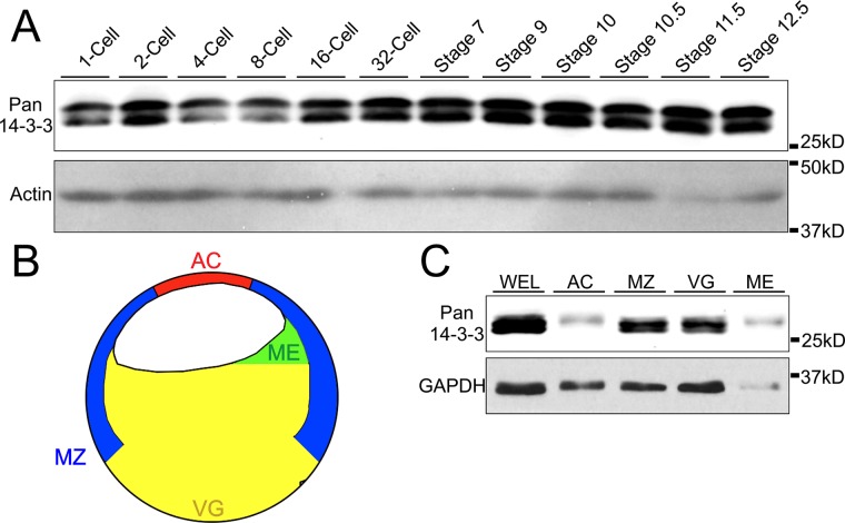
FIGURE 1:. 14-3-3 protein expression is ubiquitous across early embryonic stages and tissues. (A) Whole embryo lysates (1% Triton X-100) were immunoblotted for 14-3-3 using a pan antibody that detects multiple isoforms. Each lane represents approximately 50 μg. (B) Colored schematic of a bisected Xenopus embryo at gastrula depicting major tissue divisions. The tissues include the animal cap (AC), mesendoderm (ME), marginal zone (MZ), vegetal hemisphere (VG), and whole embryo lysate (WEL). (C) Embryos were dissected into separate tissues and corresponding lysates (1% Triton X-100) were immunoblotted using pan 14-3-3 antibody to examine expression across the gastrulating embryo. Each lane represents a portion of protein equivalent to approximately 1 embryo. |
|
|
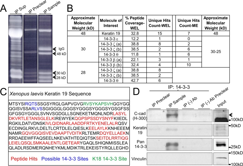
FIGURE 2:. Xenopus K19 associates with 14-3-3 proteins and C-cadherin. (A) Pan 14-3-3 immunoprecipitates (1% Tergitol type NP-40) from whole embryo lysates prior to band extraction and processing using LC/MS-MS. Prominent bands at 48, 30, and 28 kDa were processed. Heavy chain IgG from the antibody used for IP was not excised. (B) Table summary of relevant proteins detected in gel extracts processed using LC/MS-MS. Experiments were conducted using 14-3-3 immunoprecipitates from whole embryo lysates (WEL) as well as lysates from mesendoderm (ME) tissue only. Analysis was performed using Scaffold 4.7.3. (C) Summary schematic of K19 peptides (red) detected in the 48 kDa sample. Peptides are depicted within the context of the K19 primary structure and alongside described (green) and predicted (blue) possible 14-3-3 interaction sites. (D) 14-3-3 proteins were immunoprecipitated (1% Tergitol type NP-40) from whole embryo lysates and immunoblotted for C-cadherin, K19, and Vinculin. C-cadherin band is denoted by an arrow. The bottom band is yolk protein from sample. |
|
|
FIGURE 3:. Filaments recruited to cellâcell adhesions associate with 14-3-3. (AâC) Single plane confocal images showing a sagittal perspective of a cryosectioned gastrulating embryo labeled immunocytochemically for 14-3-3 proteins (red) and K8 (green). Areas where filamentous colocalization was detected in B are illustrated by arrows in all three panels. (D) Cartoon schematic depicting orientation of cells in AâC. The blue arrow indicates direction of tissue migration. (E) Maximum intensity projection of confocal z-stack of cells shown in AâD to show more comprehensive filament distribution. (FâH) Leading edge of a mesendoderm explant demonstrating association between 14-3-3 and keratins (pan-keratin antibody labeling) at a cellâcell interface (arrowheads). Closer inspection of the keratin morphology at this area (FââHâ) reveals filamentous 14-3-3 labeling. (I) Explant schematic depicting the cell pair (FâH) relative to the rest of the tissue. Images are z-stacks (maximum intensity projection). Scale bars are 10 μm. |
|
|
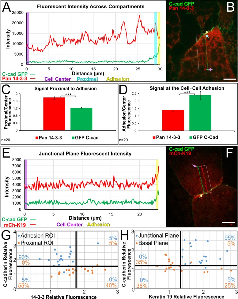
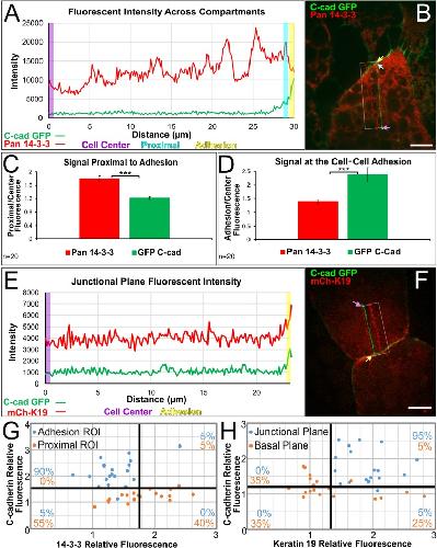
FIGURE 4:. 14-3-3 proteins are distributed proximally to cellâcell adhesions. (A) Representative linescan analysis of fluorescence across cellular compartments indicated in B. Lines extended from the approximate middle of the cell to the area just prior to C-cadherin signal and to the onset of C-cadherin signal. Measurements were taken from the cell center (purple rectangle), proximal to the adhesion (teal rectangle), and at the adhesion (yellow rectangle). Each rectangle represents 0.5 μm in length. (B) Immunofluorescence image of a leading edge mesendoderm cell labeled for 14-3-3 and expressing C-cadherin (X. laevis origin, eGFP label). Colored arrows indicate regions represented by rectangles in A. (C, D) Comparison of the mean increase in 14-3-3 signal and C-cadherin signal from the cell center to the area proximal to the cellâcell adhesion (in C) and at the cellâcell adhesion (in D). Analysis was performed using paired sample t tests, ***p < 0.001. Error bars are ± SEM. (E) Representative linescan analysis of fluorescence across cellular compartments indicated in F. Lines extended from the approximate middle of the cell to the onset of C-cadherin signal. Measurements were taken from the cell center (purple rectangle) and at the adhesion (yellow rectangle). Each rectangle represents 0.5 μm in length. (F) Immunofluorescence image of mesendoderm cells expressing C-cadherin (eGFP) and mCherry-K19 (X. laevis origin). Colored arrows indicate regions represented by rectangles in E. Scale bars are 10 μm. (G) Scatterplot of the mean relative fluorescence intensities of C-cadherin and 14-3-3 in 20 cells near and at the cellâcell contact zone. (H) Scatterplot of the mean relative fluorescence intensities of C-cadherin and K19 in 20 cells imaged by confocal in the basal plane and a higher junctional plane. Percentages indicate the proportion of corresponding mean intensities in each quadrant. |
|
|
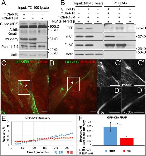
FIGURE 5:. Mesendoderm keratin filament dynamic exchange is decreased by 14-3-3 inhibition. (A) Immunoblot analyses of protein extracts (1% Triton X-100) of stage 10.5 Xenopus embryos expressing mCh-R18 or mCh-R18M. (B) Coimmunoprecipitation (1% Tergitol type NP-40) performed using stage 10.5 lysates expressing human FLAG-14-3-3 β with either mCherry-R18 or mCherry-R18M. (C, D) Still images from photobleach and recovery time lapse movies (Supplemental Movie S1). Mesendoderm explants expressing either 14-3-3 inhibitor peptide mCherry-R18 or control peptide mCherry-R18M (red) with eGFP-K19 (green) were exposed to GFP photobleaching and fluorescence recovery at the site was measured. (CââDââ) Enlarged view of the region of filament bleaching (white boxes) during recovery measurements. The time annotations in seconds refer to start of capture (t = 0 s) and end of capture (t = 330 s). (E) Representative analysis plotting fluorescence recovery against time of image capture. (F) Comparison of mean eGFP-K19 recovery rate in explants expressing either mCherry-R18 or mCherry-R18M. Analysis was performed using a one-tailed t test, *p < 0.05. Error bars are ± SEM. Scale bars are 10 μm. |
|
|
FIGURE 6:. 14-3-3 is necessary for targeting of keratin to cellâcell contacts. (AâC) Mesendoderm cell pair establishing de novo cellâcell contact after collision. Cells are expressing mCherry-R18M and eGFP-K19. The arrowhead depicts the cellâcell adhesion where keratin densities (asterisk) have localized. Image stack is 35 slices (10.54 μm). (DâF) Postcollision mesendoderm cell pair expressing mCherry-R18 and eGFP-K19. The bracket depicts the cellâcell adhesion that demonstrates a gap where keratin filaments have failed to reorganize. Image stack is 40 slices (10.92 μm). (G) Comparison of the number of keratin gaps at cellâcell adhesions in postcollision cell pairs expressing either mCherry-R18M or mCherry-R18. Analysis was performed using a z-test for proportions from two samples, ***p < 0.001. Error bars represent the 99.9% CI for each sample proportion. Fluorescent images are z-stacks (maximum intensity projection). Brightfield images are single planes. Scale bars are 20 μm. |
|
|
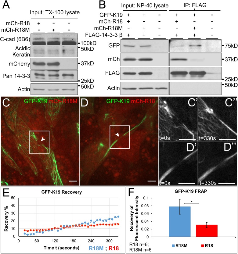
FIGURE 7:. 14-3-3 proteins target keratins to cellâcell adhesions. (A) Schematic of fusion peptides created by the insertion of R18 or R18M (R18/M) into FLAG/eGFP-K19. This construct was generated using full-length K19.L from X. laevis. (B) Protein lysates from stage 10.5 Xenopus embryos expressing C-cadherin-eGFP and either FLAG-R18-K19 or FLAG-R18M-K19 were prepared in 1% Triton X-100. FLAG constructs were immunoprecipitated and analyzed by immunoblot for associated proteins. (C) Protein lysates from stage 10.5 Xenopus embryos expressing human FLAG-14-3-3β and either eGFP-R18-K19 or eGFP-R18M-K19 were prepared in 1% Tergitol-type NP-40. FLAG constructs were immunoprecipitated and analyzed by immunoblot for associated proteins. (D, E) Explanted mesendoderm cells mosaically expressing eGFP-R18M-K19 (in D) or eGFP-R18-K19 (in E). (F, G) Explanted mesendoderm coexpressing mem-RFP and eGFP-R18M-K19 (in F) or eGFP-R18-K19 (in G). Arrows indicate areas where filament densities have localized. Images are z-stacks (maximum intensity projection). Scale bars are 10 μm. |
References [+] :
Acehan,
Plakoglobin is required for effective intermediate filament anchorage to desmosomes.
2008, Pubmed
Acehan, Plakoglobin is required for effective intermediate filament anchorage to desmosomes. 2008, Pubmed
Boudreau, 14-3-3σ stabilizes a complex of soluble actin and intermediate filament to enable breast tumor invasion. 2013, Pubmed
Briggs, The dynamics of gene expression in vertebrate embryogenesis at single-cell resolution. 2018, Pubmed , Xenbase
Cheung, Collective invasion in breast cancer requires a conserved basal epithelial program. 2013, Pubmed
Colakoğlu, Intermediate filaments exchange subunits along their length and elongate by end-to-end annealing. 2009, Pubmed
Conway, Fluid shear stress on endothelial cells modulates mechanical tension across VE-cadherin and PECAM-1. 2013, Pubmed
Davidson, Patterning and tissue movements in a novel explant preparation of the marginal zone of Xenopus laevis. 2004, Pubmed , Xenbase
Deng, Lactotransferrin acts as a tumor suppressor in nasopharyngeal carcinoma by repressing AKT through multiple mechanisms. 2013, Pubmed
Fradette, The type I keratin 19 possesses distinct and context-dependent assembly properties. 1998, Pubmed
Franz, Intermediate-size filaments in a germ cell: Expression of cytokeratins in oocytes and eggs of the frog Xenopus. 1983, Pubmed , Xenbase
Heasman, A functional test for maternally inherited cadherin in Xenopus shows its importance in cell adhesion at the blastula stage. 1994, Pubmed , Xenbase
Herrmann, Structure and assembly properties of the intermediate filament protein vimentin: the role of its head, rod and tail domains. 1996, Pubmed , Xenbase
Hofmann, Heterotypic interactions and filament assembly of type I and type II cytokeratins in vitro: viscometry and determinations of relative affinities. 1997, Pubmed
Jin, Proteomic, functional, and domain-based analysis of in vivo 14-3-3 binding proteins involved in cytoskeletal regulation and cellular organization. 2004, Pubmed
Johnson, Bioinformatic and experimental survey of 14-3-3-binding sites. 2010, Pubmed
Ju, Cytokeratin19 induced by HER2/ERK binds and stabilizes HER2 on cell membranes. 2015, Pubmed
Kim, A keratin cytoskeletal protein regulates protein synthesis and epithelial cell growth. 2006, Pubmed
Kirmse, A quantitative kinetic model for the in vitro assembly of intermediate filaments from tetrameric vimentin. 2007, Pubmed
Klymkowsky, Evidence that the deep keratin filament systems of the Xenopus embryo act to ensure normal gastrulation. 1992, Pubmed , Xenbase
Kölsch, The keratin-filament cycle of assembly and disassembly. 2010, Pubmed
Ku, Phosphorylation of human keratin 18 serine 33 regulates binding to 14-3-3 proteins. 1998, Pubmed
Lau, Differential role of 14-3-3 family members in Xenopus development. 2006, Pubmed , Xenbase
le Duc, Vinculin potentiates E-cadherin mechanosensing and is recruited to actin-anchored sites within adherens junctions in a myosin II-dependent manner. 2010, Pubmed
Lee, Structural basis for heteromeric assembly and perinuclear organization of keratin filaments. 2012, Pubmed
Li, 14-3-3gamma affects dynamics and integrity of glial filaments by binding to phosphorylated GFAP. 2006, Pubmed
Liao, 14-3-3 proteins associate with phosphorylated simple epithelial keratins during cell cycle progression and act as a solubility cofactor. 1996, Pubmed
Loschke, Regulation of keratin network organization. 2015, Pubmed
Loschke, Keratin Isotypes Control Desmosome Stability and Dynamics through PKCα. 2016, Pubmed
Magin, Lessons from keratin 18 knockout mice: formation of novel keratin filaments, secondary loss of keratin 7 and accumulation of liver-specific keratin 8-positive aggregates. 1998, Pubmed
Margolis, Role for the PP2A/B56delta phosphatase in regulating 14-3-3 release from Cdc25 to control mitosis. 2006, Pubmed , Xenbase
Maruthamuthu, Cell-ECM traction force modulates endogenous tension at cell-cell contacts. 2011, Pubmed
Megason, Digitizing life at the level of the cell: high-performance laser-scanning microscopy and image analysis for in toto imaging of development. 2003, Pubmed
Mertz, Cadherin-based intercellular adhesions organize epithelial cell-matrix traction forces. 2013, Pubmed
Miao, 14-3-3 proteins interact with neurofilament protein-L and regulate dynamic assembly of neurofilaments. 2013, Pubmed
Muslin, Interaction of 14-3-3 with signaling proteins is mediated by the recognition of phosphoserine. 1996, Pubmed , Xenbase
Nelson, VE-cadherin simultaneously stimulates and inhibits cell proliferation by altering cytoskeletal structure and tension. 2003, Pubmed
Nöding, Direct observation of subunit exchange along mature vimentin intermediate filaments. 2014, Pubmed
Obsil, Structural basis of 14-3-3 protein functions. 2011, Pubmed
Omary, "Heads and tails" of intermediate filament phosphorylation: multiple sites and functional insights. 2006, Pubmed
Petosa, 14-3-3zeta binds a phosphorylated Raf peptide and an unphosphorylated peptide via its conserved amphipathic groove. 1998, Pubmed , Xenbase
Ridge, Keratin 8 phosphorylation by protein kinase C delta regulates shear stress-mediated disassembly of keratin intermediate filaments in alveolar epithelial cells. 2005, Pubmed
Riveline, Focal contacts as mechanosensors: externally applied local mechanical force induces growth of focal contacts by an mDia1-dependent and ROCK-independent mechanism. 2001, Pubmed
Roberts, Stratifin (14-3-3 σ) limits plakophilin-3 exchange with the desmosomal plaque. 2013, Pubmed
Sanghvi-Shah, Intermediate Filaments at the Junction of Mechanotransduction, Migration, and Development. 2017, Pubmed
Sehgal, 14-3-3γ-Mediated transport of plakoglobin to the cell border is required for the initiation of desmosome assembly in vitro and in vivo. 2014, Pubmed
Sivaramakrishnan, Shear stress induced reorganization of the keratin intermediate filament network requires phosphorylation by protein kinase C zeta. 2009, Pubmed
Snider, Post-translational modifications of intermediate filament proteins: mechanisms and functions. 2014, Pubmed
Sonavane, Mechanical and signaling roles for keratin intermediate filaments in the assembly and morphogenesis of Xenopus mesendoderm tissue at gastrulation. 2017, Pubmed , Xenbase
Strnad, Induction of rapid and reversible cytokeratin filament network remodeling by inhibition of tyrosine phosphatases. 2002, Pubmed
Suzuki, Clustered Xenopus keratin genes: A genomic, transcriptomic, and proteomic analysis. 2017, Pubmed , Xenbase
Torpey, Function of maternal cytokeratin in Xenopus development. 1992, Pubmed , Xenbase
Tzivion, Calyculin A-induced vimentin phosphorylation sequesters 14-3-3 and displaces other 14-3-3 partners in vivo. 2000, Pubmed
Vikstrom, Steady state dynamics of intermediate filament networks. 1992, Pubmed
Vishal, Plakoglobin localization to the cell border restores desmosome function in cells lacking 14-3-3γ. 2018, Pubmed
Wang, Isolation of high-affinity peptide antagonists of 14-3-3 proteins by phage display. 1999, Pubmed
Weber, A mechanoresponsive cadherin-keratin complex directs polarized protrusive behavior and collective cell migration. 2012, Pubmed , Xenbase
Windoffer, Identification of novel principles of keratin filament network turnover in living cells. 2004, Pubmed
Windoffer, Cytoskeleton in motion: the dynamics of keratin intermediate filaments in epithelia. 2011, Pubmed
Winklbauer, Cell interaction and its role in mesoderm cell migration during Xenopus gastrulation. 1992, Pubmed , Xenbase
Wöll, p38 MAPK-dependent shaping of the keratin cytoskeleton in cultured cells. 2007, Pubmed
Yaffe, The structural basis for 14-3-3:phosphopeptide binding specificity. 1997, Pubmed
Zheng, Fluorescence recovery after photobleaching (FRAP) of fluorescence tagged proteins in dendritic spines of cultured hippocampal neurons. 2011, Pubmed
Zhou, 14-3-3 coordinates microtubules, Rac, and myosin II to control cell mechanics and cytokinesis. 2010, Pubmed
Zhou, Characterization of the major physiologic phosphorylation site of human keratin 19 and its role in filament organization. 1999, Pubmed
