XB-ART-56695
PLoS Genet
2020 Feb 13;162:e1008590. doi: 10.1371/journal.pgen.1008590.
Show Gene links
Show Anatomy links
NCBP2 modulates neurodevelopmental defects of the 3q29 deletion in Drosophila and Xenopus laevis models.
Singh MD, Jensen M, Lasser M, Huber E, Yusuff T, Pizzo L, Lifschutz B, Desai I, Kubina A, Yennawar S, Kim S, Iyer J, Rincon-Limas DE, Lowery LA, Girirajan S.
???displayArticle.abstract???
The 1.6 Mbp deletion on chromosome 3q29 is associated with a range of neurodevelopmental disorders, including schizophrenia, autism, microcephaly, and intellectual disability. Despite its importance towards neurodevelopment, the role of individual genes, genetic interactions, and disrupted biological mechanisms underlying the deletion have not been thoroughly characterized. Here, we used quantitative methods to assay Drosophila melanogaster and Xenopus laevis models with tissue-specific individual and pairwise knockdown of 14 homologs of genes within the 3q29 region. We identified developmental, cellular, and neuronal phenotypes for multiple homologs of 3q29 genes, potentially due to altered apoptosis and cell cycle mechanisms during development. Using the fly eye, we screened for 314 pairwise knockdowns of homologs of 3q29 genes and identified 44 interactions between pairs of homologs and 34 interactions with other neurodevelopmental genes. Interestingly, NCBP2 homologs in Drosophila (Cbp20) and X. laevis (ncbp2) enhanced the phenotypes of homologs of the other 3q29 genes, leading to significant increases in apoptosis that disrupted cellular organization and brain morphology. These cellular and neuronal defects were rescued with overexpression of the apoptosis inhibitors Diap1 and xiap in both models, suggesting that apoptosis is one of several potential biological mechanisms disrupted by the deletion. NCBP2 was also highly connected to other 3q29 genes in a human brain-specific interaction network, providing support for the relevance of our results towards the human deletion. Overall, our study suggests that NCBP2-mediated genetic interactions within the 3q29 region disrupt apoptosis and cell cycle mechanisms during development.
???displayArticle.pubmedLink??? 32053595
???displayArticle.pmcLink??? PMC7043793
???displayArticle.link??? PLoS Genet
???displayArticle.grants??? [+]
Species referenced: Xenopus laevis
Genes referenced: dcp1b dlg1 fbxo45 lgals4.2 ncbp2 pak2 slc51a xiap
GO keywords: eye development [+]
???displayArticle.antibodies??? Casp3 Ab1 Tuba4b Ab16
???displayArticle.morpholinos??? dlg1 MO2 fbxo45 MO1 ncbp2 MO1 pak2 MO1
???displayArticle.disOnts??? autism spectrum disorder [+]
Phenotypes: Xla Wt + fbxo45 MO(Table 1, Fig. 8 A B C) [+]
Xla Wt + fbxo45 MO(Table 1, Fig.8 D E)
Xla Wt + fbxo45 MO(Table 1, Sup. Fig. 13 col 3)
Xla Wt + fbxo45 MO + ncbp2 MO(Table 1)
Xla Wt + ncbp2 MO(Table 1)
Xla Wt + ncbp2 MO(Table 1, Fig. 8 A B C)
Xla Wt + ncbp2 MO(Table 1, Fig. 8 D E)
Xla Wt + ncbp2 MO(Table 1, Sup. Fig. 13 col 2)
Xla Wt + pak2 MO(Table 1, Fig. 8 A B C)
Xla Wt + pak2 MO(Table 1, Sup. Fig. 13 col 4)
Xla Wt + fbxo45 MO(Table 1, Sup. Fig. 13 col 3)
Xla Wt + fbxo45 MO + ncbp2 MO(Table 1)
Xla Wt + ncbp2 MO(Table 1)
Xla Wt + ncbp2 MO(Table 1, Fig. 8 A B C)
Xla Wt + ncbp2 MO(Table 1, Fig. 8 D E)
Xla Wt + ncbp2 MO(Table 1, Sup. Fig. 13 col 2)
Xla Wt + pak2 MO(Table 1, Fig. 8 A B C)
Xla Wt + pak2 MO(Table 1, Sup. Fig. 13 col 4)
???attribute.lit??? ???displayArticles.show???
|
|
Fig 1. Strategy for identifying cellular phenotypes and genetic interactions of homologs of 3q29 genes. We first knocked down individual or pairs of 14 Drosophila homologs of human genes in the 3q29 region using tissue-specific RNAi. After screening for global phenotypes of RNAi lines for individual homologs of 3q29 genes, we tested 314 pairwise gene interactions using the fly eye, and found that Cbp20 (NCBP2) enhanced the phenotypes of other homologs of 3q29 genes and also interacted with homologs of known neurodevelopmental genes outside of the 3q29 region. Next, we assayed for deeper cellular and neuronal phenotypes of flies with individual and pairwise knockdown of homologs of 3q29 genes, and observed cellular defects due to disrupted apoptosis and cell cycle mechanisms. We confirmed our results by rescuing cellular phenotypes with overexpression of the apoptosis inhibitor Diap1 and by analyzing genes differentially expressed with knockdown of homologs of 3q29 genes. Finally, we tested a subset of three homologs of 3q29 genes in the X. laevis vertebrate model system by injecting two- or four-cell stage embryos with GFP and morpholinos (MOs) for X. laevis homologs of 3q29 genes to observe abnormal eye morphology, as well as injecting one cell with GFP and MOs at the two-cell stage to observe abnormal brain morphology. We found similar developmental defects in X. laevis to those observed in Drosophila, including increased apoptosis that was enhanced with pairwise knockdown of homologs of 3q29 genes and rescued with overexpression of the apoptosis inhibitor xiap. X. laevis embryo diagrams were produced by Nieuwkoop and Faber [117] and adapted from Xenbase [120]. https://doi.org/10.1371/journal.pgen.1008590.g001 |
|
|
Fig 2. Neurodevelopmental defects in flies with knockdown of individual homologs of 3q29 genes. (A) Percentage of flies with tissue-specific RNAi knockdown of homologs of 3q29 genes (listed with their human counterparts) that manifest lethality or developmental phenotypes. (B) Eight homologs of 3q29 genes with pan-neuronal RNAi knockdown showed defects in climbing ability over ten days (two-way repeated measures ANOVA, p<1Ã10â4, df = 8, F = 21.097). Data represented show mean ± standard deviation of 10 independent groups of 10 flies for each homolog. (C) Representative brightfield adult eye images of flies with eye-specific GMR-GAL4;UAS-Dicer2 (scale bar = 100 μm) RNAi knockdown of individual homologs of 3q29 genes show rough eye phenotypes. The boxplot shows Flynotyper-derived phenotypic scores for eyes with knockdown of homologs of 3q29 genes (n = 10â14, *p < 0.05, one-tailed MannâWhitney test with Benjamini-Hochberg correction). (D) Boxplot of adult eye area in flies with GMR-GAL4 RNAi knockdown of fly homologs of 3q29 genes (n = 13â16, *p < 0.05, two-tailed MannâWhitney test with Benjamini-Hochberg correction). (E) Confocal images of pupal eyes (scale bar = 5 μm) stained with anti-DLG (top) and larval eye discs (scale bar = 30 μm) stained with anti-pH3 (middle) and anti-dcp1 (bottom) illustrate cellular defects posterior to the morphogenetic furrow (white box) upon knockdown of select fly homologs of 3q29 genes. Yellow circles in DLG images indicate cone cell defects, white circles indicate bristle cell defects, yellow arrows indicate rotation defects, and yellow arrowheads indicate secondary cell defects. We note that pupal eye images were taken at a higher intensity for lines with knockdown of dlg1 to account for reduced expression of DLG (see Methods), as these images were only for visualization of cell boundaries in the pupal eye and not for any quantitative analysis. (F) Boxplot of pH3-positive cells in larval eye discs of flies with knockdown of homologs of 3q29 genes (n = 9â12, *p < 0.05, two-tailed MannâWhitney test with Benjamini-Hochberg correction). (G) Boxplot of dcp1-positive cells in larval eye discs of flies with knockdown of homologs of 3q29 genes (n = 11â12, *p < 0.05, two-tailed MannâWhitney test with Benjamini-Hochberg correction). All boxplots indicate median (center line), 25th and 75th percentiles (bounds of box), and minimum and maximum (whiskers), with red dotted lines representing the control median. Results for a subset of climbing ability, adult eye area, and pH3 staining experiments were replicated in independent experimental batches (S14 Fig). A list of full genotypes for fly crosses used in these experiments is provided in S2 File. https://doi.org/10.1371/journal.pgen.1008590.g002 |
|
|
Table 1. Summary of major experiments for knockdown of homologs of 3q29 genes show widespread cellular and neuronal defects. https://doi.org/10.1371/journal.pgen.1008590.t001 |
|
|
Fig 3. Screening for pairwise interactions of fly homologs of 3q29 genes in the Drosophila eye and nervous system. (A) Heatmap showing average changes in phenotypic scores for pairwise GMR-GAL4 RNAi knockdown of fly homologs of 3q29 genes in the adult eye, compared with recombined lines for individual homologs of 3q29 genes crossed with controls. Gray boxes indicate crosses without available data. Boxplots of phenotypic scores for pairwise knockdown of (B) Cbp20 and (C) dlg1 with other fly homologs of 3q29 genes are shown (n = 5â14, *p < 0.05, two-tailed MannâWhitney test with Benjamini-Hochberg correction). Green arrows indicate an example pair of reciprocal lines showing enhanced phenotypes compared with their respective single-hit recombined controls. Crosses with the mutant line Tsf2KG01571 are included along with RNAi lines for other homologs of 3q29 genes, as eye-specific RNAi knockdown of Tsf2 was lethal. (D) Representative brightfield adult eye images of flies with pairwise knockdown of fly homologs of 3q29 genes (scale bar = 100 μm) show enhancement (Enh.) of rough eye phenotypes compared with recombined lines for individual homologs of 3q29 genes crossed with controls. (E) Representative confocal images of larval eye discs stained with anti-chaoptin (scale bar = 30 μm) illustrate enhanced defects (Enh.) in axon targeting (white arrows) from the retina to the optic lobes of the brain with eye-specific knockdown of Cbp20/dlg1 and Cbp20/Fsn compared with Cbp20 knockdown. Note that n = 9â17 larval eye disc preparations were assessed for each tested interaction. (F) Flies with pan-neuronal Elav-GAL4 pairwise knockdown of homologs of 3q29 genes showed enhanced defects in climbing ability over ten days (two-way repeated measures ANOVA, p<4.00Ã10â4, df = 2, F = 7.966) compared with recombined Cbp20 knockdown crossed with control. Data represented show mean ± standard deviation of 10 independent groups of 10 flies for each line tested. Results for the climbing assays were replicated in an independent experimental batch (S14 Fig). All boxplots indicate median (center line), 25th and 75th percentiles (bounds of box), and minimum and maximum (whiskers), with red dotted lines representing the control median. A list of full genotypes for fly crosses used in these experiments is provided in S2 File. https://doi.org/10.1371/journal.pgen.1008590.g003 |
|
|
Fig 4. Connectivity of 3q29 genes in human gene interaction databases. (A) Genetic interactions of 3q29 genes in the context of a general human gene interaction network (GeneMania). The strongly connected component includes 11/21 total 3q29 genes. Black-shaded nodes represent the input 3q29 genes, while grey nodes represent connector genes in the network. Edge color represents the interaction data source (purple: co-expression, orange: predicted interaction), while edge thickness represents weighted scores for each interaction. (B) Genetic interactions of 19 genes in the 3q29 region in the context of a brain-specific human gene interaction network (GIANT). Large nodes represent the input 3q29 genes, while small nodes represent connector genes in the network. Edge color represents the weighted score for each interaction, from low connectivity (green) to high connectivity (red). (C) Histograms and smoothed normal distributions showing the average connectivity among genes in the 3q29 region (blue) along with two other large CNVs, 16p11.2 (red) and 22q11.2 deletion (green), within a brain-specific gene interaction network. Average connectivity is measured as the shortest weighted distance between two genes, with lower distances representing higher connectivity. Genes within the 3q29 and 22q11.2 deletions were not significantly more connected to each other (p>0.05, one-tailed Mann-Whitney test with Benjamini-Hochberg correction) than random sets of 21 genes throughout the genome (grey). However, genes within the 16p11.2 region were significantly more connected to each other than the random gene sets (p = 0.003, one-tailed Mann-Whitney test with Benjamini-Hochberg correction). (D) Pairwise connectivity of individual 3q29 genes within a brain-specific gene interaction network, excluding six genes not present in the network (RNF168, ZDHHC19, LRRC33, OSTalpha, SMCO1, and TCTEX1D2). Average connectivity is measured as the shortest weighted distance between two genes, with lower values representing higher connectivity. Underlined genes have a higher average connectivity (p<0.05, one-tailed Mann-Whitney test with Benjamini-Hochberg correction) to other genes in the region compared with random sets of 21 genes throughout the genome. https://doi.org/10.1371/journal.pgen.1008590.g004 |
|
|
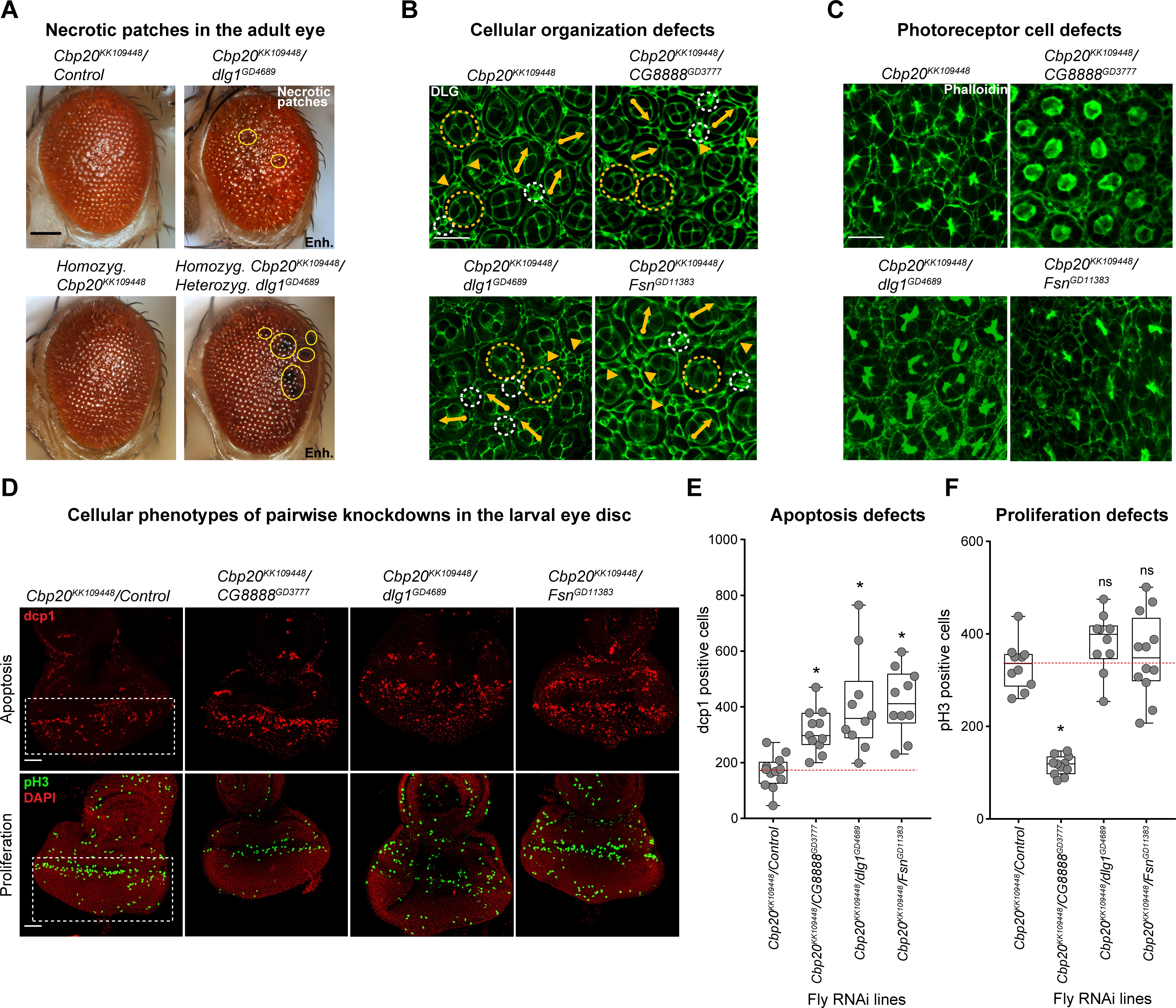
Fig 5. Cellular phenotypes with pairwise knockdown of fly homologs of 3q29 genes. (A) Representative brightfield adult eye images (scale bar = 100 μm) show that heterozygous GMR-GAL4 RNAi knockdown of dlg1 enhanced the rough eye phenotype and necrotic patches (yellow circles) of flies heterozygous or homozygous for Cbp20 RNAi. (B) Representative confocal images of pupal eyes (scale bar = 5 μm) stained with anti-DLG illustrate enhanced defects in ommatidial organization upon concomitant knockdown of Cbp20 with other fly homologs of 3q29 genes compared with Cbp20 knockdown. Yellow circles in DLG images indicate cone cell defects, white circles indicate bristle cell defects, yellow arrows indicate rotation defects, and yellow arrowheads indicate secondary cell defects. We note that pupal eye images were taken at a higher intensity for lines with knockdown of Cbp20/dlg1 to account for reduced expression of DLG (see Methods), as these images were only for visualization of cell boundaries in the pupal eye and not for any quantitative analysis. (C) Representative confocal images of pupal eyes (scale bar = 5 μm) stained with Phalloidin illustrate enhanced defects in photoreceptor cell count and organization upon concomitant knockdown of Cbp20 and other fly homologs of 3q29 genes compared with Cbp20 knockdown. (D) Representative confocal images of larval eye discs (scale bar = 30 μm) stained with anti-dcp1 (top) and anti-pH3 (bottom) show enhanced defects in apoptosis and cell proliferation with pairwise knockdown of Cbp20 and other fly homologs of 3q29 genes compared with recombined Cbp20 knockdown crossed with controls. (E) Boxplot of dcp1-positive cells in the larval eye discs of flies with pairwise knockdown of homologs of 3q29 genes (n = 10â11, *p < 0.05, two-tailed MannâWhitney test with Benjamini-Hochberg correction). (F) Boxplot of pH3-positive cells in the larval eye discs of flies with pairwise knockdown of homologs of 3q29 genes (n = 10â12, *p < 0.05, two-tailed MannâWhitney test with Benjamini-Hochberg correction). All boxplots indicate median (center line), 25th and 75th percentiles (bounds of box), and minimum and maximum (whiskers), with red dotted lines representing the control median. A list of full genotypes for fly crosses used in these experiments is provided in S2 File. https://doi.org/10.1371/journal.pgen.1008590.g005 |
|
|
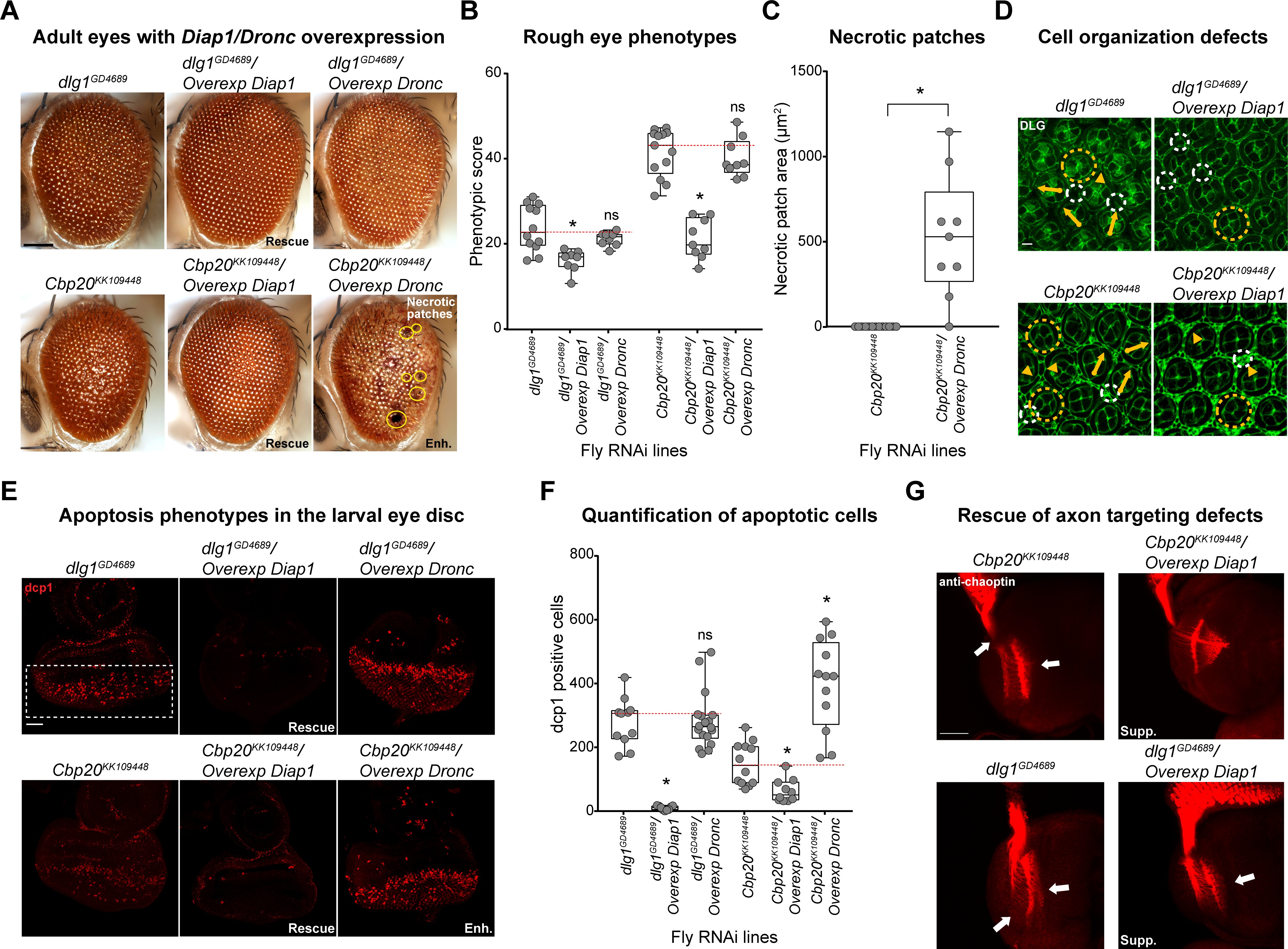
Fig 6. Rescue of cellular phenotypes due to knockdown of fly homologs of 3q29 genes with overexpression of the apoptosis inhibitor Diap1. (A) Representative brightfield adult eye images (scale bar = 100 μm) show rescue of rough eye phenotypes for flies with concomitant GMR-GAL4 RNAi knockdown of Cbp20 or dlg1 and overexpression of Diap1, as well as enhanced (Enh.) phenotypes with overexpression of caspase-9 homolog Dronc. (B) Boxplot of phenotypic scores for flies with knockdown of Cbp20 or dlg1 and overexpression of Diap1 or Dronc (n = 8â9, *p < 0.05, two-tailed MannâWhitney test with Benjamini-Hochberg correction) is shown. (C) Box plot showing area of necrotic patches in adult fly eyes with knockdown of Cbp20 and overexpression of Dronc (n = 9, *p = 1.14Ã10â4, one-tailed MannâWhitney test with Benjamini-Hochberg correction) is shown. (D) Confocal images of pupal eyes (scale bar = 5 μm) stained with anti-DLG illustrate the rescue of ommatidial organization defects due to knockdown of Cbp20 or dlg1 upon overexpression of Diap1. Yellow circles in DLG images indicate cone cell defects, white circles indicate bristle cell defects, yellow arrows indicate rotation defects, and yellow arrowheads indicate secondary cell defects. We note that pupal eye images were taken at a higher intensity for lines with knockdown of dlg1 to account for reduced expression of DLG (see Methods), as these images were only for visualization of cell boundaries in the pupal eye and not for any quantitative analysis. (E) Larval eye discs (scale bar = 30 μm) stained with anti-dcp1 show rescue of apoptosis phenotypes observed in flies with Cbp20 and dlg1 knockdown upon Diap1 overexpression as well as enhanced (Enh.) phenotypes upon Dronc overexpression. (F) Boxplot of dcp1-positive cells in the larval eye discs of flies with knockdown of Cbp20 or dlg1 and Diap1 or Dronc overexpression (n = 9â18, *p < 0.05, two-tailed MannâWhitney test with Benjamini-Hochberg correction). (G) Representative confocal images of larval eye discs stained with anti-chaoptin (scale bar = 30 μm) illustrate the suppression (Supp.) of axon targeting defects (white arrows) observed in flies due to knockdown of Cbp20 or dlg1 with overexpression of Diap1. Note that n = 8â18 larval eye disc preparations were assessed for each interaction cross tested. All boxplots indicate median (center line), 25th and 75th percentiles (bounds of box), and minimum and maximum (whiskers), with red dotted lines representing the control median. A list of full genotypes for fly crosses used in these experiments is provided in S2 File. https://doi.org/10.1371/journal.pgen.1008590.g006 |
|
|
Fig 7. Pairwise interactions between fly homologs of 3q29 genes and other neurodevelopmental genes. (A) Heatmap showing the average changes in phenotypic scores for the GMR-GAL4 pairwise RNAi knockdown of fly homologs for 3q29 genes and other neurodevelopmental genes (along with their human counterparts) in the adult eye, compared with recombined lines for individual homologs of 3q29 genes crossed with controls. (B) Representative brightfield adult eye images of flies with pairwise knockdown of fly homologs for 3q29 genes and known neurodevelopmental genes (scale bar = 100 μm) show enhancement (Enh.) or suppression (Supp.) of rough eye phenotypes and necrotic patches compared with flies with knockdown of individual homologs of neurodevelopmental genes. A list of full genotypes for fly crosses used in these experiments is provided in S2 File. https://doi.org/10.1371/journal.pgen.1008590.g007 |
|
|
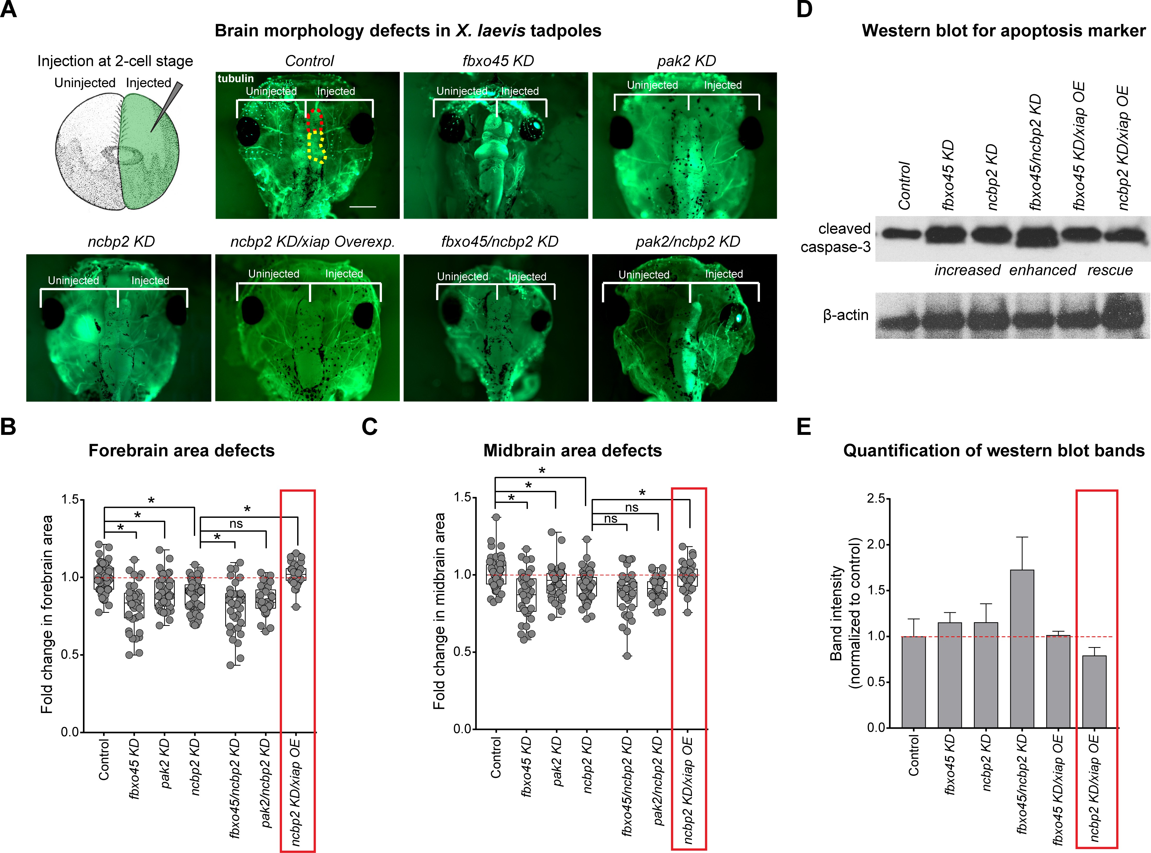
Fig 8. Developmental phenotypes observed with knockdown of homologs of 3q29 genes in X. laevis models. (A) To study brain morphology upon knockdown of X. laevis homologs of genes in the 3q29 region, one cell in a two-cell embryo was injected with single or multiple MOs for homologs of 3q29 genes while the other cell remained uninjected. Representative images of stage 47 X. laevis tadpoles (scale bar = 500 μm) with MO knockdown of ncbp2, fxbo45 and pak2 show morphological defects and decreased size, including decreased forebrain (highlighted in red on the control image) and midbrain (highlighted in yellow) area, compared with control tadpoles. Pairwise knockdown of fbxo45 and ncbp2 enhanced these phenotypes, which were also rescued with overexpression of xiap. (B) Box plot of forebrain area in X. laevis models with knockdown of homologs of 3q29 genes, normalized to controls (n = 30â63, *p < 0.05, two-tailed Welchâs T-test with Benjamini-Hochberg correction). Red box indicates rescue of decreased ncbp2 forebrain area with overexpression of the apoptosis inhibitor xiap. (C) Box plot of midbrain area in X. laevis models with knockdown of homologs of 3q29 genes, normalized to controls (n = 30â63, *p < 0.05, two-tailed Welchâs T-test with Benjamini-Hochberg correction). Red box indicates rescue of decreased ncbp2 midbrain area with overexpression of the apoptosis inhibitor xiap. (D) Western blot analysis of X. laevis whole embryos show increased intensity of cleaved caspase-3 bands at 19kD and 17kD with knockdown of homologs of 3q29 genes, including enhanced caspase-3 levels with knockdown of multiple homologs of 3q29 genes and rescued levels with xiap overexpression. β-actin was used as a loading control on the same blot. Representative western blot images shown are cropped; the full blots for both replicates are provided in S12 Fig. (E) Quantification of western blot band intensity for caspase-3 levels, normalized to the loading control. Red box indicates rescue of increased caspase-3 levels with overexpression of the apoptosis inhibitor xiap. All boxplots indicate median (center line), 25th and 75th percentiles (bounds of box), and minimum and maximum (whiskers), with red dotted lines representing the control median. The data shown for the brain area experiments represent pooled results of three experimental batches, and were normalized to the respective controls from each batch. X. laevis embryo diagrams were produced by Nieuwkoop and Farber [117] and adapted from Xenbase [120]. https://doi.org/10.1371/journal.pgen.1008590.g008 |
|
|
Fig 9. Interactions between NCBP2 and other homologs of 3q29 genes contribute to neurodevelopmental defects through conserved cellular pathways. (A) We identified 44 interactions between pairs of Drosophila homologs of 3q29 genes. With the exception of Ulp1 (SENP5), the cellular phenotypes of each homolog were significantly enhanced with simultaneous knockdown of Cbp20. While other homologs of 3q29 genes also interact with each other, our data suggest that Cbp20 is a key modulator of cellular phenotypes within the deletion region. (B) Schematic representing the network context of NCBP2 and other genes in the 3q29 region towards neurodevelopmental phenotypes. We propose that the effects of NCBP2 disruption propagate through a network of functionally-related genes, including other 3q29 genes (highlighted in blue), leading to a cascade of disruptions in key biological mechanisms, including apoptosis and cell cycle pathways. These pathways jointly contribute towards the observed neurodevelopmental phenotypes. https://doi.org/10.1371/journal.pgen.1008590.g009 |
|
|
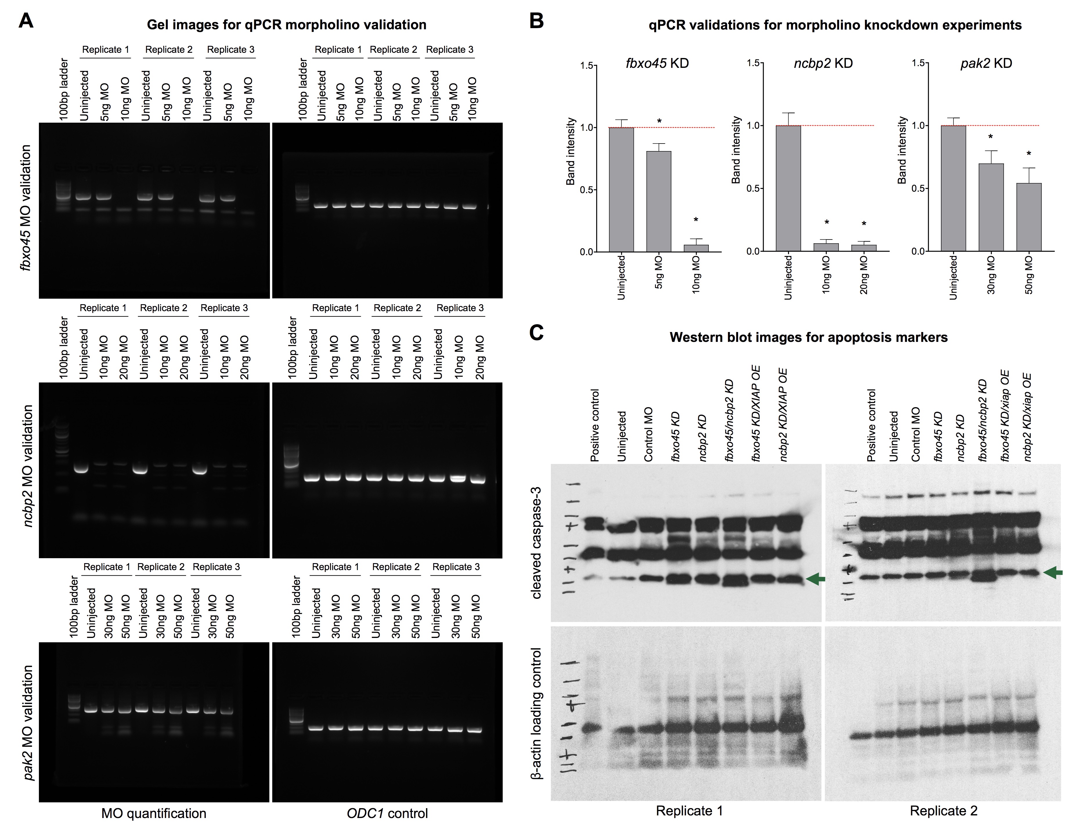
Figure S12. Quantification of 3q29 morpholino knockdown and apoptosis marker levels in X. laevis models. (A) Electrophoretic gels show decreased expression of homologs of 3q29 genes due to morpholino (MO) knockdown at various concentrations in X. laevis embryos. Three replicates (uninjected and two MO concentrations) were performed for each morpholino, and band intensities were compared with expression of ODC1 controls taken from the same cDNA samples and run on gels processed in parallel. (B) Quantification of expression for homologs of 3q29 genes at different MO concentrations, as measured by band intensity ratio to ODC1 controls (n = 3 replicates, *p<0.05, two-tailed Welchâs T-test with Benjamini-Hochberg correction). (C) Full images of western blots for quantification of cleaved caspase-3 levels in X. laevis embryos with MO knockdown of homologs of 3q29 genes. Two replicate experiments were performed, and the intensity of bands at 19kD and 17kD (green arrows), corresponding with cleaved caspase-3, were normalized to those for the β-actin loading controls. Embryos injected with control MO, uninjected embryos, and embryos treated with 30% EtOH as a positive control were included with the embryos injected with 3q29 MOs. https://doi.org/10.1371/journal.pgen.1008590.s012 |
|
|
Figure S13. Eye phenotypes observed with knockdown of homologs of 3q29 genes in X. laevis models. (A) Representative eye images of stage 42 X. laevis tadpoles with MO knockdown of homologs of 3q29 genes (scale bar = 500 μm) show defects in eye size and morphology compared with the control (top). These defects were rescued with co-injection and overexpression of mRNA for homologs of 3q29 genes, as well as overexpression of the apoptosis inhibitor xiap for ncbp2 (bottom). (B) Box plot of eye area in X. laevis models with knockdown of homologs of 3q29 genes, normalized to controls, is shown (n = 48â71, *p < 0.05, two-tailed Welchâs T-test with Benjamini-Hochberg correction). Models with ncbp2 knockdown and xiap overexpression showed an increased eye size compared with ncbp2 knockdown. (C) Box plot of eye area in X. laevis models with knockdown of homologs of 3q29 genes and overexpression of mRNA for homologs of 3q29 genes, normalized to controls, is shown (n = 56â63, *p < 0.05, two-tailed Welchâs T-test with Benjamini-Hochberg correction). All boxplots indicate median (center line), 25th and 75th percentiles (bounds of box), and minimum and maximum (whiskers), with red dotted lines representing the control median. The data shown for the eye area experiments represent pooled results of three experimental batches, and were normalized to the respective controls from each batch. https://doi.org/10.1371/journal.pgen.1008590.s013 |
References [+] :
Abrahams,
SFARI Gene 2.0: a community-driven knowledgebase for the autism spectrum disorders (ASDs).
2013, Pubmed
Abrahams, SFARI Gene 2.0: a community-driven knowledgebase for the autism spectrum disorders (ASDs). 2013, Pubmed
Anders, HTSeq--a Python framework to work with high-throughput sequencing data. 2015, Pubmed
Andrews, Gene networks underlying convergent and pleiotropic phenotypes in a large and systematically-phenotyped cohort with heterogeneous developmental disorders. 2015, Pubmed
Armstrong, Gravitaxis in Drosophila melanogaster: a forward genetic screen. 2006, Pubmed
Baba, Psychiatric-disorder-related behavioral phenotypes and cortical hyperactivity in a mouse model of 3q29 deletion syndrome. 2019, Pubmed
Ballif, Expanding the clinical phenotype of the 3q29 microdeletion syndrome and characterization of the reciprocal microduplication. 2008, Pubmed
Batalla, Apoptotic markers in cultured fibroblasts correlate with brain metabolites and regional brain volume in antipsychotic-naive first-episode schizophrenia and healthy controls. 2015, Pubmed
Bilder, Cooperative regulation of cell polarity and growth by Drosophila tumor suppressors. 2000, Pubmed
Bilen, Genome-wide screen for modifiers of ataxin-3 neurodegeneration in Drosophila. 2007, Pubmed
Bolger, Trimmomatic: a flexible trimmer for Illumina sequence data. 2014, Pubmed
Brand, Targeted gene expression as a means of altering cell fates and generating dominant phenotypes. 1993, Pubmed
Budnik, Regulation of synapse structure and function by the Drosophila tumor suppressor gene dlg. 1996, Pubmed
Bult, Mouse Genome Database (MGD) 2019. 2019, Pubmed
Cagan, The emergence of order in the Drosophila pupal retina. 1989, Pubmed
Carbon, AmiGO: online access to ontology and annotation data. 2009, Pubmed
Chen, Disrupted-in-Schizophrenia 1-mediated axon guidance involves TRIO-RAC-PAK small GTPase pathway signaling. 2011, Pubmed
Chintapalli, Using FlyAtlas to identify better Drosophila melanogaster models of human disease. 2007, Pubmed
Coba, Dlgap1 knockout mice exhibit alterations of the postsynaptic density and selective reductions in sociability. 2018, Pubmed
Coe, A genetic model for neurodevelopmental disease. 2012, Pubmed
Courchesne, Neuron number and size in prefrontal cortex of children with autism. 2011, Pubmed
Cukier, Genetic modifiers of MeCP2 function in Drosophila. 2008, Pubmed
Dickman, The schizophrenia susceptibility gene dysbindin controls synaptic homeostasis. 2009, Pubmed
Dietzl, A genome-wide transgenic RNAi library for conditional gene inactivation in Drosophila. 2007, Pubmed
Dong, Cellular stress and apoptosis contribute to the pathogenesis of autism spectrum disorder. 2018, Pubmed
Dougherty, Analytical approaches to RNA profiling data for the identification of genes enriched in specific cells. 2010, Pubmed
Duffney, Autism-like Deficits in Shank3-Deficient Mice Are Rescued by Targeting Actin Regulators. 2015, Pubmed
Eicher, GRASP v2.0: an update on the Genome-Wide Repository of Associations between SNPs and phenotypes. 2015, Pubmed
Ernst, Proliferation and Differentiation Deficits are a Major Convergence Point for Neurodevelopmental Disorders. 2016, Pubmed
Faheem, Molecular genetics of human primary microcephaly: an overview. 2015, Pubmed
Fénelon, Deficiency of Dgcr8, a gene disrupted by the 22q11.2 microdeletion, results in altered short-term plasticity in the prefrontal cortex. 2011, Pubmed
Frappart, An essential function for NBS1 in the prevention of ataxia and cerebellar defects. 2005, Pubmed
Gassó, Increased susceptibility to apoptosis in cultured fibroblasts from antipsychotic-naïve first-episode schizophrenia patients. 2014, Pubmed
Gatto, Drosophila modeling of heritable neurodevelopmental disorders. 2011, Pubmed
Girirajan, Phenotypic heterogeneity of genomic disorders and rare copy-number variants. 2012, Pubmed
Girirajan, Phenotypic variability and genetic susceptibility to genomic disorders. 2010, Pubmed
Girirajan, Human copy number variation and complex genetic disease. 2011, Pubmed
Glantz, Apoptotic mechanisms and the synaptic pathology of schizophrenia. 2006, Pubmed
Glassford, Novel features of 3q29 deletion syndrome: Results from the 3q29 registry. 2016, Pubmed
Gonatopoulos-Pournatzis, Cap-binding complex (CBC). 2014, Pubmed
Graveley, The developmental transcriptome of Drosophila melanogaster. 2011, Pubmed
Green, A Drosophila RNAi collection is subject to dominant phenotypic effects. 2014, Pubmed
Greene, Understanding multicellular function and disease with human tissue-specific networks. 2015, Pubmed
Greenwood, Progression of the morphogenetic furrow in the Drosophila eye: the roles of Hedgehog, Decapentaplegic and the Raf pathway. 1999, Pubmed
Grice, Synergistic interactions between Drosophila orthologues of genes spanned by de novo human CNVs support multiple-hit models of autism. 2015, Pubmed
Harland, Xenopus research: metamorphosed by genetics and genomics. 2011, Pubmed , Xenbase
Hing, Pak functions downstream of Dock to regulate photoreceptor axon guidance in Drosophila. 1999, Pubmed
Hu, An integrative approach to ortholog prediction for disease-focused and other functional studies. 2011, Pubmed
Humbert, Dlg, Scribble and Lgl in cell polarity, cell proliferation and cancer. 2003, Pubmed
Iyer, Quantitative Assessment of Eye Phenotypes for Functional Genetic Studies Using Drosophila melanogaster. 2016, Pubmed
Iyer, Pervasive genetic interactions modulate neurodevelopmental defects of the autism-associated 16p11.2 deletion in Drosophila melanogaster. 2018, Pubmed
Jensen, An interaction-based model for neuropsychiatric features of copy-number variants. 2019, Pubmed
Karayiorgou, Schizophrenia susceptibility associated with interstitial deletions of chromosome 22q11. 1995, Pubmed
Karayiorgou, 22q11.2 microdeletions: linking DNA structural variation to brain dysfunction and schizophrenia. 2010, Pubmed
Karimi, Xenbase: a genomic, epigenomic and transcriptomic model organism database. 2018, Pubmed , Xenbase
Kim, TopHat2: accurate alignment of transcriptomes in the presence of insertions, deletions and gene fusions. 2013, Pubmed
Kim, Isolation of Rho GTPase effector pathways during axon development. 2003, Pubmed
Kirov, De novo CNV analysis implicates specific abnormalities of postsynaptic signalling complexes in the pathogenesis of schizophrenia. 2012, Pubmed
Kornbluth, Apoptosis in Drosophila: neither fish nor fowl (nor man, nor worm). 2005, Pubmed
Kreczmanski, Volume, neuron density and total neuron number in five subcortical regions in schizophrenia. 2007, Pubmed
Krishnan, Genome-wide prediction and functional characterization of the genetic basis of autism spectrum disorder. 2016, Pubmed
Kumar, Building an ommatidium one cell at a time. 2012, Pubmed
Lek, Analysis of protein-coding genetic variation in 60,706 humans. 2016, Pubmed
Levy, Transferrin receptor is necessary for development of erythrocytes and the nervous system. 1999, Pubmed
Lindsay, Tbx1 haploinsufficieny in the DiGeorge syndrome region causes aortic arch defects in mice. 2001, Pubmed
Livak, Analysis of relative gene expression data using real-time quantitative PCR and the 2(-Delta Delta C(T)) Method. 2001, Pubmed
Lowery, Neural Explant Cultures from Xenopus laevis. 2012, Pubmed , Xenbase
Luo, Huntingtin promotes cell survival by preventing Pak2 cleavage. 2009, Pubmed
Malhotra, CNVs: harbingers of a rare variant revolution in psychiatric genetics. 2012, Pubmed
Maquat, Nonsense-mediated mRNA decay: splicing, translation and mRNP dynamics. 2004, Pubmed
Marlin, Functional PAK-2 knockout and replacement with a caspase cleavage-deficient mutant in mice reveals differential requirements of full-length PAK-2 and caspase-activated PAK-2p34. 2011, Pubmed
Marshak, Cell-autonomous alterations in dendritic arbor morphology and connectivity induced by overexpression of MeCP2 in Xenopus central neurons in vivo. 2012, Pubmed , Xenbase
Mendoza-Topaz, DLGS97/SAP97 is developmentally upregulated and is required for complex adult behaviors and synapse morphology and function. 2008, Pubmed
Mi, PANTHER version 11: expanded annotation data from Gene Ontology and Reactome pathways, and data analysis tool enhancements. 2017, Pubmed
Miller, Transcriptional landscape of the prenatal human brain. 2014, Pubmed
Morales, Drosophila fragile X protein, DFXR, regulates neuronal morphology and function in the brain. 2002, Pubmed
Mukai, Molecular substrates of altered axonal growth and brain connectivity in a mouse model of schizophrenia. 2015, Pubmed
Mulle, The 3q29 deletion confers >40-fold increase in risk for schizophrenia. 2015, Pubmed
Mulle, Microdeletions of 3q29 confer high risk for schizophrenia. 2010, Pubmed
Müller, Molecular characterization and spatial distribution of SAP97, a novel presynaptic protein homologous to SAP90 and the Drosophila discs-large tumor suppressor protein. 1995, Pubmed
Neufeld, A genetic screen to identify components of the sina signaling pathway in Drosophila eye development. 1998, Pubmed
Ng, Rho GTPases regulate axon growth through convergent and divergent signaling pathways. 2004, Pubmed
Nicholas, The molecular landscape of ASPM mutations in primary microcephaly. 2009, Pubmed
O'Leary, Reference sequence (RefSeq) database at NCBI: current status, taxonomic expansion, and functional annotation. 2016, Pubmed
Oortveld, Human intellectual disability genes form conserved functional modules in Drosophila. 2013, Pubmed
Pabis, Binding properties and dynamic localization of an alternative isoform of the cap-binding complex subunit CBP20. 2010, Pubmed
Park, The Shank family of postsynaptic density proteins interacts with and promotes synaptic accumulation of the beta PIX guanine nucleotide exchange factor for Rac1 and Cdc42. 2003, Pubmed
Parnas, Regulation of postsynaptic structure and protein localization by the Rho-type guanine nucleotide exchange factor dPix. 2001, Pubmed
Paterlini, Transcriptional and behavioral interaction between 22q11.2 orthologs modulates schizophrenia-related phenotypes in mice. 2005, Pubmed
Petrovski, Genic intolerance to functional variation and the interpretation of personal genomes. 2013, Pubmed
Pinto, Functional impact of global rare copy number variation in autism spectrum disorders. 2010, Pubmed
Pollak, Neuropsychiatric phenotypes and a distinct constellation of ASD features in 3q29 deletion syndrome: results from the 3q29 registry. 2019, Pubmed
Poulton, Microcephaly with simplified gyration, epilepsy, and infantile diabetes linked to inappropriate apoptosis of neural progenitors. 2011, Pubmed
Pratt, Modeling human neurodevelopmental disorders in the Xenopus tadpole: from mechanisms to therapeutic targets. 2013, Pubmed , Xenbase
Purcell, A polygenic burden of rare disruptive mutations in schizophrenia. 2014, Pubmed
Quintero-Rivera, Autistic and psychiatric findings associated with the 3q29 microdeletion syndrome: case report and review. 2010, Pubmed
Reiter, A systematic analysis of human disease-associated gene sequences in Drosophila melanogaster. 2001, Pubmed
Robinson, edgeR: a Bioconductor package for differential expression analysis of digital gene expression data. 2010, Pubmed
Rutkowski, Unraveling the genetic architecture of copy number variants associated with schizophrenia and other neuropsychiatric disorders. 2017, Pubmed
Rutkowski, Behavioral changes and growth deficits in a CRISPR engineered mouse model of the schizophrenia-associated 3q29 deletion. 2021, Pubmed
Sabin, Ars2 regulates both miRNA- and siRNA- dependent silencing and suppresses RNA virus infection in Drosophila. 2009, Pubmed
Saiga, Fbxo45 forms a novel ubiquitin ligase complex and is required for neuronal development. 2009, Pubmed
Schneider, NIH Image to ImageJ: 25 years of image analysis. 2012, Pubmed
Shao, Schizophrenia susceptibility gene dysbindin regulates glutamatergic and dopaminergic functions via distinctive mechanisms in Drosophila. 2011, Pubmed
Sherwood, Drosophila spastin regulates synaptic microtubule networks and is required for normal motor function. 2004, Pubmed
Shin, Phosphorylation of p85 beta PIX, a Rac/Cdc42-specific guanine nucleotide exchange factor, via the Ras/ERK/PAK2 pathway is required for basic fibroblast growth factor-induced neurite outgrowth. 2002, Pubmed
Silver, The exon junction complex component Magoh controls brain size by regulating neural stem cell division. 2010, Pubmed
Sive, Microinjection of Xenopus oocytes. 2010, Pubmed , Xenbase
Steller, Regulation of apoptosis in Drosophila. 2008, Pubmed
Thaker, Mosaic analysis gives an estimate of the extent of genomic involvement in the development of the visual system in Drosophila melanogaster. 1992, Pubmed
The Gene Ontology Consortium, The Gene Ontology Resource: 20 years and still GOing strong. 2019, Pubmed
Thomas, A fly's eye view of biology. 1999, Pubmed
Thomas, Synaptic clustering of the cell adhesion molecule fasciclin II by discs-large and its role in the regulation of presynaptic structure. 1997, Pubmed
Thormann, Flexible and scalable diagnostic filtering of genomic variants using G2P with Ensembl VEP. 2019, Pubmed
Thurmond, FlyBase 2.0: the next generation. 2019, Pubmed
Tittel, A comparison of programmed cell death between species. 2000, Pubmed
Turner, denovo-db: a compendium of human de novo variants. 2017, Pubmed
UniProt Consortium, UniProt: the universal protein knowledgebase. 2018, Pubmed
Walch, Emerging role of the scaffolding protein Dlg1 in vesicle trafficking. 2013, Pubmed
Wang, PAK2 Haploinsufficiency Results in Synaptic Cytoskeleton Impairment and Autism-Related Behavior. 2018, Pubmed
Wang, Early embryonic lethality in mice with targeted deletion of the CTP:phosphocholine cytidylyltransferase alpha gene (Pcyt1a). 2005, Pubmed
Wangler, Fruit flies in biomedical research. 2015, Pubmed
Warde-Farley, The GeneMANIA prediction server: biological network integration for gene prioritization and predicting gene function. 2010, Pubmed
Wu, A Drosophila model for Angelman syndrome. 2008, Pubmed
Xu, Genetic control of programmed cell death (apoptosis) in Drosophila. 2009, Pubmed
Yamaguchi, Programmed cell death in neurodevelopment. 2015, Pubmed
Ye, Primer-BLAST: a tool to design target-specific primers for polymerase chain reaction. 2012, Pubmed
