XB-ART-56693
iScience
2019 Jun 28;16:485-498. doi: 10.1016/j.isci.2019.06.013.
Show Gene links
Show Anatomy links
The Spatiotemporal Control of Zygotic Genome Activation.
Gentsch GE, Owens NDL, Smith JC.
???displayArticle.abstract???
One of the earliest and most significant events in embryonic development is zygotic genome activation (ZGA). In several species, bulk transcription begins at the midblastula transition (MBT) when, after a certain number of cleavages, the embryo attains a particular nuclear-to-cytoplasmic (N/C) ratio, maternal repressors become sufficiently diluted, and the cell cycle slows down. Here we resolve the frog ZGA in time and space by profiling RNA polymerase II (RNAPII) engagement and its transcriptional readout. We detect a gradual increase in both the quantity and the length of RNAPII elongation before the MBT, revealing that >1,000 zygotic genes disregard the N/C timer for their activation and that the sizes of newly transcribed genes are not necessarily constrained by cell cycle duration. We also find that Wnt, Nodal, and BMP signaling together generate most of the spatiotemporal dynamics of regional ZGA, directing the formation of orthogonal body axes and proportionate germ layers.
???displayArticle.pubmedLink??? 31229896
???displayArticle.pmcLink??? PMC6593175
???displayArticle.link??? iScience
???displayArticle.grants??? [+]
Genes referenced: ctnnb1 eomes fgf20 nodal3 nodal5 sia2 smad1 smad2 tbxt tbxt.2 ventx1 zeb2 znf470
GO keywords: RNA polymerase II activity [+]
???displayArticle.morpholinos??? ctnnb1 MO2 eomes MO1 pou5f3.2 MO7 pou5f3.3 MO8 sox3 MO5 tbxt.2 MO3 tbxt.2 MO4 tbxt MO2 tbxt MO3 vegt MO10 vegt MO3
???displayArticle.gses??? GSE122551: Xenbase, NCBI
Phenotypes: Xla Wt + ctnnb1 MO(Fig 2B r2c4)
???attribute.lit??? ???displayArticles.show???
|
|
Graphical abstract |
|
|
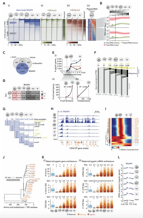
Figure S1. Dynamics and Architecture of ZGA in X. tropicalis, Related to Figure 1. (A) Progression of ZGA from the 32-cell to the late gastrula stage based on (i) whole gene body (fulllength) occupancy of RNAPII (i.e., RNAPII was enriched across entire gene bodies; see Transparent Methods). Co-aligned: Active histone marks H3K4me1 (ii) and H3K36me3 (iii) (Hontelez et al., 2015) and intronic signal from the high time-resolution profile of poly(A) RNA (iv) (Owens et al., 2016). The horizontal dotted line separates RNAPII-engaged (RNAPII+) from non-engaged (RNAPII-) genes as detected until the late gastrula stage. The vertical dotted lines in the poly(A) RNA plot indicate the developmental time points of the MBT (white) and the late gastrula stage (black), respectively. (B) Transcript feature levels (mean +/- SD) during the maternal-to-zygotic transition. Asterisk, polyadenylation immediately after fertilization (Collart et al., 2014) transiently increased the intronic signal obtained from the poly(A) RNA samples. (C) Venn diagram of zygotic genes detected by full-length RNAPII occupancy or reduced exonic or intronic transcript counts upon blocking RNAPII-mediated transcription with α-amanitin. (D) Pairwise Spearmanâs correlations (Rs) of enrichment values resulting from RNAPII profiling and 4sU tagging to detect zygotic genes at indicated developmental stages. (E) Plots of the number of active and newly activated genes (i) or newly activated genes versus the developmental time (i), the number of completed cell divisions (ii) or formed blastomeres (iii). (F) Alluvial diagram of spatio-temporal ZGA including maternally inherited RNA transcripts of genes not activated by the late gastrula stage. Tissue-specificity inferred from regional transcript enrichments along the animal-vegetal or the dorso-ventral or both axes (Blitz et al., 2017). (G) Numbers of genes with full-length RNAPII occupancy at indicated developmental stages. Examples of ubiquitously (black) and tissue-specifically (orange) expressed genes are listed to the right. (H) RNAPII dynamics at the Cys2-His2 [C2H2] zinc finger (ZF) cluster from the 32-cell to the early neurula stage. (I) Expression dynamics of C2H2 ZF genes normalized to maximal transcript levels recorded between fertilization and 23.5 hpf (Owens et al., 2016). (J) Phylogenetic tree of the C2H2 ZF genes shown in (H,I). Maternal VegT (mVegT), outgroup TF of this phylogenetic tree. (K) Beeswarm boxplots showing various metrics of the zygotic/maternal genes (i) and mRNA (ii) during ZGA. Asterisks, significant Wilcoxon rank-sum tests against maternal and post-MBT activated genes and corresponding effect sizes (reffect): # introns, p <2.1e-13, reffect 0.07-0.43; à intron (kb), p <7.9e-7, reffect 0.07-0.42; CDS (kb), p <3e-7, reffect 0.05-0.27; mRNA (kb), p <7e-11, reffect 0.06-0.32; 5â UTR (kb), p <0.015, reffect 0.03-0.15; and 3â UTR (kb), p <1.4e-6, reffect 0.04-0.21. (L) Meta-profiles (mean +/- SD) of RNAPII (separated by developmental stage) and input (negative control) densities at zygotic genes. Abbreviations: 32, 32-cell; 128, 128-cell; 1K, 1,024-cell; MBT, mid-blastula transition; mG, mid-gastrula; lG, late gastrula; eN, early neurula; 4sU, 4-thiouridine; Mdn, median; TPM, transcripts per million. |
|
|
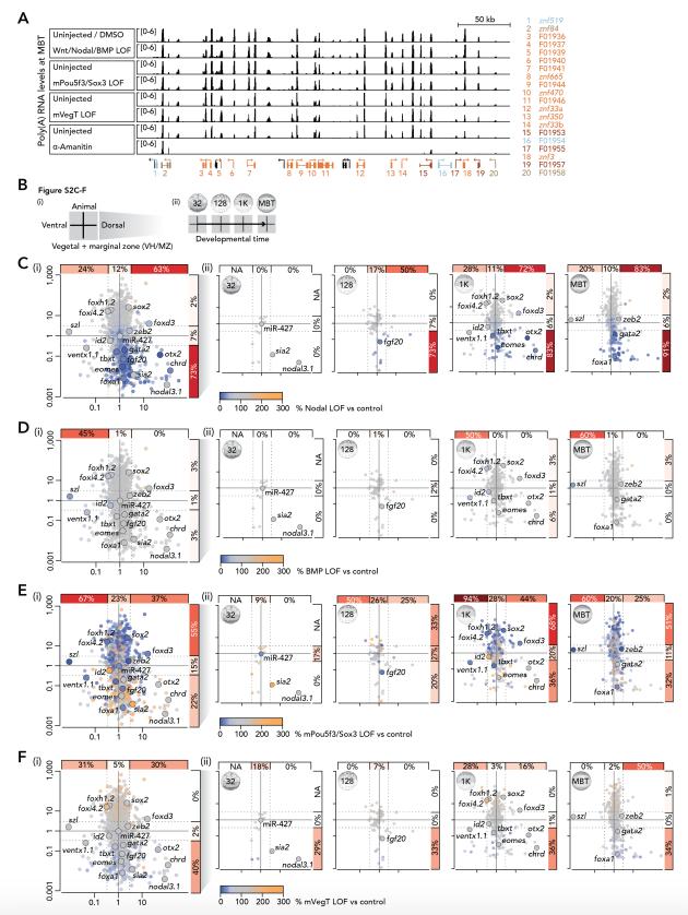
Figure S2. Effect of Canonical Wnt, Nodal and BMP Signals on ZGA, Related to Figure 2. (A) Poly(A) RNA profiles of the C2H2 ZF cluster (Figure S1H) for indicated control and LOFs at the MBT. (B) Graphical explanations of figure panels (C-F). (C-F) Summary (i) and temporal resolution (ii) of gene mis-regulations upon the LOF of Nodal (C) or BMP (D) signaling or maternal Pou5f3/Sox3 (mPou5f3/Sox3) (E) or VegT (mVegT) (F). Percentages only refer to the down-regulated genes (by â¥1/3 compared to control expression level) among all zygotic genes with the same range of expression ratios along the animal-vegetal or the dorso-ventral axes. |
|
|
Figure S3. Relationship between Canonical Wnt, Nodal and BMP to Control Regional ZGA, Related to Figure 3. (A-C,E,H-J,L) Scatter plots of relative (% to control) transcript levels between indicated LOFs with each dot (gene) color-coded according to a third attribute: (A,H,I) relative (% to control) transcript levels, (B) synergy factors between single inductive signals, and (C,E,J,L) regional expression ratios between opposite ends of the indicated axis. (G,N) Venn diagram of down-regulated genes by indicated LOFs. (D,F,K,M) Beeswarm boxplots of regional expression (as measured along the indicated axes) depending on increased Wnt-Nodal (D,F) or Nodal-BMP (K,M) synergy. (O) Coverage and enrichment of Smad and β-catenin-associated DNA motifs (SMAD and bHSH motifs) at endogenous binding sites of β-catenin, Smad1, Smad2 (Gentsch et al., 2018b) at indicated developmental stages (color-coded). |
|
|
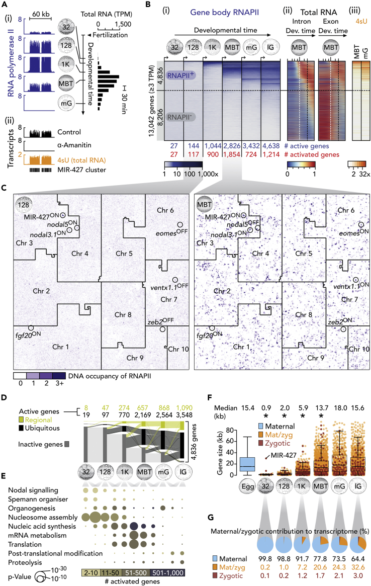
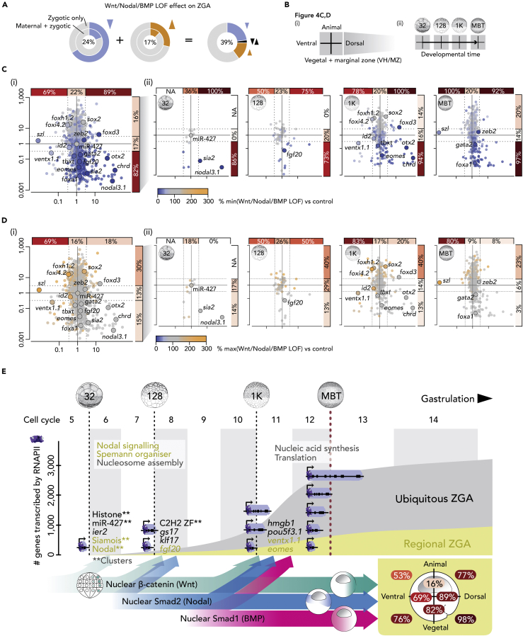
Figure 1. Dynamics and Architecture of ZGA in X. tropicalis(A) (i) Genome-wide profiling of RNAPII and total RNA (Owens et al., 2016) to determine temporal ZGA dynamics. (ii) Complementary approach to detect transcriptionally active genes by α-amanitin-induced loss and 4sU enrichment of nascent (zygotic) transcripts.(B) Progression of ZGA from the 32-cell to the late gastrula stage based on (i) whole gene body (full-length) occupancy of RNAPII (i.e., RNAPII was enriched across entire gene bodies; see Transparent Methods). Co-aligned: (ii) High time-resolution of total RNA, separated by intron- and exon-derived signals, from fertilization to the late gastrula stage, and (iii) enrichments of 4sU-tagged RNA at the MBT and the mid-gastrula stage. Numbers below RNAPII heatmap represent counts of active (blue) and activated (red) genes at the indicated developmental stages. The horizontal dotted line separates RNAPII-engaged (RNAPII+) from non-engaged (RNAPIIâ) genes as detected until the late gastrula stage. The vertical dotted lines in the total RNA plots indicate the developmental time points of the MBT (white) and the late gastrula stage (black), respectively.(C) 2D space-filling (Hilbert) curves showing RNAPII recruitment to chromosomes (Chr) at the 128-cell stage and the MBT. A few zygotic genes are highlighted as being active (ON) or not (OFF) based on their engagement with RNAPII.(D) Alluvial diagram of spatiotemporal ZGA. Tissue specificity inferred from regional transcript enrichments along the animal-vegetal or the dorsoventral axes or both (Blitz et al., 2017).(E) ZGA-associated enrichment of biological processes. The statistical significance of enrichment (hypergeometric p-value) an the number of activated genes associated with each biological process are visualized by bubble size and color, respectively.(F) Beeswarm boxplots of maternal and/or zygotic gene sizes. *, p < 1.9 à 10â7 (Wilcoxon rank-sum test against maternal and post-MBT activated genes); reffect 0.06 (âMBTâ vs âEggâ) - 0.48 (â128â vs âmGâ).(G) Maternal/zygotic contribution to the transcriptome deduced from full-length RNAPII occupancy and maternally inherited RNA.Abbreviations: 32, 32-cell; 128, 128-cell; 1K, 1,024-cell; MBT, midblastula transition; mG, mid-gastrula; lG, late gastrula; 4sU, 4-thiouridine; Mdn, median; TPM, transcripts per million. See also Figure S1 and Tables S1 and S2. |
|
|
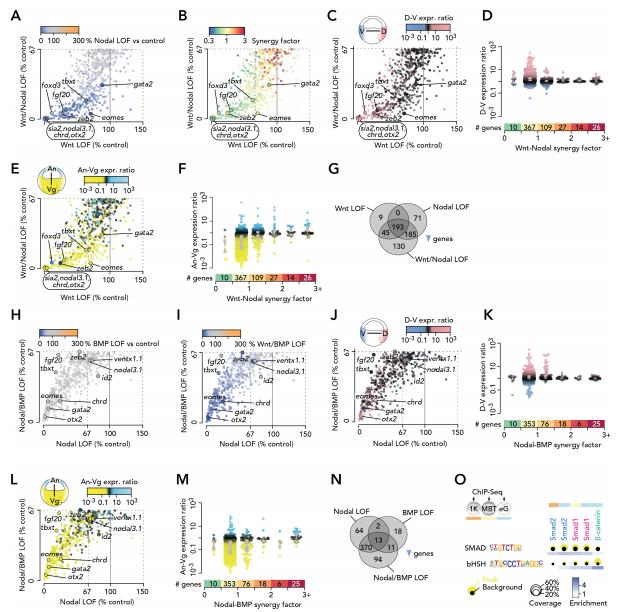
Figure 2. Spatiotemporal ZGA Regulated by Canonical Wnt, Nodal, and BMP Signals(A) Spatiotemporal ZGA and nuclear localization of signal mediators β-catenin (canonical Wnt), Smad2 (Nodal), and Smad1 (BMP) (Faure et al., 2000, Larabell et al., 1997, Schohl and Fagotto, 2002) from the 32-cell to the late gastrula stage.(B) Morphological phenotypes of single and combined signal LOFs at the late gastrula and the mid-tail bud stage. Left (âcontrolâ) pictures are taken from Gentsch et al. (2018b). Bullet points, failed blastopore formation. Arrowheads, excessive neural fold formation. Scale bar, 0.5 mm.(C) Heatmap (i) and bar graph summary (ii) of ZGA mis-regulated in various LOF embryos: α-amanitin, positive control; control MO, negative control. Abbreviations: B, BMP; N, Nodal; W, canonical Wnt; mPS, maternal Pou5f3/Sox3; mV, maternal VegT; 4x zT, four zygotic T-box TFs (zygotic VegT, Eomes, Tbxt and Tbxt.2).(D) Biological processes enriched with mis-regulated and control (not down-regulated or unaffected by the loss of maternal TFs or signaling) sets of zygotic genes under indicated LOFs. The statistical significance of enrichment (hypergeometric p-value) and the number of zygotic genes are visualized by bubble size and color, respectively.(E) Summary (i) and temporal resolution (ii) of Wnt LOF effects on regional ZGA. Percentages only refer to the down-regulated genes among all zygotic genes with similar expression ratios along the animal-vegetal or the dorsoventral axes.See also Figure S2, Tables S1 and S3, and Video S1. |
|
|
Figure 3. Uniform Gene Expression across Dorsoventral Axis Achieved by Wnt/BMP Synergy(A, C, E, F, G, and J) Scatterplots of relative (% to control) transcript levels between indicated LOFs with each dot (gene) color-coded according to a third attribute: (A and B) relative (% to control) transcript levels, (E and F) synergy factors between single inductive signals, and (G and J) regional expression ratios between opposite ends of the indicated axis.(B and D) Venn diagram of down-regulated genes by indicated LOFs.(H and K) Beeswarm boxplots of regional expression (as measured along the indicated axes) depending on increased Wnt-BMP synergy.(I) Whole-mount in situ hybridization (WMISH) of tbxt and eomes transcripts under various LOFs. Control and Nodal LOF pictures are from Gentsch et al. (2018b).See also Figure S3 and Table S3. |
|
|
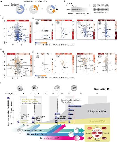
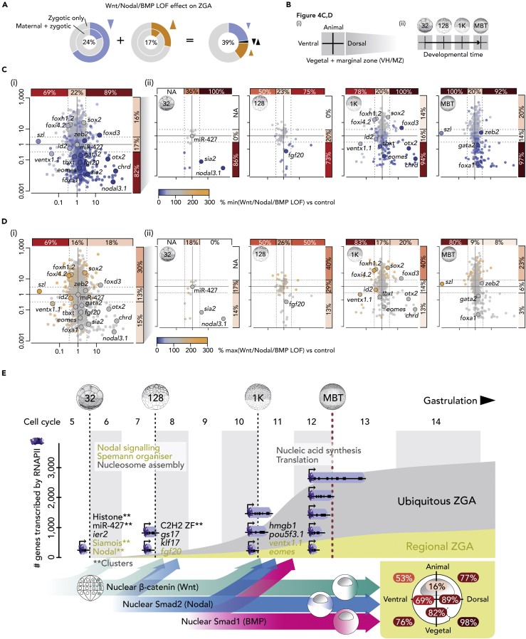
Figure 4. Canonical Wnt, Nodal, and BMP Signals Induce the Majority of Regional ZGA(A) Total percentage of active (zygotic only and maternal-zygotic) genes mis-regulated by Wnt, Nodal, and/or BMP LOF.(B) Graphical explanations of figure panels (C) and (D).(C and D) Summary (i) and temporal resolution (ii) of minimal (C) and maximal (D) transcript levels of active genes (separated by regional expression along the primary body axes) detected among Wnt, Nodal, and/or BMP LOFs. Percentages only refer to the down-regulated (C) or up-regulated (D) genes among all zygotic genes with the same range of expression ratios along the animal-vegetal or dorsoventral axes.(E) Exponential activation of gradually longer genes before the MBT (bulk ZGA) when cell divisions occur at rapid and nearly constant intervals (â¼20 min at 28°C). Sequential induction of the canonical Wnt, Nodal, and BMP pathway is critical to high percentages of regional ZGA (as measured along the two primary body axes within the indicated halves and quadrants of an early gastrula embryo): e.g., â¼89% or â¼98% of gene expression enriched in the dorsal half or vegetal-dorsal quadrant, respectively. |
|
|
|
|
|
Figure 1. Dynamics and Architecture of ZGA in X. tropicalis(A) (i) Genome-wide profiling of RNAPII and total RNA (Owens et al., 2016) to determine temporal ZGA dynamics. (ii) Complementary approach to detect transcriptionally active genes by α-amanitin-induced loss and 4sU enrichment of nascent (zygotic) transcripts.(B) Progression of ZGA from the 32-cell to the late gastrula stage based on (i) whole gene body (full-length) occupancy of RNAPII (i.e., RNAPII was enriched across entire gene bodies; see Transparent Methods). Co-aligned: (ii) High time-resolution of total RNA, separated by intron- and exon-derived signals, from fertilization to the late gastrula stage, and (iii) enrichments of 4sU-tagged RNA at the MBT and the mid-gastrula stage. Numbers below RNAPII heatmap represent counts of active (blue) and activated (red) genes at the indicated developmental stages. The horizontal dotted line separates RNAPII-engaged (RNAPII+) from non-engaged (RNAPII−) genes as detected until the late gastrula stage. The vertical dotted lines in the total RNA plots indicate the developmental time points of the MBT (white) and the late gastrula stage (black), respectively.(C) 2D space-filling (Hilbert) curves showing RNAPII recruitment to chromosomes (Chr) at the 128-cell stage and the MBT. A few zygotic genes are highlighted as being active (ON) or not (OFF) based on their engagement with RNAPII.(D) Alluvial diagram of spatiotemporal ZGA. Tissue specificity inferred from regional transcript enrichments along the animal-vegetal or the dorsoventral axes or both (Blitz et al., 2017).(E) ZGA-associated enrichment of biological processes. The statistical significance of enrichment (hypergeometric p-value) an the number of activated genes associated with each biological process are visualized by bubble size and color, respectively.(F) Beeswarm boxplots of maternal and/or zygotic gene sizes. *, p < 1.9 × 10−7 (Wilcoxon rank-sum test against maternal and post-MBT activated genes); reffect 0.06 (“MBT” vs “Egg”) - 0.48 (“128” vs “mG”).(G) Maternal/zygotic contribution to the transcriptome deduced from full-length RNAPII occupancy and maternally inherited RNA.Abbreviations: 32, 32-cell; 128, 128-cell; 1K, 1,024-cell; MBT, midblastula transition; mG, mid-gastrula; lG, late gastrula; 4sU, 4-thiouridine; Mdn, median; TPM, transcripts per million. See also Figure S1 and Tables S1 and S2. |
|
|
Figure 2. Spatiotemporal ZGA Regulated by Canonical Wnt, Nodal, and BMP Signals(A) Spatiotemporal ZGA and nuclear localization of signal mediators β-catenin (canonical Wnt), Smad2 (Nodal), and Smad1 (BMP) (Faure et al., 2000, Larabell et al., 1997, Schohl and Fagotto, 2002) from the 32-cell to the late gastrula stage.(B) Morphological phenotypes of single and combined signal LOFs at the late gastrula and the mid-tail bud stage. Left (“control”) pictures are taken from Gentsch et al. (2018b). Bullet points, failed blastopore formation. Arrowheads, excessive neural fold formation. Scale bar, 0.5 mm.(C) Heatmap (i) and bar graph summary (ii) of ZGA mis-regulated in various LOF embryos: α-amanitin, positive control; control MO, negative control. Abbreviations: B, BMP; N, Nodal; W, canonical Wnt; mPS, maternal Pou5f3/Sox3; mV, maternal VegT; 4x zT, four zygotic T-box TFs (zygotic VegT, Eomes, Tbxt and Tbxt.2).(D) Biological processes enriched with mis-regulated and control (not down-regulated or unaffected by the loss of maternal TFs or signaling) sets of zygotic genes under indicated LOFs. The statistical significance of enrichment (hypergeometric p-value) and the number of zygotic genes are visualized by bubble size and color, respectively.(E) Summary (i) and temporal resolution (ii) of Wnt LOF effects on regional ZGA. Percentages only refer to the down-regulated genes among all zygotic genes with similar expression ratios along the animal-vegetal or the dorsoventral axes.See also Figure S2, Tables S1 and S3, and Video S1. |
|
|
Figure 3. Uniform Gene Expression across Dorsoventral Axis Achieved by Wnt/BMP Synergy(A, C, E, F, G, and J) Scatterplots of relative (% to control) transcript levels between indicated LOFs with each dot (gene) color-coded according to a third attribute: (A and B) relative (% to control) transcript levels, (E and F) synergy factors between single inductive signals, and (G and J) regional expression ratios between opposite ends of the indicated axis.(B and D) Venn diagram of down-regulated genes by indicated LOFs.(H and K) Beeswarm boxplots of regional expression (as measured along the indicated axes) depending on increased Wnt-BMP synergy.(I) Whole-mount in situ hybridization (WMISH) of tbxt and eomes transcripts under various LOFs. Control and Nodal LOF pictures are from Gentsch et al. (2018b).See also Figure S3 and Table S3. |
|
|
Figure 4. Canonical Wnt, Nodal, and BMP Signals Induce the Majority of Regional ZGA(A) Total percentage of active (zygotic only and maternal-zygotic) genes mis-regulated by Wnt, Nodal, and/or BMP LOF.(B) Graphical explanations of figure panels (C) and (D).(C and D) Summary (i) and temporal resolution (ii) of minimal (C) and maximal (D) transcript levels of active genes (separated by regional expression along the primary body axes) detected among Wnt, Nodal, and/or BMP LOFs. Percentages only refer to the down-regulated (C) or up-regulated (D) genes among all zygotic genes with the same range of expression ratios along the animal-vegetal or dorsoventral axes.(E) Exponential activation of gradually longer genes before the MBT (bulk ZGA) when cell divisions occur at rapid and nearly constant intervals (∼20 min at 28°C). Sequential induction of the canonical Wnt, Nodal, and BMP pathway is critical to high percentages of regional ZGA (as measured along the two primary body axes within the indicated halves and quadrants of an early gastrula embryo): e.g., ∼89% or ∼98% of gene expression enriched in the dorsal half or vegetal-dorsal quadrant, respectively. |
References [+] :
Agius, Endodermal Nodal-related signals and mesoderm induction in Xenopus. 2000, Pubmed , Xenbase
Ali-Murthy, An essential role for zygotic expression in the pre-cellular Drosophila embryo. 2013, Pubmed
Anderson, Desynchronizing Embryonic Cell Division Waves Reveals the Robustness of Xenopus laevis Development. 2017, Pubmed , Xenbase
Arnold, Making a commitment: cell lineage allocation and axis patterning in the early mouse embryo. 2009, Pubmed
Blitz, A catalog of Xenopus tropicalis transcription factors and their regional expression in the early gastrula stage embryo. 2017, Pubmed , Xenbase
Blythe, Zygotic genome activation triggers the DNA replication checkpoint at the midblastula transition. 2015, Pubmed
Boija, Transcription Factors Activate Genes through the Phase-Separation Capacity of Their Activation Domains. 2018, Pubmed
Bolton, The relationship between cleavage, DNA replication, and gene expression in the mouse 2-cell embryo. 1984, Pubmed
Braude, Human gene expression first occurs between the four- and eight-cell stages of preimplantation development. 1988, Pubmed
Chen, A global change in RNA polymerase II pausing during the Drosophila midblastula transition. 2013, Pubmed
Chen, The Overlooked Fact: Fundamental Need for Spike-In Control for Virtually All Genome-Wide Analyses. 2015, Pubmed
Cho, Mediator and RNA polymerase II clusters associate in transcription-dependent condensates. 2018, Pubmed
Chong, Imaging dynamic and selective low-complexity domain interactions that control gene transcription. 2018, Pubmed
Christian, Interactions between Xwnt-8 and Spemann organizer signaling pathways generate dorsoventral pattern in the embryonic mesoderm of Xenopus. 1993, Pubmed , Xenbase
Churchman, Nascent transcript sequencing visualizes transcription at nucleotide resolution. 2011, Pubmed
Collart, High-resolution analysis of gene activity during the Xenopus mid-blastula transition. 2014, Pubmed , Xenbase
Cuny, Structure-activity relationship study of bone morphogenetic protein (BMP) signaling inhibitors. 2008, Pubmed
De Iaco, DPPA2 and DPPA4 are necessary to establish a 2C-like state in mouse embryonic stem cells. 2019, Pubmed
Du, Allelic reprogramming of 3D chromatin architecture during early mammalian development. 2017, Pubmed
Eckersley-Maslin, Dppa2 and Dppa4 directly regulate the Dux-driven zygotic transcriptional program. 2019, Pubmed
Faure, Endogenous patterns of TGFbeta superfamily signaling during early Xenopus development. 2000, Pubmed , Xenbase
Flyamer, Single-nucleus Hi-C reveals unique chromatin reorganization at oocyte-to-zygote transition. 2017, Pubmed
Fuentealba, Integrating patterning signals: Wnt/GSK3 regulates the duration of the BMP/Smad1 signal. 2007, Pubmed , Xenbase
Fukaya, Rapid Rates of Pol II Elongation in the Drosophila Embryo. 2017, Pubmed
Gentsch, Innate Immune Response and Off-Target Mis-splicing Are Common Morpholino-Induced Side Effects in Xenopus. 2018, Pubmed , Xenbase
Giraldez, MicroRNAs regulate brain morphogenesis in zebrafish. 2005, Pubmed
Giraldez, Zebrafish MiR-430 promotes deadenylation and clearance of maternal mRNAs. 2006, Pubmed
Gu, HilbertCurve: an R/Bioconductor package for high-resolution visualization of genomic data. 2016, Pubmed
Halley-Stott, Mitosis gives a brief window of opportunity for a change in gene transcription. 2014, Pubmed
Hamatani, Dynamics of global gene expression changes during mouse preimplantation development. 2004, Pubmed
Harvey, Identification of the zebrafish maternal and paternal transcriptomes. 2013, Pubmed
Harvey, no tail integrates two modes of mesoderm induction. 2010, Pubmed
Heasman, Beta-catenin signaling activity dissected in the early Xenopus embryo: a novel antisense approach. 2000, Pubmed , Xenbase
Heasman, Patterning the early Xenopus embryo. 2006, Pubmed , Xenbase
Heyn, The earliest transcribed zygotic genes are short, newly evolved, and different across species. 2014, Pubmed
Ho, Inhibitor-resistant type I receptors reveal specific requirements for TGF-beta signaling in vivo. 2006, Pubmed , Xenbase
Hontelez, Embryonic transcription is controlled by maternally defined chromatin state. 2015, Pubmed , Xenbase
Hug, Chromatin Architecture Emerges during Zygotic Genome Activation Independent of Transcription. 2017, Pubmed
Inman, SB-431542 is a potent and specific inhibitor of transforming growth factor-beta superfamily type I activin receptor-like kinase (ALK) receptors ALK4, ALK5, and ALK7. 2002, Pubmed
Jones, Nodal-related signals induce axial mesoderm and dorsalize mesoderm during gastrulation. 1995, Pubmed , Xenbase
Joseph, Competition between histone and transcription factor binding regulates the onset of transcription in zebrafish embryos. 2017, Pubmed
Jukam, Zygotic Genome Activation in Vertebrates. 2017, Pubmed
Kaaij, Systemic Loss and Gain of Chromatin Architecture throughout Zebrafish Development. 2018, Pubmed
Kane, The zebrafish midblastula transition. 1993, Pubmed
Ke, 3D Chromatin Structures of Mature Gametes and Structural Reprogramming during Mammalian Embryogenesis. 2017, Pubmed
Kimelman, Mesoderm induction: from caps to chips. 2006, Pubmed , Xenbase
Langley, New insights into the maternal to zygotic transition. 2014, Pubmed , Xenbase
Larabell, Establishment of the dorso-ventral axis in Xenopus embryos is presaged by early asymmetries in beta-catenin that are modulated by the Wnt signaling pathway. 1997, Pubmed , Xenbase
Lee, Nanog, Pou5f1 and SoxB1 activate zygotic gene expression during the maternal-to-zygotic transition. 2013, Pubmed
Leichsenring, Pou5f1 transcription factor controls zygotic gene activation in vertebrates. 2013, Pubmed , Xenbase
Lemaire, Expression cloning of Siamois, a Xenopus homeobox gene expressed in dorsal-vegetal cells of blastulae and able to induce a complete secondary axis. 1995, Pubmed , Xenbase
Liang, The zinc-finger protein Zelda is a key activator of the early zygotic genome in Drosophila. 2008, Pubmed
Liu, Inherited DNA methylation primes the establishment of accessible chromatin during genome activation. 2018, Pubmed
Lott, Noncanonical compensation of zygotic X transcription in early Drosophila melanogaster development revealed through single-embryo RNA-seq. 2011, Pubmed
Lu, Establishing Chromatin Regulatory Landscape during Mouse Preimplantation Development. 2016, Pubmed
Lu, Coupling of zygotic transcription to mitotic control at the Drosophila mid-blastula transition. 2009, Pubmed
Lund, Deadenylation of maternal mRNAs mediated by miR-427 in Xenopus laevis embryos. 2009, Pubmed , Xenbase
Mathavan, Transcriptome analysis of zebrafish embryogenesis using microarrays. 2005, Pubmed
Newport, A major developmental transition in early Xenopus embryos: I. characterization and timing of cellular changes at the midblastula stage. 1982, Pubmed , Xenbase
Newport, A major developmental transition in early Xenopus embryos: II. Control of the onset of transcription. 1982, Pubmed , Xenbase
Nudelman, High resolution annotation of zebrafish transcriptome using long-read sequencing. 2018, Pubmed
Owens, Measuring Absolute RNA Copy Numbers at High Temporal Resolution Reveals Transcriptome Kinetics in Development. 2016, Pubmed , Xenbase
Reversade, Depletion of Bmp2, Bmp4, Bmp7 and Spemann organizer signals induces massive brain formation in Xenopus embryos. 2005, Pubmed , Xenbase
Sabari, Coactivator condensation at super-enhancers links phase separation and gene control. 2018, Pubmed
Schneider, Beta-catenin translocation into nuclei demarcates the dorsalizing centers in frog and fish embryos. 1996, Pubmed , Xenbase
Schohl, Beta-catenin, MAPK and Smad signaling during early Xenopus development. 2002, Pubmed , Xenbase
Shermoen, Progression of the cell cycle through mitosis leads to abortion of nascent transcripts. 1991, Pubmed
Shrinivas, Enhancer Features that Drive Formation of Transcriptional Condensates. 2019, Pubmed
Skirkanich, An essential role for transcription before the MBT in Xenopus laevis. 2011, Pubmed , Xenbase
Stack, Developmentally regulated activation of apoptosis early in Xenopus gastrulation results in cyclin A degradation during interphase of the cell cycle. 1997, Pubmed , Xenbase
Takahashi, Nodal-related gene Xnr5 is amplified in the Xenopus genome. 2006, Pubmed , Xenbase
Tan, RNA sequencing reveals a diverse and dynamic repertoire of the Xenopus tropicalis transcriptome over development. 2013, Pubmed , Xenbase
Tani, Genomic organization and embryonic expression of miR-430 in medaka (Oryzias latipes): insights into the post-transcriptional gene regulation in early development. 2010, Pubmed
Tao, Maternal wnt11 activates the canonical wnt signaling pathway required for axis formation in Xenopus embryos. 2005, Pubmed , Xenbase
Vassena, Waves of early transcriptional activation and pluripotency program initiation during human preimplantation development. 2011, Pubmed
Whyte, Master transcription factors and mediator establish super-enhancers at key cell identity genes. 2013, Pubmed
Wu, The landscape of accessible chromatin in mammalian preimplantation embryos. 2016, Pubmed
Yanai, Mapping gene expression in two Xenopus species: evolutionary constraints and developmental flexibility. 2011, Pubmed , Xenbase
Yang, Beta-catenin/Tcf-regulated transcription prior to the midblastula transition. 2002, Pubmed , Xenbase
Young, Noggin is required for first pharyngeal arch differentiation in the frog Xenopus tropicalis. 2017, Pubmed , Xenbase
