XB-ART-56691
PLoS One
2019 Jan 01;146:e0218021. doi: 10.1371/journal.pone.0218021.
Show Gene links
Show Anatomy links
Using a continuum model to decipher the mechanics of embryonic tissue spreading from time-lapse image sequences: An approximate Bayesian computation approach.
Stepien TL, Lynch HE, Yancey SX, Dempsey L, Davidson LA.
???displayArticle.abstract???
Advanced imaging techniques generate large datasets capable of describing the structure and kinematics of tissue spreading in embryonic development, wound healing, and the progression of many diseases. These datasets can be integrated with mathematical models to infer biomechanical properties of the system, typically identifying an optimal set of parameters for an individual experiment. However, these methods offer little information on the robustness of the fit and are generally ill-suited for statistical tests of multiple experiments. To overcome this limitation and enable efficient use of large datasets in a rigorous experimental design, we use the approximate Bayesian computation rejection algorithm to construct probability density distributions that estimate model parameters for a defined theoretical model and set of experimental data. Here, we demonstrate this method with a 2D Eulerian continuum mechanical model of spreading embryonic tissue. The model is tightly integrated with quantitative image analysis of different sized embryonic tissue explants spreading on extracellular matrix (ECM) and is regulated by a small set of parameters including forces on the free edge, tissue stiffness, strength of cell-ECM adhesions, and active cell shape changes. We find statistically significant trends in key parameters that vary with initial size of the explant, e.g., for larger explants cell-ECM adhesion forces are weaker and free edge forces are stronger. Furthermore, we demonstrate that estimated parameters for one explant can be used to predict the behavior of other similarly sized explants. These predictive methods can be used to guide further experiments to better understand how collective cell migration is regulated during development.
???displayArticle.pubmedLink??? 31246967
???displayArticle.pmcLink??? PMC6597152
???displayArticle.link??? PLoS One
???displayArticle.grants??? [+]
Species referenced: Xenopus laevis
Genes referenced: abcb6 fn1 grap2 trim9
GO keywords: tissue regeneration [+]
???attribute.lit??? ???displayArticles.show???
|
|
Fig 1. Schematics of experimental setup and image analysis. (A) Schematic of animal cap ectoderm of a Xenopus laevis embryo during the late blastula/mid-gastrula stage and at the tailbud stage. At the late blastula stage, a single layer of epithelial cells (blue) lay on top of multiple layers of deep mesenchymal cells (red). The ectoderm encloses the blastocoel, a fluid filled cavity in the upper half of the embryo. The red bars indicate where an animal cap explant is cut from the embryo. By the tailbud stage, the ectoderm spreads to cover the entire embryo. The mesenchymal layer undergoes intercalation to become a single layer while the cells in the epithelial layer stretch. (B) Schematic of animal cap ectoderm removed from late blastula through mid-gastrula stages and cultured on fibronectin adsorbed glass (green). As the tissue spreads, deep mesenchymal cells radially intercalate into the epithelial cell layer (purple). Dashed box region shown enlarged below. Note: Experimental images are taken from above, not from the side, so only the pigment-containing apical surface of the epithelial layer is visible. (C) Area of explants over the course of the experiment for representative explants in the model building set (blue) and test set (red). Explants shown here are the same explants analyzed in Fig 4. (D) Average change in area over 10 hours (ÎA/Ît), calculated as the slope of the regression line of area measurements over time (as in panel C), for Xenopus animal cap explants of different initial sizes. The explants are grouped by initial area into subgroups Ia, Ib, II, and III, indicated by the dashed lines. The blue filled-in circles correspond with the explants included in our model building set and the red circles correspond with the explants included in our test set. (E) Time-lapse images of an explant spreading are shown in the first row, followed by the boundary identified by the Level Sets plugin. Strains defined in Eq 3 in the S1 File are shown in the third, fourth and fifth rows. Density ratios (Eq 15) are shown in the last row. See the S1 Video for time-lapse sequences of these still frames. Scale bar: 500 μm. https://doi.org/10.1371/journal.pone.0218021.g001 |
|
|
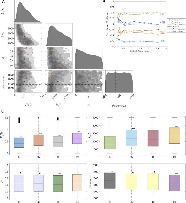
Fig 2. Schematics of the numerical simulations and approximate Bayesian computation rejection method. (A) Computational domain of the moving boundary initial value problem as if looking at the explant from above. The tissue is located in the shaded region (Ωt), the tissue boundary is denoted by âΩ1t, the edge of the computational domain is denoted by âΩ2, and F is the net external force per unit length at the tissue boundary that develops as a result of lamellipodia formation. (B) Schematic of a cross-section of the explant during spreading and the forces governing its movement. The green arrow represents the lamellipodia force F, the purple arrows represent the adhesion force b, and the spring represents the residual stretching modulus of the tissue k. (C) Toy simulation showing the output of the boundary locations (as viewed from above) and density profiles (as a cross-section through the horizontal axis) every 2 hours over 10 hours. The fixed grid used is shown as gray dashed lines. (D) Flow chart of the approximate Bayesian computation (ABC) rejection algorithm implemented for parameter estimation. https://doi.org/10.1371/journal.pone.0218021.g002 |
|
|
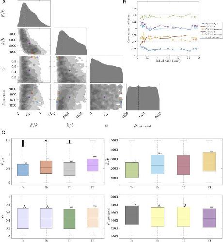
Fig 3. Results of approximate Bayesian computation rejection method and statistics results. (A) Triangle plot of posterior distributions obtained by the ABC rejection method for Explant #8. Along the diagonal, the plot shows smoothed histograms for the 1-D projections of the parameters F/k, k/b, α, and Ïunstressed. The lower part of the triangle shows the 2-D histograms for all pairs of these four parameters. The darker shades in the 2-D histograms denote more frequently occurring values of parameters, and the dashed vertical and horizontal lines denote the most frequently occurring values of each parameter. The purple circle indicates the mean parameter sets and the blue, red, and yellow asterisks indicate the parameter sets with the smallest errors, respectively. 10,000 parameter sets were used. Cf. S1 Fig for the triangle plot colored in terms of the error (Eq 12) instead of frequency. (B) Correlation coefficient for each pair of parameters for all 18 explants. The average correlation coefficient for each pair of parameters over all the explants is displayed on the right side of the plot. The smallest 20% (in terms of the total error) of the 10,000 parameter sets were used per explant. (C) Boxplots of the 1-D projections of the posterior distributions of the parameters F/k, k/b, α, and Ïunstressed for all 18 explants, grouped by region Ia, Ib, II, and III. The compact letter display (CLD) and colors reflect the results for Tukeyâs multiple comparisons test; in particular, boxplots labeled with the same letter were considered not statistically different (based on significance level 0.05). Boxplots labeled with *** were statistically significantly different than all the other boxplots. Coloring was chosen to reflect groups of boxplots that were labeled similarly. The plus signs indicate outliers, the lines within the boxes indicate the median, and the length of the boxplot indicates the interquartile range. 10,000 parameter sets were used per explant. Cf. S2 Fig for the non-grouped boxplots. https://doi.org/10.1371/journal.pone.0218021.g003 |
|
|
Fig 4. Simulation of tissue spreading for various test explants using estimated parameter values from similarly sized or differently sized explants. Progression of Xenopus animal cap explant tissue spreading at 4.75 hour time intervals for test explants A, B, C, and D with the parameter set that resulted in the smallest error (Eq 12) from the posterior distributions for a similarly sized explant from the same region (A-D) or a differently sized explant from a different region (E-G). In the top panel, the computed edge from the mathematical model is represented by a solid dark red curve and the experimental edge is represented by a dotted light yellow curve. The bottom panel shows the absolute value of the density ratio at each grid node (where both density ratios are nonzero) of the experimental data between the given time point and 25 minutes later minus the computed density ratio. Scale bar: 500 μm for each explant. See the S2âS8 Videos for time-lapse sequences of these still images. (A) Test Explant A [Region Ia] (initial area 0.16 mm2) using parameters for Explant #1 [Region Ia] (initial area 0.14 mm2): F/k = 0.6101, k/b = 510 μm2/h, α = 0.9479 h-1, Ïunstressed = 1404 cells/μm2. The total error with these parameters for Test Explant A is 1091 while for Explant #1 it is 1122. (B) Test Explant B [Region Ib] (initial area 0.44 mm2) using parameters for Explant #8 [Region Ib] (initial area 0.45 mm2): F/k = 0.9059, k/b = 510 μm2/h, α = 0.9492 h-1, Ïunstressed = 1313 cells/μm2. The total error with these parameters for Test Explant B is 1109 while for Explant #8 it is 820. (C) Test Explant C [Region II] (initial area 1.26 mm2) using parameters for Explant #14 [Region II] (initial area 1.12 mm2): F/k = 0.7948, k/b = 635 μm2/h, α = 0.9410 h-1, Ïunstressed = 1530 cells/μm2. The total error with these parameters for Test Explant C is 869 while for Explant #14 it is 774. (D) Test Explant D [Region III] (initial area 2.23 mm2) using parameters for Explant #17 [Region III] (initial area 2.14 mm2): F/k = 0.8295, k/b = 950 μm2/h, α = 0.8963h-1, Ïunstressed = 1752 cells/μm2. The total error with these parameters for Test Explant D is 933 while for Explant #17 it is 834. (E) Test Explant D [Region III] (initial area 2.23 mm2) using parameters for Explant #1 [Region Ia] (initial area 0.14 mm2): The total error for Test Explant D is 1486. (F) Test Explant D [Region III] (initial area 2.23 mm2) using parameters for Explant #8 [Region Ib] (initial area 0.45 mm2): The total error for Test Explant D is 1136. (G) Test Explant D [Region III] (initial area 2.23 mm2) using parameters for Explant #14 [Region II] (initial area 1.12 mm2): The total error for Test Explant D is 1140. (H) Average change in area over time (ÎA/Ît) for Xenopus animal cap explants of different initial sizes (cf. Fig 1D). The blue numbers represent explants from our model building set and the red letters correspond with the explants selected from our test set. https://doi.org/10.1371/journal.pone.0218021.g004 |
|
|
S1 Fig. Scatterplot of accepted parameter value sets from the approximate Bayesian computation rejection method for Explant #8. Each circle indicates an accepted parameter value set found using the approximate Bayesian computation rejection method (cf. Fig 3A), and the color of the circle corresponds with its calculated error (Eq 12). https://doi.org/10.1371/journal.pone.0218021.s004 |
|
|
S2 Fig. Boxplots of the 1-D projections of the posterior distributions of the parameters F/k, k/b, α, and Ïunstressed for all 18 explants (cf. Fig 3C). The compact letter display (CLD) and colors reflect the results for Tukeyâs multiple comparisons test; in particular, boxplots labeled with the same letter were considered not statistically different (based on significance level 0.05). Boxplots labeled with *** were statistically significantly different than all the other boxplots. Coloring was chosen to reflect groups of boxplots that were labeled similarly. The plus signs indicate outliers, the target symbols indicate the median, and the length of the boxplot indicates the interquartile range. 10,000 parameter sets were used per explant. Cf. Fig 3 for the grouped boxplots. https://doi.org/10.1371/journal.pone.0218021.s005 |
|
|
S3 Fig. Simulation of tissue migration for Explants #1, 8, 14, and 17. Progression of Xenopus animal cap explant tissue migration at 95 minute time intervals for Explants #1, 8, 14, and 17 with the parameter set that resulted in the smallest error (Eq 12). In the top panel, the computed edge from the mathematical model is represented by a solid dark red curve and the experimental edge is represented by a dotted light yellow curve. The bottom panel shows the absolute value of the density ratio at each grid node (where both density ratios are nonzero) of the experimental data between the given time point and 25 minutes later minus the computed density ratio. Scale bar: 500 μm for each explant. See the S9â12 Videos for time-lapse sequences of these still images. (A) Explant #1 [Region Ia] (initial area 0.14 mm2): F/k = 0.6101, k/b = 510 μm2/h, α = 0.9479 h-1, Ïunstressed = 1404 cells/μm2. The total error with these parameters is 1122. (B) Explant #8 [Region Ib] (initial area 0.45 mm2): F/k = 0.9059, k/b = 510 μm2/h, α = 0.9492 h-1, Ïunstressed = 1313 cells/μm2. The total error with these parameters is 820. (C) Explant #14 [Region II] (initial area 1.12 mm2): F/k = 0.7948, k/b = 635 μm2/h, α = 0.9410 h-1, Ïunstressed = 1530 cells/μm2. The total error with these parameters is 774. (D) Explant #17 [Region III] (initial area 2.14 mm2): F/k = 0.8295, k/b = 950 μm2/h, α = 0.8963h-1, Ïunstressed = 1752 cells/μm2. The total error with these parameters is 834. https://doi.org/10.1371/journal.pone.0218021.s006 |
|
|
S4 Fig. Percent of parameter sets accepted in ABC rejection algorithm Implementation. 10,000 parameter sets that resulted in total error (Eq 12) less than or equal to a tolerance threshold of 1500 were collected for each of the 18 explants in the model building set. More than 10,000 simulations were run to obtain 10,000 accepted parameter sets, and in general, smaller explants required more simulations run than larger explants. https://doi.org/10.1371/journal.pone.0218021.s007 |
|
|
S5 Fig. Effect of fibronectin concentration on spreading rate. Average change in area over time (ÎA/Ît) for Xenopus animal cap explants that are plated on petri dishes with different concentrations of fibronectin. The error bars show the standard deviation. The spreading rate is faster for higher concentrations of fibronectin than for smaller concentrations of fibronectin. The dashed line represents the fibronectin concentration for the experiments in this paper, 25 μg/mL. https://doi.org/10.1371/journal.pone.0218021.s008 |
References [+] :
Angelini,
Glass-like dynamics of collective cell migration.
2011, Pubmed
Angelini, Glass-like dynamics of collective cell migration. 2011, Pubmed
Arciero, Continuum model of collective cell migration in wound healing and colony expansion. 2011, Pubmed
Bindschadler, Sheet migration by wounded monolayers as an emergent property of single-cell dynamics. 2007, Pubmed
Boyle, Simple and accurate methods for quantifying deformation, disruption, and development in biological tissues. 2014, Pubmed
Brodland, CellFIT: a cellular force-inference toolkit using curvilinear cell boundaries. 2014, Pubmed
Browning, A Bayesian Computational Approach to Explore the Optimal Duration of a Cell Proliferation Assay. 2017, Pubmed
Dale, Mathematical modeling of corneal epithelial wound healing. 1994, Pubmed
Edelstein, Computer control of microscopes using µManager. 2010, Pubmed
Farhadifar, The influence of cell mechanics, cell-cell interactions, and proliferation on epithelial packing. 2007, Pubmed
Feroze, Mechanics of blastopore closure during amphibian gastrulation. 2015, Pubmed , Xenbase
Ferrante, Elasticity-based mechanism for the collective motion of self-propelled particles with springlike interactions: a model system for natural and artificial swarms. 2013, Pubmed
Fletcher, Vertex models of epithelial morphogenesis. 2014, Pubmed
Forgacs, Viscoelastic properties of living embryonic tissues: a quantitative study. 1998, Pubmed
Fozard, Continuum approximations of individual-based models for epithelial monolayers. 2010, Pubmed
Gaffney, The mathematical modelling of cell kinetics in corneal epithelial wound healing. 1999, Pubmed
Hock, Modeling of 2D diffusion processes based on microscopy data: parameter estimation and practical identifiability analysis. 2013, Pubmed
Irshad, Methods for nuclei detection, segmentation, and classification in digital histopathology: a review-current status and future potential. 2014, Pubmed
Javierre, A mathematical analysis of physiological and morphological aspects of wound closure. 2009, Pubmed
Johnston, How much information can be obtained from tracking the position of the leading edge in a scratch assay? 2014, Pubmed
Keller, The cellular basis of epiboly: an SEM study of deep-cell rearrangement during gastrulation in Xenopus laevis. 1980, Pubmed , Xenbase
Lee, Advent of complex flows in epithelial tissues. 2011, Pubmed
Liepe, A framework for parameter estimation and model selection from experimental data in systems biology using approximate Bayesian computation. 2014, Pubmed
Longo, Multicellular computer simulation of morphogenesis: blastocoel roof thinning and matrix assembly in Xenopus laevis. 2004, Pubmed , Xenbase
Luu, Large-scale mechanical properties of Xenopus embryonic epithelium. 2011, Pubmed , Xenbase
Maini, Traveling wave model to interpret a wound-healing cell migration assay for human peritoneal mesothelial cells. 2004, Pubmed
Mashburn, Enabling user-guided segmentation and tracking of surface-labeled cells in time-lapse image sets of living tissues. 2012, Pubmed
Mertz, Scaling of traction forces with the size of cohesive cell colonies. 2012, Pubmed
Mertz, Cadherin-based intercellular adhesions organize epithelial cell-matrix traction forces. 2013, Pubmed
Mi, One-dimensional elastic continuum model of enterocyte layer migration. 2007, Pubmed
Murisic, From discrete to continuum models of three-dimensional deformations in epithelial sheets. 2015, Pubmed
Ouaknin, Stochastic collective movement of cells and fingering morphology: no maverick cells. 2009, Pubmed
Ramos, Xenopus embryonic cell adhesion to fibronectin: position-specific activation of RGD/synergy site-dependent migratory behavior at gastrulation. 1996, Pubmed , Xenbase
Ramos, Integrin-dependent adhesive activity is spatially controlled by inductive signals at gastrulation. 1996, Pubmed , Xenbase
Raue, Structural and practical identifiability analysis of partially observed dynamical models by exploiting the profile likelihood. 2009, Pubmed
Rutter, Mathematical Analysis of Glioma Growth in a Murine Model. 2017, Pubmed
Sater, Induction of neuronal differentiation by planar signals in Xenopus embryos. 1993, Pubmed , Xenbase
Sbalzarini, Feature point tracking and trajectory analysis for video imaging in cell biology. 2005, Pubmed
Schindelin, Fiji: an open-source platform for biological-image analysis. 2012, Pubmed
Schneider, NIH Image to ImageJ: 25 years of image analysis. 2012, Pubmed
Sherratt, Models of epidermal wound healing. 1990, Pubmed
Sherratt, Mathematical analysis of a basic model for epidermal wound healing. 1991, Pubmed
Solon, Pulsed forces timed by a ratchet-like mechanism drive directed tissue movement during dorsal closure. 2009, Pubmed
Staple, Mechanics and remodelling of cell packings in epithelia. 2010, Pubmed
Sunnåker, Approximate Bayesian computation. 2013, Pubmed
Tanaka, Using approximate Bayesian computation to estimate tuberculosis transmission parameters from genotype data. 2006, Pubmed
Vicsek, Novel type of phase transition in a system of self-driven particles. 1995, Pubmed
Vitorino, Modular control of endothelial sheet migration. 2008, Pubmed
von Dassow, Natural variation in embryo mechanics: gastrulation in Xenopus laevis is highly robust to variation in tissue stiffness. 2009, Pubmed , Xenbase
von Dassow, Surprisingly simple mechanical behavior of a complex embryonic tissue. 2010, Pubmed , Xenbase
von Dassow, Biomechanics and the thermotolerance of development. 2014, Pubmed , Xenbase
Walker, Agent-based computational modeling of wounded epithelial cell monolayers. 2004, Pubmed
Wallingford, Dishevelled controls cell polarity during Xenopus gastrulation. 2000, Pubmed , Xenbase
Wearing, Keratinocyte growth factor signalling: a mathematical model of dermal-epidermal interaction in epidermal wound healing. 2000, Pubmed
Wienert, Detection and segmentation of cell nuclei in virtual microscopy images: a minimum-model approach. 2012, Pubmed
Xue, A mathematical model of ischemic cutaneous wounds. 2009, Pubmed
Zhou, Actomyosin stiffens the vertebrate embryo during crucial stages of elongation and neural tube closure. 2009, Pubmed , Xenbase
