XB-ART-56679
NPJ Regen Med
2020 Feb 04;5:2. doi: 10.1038/s41536-020-0087-2.
Show Gene links
Show Anatomy links
An in vivo brain-bacteria interface: the developing brain as a key regulator of innate immunity.
Herrera-Rincon C, Paré JF, Martyniuk CJ, Jannetty SK, Harrison C, Fischer A, Dinis A, Keshari V, Novak R, Levin M.
???displayArticle.abstract???
Infections have numerous effects on the brain. However, possible roles of the brain in protecting against infection, and the developmental origin and role of brain signaling in immune response, are largely unknown. We exploited a unique Xenopus embryonic model to reveal control of innate immune response to pathogenic E. coli by the developing brain. Using survival assays, morphological analysis of innate immune cells and apoptosis, and RNA-seq, we analyzed combinations of infection, brain removal, and tail-regenerative response. Without a brain, survival of embryos injected with bacteria decreased significantly. The protective effect of the developing brain was mediated by decrease of the infection-induced damage and of apoptosis, and increase of macrophage migration, as well as suppression of the transcriptional consequences of the infection, all of which decrease susceptibility to pathogen. Functional and pharmacological assays implicated dopamine signaling in the bacteria-brain-immune crosstalk. Our data establish a model that reveals the very early brain to be a central player in innate immunity, identify the developmental origins of brain-immune interactions, and suggest several targets for immune therapies.
???displayArticle.pubmedLink??? 32047653
???displayArticle.pmcLink??? PMC7000827
???displayArticle.link??? NPJ Regen Med
???displayArticle.grants??? [+]
Species referenced: Xenopus
Genes referenced: ctrl itih3 mmp7 nr2e1 slurp1l tub
GO keywords: immune response
???displayArticle.gses??? GSE119729: NCBI
???attribute.lit??? ???displayArticles.show???
|
|
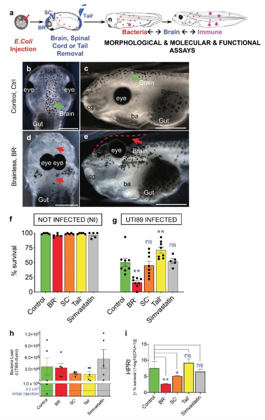
Fig. 1: The presence of a brain protects against systemic infection in Xenopus embryos. a) One day after fertilization (early- to mid-gastrula or stage 12), Xenopus embryos were microinjected with the pathogenic bacteria E. coli UTI89. The next day, surgeries were performed for removal of the brain (brainless or BRâ embryos), a piece of cervical spinal cord (SCâ embryos) or the tail bud (Tailâ embryos). Embryos were collected for morphological and molecular analysis during the next three days post-surgery. The bacterial load is represented in red. bâe) Dorsal (left column) and lateral (right column) views of st. 48 embryos belonging Control or Intact (Ctrl; b, c) vs. Brainless (BRâ; d, e) experimental groups. Green and red arrows point, respectively, the control or correct vs. aberrant morphologies after surgery removal. Eyes, gut and branchial arches (ba) are indicated for reference. Left: rostral is up. Right: rostral is left, dorsal is up. Rostral is left and dorsal is up. Scale barâ=â500âμm. f, g) Survival rates (plotted as percentage, %) of each experimental group per each infection condition: without E. coli infection or not-infected animals (NI; f, one-way ANOVA Pâ>â0.05) vs. E. coli UTI89 infected animals (UTI, evaluated four days after infection; g, one-way ANOVA Pâ<â0.01). Data represent the mean and S.D. of, at least, five independent replicates. Each replicate is shown by one dot. h) Bacteria load measured and plotted as colony forming units per milliliter (cfu/ml) in independent embryos (dots) belonging each experimental group or surgery condition. Alive embryos were harvested for analysis 48âh after infection. Initial bacteria load or number of bacteria injected (average of three independent replicates) at tâ=â0 is plotted as a blue-dashed line. One-way ANOVA Pâ>â0.05. i) Host-Pathogen Response Index (HPRI)â=â% survival/(1â+âlog10(CFUâ+â1)), for each experimental group, as a metric of tolerance. Data represent the mean and S.D. of five independent embryos. One-way ANOVA Pâ<â0.01. g, i) P values after post hoc Bonferroni comparisons are indicated as **Pâ<â0.01, *Pâ<â0.05, ns Pâ>â0.05. See also Supplementary Fig. S1. |
|
|
Fig. 2: The presence of a brain protects against infection-induced death, which is more severe during the first 48âh post infection. a) Longitudinal assay, scoring survival rates after infection for Control (Ctrl, green), Brainless (BRâ, red), Spinal Cord Resection (SCâ, orange) and Tailless (Tailâ, yellow) embryos at 2â4âh post-surgery (hps; corresponding to st. 26â27), 8âhps (st. 30), 24âhps (st. 35), 36âhps (st. 40), 48âhps (st. 42) and the end stage-48 time point (4 days ps). Data represent the mean and S.D. of three independent replicates. bâf) Number (b) and expression pattern (câf) of apoptotic cells (positively reacted against Cleaved Caspase-3 Asp175 antibody; CC3) in Ctrl (green) and BRâ (red) animals at the same longitudinal period than (a). Data represent the mean and S.D. of, at least, ten embryos coming from three different replicates. câf) Lateral views after CC3 immunofluorescence of UTI-infected Ctrl (c, e) and BRâ (d, f) embryos at st. 35 (c, d) and st. 40 (e, f). White arrows point CC3-expressing cells; red arrows indicate damage related to the infection along the gut area. Rostral is left and dorsal is up. Scale barâ=â250âμm. a, b) Two-way ANOVA Pâ<â0.01. P values after post hoc Bonferroni comparisons are indicated as **Pâ<â0.01. |
|
|
Fig. 3: The absence of the brain during development affects the migration of macrophages in response to infection. a, b) Drawing of (a) and image after in situ hybridization (ISH) for mmp7+ (b) of one st. 35 Xenopus embryo indicating the landmarks or reference points (1â6) for the body subdivision in the four independent areas for quantification (see Methods for details). Dashed-purple line square indicates the area shown in m, n inserts. Rostral is left and dorsal is up. câl) Quantification of number of mmp7+ cells in not-infected (NI, câg) and infected (UTI, hâl), belonging each experimental group: Control (Ctrl, green), brainless (BRâ; red), spinal cord resection (SCâ; yellow) and Tailless (Tailâ; orange). Values for normalized number of mmp7+ cells are plotted per each region and group: face (c, h), tail (d, i), dorsal (e, j), and ventral (f, k) to detect distribution and migration patterns. Total (g, l) is the sum of the four regions. One-way ANOVA P value showed significance for (d) (Pâ<â0.01) and (k) (Pâ<â0.05). m, n) High-magnification images showing detail of ventral region (purple square in (a)) with mmp7-positive cells in a Control (m) vs. Brainless (n) embryos. VBI: Ventral Blood Islands or primitive hematopoietic organ. oâr) Number of mmp7-positive myeloid cells (normalized to the area) in not-infected (green) vs. infected (red) embryos belonging Ctrl (o), BRâ (p), SCâ (q), and Tailâ (r) groups. Counts were done on four independent regions of the whole animal body (plus the summation): face, tail, dorsal and ventral areas. Two-way ANOVA showed significant P values for all comparisons (Pâ<â0.05). câl, oâr) Data represent the mean and S.D. of, at least, ten different embryos, from three different replicates, per each group and condition. Significant P values after post hoc Bonferroni test are indicated as *Pâ<â0.05 and **Pâ<â0.01. See also Supplementary Fig. S2. |
|
|
Fig. 4: The absence of early brain affects number and patterning of myeloid cells, distributed in proximity to the aberrant neural network. aâh) XL2 immunofluorescence to label leukocytes in uninfected (NI) and infected (UTI) embryos belonging Control (Ctrl, green), Brainless (BRâ, red), Spinal Cord Resection (SCâ), Tailless (Tailâ), Simvastatin-treated, and Neural Crest ablation (NCâ) groups. a) Drawing of a late-staged Xenopus embryo. Black rectangle indicates the tail area for counting. Magenta-dashed line outlines the region showed in (c)â(h). b) Number of XL2+ cells (normalized to the area) per each group and condition. câh) Lateral views of Ctrl (c, d), NCâ (e, f), and BRâ (g, h); NI (c, e, g) vs. UTI (d, f, h) embryos. Red arrows point XL2+ cells. White arrows point the posterior region of the central blood vessels. i, j) Number of myeloid cells (i) and acetylated alpha-tubulin (Tub) optical density (OD; j) per each tail region for Ctrl (white), and BRâ (gray) st. 46â48 embryos. kâo) Lateral views of xlurp::GFP Ctrl (k) and BRâ (l) embryos after Tub immunofluorescence. GFP+ myeloid cells are green, Tub+ nerves are red, nuclei are blue after DAPI staining. Differences in tail morphology for BRâ animals (deviating the normal body axis (l) with respect to Ctrl (k)) are due to developmental muscle mispatterning occurring when brain is absent. Two independent tail regions were counted: center (occupied by the myotomes; solid-white line) and peripheral (dorsal and ventral lateral fins; dashed-white line). Counts were made at the same region of the animals (e.g., at the same somite level). mâo) Details from (l), white-dashed square. White arrows indicate positive elements at the same point on the three images. Dashed-white line circle an area within scattered groups of immune cells lying in proximity to the highly disorganized neural networks. b, i, j) Data represent the mean and SD of, at least, ten different embryos, from different replicates, per each group and condition. Significant P values after post hoc tests are indicated as **Pâ<â0.01, ns Pâ>â0.05. Images: rostral is left, dorsal is up. Scale barâ=â250âμm. See also Supplementary Fig. S3. |
|
|
Fig. 5: Transcriptional analysis of Control (Ctrl) and Brainless (BRâ) datasets show quantitatively and qualitatively differences for regulated transcripts and cell processes after infection (UTI) or/and not-infection (NI) conditions. a, b) Venn diagram comparing genes (a) and sub-networks (b) differentially regulated for each experimental group-condition. c) Neural-related pathways unique to infection with a brain. d) Neural-related pathways unique to infection without a brain. e) Innate immunity response for brainless animals with infection. This network was significantly upregulated by 11%. f) Complement activation sub-network (classical pathway) exclusively present in infected embryos with absence of brain. Greenâ=âdown gene, Redâ=âup gene. Complete data are presented in Supplementary Data 1. All measured genes found in a pathway are located in Supplementary Data 2. See also Supplementary Figs S4 and S5. |
|
|
Fig. 6: Functional assays demonstrate a role for dopamine signaling in the protective effects of the brain on immune response. a) Dopamine concentration (in pg/μL) in infected Control (Ctrl, white) and Brainless (BRâ, gray) embryos at early stage 35, measured by liquid chromatographyâmass spectrometry (LCâMS/MS). Unpaired t-test *Pâ<â0.05. b) Survival rates (in percentage) of Ctrl (white) and BRâ (gray) infected embryos after pharmacological treatment with drugs targeting the type-1 or type-2 family of dopamine (DA) receptors (D1R, D2R). Two-way ANOVA Pâ<â0.01; P values after Bonferroni post hoc test are indicated as **Pâ<â0.01, ns Pâ>â0.05. a, b) Data represent the mean and S.D. of three independent replicates of 30 embryos. Each replicate is shown by one dot. See also Supplementary Fig. S6. c, d) Drawings represent the morphological and molecular events occurs in response to infection, in presence (c) or absence (d) of brain. Unique neural- and immune-related pathways are indicated in blue. Upregulation and downregulation of transcripts are indicated in black. E. coli is represented by red circles; apoptotic cells are represented by cyan circles; mmp7+ cells (early macrophages) are represented by pink stars; dopamine-activated macrophages are represented with a D on the pink star. Complete list of genes is presented in Supplementary Data 1. Greenâ=âdown gene, Redâ=âup gene. All measured genes found in a pathway are located in Supplementary Data 2. |
|
|
Supplementary Figure S1. Brain Removal, Spinal-Cord resection, Simvastatin-treated and Neural-Crest ablation. a,b) Photomicrographs of Control (Ctrl, a) and Brainless (BRâ, b) stage-48 embryos from the transgenic line PNTub::GFP. To reveal potential differences in proliferative cells at the face region, we performed immunofluorescence on these embryos against the Histone H3 phosphorylated at serine 10 (H3P, red dots pointed by red arrow), a mitosis marker extensively used in Xenopus. Our results in PNTub::GFP brainless embryos show no growth of GFP-labeled tissue at the brain area, indicating absence of brain regeneration after the complete removal (compare white arrows in a indicating the brain and its extension vs. b with no regenerated tissue along the place where the brain should be). These embryos do not display changes in H3P-positive cells at this face area (157±39 for Ctrl and 168±32 for BRâ; unpaired t-test P=0.76), suggesting there is no difference in the proliferative response targeted to regenerate the brain. c, d) Dorsal (c) and lateral (d) views of a late-staged embryo after resection of a constant portion of spinal cord (SC), cervical levels, at stage 25. Orange arrows point the place for surgery removal, showing complete discontinuity between brain and spinal cord. e-g) Neural Crest (NC) ablation assays performed on stage-17 embryos (e, red-dashed square indicates the removed NC domain) and the subsequent aberrant phenotype for the craniofacial elements (f), as defects in branchial arcs (ba) or cement gland (cg). g) Survival rates of Ctrl, BRâ and NCâ infected embryos. Data represent the mean and S.D. of three independent replicates (n=40, N=120). Each replicate is shown by one dot. One-way ANOVA P<0.05. Significant P values after Bonferroni post-hoc test are indicated as *P<0.05, ns P> 0.05. h-j. Dorsal (h) and lateral (i) views of a late-staged embryo after treatment with 0.4 uM Simvastatin for 18 hours, showing severe muscle and tail phenotype (red arrows) but normal brain morphology (white arrow). Photomicrographs after polarized light of the posterior region of the tail in an intact or control (j). a-c, h: rostral is up. d, f, i ,j: rostral is left, dorsal is up. Eyes, gut, and branchial arches (ba) are indicated for reference. |
|
|
|
|
|
Supplementary Figure S3. Number and distribution of myeloid precursors (xlurp+) respect to peripheral nerve network (Tub+ fibers) in Control (Ctrl), Brainless (BRâ), Spinal-Cord resection (SCâ) and Tailless (Tailâ) embryos. aâd) Number of GFP+ cells (normalized to the area; a,b) and peripheral nerve intensity (measured as Tub OD; c, d) for st. 48 xlurp::GFP Control, BRâ, SCâ, Tailâ and Simv groups. P<0.01 for Kruskal-Wallis test. P values after post-hoc Dunn test, when compared to Ctrl group, is indicated as ** P<0.01. Data represent the mean and S.D. of, at least, ten embryos from three independent replicates. eâm) High-magnification images of center (e-j) and peripheral (kâm) tail areas in Control (eâg, kâm) and BRâ (hâj) xlurp::GFP embryos. Left column shows GFP+ myeloid cells, middle column shows neural network in red and right column shows co-location of immune cells and nerves. White arrows indicate positive elements at the same point on the three images of a row. nâq) Low-magnification lateral views of xlurp::GFP st. 48 Tailâ (n) and SCâ (o-q) embryos after whole-mount immunofluorescence with acetylated alpha-tubulin (Tub, red), showing the myeloid cells (GFP+, green), the neural network (Tub+, red), and the co-location for immune cells and nerves (nuclei are blue after DAPI staining in N). Yellow arrows in n indicate accumulation of immune cells at the bud or amputation plane. Orange arrows in o-q indicate the same point on the three images, noting an aberrant sprouted neural network (red) but without parallel ectopic pattern for macrophages (green; as detected in BRâ animals, compare to Fig. 4m-o). All: Rostral is left, dorsal is up; scale bar = 250 μm. |
|
|
Supplementary Figure S4. Gene networks and cell processes unique to infection in presence or absence of a brain during development. aâd) Pie chart of the functional classification of the pathways exclusively regulated after infection in Control animals (a), after infection in BRâ animals (b), after brain removal without infection (c), and between infected Ctrl and infected BRâ embryos (d). e) Upregulation of bacteria-related genes induced by infection in brainless animals. These networks were up-regulated by 20%. f) Innate immune response after infection in intact (or developed with a brain) animals. This pathway responds 11% less in presence of a brain than it does in absence of a brain (see Fig. 6c). Green = down gene, Red = up gene. Complete data are presented in Supplementary Data 1. All measured genes found in a pathway are located in Supplementary Data 2. |
|
|
Supplementary Figure S5. Gene networks and cell processes unique to infection in presence of brain. a) Considering the role of the brain on macrophages, which in turn are required for regeneration1, we analyzed transcriptional sub-networks related to regeneration. Gene networks related to tissue regeneration/remodeling were exclusively regulated in intact animals (developing with brain) with presence of bacteria, suggesting a relationship between brain, bacteria, and regeneration. b) Membrane-Potential related genes. Likewise, genes related to membrane potential are exclusively up regulated by 12%, in the presence of brain, confirming our previous results on connection between electrical signaling from the brain and slow electrical flows in the long-distance somatic tissue2,3. c) Melanocyte-migration related genes are suppressed (12%) by infection in presence of a brain. Conversely, in absence of brain, this pathway is not affected. Green = down gene, Red = up gene. Complete data are presented in Supplementary Data 1. All measured genes found in a pathway are located in Supplementary Data 2. |
|
|
Supplementary Figure S6. Quantitative LC/MS/MS Analysis of Dopamine (DA) in Control (Ctrl) and Brainless (BR–) Xenopus embryos. a) Chromatogram of DA, its metabolite DA-d4 and labelled versions from wholemount embryos homogenate. b) Standard curve used for DA quantification, r2=0.99897605. X-axis is concentration (μM) and Y-axis if for relative response of DA corrected by its internal standard (DA-d4). |
References [+] :
Agricola,
Identification of genes expressed in the migrating primitive myeloid lineage of Xenopus laevis.
2016, Pubmed,
Xenbase
Agricola, Identification of genes expressed in the migrating primitive myeloid lineage of Xenopus laevis. 2016, Pubmed , Xenbase
Ayres, Tolerance of infections. 2012, Pubmed
Banach, Tumor immunology viewed from alternative animal models-the Xenopus story. 2017, Pubmed , Xenbase
BRADLEY, Quantitative urine cultures. 1963, Pubmed
Campos, Structural analysis of alterations in zebrafish muscle differentiation induced by simvastatin and their recovery with cholesterol. 2015, Pubmed
Campos, Alterations in zebrafish development induced by simvastatin: Comprehensive morphological and physiological study, focusing on muscle. 2016, Pubmed
Cantral, Quantitative culture of bronchoalveolar lavage fluid for the diagnosis of bacterial pneumonia. 1993, Pubmed
Chang, Transcriptional dynamics of tail regeneration in Xenopus tropicalis. 2017, Pubmed , Xenbase
Chernet, Transmembrane voltage potential is an essential cellular parameter for the detection and control of tumor development in a Xenopus model. 2013, Pubmed , Xenbase
Chu, The appearance of acetylated alpha-tubulin during early development and cellular differentiation in Xenopus. 1989, Pubmed , Xenbase
Ciau-Uitz, Genetic control of hematopoietic development in Xenopus and zebrafish. 2010, Pubmed , Xenbase
Costa, spib is required for primitive myeloid development in Xenopus. 2008, Pubmed , Xenbase
Crowley, Detecting Cleaved Caspase-3 in Apoptotic Cells by Flow Cytometry. 2016, Pubmed
Dontje, Delta-like1-induced Notch1 signaling regulates the human plasmacytoid dendritic cell versus T-cell lineage decision through control of GATA-3 and Spi-B. 2006, Pubmed
Dubey, Modeling human craniofacial disorders in Xenopus. 2017, Pubmed , Xenbase
Duncan, Xenopus as a model organism for birth defects-Congenital heart disease and heterotaxy. 2016, Pubmed , Xenbase
Du Pasquier, The immune system of Xenopus. 1989, Pubmed , Xenbase
Elenkov, The sympathetic nerve--an integrative interface between two supersystems: the brain and the immune system. 2000, Pubmed
Ewbank, Local and long-range activation of innate immunity by infection and damage in C. elegans. 2016, Pubmed
Filiano, Unexpected role of interferon-γ in regulating neuronal connectivity and social behaviour. 2016, Pubmed
Filiano, How and why do T cells and their derived cytokines affect the injured and healthy brain? 2017, Pubmed
Filiano, Interactions of innate and adaptive immunity in brain development and function. 2015, Pubmed
Fukazawa, Suppression of the immune response potentiates tadpole tail regeneration during the refractory period. 2009, Pubmed , Xenbase
Gadani, Brainless immunity no more. 2015, Pubmed
Getwan, Toolbox in a tadpole: Xenopus for kidney research. 2017, Pubmed , Xenbase
Grayfer, Amphibian macrophage development and antiviral defenses. 2016, Pubmed , Xenbase
Hansen, Lymphocyte development in fish and amphibians. 1998, Pubmed , Xenbase
Hardwick, An oncologist׳s friend: How Xenopus contributes to cancer research. 2015, Pubmed , Xenbase
Harrison, Matrix metalloproteinase genes in Xenopus development. 2004, Pubmed , Xenbase
Herrera-Rincon, Booting up the organism during development: Pre-behavioral functions of the vertebrate brain in guiding body morphogenesis. 2018, Pubmed , Xenbase
Herrera-Rincon, The brain is required for normal muscle and nerve patterning during early Xenopus development. 2017, Pubmed , Xenbase
Huang, Tissue Damage Signaling Is a Prerequisite for Protective Neutrophil Recruitment to Microbial Infection in Zebrafish. 2018, Pubmed
Hutchins, Transcriptomic analysis of tail regeneration in the lizard Anolis carolinensis reveals activation of conserved vertebrate developmental and repair mechanisms. 2014, Pubmed
Imai, Multiple origins of embryonic and tadpole myeloid cells in Xenopus laevis. 2017, Pubmed , Xenbase
Jia, Age-dependent regulation of synaptic connections by dopamine D2 receptors. 2013, Pubmed
Jiang, Prevention of constitutive TNF receptor 1 signaling by silencer of death domains. 1999, Pubmed
Kim, Rapid linkage of innate immunological signals to adaptive immunity by the brain-fat axis. 2015, Pubmed
Kipnis, Immune system: The "seventh sense". 2018, Pubmed
Kipnis, Dopamine, through the extracellular signal-regulated kinase pathway, downregulates CD4+CD25+ regulatory T-cell activity: implications for neurodegeneration. 2004, Pubmed
Kipnis, Neuroimmunology in 2017: The central nervous system: privileged by immune connections. 2018, Pubmed
Kipnis, Multifaceted interactions between adaptive immunity and the central nervous system. 2016, Pubmed
Kipnis, Pro-cognitive properties of T cells. 2012, Pubmed
Lee, Cardiac neural crest is dispensable for outflow tract septation in Xenopus. 2011, Pubmed , Xenbase
Levite, Dopamine and T cells: dopamine receptors and potent effects on T cells, dopamine production in T cells, and abnormalities in the dopaminergic system in T cells in autoimmune, neurological and psychiatric diseases. 2016, Pubmed
Li, Matrilysin shedding of syndecan-1 regulates chemokine mobilization and transepithelial efflux of neutrophils in acute lung injury. 2002, Pubmed
Lichanska, Differentiation of the mononuclear phagocyte system during mouse embryogenesis: the role of transcription factor PU.1. 1999, Pubmed
Louveau, Structural and functional features of central nervous system lymphatic vessels. 2015, Pubmed
Louveau, Revisiting the Mechanisms of CNS Immune Privilege. 2015, Pubmed
Maia, Advances in the use of Xenopus for successful drug screening. 2017, Pubmed , Xenbase
Makino, Heat-shock protein 60 is required for blastema formation and maintenance during regeneration. 2005, Pubmed
Mathews, The body electric 2.0: recent advances in developmental bioelectricity for regenerative and synthetic bioengineering. 2018, Pubmed
McLaughlin, Bioelectric signaling in regeneration: Mechanisms of ionic controls of growth and form. 2018, Pubmed
Meisel, Chemosensation of bacterial secondary metabolites modulates neuroendocrine signaling and behavior of C. elegans. 2014, Pubmed
Micheau, Induction of TNF receptor I-mediated apoptosis via two sequential signaling complexes. 2003, Pubmed
Miyanaga, Induction of blood cells in Xenopus embryo explants. 1998, Pubmed , Xenbase
Mori, D1-like dopamine receptors antagonist inhibits cutaneous immune reactions mediated by Th2 and mast cells. 2013, Pubmed
Nish, Host defense pathways: role of redundancy and compensation in infectious disease phenotypes. 2011, Pubmed
Paré, Bioelectric regulation of innate immune system function in regenerating and intact Xenopus laevis. 2017, Pubmed , Xenbase
Paredes, Xenopus: An in vivo model for imaging the inflammatory response following injury and bacterial infection. 2015, Pubmed , Xenbase
Pavlov, Molecular and Functional Neuroscience in Immunity. 2018, Pubmed
Pearl, Development of Xenopus resource centers: the National Xenopus Resource and the European Xenopus Resource Center. 2012, Pubmed , Xenbase
Picton, Mechanisms underlying the endogenous dopaminergic inhibition of spinal locomotor circuit function in Xenopus tadpoles. 2016, Pubmed , Xenbase
Prado, Stimulation of dopamine receptor D5 expressed on dendritic cells potentiates Th17-mediated immunity. 2012, Pubmed
Rizzardi, Quantitative comparison of immunohistochemical staining measured by digital image analysis versus pathologist visual scoring. 2012, Pubmed
Robert, Comparative and developmental study of the immune system in Xenopus. 2009, Pubmed , Xenbase
Robert, Xenopus as an experimental model for studying evolution of hsp--immune system interactions. 2004, Pubmed , Xenbase
Rosenberg, Baby brains reflect maternal inflammation. 2018, Pubmed
Schmitt, Engineering Xenopus embryos for phenotypic drug discovery screening. 2014, Pubmed , Xenbase
Seyed Jafari, Correlation of Vascular Endothelial Growth Factor subtypes and their receptors with melanoma progression: A next-generation Tissue Microarray (ngTMA) automated analysis. 2018, Pubmed
Seyed Jafari, IHC Optical Density Score: A New Practical Method for Quantitative Immunohistochemistry Image Analysis. 2017, Pubmed
Sirén, Indexing Graphs for Path Queries with Applications in Genome Research. 2014, Pubmed
Slaughter, Microtubule transport from the cell body into the axons of growing neurons. 1997, Pubmed
Smith, XPOX2-peroxidase expression and the XLURP-1 promoter reveal the site of embryonic myeloid cell development in Xenopus. 2002, Pubmed , Xenbase
Smith, Dissemination and systemic colonization of uropathogenic Escherichia coli in a murine model of bacteremia. 2010, Pubmed
Soares, Disease tolerance and immunity in host protection against infection. 2017, Pubmed
Styer, Innate immunity in Caenorhabditis elegans is regulated by neurons expressing NPR-1/GPCR. 2008, Pubmed
Su, Defective B cell receptor-mediated responses in mice lacking the Ets protein, Spi-B. 1997, Pubmed
Talhada, The role of dopaminergic immune cell signalling in poststroke inflammation. 2018, Pubmed
Tandon, Expanding the genetic toolkit in Xenopus: Approaches and opportunities for human disease modeling. 2017, Pubmed , Xenbase
Thompson, Statin-associated myopathy. 2003, Pubmed
Tomlinson, Three matrix metalloproteinases are required in vivo for macrophage migration during embryonic development. 2008, Pubmed , Xenbase
Tseng, Apoptosis is required during early stages of tail regeneration in Xenopus laevis. 2007, Pubmed , Xenbase
Vasamsetti, Sympathetic Neuronal Activation Triggers Myeloid Progenitor Proliferation and Differentiation. 2018, Pubmed
Wang, A rabbit model of right-sided Staphylococcus aureus endocarditis created with echocardiographic guidance. 2013, Pubmed
Wiles, Use of zebrafish to probe the divergent virulence potentials and toxin requirements of extraintestinal pathogenic Escherichia coli. 2009, Pubmed
Yaparla, The unique myelopoiesis strategy of the amphibian Xenopus laevis. 2016, Pubmed , Xenbase
Zhang, Potential Roles of Peripheral Dopamine in Tumor Immunity. 2017, Pubmed
