Click here to close
Hello! We notice that you are using Internet Explorer, which is not supported by Xenbase and may cause the site to display incorrectly.
We suggest using a current version of Chrome,
FireFox, or Safari.
Oncogene
2020 Mar 01;3913:2692-2706. doi: 10.1038/s41388-020-1173-z.
Show Gene links
Show Anatomy links
RBL1 (p107) functions as tumor suppressor in glioblastoma and small-cell pancreatic neuroendocrine carcinoma in Xenopus tropicalis.
Naert T, Dimitrakopoulou D, Tulkens D, Demuynck S, Carron M, Noelanders R, Eeckhout L, Van Isterdael G, Deforce D, Vanhove C, Van Dorpe J, Creytens D, Vleminckx K.
???displayArticle.abstract???
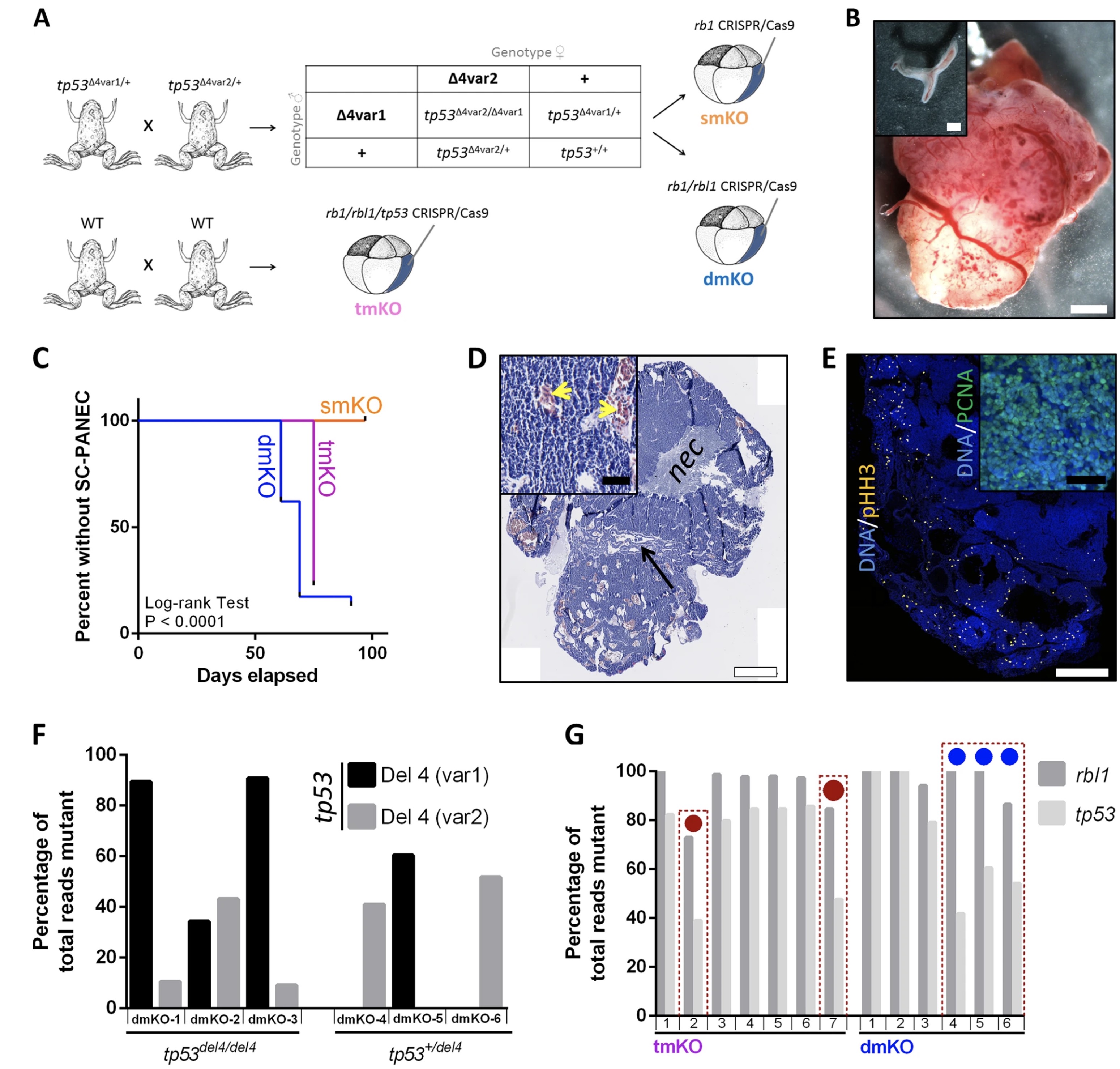
Alterations of the retinoblastoma and/or the p53 signaling network are associated with specific cancers such as high-grade astrocytoma/glioblastoma, small-cell lung cancer (SCLC), choroid plexus tumors, and small-cell pancreatic neuroendocrine carcinoma (SC-PaNEC). However, the intricate functional redundancy between RB1 and the related pocket proteins RBL1/p107 and RBL2/p130 in suppressing tumorigenesis remains poorly understood. Here we performed lineage-restricted parallel inactivation of rb1 and rbl1 by multiplex CRISPR/Cas9 genome editing in the true diploid Xenopus tropicalis to gain insight into this in vivo redundancy. We show that while rb1 inactivation is sufficient to induce choroid plexus papilloma, combined rb1 and rbl1 inactivation is required and sufficient to drive SC-PaNEC, retinoblastoma and astrocytoma. Further, using a novel Li-Fraumeni syndrome-mimicking tp53 mutant X. tropicalis line, we demonstrate increased malignancy of rb1/rbl1-mutant glioma towards glioblastoma upon concomitant inactivation of tp53. Interestingly, although clinical SC-PaNEC samples are characterized by abnormal p53 expression or localization, in the current experimental models, the tp53 status had little effect on the establishment and growth of SC-PaNEC, but may rather be essential for maintaining chromosomal stability. SCLC was only rarely observed in our experimental setup, indicating requirement of additional or alternative oncogenic insults. In conclusion, we used CRISPR/Cas9 to delineate the tumor suppressor properties of Rbl1, generating new insights in the functional redundancy within the retinoblastoma protein family in suppressing neuroendocrine pancreatic cancer and glioma/glioblastoma.
Fig. 1: Tp53 mutant X. tropicalis develop hematological malignancy and sarcomas.
a KaplanâMeier survival analysis on cohorts consisting of two clutches of tp53 homozygous knockout (nâ=â6; red and nâ=â7; blue) and one clutch of heterozygous tp53 knockout (nâ=â14; black) X. tropicalis. Statistical analysis was done using the Prism MantelâCox test (ns not significant; **pâ<â0.01; ***pâ<â0.001). Chi-Squared values and the Hazard ratios are listed in Supplementary table 2A. b X-ray imaging of a 28-month old tp53+/δ4var2 demonstrating ectopic calcified structures (white arrows). c (Left panels) In the wild-type spleen, CD3+ T-cells form a ring-like structure around the PCNA+ B-cells located in the white pulp. (Right panels) Disruption of a normal CD3+ ring-like structure observed in a tp53δ4var2/δ4var2 animal is indicative of hematological malignancy. d Pie chart summarizing the observed splenic immunostaining for CD3 and PCNA in tp53δ4var1/δ4var2 animals. Staining patterns being either normal or with loss of the typical CD3+ ring structure (CD3) with or without ectopic staining of PCNA (CD3/PCNA) in the red pulp. e Photomicrograph of NattâHerrick stained blood demonstrating a cluster of leukocytes and a normal nucleated erythrocyte. Inset demonstrates a high-magnification photomicrograph of a lymphoblast. f Flow cytometry analysis reveals an increased number of both CD3+ (left) and CD8+ lymphoblasts (right) in peripheral blood of a tp53δ4var1/δ4var2 animal, when compared with an age-matched control. g Histopathology of the liver reveals diffuse infiltration of T-lymphoblasts, also enriched within the livercapillary (white arrow; top inset) and in between the liver parenchymal cells (black arrow; bottom inset). h Sarcoma in a tp53+/δ4var2 animal observed upon gross examination, with associated histopathology and demonstration of malignant nature by PCNA proliferation staining. White scale bar is 100âµm and black scale bar is 5âµM.
Abou-El-Ardat,
Comprehensive molecular characterization of multifocal glioblastoma proves its monoclonal origin and reveals novel insights into clonal evolution and heterogeneity of glioblastomas.
2017, Pubmed
Abou-El-Ardat,
Comprehensive molecular characterization of multifocal glioblastoma proves its monoclonal origin and reveals novel insights into clonal evolution and heterogeneity of glioblastomas.
2017,
Pubmed Abramov,
[On the replacement of extensive diaphysial defects after injury and osteomyelitis by bone homografts].
1967,
Pubmed Anzalone,
Search-and-replace genome editing without double-strand breaks or donor DNA.
2020,
Pubmed Basturk,
The high-grade (WHO G3) pancreatic neuroendocrine tumor category is morphologically and biologically heterogenous and includes both well differentiated and poorly differentiated neoplasms.
2015,
Pubmed Berendsen,
Proceedings: The effect of psychotropic drugs on the dopa potentiation test in mice.
1974,
Pubmed Berghmans,
tp53 mutant zebrafish develop malignant peripheral nerve sheath tumors.
2005,
Pubmed Boel,
BATCH-GE: Batch analysis of Next-Generation Sequencing data for genome editing assessment.
2018,
Pubmed
,
Xenbase Bougeard,
Revisiting Li-Fraumeni Syndrome From TP53 Mutation Carriers.
2015,
Pubmed Cai,
Rb and p107 are required for alpha cell survival, beta cell cycle control and glucagon-like peptide-1 action.
2015,
Pubmed Chow,
Cooperativity within and among Pten, p53, and Rb pathways induces high-grade astrocytoma in adult brain.
2011,
Pubmed Chow,
AAV-mediated direct in vivo CRISPR screen identifies functional suppressors in glioblastoma.
2017,
Pubmed Chunhaswasdikul,
Legionella jordanis pneumonia: a case report.
1986,
Pubmed Costa,
Skin Tumors Rb(eing) Uncovered.
2014,
Pubmed Dannenberg,
Tissue-specific tumor suppressor activity of retinoblastoma gene homologs p107 and p130.
2005,
Pubmed Donehower,
Mice deficient for p53 are developmentally normal but susceptible to spontaneous tumours.
1992,
Pubmed Eischen,
Genome Stability Requires p53.
2017,
Pubmed Emerson,
Differential effects of colchicine and cytochalasins on the shedding of murine B cell membrane IgM and IgD.
1979,
Pubmed Fein,
An optical scan system for encoding and tabulation of visually scored sleep data.
1979,
Pubmed Fernández Rodríguez,
[Vesico-uterine fistula. Conservative treatment].
1991,
Pubmed George,
Comprehensive genomic profiles of small cell lung cancer.
2016,
Pubmed Glenn,
Conditional deletion of p53 and Rb in the renin-expressing compartment of the pancreas leads to a highly penetrant metastatic pancreatic neuroendocrine carcinoma.
2015,
Pubmed Hann,
Management of small-cell lung cancer: incremental changes but hope for the future.
2008,
Pubmed Harb,
The retinoblastoma protein and its homolog p130 regulate the G1/S transition in pancreatic beta-cells.
2009,
Pubmed Haynes,
Treatment of meningomyelocele in indigent and nonindigent patients.
1974,
Pubmed Ignatius,
tp53 deficiency causes a wide tumor spectrum and increases embryonal rhabdomyosarcoma metastasis in zebrafish.
2019,
Pubmed Jacks,
Tumor spectrum analysis in p53-mutant mice.
1994,
Pubmed Jannini,
[Anomaly of Chediak-Higashi-Sato. Report of a new case].
1967,
Pubmed Jenkins,
Influence of low linoleic and linolenic acids in milk replacer on calf performance and lipids in blood plasma, heart, and liver.
1986,
Pubmed Jiang,
Rb deletion in mouse mammary progenitors induces luminal-B or basal-like/EMT tumor subtypes depending on p53 status.
2010,
Pubmed Kieser,
A metric analysis of the South African Caucasoid dentition.
1985,
Pubmed Klaus,
[Extracardial sounds by myorhythms of the intercostal musculature].
1966,
Pubmed Kobayashi,
[Ventriculography, cisternography and cervical myelography with metrizamide (author's transl)].
1979,
Pubmed Kochandrle,
[Experience with orthotopic transplantation of the heart].
1988,
Pubmed Konukiewitz,
Somatostatin receptor expression related to TP53 and RB1 alterations in pancreatic and extrapancreatic neuroendocrine neoplasms with a Ki67-index above 20.
2018,
Pubmed Larsen,
[Ileopectineal bursitis. The differential diagnosis of swelling of the groin].
1983,
Pubmed Liu,
MicroRNA-106b-5p boosts glioma tumorigensis by targeting multiple tumor suppressor genes.
2014,
Pubmed Louis,
The 2016 World Health Organization Classification of Tumors of the Central Nervous System: a summary.
2017,
Pubmed Lu,
Selective inactivation of p53 facilitates mouse epithelial tumor progression without chromosomal instability.
2001,
Pubmed Manning,
Whole chromosome instability resulting from the synergistic effects of pRB and p53 inactivation.
2014,
Pubmed Maresch,
Multiplexed pancreatic genome engineering and cancer induction by transfection-based CRISPR/Cas9 delivery in mice.
2016,
Pubmed Marino,
Induction of medulloblastomas in p53-null mutant mice by somatic inactivation of Rb in the external granular layer cells of the cerebellum.
2000,
Pubmed McEvoy,
Coexpression of normally incompatible developmental pathways in retinoblastoma genesis.
2011,
Pubmed Moreno-Mateos,
CRISPRscan: designing highly efficient sgRNAs for CRISPR-Cas9 targeting in vivo.
2016,
Pubmed
,
Xenbase Naert,
TALENs and CRISPR/Cas9 fuel genetically engineered clinically relevant Xenopus tropicalis tumor models.
2017,
Pubmed
,
Xenbase Naert,
Methods for CRISPR/Cas9 Xenopus tropicalis Tissue-Specific Multiplex Genome Engineering.
2019,
Pubmed
,
Xenbase Naert,
CRISPR/Cas9 mediated knockout of rb1 and rbl1 leads to rapid and penetrant retinoblastoma development in Xenopus tropicalis.
2018,
Pubmed
,
Xenbase Naert,
CRISPR/Cas9 disease models in zebrafish and Xenopus: The genetic renaissance of fish and frogs.
2019,
Pubmed
,
Xenbase Neely,
"Double-duty" conventional dendritic cells in the amphibian Xenopus as the prototype for antigen presentation to B cells.
2018,
Pubmed
,
Xenbase NULL,
[Mandibular resections. 8. Mandibular resections with other structures].
1972,
Pubmed Osogoe,
[Mode of proliferation of the lymphocyte, with special reference to the pathway of DNA-synthesis].
1971,
Pubmed Pan,
Methylation of promoter of RBL1 enhances the radioresistance of three dimensional cultured carcinoma cells.
2017,
Pubmed Pointon,
Campylobacter associated intestinal pathology in pigs.
1989,
Pubmed Preston,
Use of rapid group A strep throat screening tests.
1987,
Pubmed Robanus-Maandag,
p107 is a suppressor of retinoblastoma development in pRb-deficient mice.
1998,
Pubmed Schaffer,
Loss of p130 accelerates tumor development in a mouse model for human small-cell lung carcinoma.
2010,
Pubmed Schmid,
Core pathway mutations induce de-differentiation of murine astrocytes into glioblastoma stem cells that are sensitive to radiation but resistant to temozolomide.
2017,
Pubmed Schulz,
[Practical directions for the prevention of infection during local anesthesia].
1967,
Pubmed Schwanecke,
[A simple method for the evaluation of climatic factors and the heat stress of workers in warm temperature].
1967,
Pubmed Shi,
Modeling human point mutation diseases in Xenopus tropicalis with a modified CRISPR/Cas9 system.
2020,
Pubmed
,
Xenbase Shim,
Development of zebrafish medulloblastoma-like PNET model by TALEN-mediated somatic gene inactivation.
2017,
Pubmed Smitananda,
Erythropoiesis in mice with graft-versus-host reaction: 59 Fe distribution in normal and x-irradiated mice and mice with graft-versus-host reaction.
1971,
Pubmed Sokolowska-Pituchowa,
[The 100-year history of the Theatrum Anatomicum in Cracow].
1969,
Pubmed Solin,
Rapid tumor induction in zebrafish by TALEN-mediated somatic inactivation of the retinoblastoma1 tumor suppressor rb1.
2016,
Pubmed Steed,
Differential localization of glioblastoma subtype: implications on glioblastoma pathogenesis.
2018,
Pubmed Stewart,
Substrate changes in peripheral nerve during ischaemia and Wallerian degeneration.
1965,
Pubmed Strecker,
RNA-guided DNA insertion with CRISPR-associated transposases.
2020,
Pubmed Sveinsson,
[Acid phosphatase].
1970,
Pubmed Tabori,
TP53 alterations determine clinical subgroups and survival of patients with choroid plexus tumors.
2010,
Pubmed Tjioe,
Calcium efflux and respiratory inhibition in brain mitochondria: effects of chlorpromazine metabolites.
1972,
Pubmed Tong,
Cross-Species Genomics Identifies TAF12, NFYC, and RAD54L as Choroid Plexus Carcinoma Oncogenes.
2015,
Pubmed Vanderluit,
The Retinoblastoma family member p107 regulates the rate of progenitor commitment to a neuronal fate.
2007,
Pubmed Vandesompele,
Accurate normalization of real-time quantitative RT-PCR data by geometric averaging of multiple internal control genes.
2002,
Pubmed van Zoest,
Dynamics of background adaptation in Xenopus laevis: role of catecholamines and melanophore-stimulating hormone.
1990,
Pubmed
,
Xenbase Vasavada,
Tissue-specific deletion of the retinoblastoma protein in the pancreatic beta-cell has limited effects on beta-cell replication, mass, and function.
2007,
Pubmed Vitucci,
Genomic profiles of low-grade murine gliomas evolve during progression to glioblastoma.
2018,
Pubmed Volkow,
Effects of acute alcohol intoxication on cerebral blood flow measured with PET.
1988,
Pubmed Ward,
Splenic marginal zone B-cell and thymic T-cell lymphomas in p53-deficient mice.
1999,
Pubmed Wiedemeyer,
Pattern of retinoblastoma pathway inactivation dictates response to CDK4/6 inhibition in GBM.
2010,
Pubmed Wojton,
Systemic delivery of SapC-DOPS has antiangiogenic and antitumor effects against glioblastoma.
2014,
Pubmed Xiao,
Astrocyte inactivation of the pRb pathway predisposes mice to malignant astrocytoma development that is accelerated by PTEN mutation.
2002,
Pubmed Yachida,
Small cell and large cell neuroendocrine carcinomas of the pancreas are genetically similar and distinct from well-differentiated pancreatic neuroendocrine tumors.
2012,
Pubmed