XB-ART-56645
Dis Model Mech
2020 Mar 03;133:. doi: 10.1242/dmm.043489.
Show Gene links
Show Anatomy links
Six1 proteins with human branchio-oto-renal mutations differentially affect cranial gene expression and otic development.
Shah AM, Krohn P, Baxi AB, Tavares ALP, Sullivan CH, Chillakuru YR, Majumdar HD, Neilson KM, Moody SA.
???displayArticle.abstract???
Single-nucleotide mutations in human SIX1 result in amino acid substitutions in either the protein-protein interaction domain or the homeodomain, and cause ∼4% of branchio-otic (BOS) and branchio-oto-renal (BOR) cases. The phenotypic variation between patients with the same mutation, even within affected members of the same family, make it difficult to functionally distinguish between the different SIX1 mutations. We made four of the BOS/BOR substitutions in the Xenopus Six1 protein (V17E, R110W, W122R, Y129C), which is 100% identical to human in both the protein-protein interaction domain and the homeodomain, and expressed them in embryos to determine whether they cause differential changes in early craniofacial gene expression, otic gene expression or otic morphology. We confirmed that, similar to the human mutants, all four mutant Xenopus Six1 proteins access the nucleus but are transcriptionally deficient. Analysis of craniofacial gene expression showed that each mutant causes specific, often different and highly variable disruptions in the size of the domains of neural border zone, neural crest and pre-placodal ectoderm genes. Each mutant also had differential effects on genes that pattern the otic vesicle. Assessment of the tadpole inner ear demonstrated that while the auditory and vestibular structures formed, the volume of the otic cartilaginous capsule, otoliths, lumen and a subset of the hair cell-containing sensory patches were reduced. This detailed description of the effects of BOS/BOR-associated SIX1 mutations in the embryo indicates that each causes subtle changes in gene expression in the embryonic ectoderm and otocyst, leading to inner ear morphological anomalies.
???displayArticle.pubmedLink??? 31980437
???displayArticle.pmcLink??? PMC7063838
???displayArticle.link??? Dis Model Mech
???displayArticle.grants??? [+]
P01 HD083157 NICHD NIH HHS , R01 DE022065 NIDCR NIH HHS, R01 DE026434 NIDCR NIH HHS, U54 HD090257 NICHD NIH HHS
Species referenced: Xenopus laevis
Genes referenced: adm dlx5 foxd3 irx1 msx1 otx2 pax2 six1 sox11 sox9 tbx1 zic2
GO keywords: neural crest cell development [+]
???displayArticle.antibodies??? Actb Ab6 Myc Ab16 Myc Ab17 Six1 Ab1
???displayArticle.disOnts??? branchiootic syndrome [+]
Phenotypes: Xla Wt + six1(Fig. 2 A) [+]
Xla Wt + six1(Fig. 2 B)
Xla Wt + six1(Fig. 2 E left)
Xla Wt + six1(Fig. 2 E right)
Xla Wt + six1(Fig. 2 G left)
Xla Wt + six1(Fig. 2 G right)
Xla Wt + six1(Fig. 2 K)
Xla Wt + six1(Fig. 2 N)
Xla Wt + six1(Fig. 3 A)
Xla Wt + six1(Fig. 3 C)
Xla Wt + six1(Fig. 3 E)
Xla Wt + six1(Fig. 4 A, Fig. 5 A)
Xla Wt + six1(Fig. 4 A, Fig. 5 C)
Xla Wt + six1(Fig. 4 B)
Xla Wt + six1(Fig. 4 B)
Xla Wt + six1(Fig. 4 C)
Xla Wt + six1(Fig. 4 C)
Xla Wt + six1(Fig. 4 D)
Xla Wt + six1(Fig. 4 D. Fig. 5 G)
Xla Wt + six1(Fig. 4 E)
Xla Wt + six1(Fig. 4 E, Fig. 5 I)
Xla Wt + six1(Fig. 4 F)
Xla Wt + six1(Fig. 4 F)
Xla Wt + six1(Fig. 6 F)
Xla Wt + six1(Fig. S 1 B)
Xla Wt + six1(Fig. S 1 D)
Xla Wt + six1-R110W(Fig. 2 C)
Xla Wt + six1-R110W(Fig. 3 G)
Xla Wt + six1-R110W(Fig. 4 A)
Xla Wt + six1-R110W(Fig. 4 B)
Xla Wt + six1-R110W(fig. 4 C)
Xla Wt + six1-R110W(Fig. 4 D)
Xla Wt + six1-R110W(Fig. 4 E, Fig. 5 J)
Xla Wt + six1-R110W(Fig. 4 F)
Xla Wt + six1-R110W(Fig. 7 F)
Xla Wt + six1-V17E(Fig. 2 F left)
Xla Wt + six1-V17E(Fig. 2 F right)
Xla Wt + six1-V17E(Fig. 3 B)
Xla Wt + six1-V17E(Fig. 4 A, Fig. 5 B)
Xla Wt + six1-V17E(Fig. 4 B)
Xla Wt + six1-V17E(Fig. 4 C)
Xla Wt + six1-V17E(Fig. 4 D, Fig. 5 H)
Xla Wt + six1-V17E(Fig. 4 E)
Xla Wt + six1-V17E(Fig. 4 F)
Xla Wt + six1-V17E(Fig. 6 A C D)
Xla Wt + six1-V17E(Fig. 6 F)
Xla Wt + six1-V17E(Fig. 7 E F)
Xla Wt + six1-W122R(Fig. 2 H)
Xla Wt + six1-W122R(Fig. 2 L)
Xla Wt + six1-W122R(Fig. 3 D)
Xla Wt + six1-W122R(Fig. 3 F)
Xla Wt + six1-W122R(Fig. 4 A, Fig. 5 D)
Xla Wt + six1-W122R(Fig. 4 B)
Xla Wt + six1-W122R(Fig. 4 C, Fig. 5 F)
Xla Wt + six1-W122R(Fig. 4 D)
Xla Wt + six1-W122R( Fig. 4 E)
Xla Wt + six1-W122R(Fig. 4 F)
Xla Wt + six1-W122R(Fig. 6 C D)
Xla Wt + six1-W122R(Fig. S 2 C)
Xla Wt + Six1-Y129C(Fig. 2 I)
Xla Wt + Six1-Y129C(Fig. 2 O)
Xla Wt + Six1-Y129C(Fig. 4 A)
Xla Wt + Six1-Y129C(Fig. 4 B, Fig. 5 E)
Xla Wt + Six1-Y129C(Fig. 4 C)
Xla Wt + Six1-Y129C(Fig. 4 D)
Xla Wt + Six1-Y129C(Fig. 4 E)
Xla Wt + Six1-Y129C(Fig. 4 F, Fig. 5 K)
Xla Wt + Six1-Y129C(Fig. 6 B D)
Xla Wt + Six1-Y129C(Fig. 6 F)
Xla Wt + Six1-Y129C(Fig. 7 E F)
Xla Wt + Six1-Y129C(Fig. S 1 D)
Xla Wt + Six1-Y129C(Fig. S 1 E)
Xla Wt + Six1-Y129C(Fig. S 2 E)
Xla Wt + six1(Fig. 2 E left)
Xla Wt + six1(Fig. 2 E right)
Xla Wt + six1(Fig. 2 G left)
Xla Wt + six1(Fig. 2 G right)
Xla Wt + six1(Fig. 2 K)
Xla Wt + six1(Fig. 2 N)
Xla Wt + six1(Fig. 3 A)
Xla Wt + six1(Fig. 3 C)
Xla Wt + six1(Fig. 3 E)
Xla Wt + six1(Fig. 4 A, Fig. 5 A)
Xla Wt + six1(Fig. 4 A, Fig. 5 C)
Xla Wt + six1(Fig. 4 B)
Xla Wt + six1(Fig. 4 B)
Xla Wt + six1(Fig. 4 C)
Xla Wt + six1(Fig. 4 C)
Xla Wt + six1(Fig. 4 D)
Xla Wt + six1(Fig. 4 D. Fig. 5 G)
Xla Wt + six1(Fig. 4 E)
Xla Wt + six1(Fig. 4 E, Fig. 5 I)
Xla Wt + six1(Fig. 4 F)
Xla Wt + six1(Fig. 4 F)
Xla Wt + six1(Fig. 6 F)
Xla Wt + six1(Fig. S 1 B)
Xla Wt + six1(Fig. S 1 D)
Xla Wt + six1-R110W(Fig. 2 C)
Xla Wt + six1-R110W(Fig. 3 G)
Xla Wt + six1-R110W(Fig. 4 A)
Xla Wt + six1-R110W(Fig. 4 B)
Xla Wt + six1-R110W(fig. 4 C)
Xla Wt + six1-R110W(Fig. 4 D)
Xla Wt + six1-R110W(Fig. 4 E, Fig. 5 J)
Xla Wt + six1-R110W(Fig. 4 F)
Xla Wt + six1-R110W(Fig. 7 F)
Xla Wt + six1-V17E(Fig. 2 F left)
Xla Wt + six1-V17E(Fig. 2 F right)
Xla Wt + six1-V17E(Fig. 3 B)
Xla Wt + six1-V17E(Fig. 4 A, Fig. 5 B)
Xla Wt + six1-V17E(Fig. 4 B)
Xla Wt + six1-V17E(Fig. 4 C)
Xla Wt + six1-V17E(Fig. 4 D, Fig. 5 H)
Xla Wt + six1-V17E(Fig. 4 E)
Xla Wt + six1-V17E(Fig. 4 F)
Xla Wt + six1-V17E(Fig. 6 A C D)
Xla Wt + six1-V17E(Fig. 6 F)
Xla Wt + six1-V17E(Fig. 7 E F)
Xla Wt + six1-W122R(Fig. 2 H)
Xla Wt + six1-W122R(Fig. 2 L)
Xla Wt + six1-W122R(Fig. 3 D)
Xla Wt + six1-W122R(Fig. 3 F)
Xla Wt + six1-W122R(Fig. 4 A, Fig. 5 D)
Xla Wt + six1-W122R(Fig. 4 B)
Xla Wt + six1-W122R(Fig. 4 C, Fig. 5 F)
Xla Wt + six1-W122R(Fig. 4 D)
Xla Wt + six1-W122R( Fig. 4 E)
Xla Wt + six1-W122R(Fig. 4 F)
Xla Wt + six1-W122R(Fig. 6 C D)
Xla Wt + six1-W122R(Fig. S 2 C)
Xla Wt + Six1-Y129C(Fig. 2 I)
Xla Wt + Six1-Y129C(Fig. 2 O)
Xla Wt + Six1-Y129C(Fig. 4 A)
Xla Wt + Six1-Y129C(Fig. 4 B, Fig. 5 E)
Xla Wt + Six1-Y129C(Fig. 4 C)
Xla Wt + Six1-Y129C(Fig. 4 D)
Xla Wt + Six1-Y129C(Fig. 4 E)
Xla Wt + Six1-Y129C(Fig. 4 F, Fig. 5 K)
Xla Wt + Six1-Y129C(Fig. 6 B D)
Xla Wt + Six1-Y129C(Fig. 6 F)
Xla Wt + Six1-Y129C(Fig. 7 E F)
Xla Wt + Six1-Y129C(Fig. S 1 D)
Xla Wt + Six1-Y129C(Fig. S 1 E)
Xla Wt + Six1-Y129C(Fig. S 2 E)
???attribute.lit??? ???displayArticles.show???
|
|
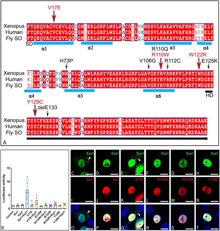
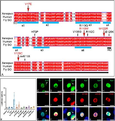
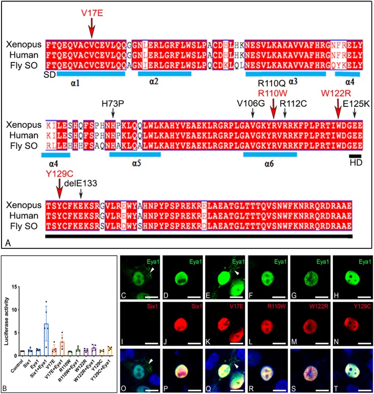
Figure 1: BOS/BOR mutations and their transcriptional effects. (A) Amino acid alignment of the N-terminal region of Xenopus laevis Six1, human SIX1 and Drosophila Sine Oculis (SO) shows a high level of identity across species; human and frog are 100% identical in this region; differences with fly are in white. The sequence shown begins with the Six Domain (SD), which contains six alpha-helices (blue bars), and ends with the homeodomain (HD, black bar). Amino acid substitutions/ deletions that have been reported in human BOS/BOR patients are indicated with arrows; red arrows indicate the four mutations that were examined in this study. (B) Expression of Six1+Eya1 caused a significant ~7-fold increase in luciferase activity when compared to activity of control vector (p<0.0001), Six1WT alone (p<0.0001) or Eya1 alone (p<0.0001). Each mutant plus Eya1 failed to significantly induce luciferase activity relative to control (V17E: p=0.27122; R110W: p=0.99999; W122R: p=0.99764; Y129C: p=0.99947) or in the absence of Eya1 (V17E: p=0.99988; R110W: p=0.99999; W122R: p=0.99999; Y129C: p=0.99999). Experiments were repeated 5 independent times and subjected to a one-way ANOVA with Tukey post hoc multiple comparisons test. Bars = mean +/- s.d. (C, I, O). HEK293T cells transfected with only Myc-Eya1 show both cytoplasmic (arrowheads) and nuclear localization. (D, J, P) Cells co-transfected with both Six1WT-FLAG and Myc-Eya1 show nuclear colocalization of both proteins. (E, K, Q) Those transfected with both V17E-FLAG and Myc-Eya1 showed nuclear colocalization and some cytoplasmic Eya1 (arrowhead). Those transfected with: (F, L, R) R110W-FLAG and Myc-Eya1, (G, M, S) W122R-FLAG and Myc-Eya1 or (H, N, T) Y129C-FLAG and Myc-Eya1 showed exclusive nuclear colocalization. Bars: 10 micro-m |
|
|
Figure 2: Changes in neural border and neural crest gene expression. (A, B) Both Six1- 150 and Six1-400 reduce the neural border expression of msx1 on the injected side (*, pink lineage tracer). (C) R110W either did not change the msx1 domain (left embryo) or caused it to be broader (right embryo, red bar) compared to the control side (black bar). (D) The expression domain size of msx1 on the Six1 mutant injected side was compared to the control side of the same embryo and scored as reduced (blue), broader (red), broader but fainter (green) or unchanged (yellow). Phenotypes are expressed as frequencies and the sample size is within each bar (white numbers); experiments were repeated a minimum of three times. Frequencies for Six1 mutants were compared to embryos injected with Six1 WT mRNA; V17E was compared to Six1-150, and the others were compared to Six1-400. Significant differences between mutant and WT frequencies were assessed by the Chi-squared test (*, p<0.05). (E) Six1-150 could either broaden (left embryo) or reduce (right embryo) the foxd3 domain. (F) V17E could either broaden (left) or reduce (right) the foxd3 domain. (G) Six1- 400 could either broaden (left) or reduce (right) the foxd3 domain. W122R (H) and Y129C (I) predominantly broadened the foxd3 domain. (J) Quantitation of foxd3 neural crest (NC) phenotypes, as in (D). (K) Six1-400 broadened the anterior neural plate domain (thin green bar) of zic2, but reduced its neural crest domain (compare to black bars [neural plate, np] and blue bar [neural crest, nc]). (L) W122R caused both the anterior neural plate domain (green bar) and neural crest domain (red bar) of zic2 to broaden (compare to black and blue bars on control side). (M) Quantitation of zic2 neural crest (NC) phenotypes, as in (D). (N) Six1-400 reduced both the neural crest and otic placode (oto) domains of sox9. (O) Y129C broadened both the neural crest (red bar) and otic placode (green outline) domains of sox9. (P) Quantitation of sox9 neural crest (NC) phenotypes, as in (D). |
|
|
Figure 3: Changes in PPE and cranial placode gene expression. (A) Six1-150 expanded the sox11 PPE domain (between arrows on control [left] side of the same embryo). (B) V17E predominantly reduced the sox11 PPE domain (between arrows on control [left] side of the same embryo). (C) Six1-400 (right) reduced the sox11 PPE domain (between arrows on control [left] side of the same embryo). (D) W122R predominantly broadened the sox11 PPE domain. (E) Six1-400 reduced the irx1 placode domain (between arrows on control [left] side of the same embryo). (F) W122R either caused irx1 PPE domain (between arrows in left, control image) to be broader but fainter (left embryo) or simply broader (red outline and red arrow on right embryo). (G) R110W expanded sox9 expression in the otic placode (between arrows) compared to control (left) side. (H) Quantitation of sox11 cranial placode (PL) phenotypes, as in Fig. 2D. (I) Quantitation of irx1 cranial placode (PL) phenotypes, as in Fig. 2D. (J) Quantitation of sox9 cranial placode (PL) phenotypes, as in Fig. 2D. *, p<0.05. |
|
|
Figure 4: Frequencies of otic vesicle gene expression changes. (A) sox9, (B) irx1, (C) tbx1, (D) dlx5, (E) otx2, (F) pax2. Quantitation as described in Fig. 2D. *, p<0.05. |
|
|
Figure 5: Examples of changes in otic vesicle gene expression. (A) Six1-150 reduced the otic expression of sox9 (red arrow) compared to control side (black arrow) of same embryo. (B) V17E had a similar effect. (C) Six1-400 reduced sox9 otic expression. (D) W122R caused slightly darker otic expression of sox9 and what appeared to be a slightly larger otic vesicle (red bar). (E) Y129C reduced irx1 otic expression. (F) W122R reduced tbx1 otic expression. (G) Six1-150 reduced dlx5 otic expression. (H) V17E also reduced dlx5 otic expression. (I) Six1-400 reduced the ventral otic expression of otx2. (J) R110W did the same. See Fig. 4 for frequencies. (K) Some larvae were sectioned to measure otic vesicle volume. In this Y129C larva, pax2 expression was reduced in the otic vesicle on the injected side (red arrow) compared to the control side (black arrow). (L) The otic vesicle volumes of SixWT, mutant Six1 and control side of the same larva were calculated (Table S1). Because larvae were different sizes, mean experimental volumes were plotted as percent change compared to mean control volumes (+/- s.e.m.) (two-tailed t-test, *, p<0.05). Six1-150 and R110W caused a significant increase in otic vesicle volume compared to the control side of the same embryo, whereas V17E and Six1-400 caused a significant decrease. Experiments were replicated three times and the number of tadpoles analyzed noted within each bar. |
|
|
Figure 6: Mutant Six1 proteins affect otic capsule and otolith volumes. (A) Alcian blue stained tadpole head in which right side expressed V17E. The otic capsule (oto) on the injected side (red arrow) is not notably different from the control side (black arrow) in this individual. e, eye; g, gill cartilages. Similar results were seen for R110W and W122R. (B) Alcian blue stained tadpole head in which right side expressed Y129C. The otic capsule on the injected side (red arrow) is much smaller than on the control side (left). b, bubble in the mounting medium. (C) Vibratome section reveal the cartilaginous otic capsules on control (ctrl, black arrow) and injected (inj, red arrow) sides of a V17E tadpole (upper image) and W122R tadpole (lower image). hb, hind brain; n, notochord. (D) The otic cartilage volumes of mutant Six1 and control sides of the same tadpole were calculated (Table S2) and compared by a paired, two-tailed t-test. Because tadpoles were different sizes, the mean experimental volumes were plotted as percent change compared to mean control volumes (+/- s.e.m.). V17E, W122R and Y129C caused significant decreases in otic cartilage volume. (*, p<0.05; **, p<0.01). (E) Three-dimensional reconstruction of transverse sections collected using OCT. Otic vesicle is in grey with otoliths in white from frontal (left) and dorsal (middle left) views. Four transverse sections (1-4) taken at the levels indicated on the dorsal view reveal internal structures: A, anterior canal; H, horizontal canal; O, otolith; P, posterior canal; S, saccule; U, utricle. (F) Otolith volumes of SixWT, mutant Six1 and control sides of the same tadpole were calculated from OCT images (Table S3) and compared by a paired, onetailed t-test. As in (D), the mean experimental volumes were plotted as percent change compared to mean control volumes (+/- s.e.m). Six1-150, V17E, and Y129C resulted in significantly smaller otolith volumes. (*, p<0.05). Experiments were replicated three times and the number of tadpoles analyzed noted within each bar in D and F. |
|
|
Figure 7: Mutant Six1 proteins affect inner ear luminal volumes. (A) Single confocal optical section through a phalloidin-stained tadpole inner ear showing the lumen and a single sensory patch containing hair cells (red arrow). (B) Image of same section showing outline of lumen in Imaris software. (C) Dorsal view of a 3D reconstruction of the same inner ear, showing anterior (A), posterior (P) and horizontal (H) semicircular canals. (D) Ventral view of a 3D reconstruction of an inner ear, highlighting the different sensory end-organs: A, anterior canal; H, horizontal canal; P, posterior canal; S, saccule; U, utricle. In this specimen, the amphibian papilla (am) also has differentiated, but since this was not a consistent feature at this developmental stage, it was not included in the volume measurements. (E) The inner ear luminal volumes of SixWT, mutant Six1 and control sides of the same tadpole were calculated from OCT images (Table S4) and compared by a paired, one-tailed t-test. As in Fig. 6D, the mean experimental volumes were plotted as percent change compared to mean control volumes (+/- s.e.m). Significantly smaller volumes were detected for V17E and Y129C. (*, p<0.05). (F) The inner ear luminal volumes of SixWT, mutant Six1 and control sides of the same tadpole were calculated from confocal images (Table S5) and compared by a paired, one-tailed t-test. As in Fig. 6D, the mean experimental volumes were plotted as percent change compared to mean control volumes (+/- s.e.m). Six1-400 caused a significant increase in luminal volume, whereas V17E, R110W and Y129C caused significantly smaller volumes. (*, p<0.05). Experiments were replicated three times and the number of tadpoles analyzed noted within each bar in E and F. |
|
|
Figure S1: Comparisons of sensory patch volumes (µm3) between manipulated (orange bar) and control (blue bar) sides of the same embryo. (A) Saccule sensory patches. (B) Utricle sensory patches. (C) Anterior canal sensory patches. (D) Posterior canal sensory patches. (E) Horizontal canal sensory patches. Lines indicate medians, âxâ indicates means, bars indicate standard errors. For most of the five end-organs measured there were no significant differences in volumes between the control, uninjected side and the Six1 mutant mRNA-injected side of the embryo. There were trends for Six1WT- 150 to cause larger saccule and utricle sensory patches and smaller anterior canal and horizontal canal sensory patches, but these did not reach significance. However, Six1WT-150 did cause the posterior canal sensory patches to be significantly larger than control side. There were trends for Six1WT-400 to cause smaller saccule and anterior canal sensory patchesand larger posterior canal sensory patches, but these did not reach significance. However, Six1WT-400 did cause the utricular sensory patches to be significantly larger. The mutant proteins had no effect on saccule sensory patch volume. Utricle sensory patch volume trended smaller only with W122R. Anterior canal sensory patch volume was more variable with W122R and Y129C but these did not reach significance. Posterior canal sensory patch volume trended to slightly smaller with W122R and significantly smaller with Y129C. Horizontal canal sensory patch volume trended to more variable and larger with V17E, R110W and W122R without reaching significance, and was significantly smaller with Y129C. *, p<0.05. |
|
|
Figure S2: Comparison of sensory patch volumes (µm3) volumes between Six1WT or Six1 mutant inner ears. (A) Comparison between SixWT-150 (blue bars) and V17E (orange bars). Although there is a trend for the V17E anterior canal and posterior canal sensory patches to be larger than those of Six1WT-150, these differences did not reach significance (p>0.05, unpaired t-test). (B) Comparison between SixWT-400 (blue bar), R110W (orange bar), W122R (grey bar) or Y129C (green bar) saccule sensory patch volumes; no significant differences were detected (p>0.05, unpaired t-test). (C) Comparison between SixWT-400 (blue bar), R110W (orange bar), W122R (grey bar) or Y129C (green bar) utricle sensory patch volumes. R110W caused the largest variance and W122R and Y129C caused smaller volumes; only W122R reached significance (*, p<0.05). (D) Comparison between SixWT-400 (blue bar), R110W (orange bar), W122R (grey bar) or Y129C (green bar) anterior canal sensory patch volumes. No significant differences were detected. (E) Comparison between SixWT-400 (blue bar), R110W (orange bar), W122R (grey bar) or Y129C (green bar) posterior canal sensory patch volumes. R110W caused the largest variance and W122R and Y129C caused smaller volumes; only Y129C reached significance (*, p<0.05). (F) Comparison between SixWT-400 (blue bar), R110W (orange bar), W122R (grey bar) or Y129C (green bar) horizontal canal sensory patch volumes. R110W and W122R showed large variance, whereas Y129C caused a slight reduction. No significant differences were detected (p>0.05). Lines indicate medians, âxâ indicates means, bars indicate standard errors. |
|
|
Fig. 1. BOS/BOR mutations and their transcriptional effects. (A) Amino acid alignment of the N-terminal region of Xenopus laevis Six1, human SIX1 and Drosophila Sine oculis (SO) shows a high level of identity across species; human and frog are 100% identical in this region; differences from fly are in white. The sequence shown begins with the six domain (SD), which contains six α-helices (blue bars), and ends with the homeodomain (HD, black bar). Amino acid substitutions/deletions that have been reported in human BOS/BOR patients are indicated with arrows; red arrows indicate the four mutations that were examined in this study. (B) Expression of Six1+Eya1 caused a significant â¼7-fold increase in luciferase activity when compared to activity of control vector (P<0.0001), Six1WT alone (P<0.0001) or Eya1 alone (P<0.0001). Each mutant plus Eya1 failed to significantly induce luciferase activity relative to control (V17E, P=0.27122; R110W, P=0.99999; W122R, P=0.99764; Y129C, P=0.99947) or in the absence of Eya1 (V17E, P=0.99988; R110W, P=0.99999; W122R, P=0.99999; Y129C, P=0.99999). Experiments were repeated five independent times and subjected to a one-way ANOVA with Tukey post hoc multiple comparisons test. Bars=mean±s.d. (C,I,O). HEK293T cells transfected with only Myc-Eya1 show both cytoplasmic (arrowheads) and nuclear localization. (D,J,P) Cells co-transfected with both Six1WT-FLAG and Myc-Eya1 show nuclear colocalization of both proteins. (E,K,Q) Those transfected with both V17E-FLAG and Myc-Eya1 showed nuclear colocalization and some cytoplasmic Eya1 (arrowheads). Those transfected with (F,L,R) R110W-FLAG and Myc-Eya1, (G,M,S) W122R-FLAG and Myc-Eya1, or (H,N,T) Y129C-FLAG and Myc-Eya1 showed exclusive nuclear colocalization. Scale bars: 10â µm. |
|
|
Fig. 2. Changes in neural border and neural crest gene expression. (A,B) Both Six1WT-150 and Six1WT-400 reduce the neural border expression of msx1 on the injected side (indicated by asterisks, pink lineage tracer). (C) R110W either did not change the msx1 domain (left embryo) or caused it to be broader (right embryo, red bar) compared to the control side (black bar). (D) The expression domain size of msx1 on the Six1-mutant-injected side was compared to the control side of the same embryo and scored as reduced (blue), broader (red), broader but fainter (green) or unchanged (yellow). Phenotypes are expressed as frequencies and the sample size is within each bar (white numbers); experiments were repeated a minimum of three times. Frequencies for Six1 mutants were compared to those for embryos injected with Six1 WT mRNA; V17E was compared to Six1WT-150, and the others were compared to Six1WT-400. Significant differences between mutant and WT frequencies were assessed by the Chi-squared test (*P<0.05). (E) Six1WT-150 could either broaden (left embryo) or reduce (right embryo) the foxd3 domain. (F) V17E could either broaden (left) or reduce (right) the foxd3 domain. (G) Six1WT-400 could either broaden (left) or reduce (right) the foxd3 domain. (H,I) W122R (H) and Y129C (I) predominantly broadened the foxd3 domain. (J) Quantitation of foxd3 neural crest (NC) phenotypes, as in D. (K) Six1WT-400 broadened the anterior neural plate (np) domain (green bar) of zic2, but reduced its neural crest (nc) domain (compare to black bars and blue bar). (L) W122R caused both the anterior neural plate domain (green bar) and neural crest domain (red bar) of zic2 to broaden (compare to black and blue bars on control side). (M) Quantitation of zic2 neural crest phenotypes, as in D. (N) Six1WT-400 reduced both the neural crest and otic placode (oto) domains of sox9. (O) Y129C broadened both the neural crest (red bar) and otic placode (green dashed lines) domains of sox9. (P) Quantitation of sox9 neural crest phenotypes, as in D. Scale bars: 300 μm. |
|
|
Fig. 3. Changes in PPE and cranial placode gene expression. (A) Six1WT-150 expanded the sox11 PPE domain [between arrows on control (left) side of the same embryo]. (B) V17E predominantly reduced the sox11 PPE domain [between arrows on control (left) side of the same embryo]. (C) Six1WT-400 (right) reduced the sox11 PPE domain [between arrows on control (left) side of the same embryo]. (D) W122R predominantly broadened the sox11 PPE domain [between arrows on control (left) side of the same embryo]. (E) Six1WT-400 reduced the irx1 placode domain [between arrows on control (left) side of the same embryo]. (F) W122R either caused irx1 PPE domain (between arrows in leftmost, control image) to be broader but fainter (left embryo) or simply broader (red dashed line and red arrow in right embryo, compared to black dashed line and black arrow on control side). (G) R110W expanded sox9 expression in the otic placode (between arrows) compared to control (left) side. Asterisks in A-G indicate the injected side. Scale bars: 300 µm. (H-J) Quantitation of sox11 (H), irx1 (I) and sox9 (J) cranial placode (PL) phenotypes, as in Fig. 2D. *P<0.05. |
|
|
Fig. 4. Frequencies of otic vesicle gene expression changes. (A) sox9. (B) irx1. (C) tbx1. (D) dlx5. (E) otx2. (F) pax2. Quantitation as described in Fig. 2D. *P<0.05. |
|
|
Fig. 5. Examples of changes in otic vesicle gene expression. (A) Six1WT-150 reduced the otic expression of sox9 (red arrow) compared to the control side (black arrow) of same embryo. (B) V17E had a similar effect. (C) Six1WT-400 reduced sox9 otic expression. (D) W122R caused slightly darker otic expression of sox9 and what appeared to be a slightly larger otic vesicle (red bar) compared to the control side (black bar). (E) Y129C reduced irx1 otic expression. (F) W122R reduced tbx1 otic expression. (G) Six1WT-150 reduced dlx5 otic expression. (H) V17E also reduced dlx5 otic expression. (I) Six1WT-400 reduced the ventral otic expression of otx2. (J) R110W did the same. See Fig. 4 for frequencies. (K) Some larvae were sectioned to measure otic vesicle volume. In the shown Y129C larva, pax2 expression was reduced in the otic vesicle on the injected side (red arrow) compared to the control side (black arrow). hb, hind brain. (L) The otic vesicle volumes of SixWT, mutant Six1 and the control side of the same larva were calculated (Table S1). Because larvae were different sizes, mean experimental volumes were plotted as percentage change compared to mean control volumes (±s.e.m.) (two-tailed Student's t-test, *P<0.05). Six1WT-150 and R110W caused a significant increase in otic vesicle volume compared to the control side of the same embryo, whereas V17E and Six1WT-400 caused a significant decrease. Experiments were replicated three times and the number of tadpoles analyzed noted within each bar. Scale bars: 300 μm (A-J), 50 μm (K). |
|
|
Fig. 6. Mutant Six1 proteins affect otic capsule and otolith volumes. (A) Alcian Blue-stained tadpole head in which the right side expressed V17E. The otic capsule (oto) on the injected side (red arrow) is not notably different from that on the control side (black arrow) in this individual. e, eye; g, gill cartilages. Similar results were seen for R110W and W122R. (B) Alcian Blue-stained tadpole head in which the right side expressed Y129C. The otic capsule on the injected side (red arrow) is much smaller than that on the control side (left). b, bubble in the mounting medium. (C) Vibratome section reveal the cartilaginous otic capsules on control (ctrl, black arrow) and injected (inj, red arrow) sides of a V17E tadpole (top) and W122R tadpole (bottom). hb, hind brain; n, notochord. (D) The otic cartilage volumes of mutant Six1 and control sides of the same tadpole were calculated (Table S2) and compared by a paired, two-tailed Student's t-test. Because tadpoles were different sizes, the mean experimental volumes were plotted as percentage change compared to mean control volumes (±s.e.m.). V17E, W122R and Y129C caused significant decreases in otic cartilage volume (*P<0.05). (E) Three-dimensional reconstruction of transverse sections collected using OCT. Otic vesicle is in gray with otoliths in white from frontal (leftmost) and dorsal (middle left) views. Four transverse sections (1-4) taken at the levels indicated on the dorsal view reveal internal structures: A, anterior canal; H, horizontal canal; O, otolith; P, posterior canal; S, saccule; U, utricle. (F) Otolith volumes of SixWT, mutant Six1 and control sides of the same tadpole were calculated from OCT images (Table S3) and compared by a paired, one-tailed Student's t-test. As in D, the mean experimental volumes were plotted as percentage change compared to mean control volumes (±s.e.m.). Six1WT-150, V17E and Y129C resulted in significantly smaller otolith volumes (*P<0.05). Experiments were replicated three times and the number of tadpoles analyzed noted within each bar in D and F. Scale bars: 100 μm (A,B), 70 μm (C,E). |
|
|
Fig. 7. Mutant Six1 proteins affect inner ear luminal volumes. (A) Single confocal optical section through a phalloidin-stained tadpole inner ear showing the lumen and a single sensory patch containing hair cells (red arrow). (B) Image of same section showing outline of lumen in IMARIS software. (C) Dorsal view of a 3D reconstruction of the same inner ear, showing anterior (A), posterior (P) and horizontal (H) semicircular canals. (D) Ventral view of a 3D reconstruction of an inner ear, highlighting the different sensory end organs: A, anterior canal; H, horizontal canal; P, posterior canal; S, saccule; U, utricle. In this specimen, the amphibian papilla (am) also has differentiated, but since this was not a consistent feature at this developmental stage, it was not included in the volume measurements. (E) The inner ear luminal volumes of SixWT, mutant Six1 and control sides of the same tadpole were calculated from OCT images (Table S4) and compared by a paired, one-tailed Student's t-test. As in Fig. 6D, the mean experimental volumes were plotted as percentage change compared to mean control volumes (±s.e.m.). Significantly smaller volumes were detected for V17E and Y129C (*P<0.05). (F) The inner ear luminal volumes of SixWT, mutant Six1 and control sides of the same tadpole were calculated from confocal images (Table S5) and compared by a paired, one-tailed Student's t-test. As in Fig. 6D, the mean experimental volumes were plotted as percentage change compared to mean control volumes (±s.e.m.). Six1WT-400 caused a significant increase in luminal volume, whereas V17E, R110W and Y129C caused significantly smaller volumes (*P<0.05). Experiments were replicated three times and the number of tadpoles analyzed noted within each bar in E and F. Scale bars: 25 μm. |
|
|
Fig. 1. BOS/BOR mutations and their transcriptional effects. (A) Amino acid alignment of the N-terminal region of Xenopus laevis Six1, human SIX1 and Drosophila Sine oculis (SO) shows a high level of identity across species; human and frog are 100% identical in this region; differences from fly are in white. The sequence shown begins with the six domain (SD), which contains six α-helices (blue bars), and ends with the homeodomain (HD, black bar). Amino acid substitutions/deletions that have been reported in human BOS/BOR patients are indicated with arrows; red arrows indicate the four mutations that were examined in this study. (B) Expression of Six1+Eya1 caused a significant ∼7-fold increase in luciferase activity when compared to activity of control vector (P<0.0001), Six1WT alone (P<0.0001) or Eya1 alone (P<0.0001). Each mutant plus Eya1 failed to significantly induce luciferase activity relative to control (V17E, P=0.27122; R110W, P=0.99999; W122R, P=0.99764; Y129C, P=0.99947) or in the absence of Eya1 (V17E, P=0.99988; R110W, P=0.99999; W122R, P=0.99999; Y129C, P=0.99999). Experiments were repeated five independent times and subjected to a one-way ANOVA with Tukey post hoc multiple comparisons test. Bars=mean±s.d. (C,I,O). HEK293T cells transfected with only Myc-Eya1 show both cytoplasmic (arrowheads) and nuclear localization. (D,J,P) Cells co-transfected with both Six1WT-FLAG and Myc-Eya1 show nuclear colocalization of both proteins. (E,K,Q) Those transfected with both V17E-FLAG and Myc-Eya1 showed nuclear colocalization and some cytoplasmic Eya1 (arrowheads). Those transfected with (F,L,R) R110W-FLAG and Myc-Eya1, (G,M,S) W122R-FLAG and Myc-Eya1, or (H,N,T) Y129C-FLAG and Myc-Eya1 showed exclusive nuclear colocalization. Scale bars: 10 µm. |
|
|
Fig. 2. Changes in neural border and neural crest gene expression. (A,B) Both Six1WT-150 and Six1WT-400 reduce the neural border expression of msx1 on the injected side (indicated by asterisks, pink lineage tracer). (C) R110W either did not change the msx1 domain (left embryo) or caused it to be broader (right embryo, red bar) compared to the control side (black bar). (D) The expression domain size of msx1 on the Six1-mutant-injected side was compared to the control side of the same embryo and scored as reduced (blue), broader (red), broader but fainter (green) or unchanged (yellow). Phenotypes are expressed as frequencies and the sample size is within each bar (white numbers); experiments were repeated a minimum of three times. Frequencies for Six1 mutants were compared to those for embryos injected with Six1 WT mRNA; V17E was compared to Six1WT-150, and the others were compared to Six1WT-400. Significant differences between mutant and WT frequencies were assessed by the Chi-squared test (*P<0.05). (E) Six1WT-150 could either broaden (left embryo) or reduce (right embryo) the foxd3 domain. (F) V17E could either broaden (left) or reduce (right) the foxd3 domain. (G) Six1WT-400 could either broaden (left) or reduce (right) the foxd3 domain. (H,I) W122R (H) and Y129C (I) predominantly broadened the foxd3 domain. (J) Quantitation of foxd3 neural crest (NC) phenotypes, as in D. (K) Six1WT-400 broadened the anterior neural plate (np) domain (green bar) of zic2, but reduced its neural crest (nc) domain (compare to black bars and blue bar). (L) W122R caused both the anterior neural plate domain (green bar) and neural crest domain (red bar) of zic2 to broaden (compare to black and blue bars on control side). (M) Quantitation of zic2 neural crest phenotypes, as in D. (N) Six1WT-400 reduced both the neural crest and otic placode (oto) domains of sox9. (O) Y129C broadened both the neural crest (red bar) and otic placode (green dashed lines) domains of sox9. (P) Quantitation of sox9 neural crest phenotypes, as in D. Scale bars: 300 μm. |
|
|
Fig. 3. Changes in PPE and cranial placode gene expression. (A) Six1WT-150 expanded the sox11 PPE domain [between arrows on control (left) side of the same embryo]. (B) V17E predominantly reduced the sox11 PPE domain [between arrows on control (left) side of the same embryo]. (C) Six1WT-400 (right) reduced the sox11 PPE domain [between arrows on control (left) side of the same embryo]. (D) W122R predominantly broadened the sox11 PPE domain [between arrows on control (left) side of the same embryo]. (E) Six1WT-400 reduced the irx1 placode domain [between arrows on control (left) side of the same embryo]. (F) W122R either caused irx1 PPE domain (between arrows in leftmost, control image) to be broader but fainter (left embryo) or simply broader (red dashed line and red arrow in right embryo, compared to black dashed line and black arrow on control side). (G) R110W expanded sox9 expression in the otic placode (between arrows) compared to control (left) side. Asterisks in A-G indicate the injected side. Scale bars: 300 µm. (H-J) Quantitation of sox11 (H), irx1 (I) and sox9 (J) cranial placode (PL) phenotypes, as in Fig. 2D. *P<0.05. |
|
|
Fig. 4. Frequencies of otic vesicle gene expression changes. (A) sox9. (B) irx1. (C) tbx1. (D) dlx5. (E) otx2. (F) pax2. Quantitation as described in Fig. 2D. *P<0.05. |
|
|
Fig. 5. Examples of changes in otic vesicle gene expression. (A) Six1WT-150 reduced the otic expression of sox9 (red arrow) compared to the control side (black arrow) of same embryo. (B) V17E had a similar effect. (C) Six1WT-400 reduced sox9 otic expression. (D) W122R caused slightly darker otic expression of sox9 and what appeared to be a slightly larger otic vesicle (red bar) compared to the control side (black bar). (E) Y129C reduced irx1 otic expression. (F) W122R reduced tbx1 otic expression. (G) Six1WT-150 reduced dlx5 otic expression. (H) V17E also reduced dlx5 otic expression. (I) Six1WT-400 reduced the ventral otic expression of otx2. (J) R110W did the same. See Fig. 4 for frequencies. (K) Some larvae were sectioned to measure otic vesicle volume. In the shown Y129C larva, pax2 expression was reduced in the otic vesicle on the injected side (red arrow) compared to the control side (black arrow). hb, hind brain. (L) The otic vesicle volumes of SixWT, mutant Six1 and the control side of the same larva were calculated (Table S1). Because larvae were different sizes, mean experimental volumes were plotted as percentage change compared to mean control volumes (±s.e.m.) (two-tailed Student's t-test, *P<0.05). Six1WT-150 and R110W caused a significant increase in otic vesicle volume compared to the control side of the same embryo, whereas V17E and Six1WT-400 caused a significant decrease. Experiments were replicated three times and the number of tadpoles analyzed noted within each bar. Scale bars: 300 μm (A-J), 50 μm (K). |
|
|
Fig. 6. Mutant Six1 proteins affect otic capsule and otolith volumes. (A) Alcian Blue-stained tadpole head in which the right side expressed V17E. The otic capsule (oto) on the injected side (red arrow) is not notably different from that on the control side (black arrow) in this individual. e, eye; g, gill cartilages. Similar results were seen for R110W and W122R. (B) Alcian Blue-stained tadpole head in which the right side expressed Y129C. The otic capsule on the injected side (red arrow) is much smaller than that on the control side (left). b, bubble in the mounting medium. (C) Vibratome section reveal the cartilaginous otic capsules on control (ctrl, black arrow) and injected (inj, red arrow) sides of a V17E tadpole (top) and W122R tadpole (bottom). hb, hind brain; n, notochord. (D) The otic cartilage volumes of mutant Six1 and control sides of the same tadpole were calculated (Table S2) and compared by a paired, two-tailed Student's t-test. Because tadpoles were different sizes, the mean experimental volumes were plotted as percentage change compared to mean control volumes (±s.e.m.). V17E, W122R and Y129C caused significant decreases in otic cartilage volume (*P<0.05). (E) Three-dimensional reconstruction of transverse sections collected using OCT. Otic vesicle is in gray with otoliths in white from frontal (leftmost) and dorsal (middle left) views. Four transverse sections (1-4) taken at the levels indicated on the dorsal view reveal internal structures: A, anterior canal; H, horizontal canal; O, otolith; P, posterior canal; S, saccule; U, utricle. (F) Otolith volumes of SixWT, mutant Six1 and control sides of the same tadpole were calculated from OCT images (Table S3) and compared by a paired, one-tailed Student's t-test. As in D, the mean experimental volumes were plotted as percentage change compared to mean control volumes (±s.e.m.). Six1WT-150, V17E and Y129C resulted in significantly smaller otolith volumes (*P<0.05). Experiments were replicated three times and the number of tadpoles analyzed noted within each bar in D and F. Scale bars: 100 μm (A,B), 70 μm (C,E). |
|
|
Fig. 7. Mutant Six1 proteins affect inner ear luminal volumes. (A) Single confocal optical section through a phalloidin-stained tadpole inner ear showing the lumen and a single sensory patch containing hair cells (red arrow). (B) Image of same section showing outline of lumen in IMARIS software. (C) Dorsal view of a 3D reconstruction of the same inner ear, showing anterior (A), posterior (P) and horizontal (H) semicircular canals. (D) Ventral view of a 3D reconstruction of an inner ear, highlighting the different sensory end organs: A, anterior canal; H, horizontal canal; P, posterior canal; S, saccule; U, utricle. In this specimen, the amphibian papilla (am) also has differentiated, but since this was not a consistent feature at this developmental stage, it was not included in the volume measurements. (E) The inner ear luminal volumes of SixWT, mutant Six1 and control sides of the same tadpole were calculated from OCT images (Table S4) and compared by a paired, one-tailed Student's t-test. As in Fig. 6D, the mean experimental volumes were plotted as percentage change compared to mean control volumes (±s.e.m.). Significantly smaller volumes were detected for V17E and Y129C (*P<0.05). (F) The inner ear luminal volumes of SixWT, mutant Six1 and control sides of the same tadpole were calculated from confocal images (Table S5) and compared by a paired, one-tailed Student's t-test. As in Fig. 6D, the mean experimental volumes were plotted as percentage change compared to mean control volumes (±s.e.m.). Six1WT-400 caused a significant increase in luminal volume, whereas V17E, R110W and Y129C caused significantly smaller volumes (*P<0.05). Experiments were replicated three times and the number of tadpoles analyzed noted within each bar in E and F. Scale bars: 25 μm. |
References [+] :
Ahmed,
EYA1 and SIX1 drive the neuronal developmental program in cooperation with the SWI/SNF chromatin-remodeling complex and SOX2 in the mammalian inner ear.
2012, Pubmed
Ahmed, EYA1 and SIX1 drive the neuronal developmental program in cooperation with the SWI/SNF chromatin-remodeling complex and SOX2 in the mammalian inner ear. 2012, Pubmed
Alsina, Sculpting the labyrinth: Morphogenesis of the developing inner ear. 2017, Pubmed
Ando, Slc12a2 is a direct target of two closely related homeobox proteins, Six1 and Six4. 2005, Pubmed
Andrey, Free-D: an integrated environment for three-dimensional reconstruction from serial sections. 2005, Pubmed
Barald, From placode to polarization: new tunes in inner ear development. 2004, Pubmed
Bever, Three-dimensional morphology of inner ear development in Xenopus laevis. 2003, Pubmed , Xenbase
Bosman, Catweasel mice: a novel role for Six1 in sensory patch development and a model for branchio-oto-renal syndrome. 2009, Pubmed
Bricaud, The transcription factor six1 inhibits neuronal and promotes hair cell fate in the developing zebrafish (Danio rerio) inner ear. 2006, Pubmed
Bricaud, Balancing cell numbers during organogenesis: Six1a differentially affects neurons and sensory hair cells in the inner ear. 2011, Pubmed
Briggs, The dynamics of gene expression in vertebrate embryogenesis at single-cell resolution. 2018, Pubmed , Xenbase
Brodbeck, The transcription factor Six2 activates expression of the Gdnf gene as well as its own promoter. 2004, Pubmed
Brugmann, Induction and specification of the vertebrate ectodermal placodes: precursors of the cranial sensory organs. 2005, Pubmed , Xenbase
Brugmann, Six1 promotes a placodal fate within the lateral neurogenic ectoderm by functioning as both a transcriptional activator and repressor. 2004, Pubmed , Xenbase
Ceruti, Temporal bone anomalies in the branchio-oto-renal syndrome: detailed computed tomographic and magnetic resonance imaging findings. 2002, Pubmed
Chang, Branchio-oto-renal syndrome: the mutation spectrum in EYA1 and its phenotypic consequences. 2004, Pubmed
Chen, Initiation of olfactory placode development and neurogenesis is blocked in mice lacking both Six1 and Six4. 2009, Pubmed
Cheyette, The Drosophila sine oculis locus encodes a homeodomain-containing protein required for the development of the entire visual system. 1994, Pubmed
Christophorou, Activation of Six1 target genes is required for sensory placode formation. 2009, Pubmed
Elms, Zic2 is required for neural crest formation and hindbrain patterning during mouse development. 2003, Pubmed
Ford, Cell cycle-regulated phosphorylation of the human SIX1 homeodomain protein. 2000, Pubmed , Xenbase
Fraser, Frequency of the branchio-oto-renal (BOR) syndrome in children with profound hearing loss. 1980, Pubmed
Grocott, The peripheral sensory nervous system in the vertebrate head: a gene regulatory perspective. 2012, Pubmed
Groves, Setting appropriate boundaries: fate, patterning and competence at the neural plate border. 2014, Pubmed , Xenbase
Groves, Shaping sound in space: the regulation of inner ear patterning. 2012, Pubmed
Hilgert, Function and expression pattern of nonsyndromic deafness genes. 2009, Pubmed
Hoskins, Transcription factor SIX5 is mutated in patients with branchio-oto-renal syndrome. 2007, Pubmed
Ikeda, Six1 is essential for early neurogenesis in the development of olfactory epithelium. 2007, Pubmed
Ikeda, Six1 is indispensable for production of functional progenitor cells during olfactory epithelial development. 2010, Pubmed
Ito, SIX1 mutation associated with enlargement of the vestibular aqueduct in a patient with branchio-oto syndrome. 2006, Pubmed
Jusiak, Regulation of Drosophila eye development by the transcription factor Sine oculis. 2014, Pubmed
Kawakami, Six family genes--structure and function as transcription factors and their roles in development. 2000, Pubmed
Kawakami, Identification and expression of six family genes in mouse retina. 1996, Pubmed
Kemperman, The branchio-oto-renal syndrome. 2002, Pubmed
Kenyon, Partner specificity is essential for proper function of the SIX-type homeodomain proteins Sine oculis and Optix during fly eye development. 2005, Pubmed
Kenyon, Fly SIX-type homeodomain proteins Sine oculis and Optix partner with different cofactors during eye development. 2005, Pubmed
Klein, The first cleavage furrow demarcates the dorsal-ventral axis in Xenopus embryos. 1987, Pubmed , Xenbase
Kobayashi, The homeobox protein Six3 interacts with the Groucho corepressor and acts as a transcriptional repressor in eye and forebrain formation. 2001, Pubmed
Kochhar, Branchio-oto-renal syndrome. 2007, Pubmed
Kochhar, SIX1 mutation screening in 247 branchio-oto-renal syndrome families: a recurrent missense mutation associated with BOR. 2008, Pubmed
Konishi, Six1 and Six4 promote survival of sensory neurons during early trigeminal gangliogenesis. 2006, Pubmed
Krug, Mutation screening of the EYA1, SIX1, and SIX5 genes in a large cohort of patients harboring branchio-oto-renal syndrome calls into question the pathogenic role of SIX5 mutations. 2011, Pubmed
Laclef, Thymus, kidney and craniofacial abnormalities in Six 1 deficient mice. 2003, Pubmed
Lee, Sox9 function in craniofacial development and disease. 2011, Pubmed , Xenbase
Li, EYA1 mutations associated with the branchio-oto-renal syndrome result in defective otic development in Xenopus laevis. 2010, Pubmed , Xenbase
Maharana, A gene regulatory network underlying the formation of pre-placodal ectoderm in Xenopus laevis. 2018, Pubmed , Xenbase
Meulemans, Gene-regulatory interactions in neural crest evolution and development. 2004, Pubmed
Miyata, Regional differences of proteins in isolated cells of early embryos of Xenopus laevis. 1987, Pubmed , Xenbase
Monsoro-Burq, Msx1 and Pax3 cooperate to mediate FGF8 and WNT signals during Xenopus neural crest induction. 2005, Pubmed , Xenbase
Moody, Cell lineage analysis in Xenopus embryos. 2000, Pubmed , Xenbase
Moody, Segregation of fate during cleavage of frog (Xenopus laevis) blastomeres. 1990, Pubmed , Xenbase
Moody, Transcriptional regulation of cranial sensory placode development. 2015, Pubmed
Moody, Using Xenopus to discover new genes involved in branchiootorenal spectrum disorders. 2015, Pubmed , Xenbase
Moody, Lineage Tracing and Fate Mapping in Xenopus Embryos. 2018, Pubmed , Xenbase
Mutsuddi, Using Drosophila to decipher how mutations associated with human branchio-oto-renal syndrome and optical defects compromise the protein tyrosine phosphatase and transcriptional functions of eyes absent. 2005, Pubmed
Neilson, Developmental expression patterns of candidate cofactors for vertebrate six family transcription factors. 2010, Pubmed , Xenbase
Ozaki, Six1 controls patterning of the mouse otic vesicle. 2004, Pubmed
Park, Long-term consequences of Sox9 depletion on inner ear development. 2010, Pubmed , Xenbase
Patrick, Biochemical and functional characterization of six SIX1 Branchio-oto-renal syndrome mutations. 2009, Pubmed
Pignoni, The eye-specification proteins So and Eya form a complex and regulate multiple steps in Drosophila eye development. 1997, Pubmed
Quick, Inner ear formation during the early larval development of Xenopus laevis. 2005, Pubmed , Xenbase
Riddiford, Dissecting the pre-placodal transcriptome to reveal presumptive direct targets of Six1 and Eya1 in cranial placodes. 2016, Pubmed , Xenbase
Ruf, A gene locus for branchio-otic syndrome maps to chromosome 14q21.3-q24.3. 2003, Pubmed
Ruf, SIX1 mutations cause branchio-oto-renal syndrome by disruption of EYA1-SIX1-DNA complexes. 2004, Pubmed
Saint-Germain, Specification of the otic placode depends on Sox9 function in Xenopus. 2004, Pubmed , Xenbase
Saint-Jeannet, Establishing the pre-placodal region and breaking it into placodes with distinct identities. 2014, Pubmed , Xenbase
Sanggaard, Branchio-oto-renal syndrome: detection of EYA1 and SIX1 mutations in five out of six Danish families by combining linkage, MLPA and sequencing analyses. 2007, Pubmed
Schlosser, Making senses development of vertebrate cranial placodes. 2010, Pubmed , Xenbase
Schlosser, Eya1 and Six1 promote neurogenesis in the cranial placodes in a SoxB1-dependent fashion. 2008, Pubmed , Xenbase
Schlosser, Molecular anatomy of placode development in Xenopus laevis. 2004, Pubmed , Xenbase
Schlosser, Induction and specification of cranial placodes. 2006, Pubmed , Xenbase
Serikaku, sine oculis is a homeobox gene required for Drosophila visual system development. 1994, Pubmed
Silver, Functional dissection of eyes absent reveals new modes of regulation within the retinal determination gene network. 2003, Pubmed
Spitz, Expression of myogenin during embryogenesis is controlled by Six/sine oculis homeoproteins through a conserved MEF3 binding site. 1998, Pubmed
Streit, The preplacodal region: an ectodermal domain with multipotential progenitors that contribute to sense organs and cranial sensory ganglia. 2007, Pubmed
Sullivan, Six1 and Irx1 have reciprocal interactions during cranial placode and otic vesicle formation. 2019, Pubmed , Xenbase
Teslaa, Zebrafish Zic2a and Zic2b regulate neural crest and craniofacial development. 2013, Pubmed
Warner, Expression of ZIC genes in the development of the chick inner ear and nervous system. 2003, Pubmed
Yan, foxD5 plays a critical upstream role in regulating neural ectodermal fate and the onset of neural differentiation. 2009, Pubmed , Xenbase
Yan, Microarray identification of novel genes downstream of Six1, a critical factor in cranial placode, somite, and kidney development. 2015, Pubmed , Xenbase
Young, Noggin is required for first pharyngeal arch differentiation in the frog Xenopus tropicalis. 2017, Pubmed , Xenbase
Zhang, Six1 is essential for differentiation and patterning of the mammalian auditory sensory epithelium. 2017, Pubmed
Zheng, The role of Six1 in mammalian auditory system development. 2003, Pubmed
Zou, Eya1 and Six1 are essential for early steps of sensory neurogenesis in mammalian cranial placodes. 2004, Pubmed
