XB-ART-56643
Nat Commun
2020 Jan 24;111:472. doi: 10.1038/s41467-020-14390-1.
Show Gene links
Show Anatomy links
An optochemical tool for light-induced dissociation of adherens junctions to control mechanical coupling between cells.
Ollech D, Pflästerer T, Shellard A, Zambarda C, Spatz JP, Marcq P, Mayor R, Wombacher R, Cavalcanti-Adam EA.
???displayArticle.abstract???
The cadherin-catenin complex at adherens junctions (AJs) is essential for the formation of cell-cell adhesion and epithelium integrity; however, studying the dynamic regulation of AJs at high spatio-temporal resolution remains challenging. Here we present an optochemical tool which allows reconstitution of AJs by chemical dimerization of the force bearing structures and their precise light-induced dissociation. For the dimerization, we reconstitute acto-myosin connection of a tailless E-cadherin by two ways: direct recruitment of α-catenin, and linking its cytosolic tail to the transmembrane domain. Our approach enables a specific ON-OFF switch for mechanical coupling between cells that can be controlled spatially on subcellular or tissue scale via photocleavage. The combination with cell migration analysis and traction force microscopy shows a wide-range of applicability and confirms the mechanical contribution of the reconstituted AJs. Remarkably, in vivo our tool is able to control structural and functional integrity of the epidermal layer in developing Xenopus embryos.
???displayArticle.pubmedLink??? 31980653
???displayArticle.pmcLink??? PMC6981158
???displayArticle.link??? Nat Commun
???displayArticle.grants??? [+]
SPP1623 WO 1888/1-2 Deutsche Forschungsgemeinschaft (German Research Foundation), BiofMO 3D Mosaic Baden-Württemberg Stiftung (Baden-Württemberg Foundation)
Species referenced: Xenopus laevis
Genes referenced: ctnnb1 ctrl dhfr nr2e1
GO keywords: embryo development [+]
???attribute.lit??? ???displayArticles.show???
|
|
Fig. 1: Design of the setup for Light-Induced Dissociation of Adherens junctions (LInDA). a) The chemically induced dimerization (CID, 1) of two different proteins or of two parts of a split variant of a protein at adherens junctions (AJ) leads to formation of functional AJs and cell compaction. The dimeric complex is cleaved with light of appropriate wavelength (350â405ânm) in subcellular regions or larger areas (2), leading to AJ dissociation and cell dissemination. b) Chemical structures of the photostable dimerizer Ha-BG and Ha-TMP, and the photocleavable dimerizer Ha-pl-BG and Ha-pl-TMP. c) In endogenous AJ, β-catenin facilitates the connection between E-cadherin and α-catenin. d) The β-catenin binding domains of E-cadherin and α-catenin were replaced by Halo tag and SNAP tag, respectively. Addition of Ha-pl-BG induces the formation of an E-cadherin-α-catenin heterodimer; application of 350â405ânm light pulse leads to complex dissociation. e) The E-cadherin receptor was split in two parts, where the cytosolic juxtamembrane domain is fused with a Halo tag and the cytosolic tail fused to a DHFR tag. Addition of Ha-pl-TMP induces the reconstitution of the receptor, the binding of β-catenin at AJs and the further recruitment of α-catenin/actin complex. The dissociation is then triggered by application of 350â405ânm light pulse. |
|
|
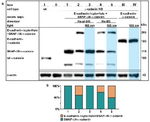
Fig. 2: Establishing a functional link between E-cadherin and α-catenin with optochemical dimerizers. a, b) Immunofluorescence images of A431 α-catenin KO cells coexpressing E-cadherin-Îcyto-GFP-Halo and SNAP-mCherry-ÎN-α-catenin. Without dimerizer E-cadherin shows diffuse membrane localization, whereas α-catenin and β-catenin are cytosolic. Dimerizer induced E-cadherin-α-catenin complex formation indirectly recruits also β-catenin and causes rearrangements of actin fibers. 365ânm light disseminates Ha-pl-BG treated cells but not Ha-BG treated cells. Scale bars 20âµm. c) Western Blot analysis of E-cadherin-α-catenin complexes. Without dimerizer (lane 1) only the 119âkDa SNAP-(mCherry)-α-catenin is detected, whereas with dimerizer (lane 2 and 4) an additional band of 265âkDa is detected, resembling the hetero-dimer E-cadherin-α-catenin complex. After 365ânm light, the heavy band disappears in Ha-pl-BG treated cells but not in Ha-BG samples (lane 3 and 5). β-actin serves as loading control. d) Application of LInDA to dissociate AJs in MDA-MB-468 epithelial cancer cells coexpressing E-cadherin-Îcyto-GFP-Halo and SNAP-mCherry-ÎN-α-catenin. Filamentous actin was labeled using phalloidin conjugated with Alexa647 dye. In absence of the dimerizer, punctate E-cadherin clusters are present at the cell membrane, whereas α-catenin and β-catenin are diffuse in the cytoplasm. Addition of Ha-pl-BG induces E-cadherin mediated AJ formation by recruiting the cytosolic α-catenin and β-catenin to the cell membrane. Scale bar 20âµm. |
|
|
Fig. 3: Multiscale targeting of AJs assembly and disassembly with high spatial precision. a) For visualization in live cell experiments, E-cadherin (shown in green) and α-catenin (shown in red) are tagged with GFP and mCherry, respectively. Targeted dissociation of Ha-pl-BG reconstituted AJs with subcellular precision before (upper row) directly after (middle) and 5âmin after 405ânm laser area scanning (white dashed rectangular in the overlay). Scale bar 10âµm. b) Kymograph analysis of E-cadherin and α-catenin intensities of targeted (line 1) and untargeted (line 2) AJs in a. The time point of laser scanning is indicated as black and white dashed lines. Scale as indicated by arrows in the lower right. c) Monolayer compaction via AJ reconstitution after addition of Ha-pl-BG leads to reintegration of the loosely attached cells in a monolayer. After 4âh, the white dashed outlined area was scanned with a 405ânm laser. Note that only cells in the targeted area change their morphology and push out excess cells immediately. Scale bar 200âµm. |
|
|
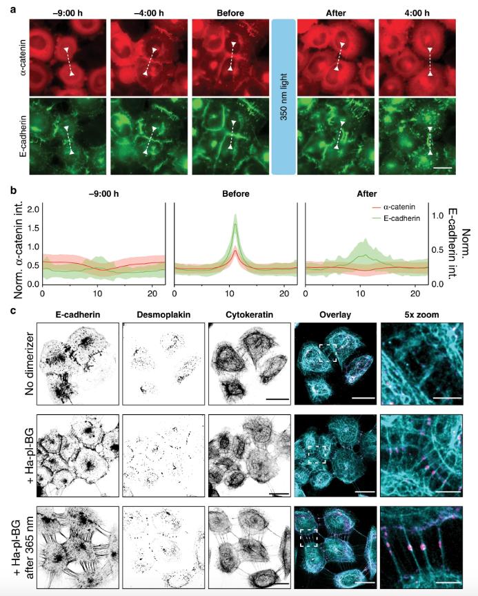
Fig. 4: Dimerizer-mediated reconstitution followed by LInDA to specifically target AJs. a) When coexpressed in α-catenin KO cells, the α-catenin (mCherry-labled, shown in red) construct is cytosolic, whereas E-cadherin (GFP-labled, shown in green) is located at the cell membrane forming unstable complexes at cellâcell-interfaces. Following addition of Ha-pl-BG (â9:00âh) AJs form (â4:00âh) and mature into defined linear structures accompanied by cell compaction (before). After a short pulse of 350ânm light the E-cadherin-α-catenin complex disassembles and α-catenin becomes cytosolic again (after and 4:00âh). E-cadherin clusters destabilize and cells disseminate. Scale bar 20âµm. b) Normalized profiles for GFP (green) and mCherry (red) fluorescence intensity in cross-sections of cellâcell contacts as measures for localization of E-cadherin and α-catenin, respectively. A representative cross-section is shown by the arrow headed dashed lines in a. The lines have been repositioned for each time point to reflect profiles perpendicular and centered to the cellâcell interface. Meanâ±âs.d. are shown for nâ=â45 cross-sections in multiple fields of view for each time point. c) Staining for desmosome proteins reveals the presence of desmoplakin at cellâcell contacts only in presence of the dimerizer and in cell tethers following the light-induced dissociation of AJs. Scale bar 20âµm for single color images and overlay image, 5âµm for 5à zoom image. |
|
|
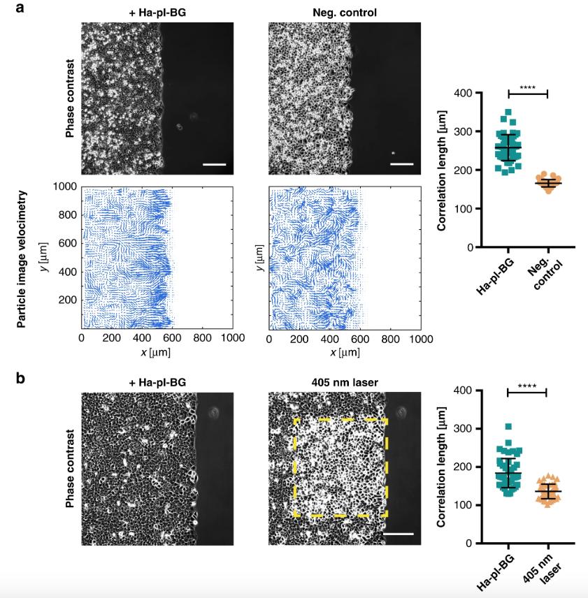
Fig. 5: LInDA has an impact on the collective behavior of epithelial monolayers. a) PIV analysis of cell migration. Vector fields of cell velocities from two consecutive frames were calculated from phase contrast images to determine the lateral velocity correlation length as a measure of collectivity. Cells treated with Ha-pl-BG show a significantly higher velocity correlation length then the untreated control cells (neg. control). Scale bar 200âµm. nâ=â192 (48 time points from 4 positions) for cells with dimerizer (dark green squares) and untreated control (orange circles), respectively. ****pâ<â0.0001 by unpaired t-test with Welch´s correction. b) PIV analysis of dimerizer treated cells before and after light-induced dissociation of AJs shows a significant reduction of collectivity in the targeted cells as measured by the velocity correlation length. Scale bar 200âµm. nâ=â48 (12 time points from 4 positions) for cells before (dark green squares) and after 405ânm exposure (orange circles), respectively. ****pâ<â0.0001 by unpaired t-test with Welchʼs correction. |
|
|
Fig. 6: LInDA changes the internal tension of epithelial monolayers. a) Phase contrast images of migrating cells treated with Ha-pl-BG. Shown are three selected time points from a continuous time lapse recording before (Ha-pl-BG) and after cleaving the dimerizer (after 405 nm laser). b) Heat maps of traction force norm in the same spatial domain as a. Traction Force Microscopy analysis of migrating cells shows that the norms of traction forces are gradually reduced after photocleavage of the Ha-pl-BG dimerizer. c, d) Internal stresses are estimated applying Bayesian Inversion Stress Microscopy (BISM) on traction force data. BISM analysis shows that the monolayer tension is also reduced after exposure of the migrating monolayer to UV light pulse. c) Heat maps of the mechanical tension in the same spatial domain as in a. d) 1D profile of the tension averaged over the direction parallel to the moving front. |
|
|
Fig. 7: LInDA tools affect epithelial integrity in vivo. a) Diagram of the experimental setup. Xenopus embryos were injected with DHFR-cyto and E-cadherin-Îcyto-Halo at the two-cell stage and imaged at stage 10.5, with or without the dimerizer and with or without exposure to a 405ânm laser. bâi) Epidermal dissociation was observed by co-injection of DHFR-cyto and E-cadherin-Îcyto-Halo (d, e) compared to wild type controls (b, c), which was rescued by incubation with the dimerizer (f, g). Dissociation was induced by photocleavage under a 405ânm laser (h, i). jâu,) DHFR-cyto is cytosolic and E-cadherin-Îcyto-Halo is localized to the cell contact (jâl). Upon the addition of Ha-pl-TMP dimerizer, DFHR-cyto translocates to the cell contact (mâo), which can be disrupted by exposure to blue light (pâr). Blue light fails to prevent accumulation of DHFR-cyto at the cell contact when embryos are incubated with the non-photocleavable Ha-TMP dimerizer (sâu). |
|
|
Supplementary Figure 1: Reconstituting the link between E-cadherin and a-catenin with chemical dimerizers. (a) E-cadherin is a membrane spanning adhesion protein with an extracellular part consisting of five homologous domains (EC1-5). The transmembrane region (TM) is connected to the cytosolic domain which carries the b-catenin binding site (b-ctnBS). a-catenin has a b-ctnBS in the N terminal domain, which is followed by a tripartite middle domain (M domain I-III) and the F-actin binding site (ABS). The minimal mechanotransducing connection from the contractile actomyosin network to E-cadherin is maintained by the link to a-catenin via b-catenin. (b) Chemical structures of the functional groups of the heterobifunctional small molecules combining the chloro-hexane (Halo) ligand of Halo tag and the benzyle guanine (BG) ligand of SNAP tag or the dihydrofolate reductase (DHFR) ligand trimethoprim (TMP) via a flexible polyethylene linker. The photocleavable linker (pl) contains the light sensitive dimethoxy-nitrophenyle group. (c) To establish the link between E-cadherin and a-catenin, most of the cytosolic domain of E-cadherin was replaced with a Halo tag leaving only a 22 amino acid linker sequence that has no binding sites for AJ complex proteins. The N domain of a-catenin was replaced by SNAP tag. For live cell imaging GFP was inserted between E-cadherin and Halo tag and mCherry between SNAP tag and a-catenin domain. (d) When the photocleavable dimerizer Ha-pl-BG is added to the culture medium of cells co-expressing E-cadherin-Dcyto-Halo and SNAP-DN-a-catenin the SNAP and Halo tag bind their respective ligands covalently, thereby forming a stable link between E-cadherin and acatenin. (e) To reconstitute a split version of E-cadherin, the E-cadherin-Dcyto-Halo is coexpressed with the cytosolic tail of E-cadherin fused to DHFR and GFP. (f) The photocleavable dimerizer Ha-pl-TMP establishes a non-covalent bond with the DHFR tag. (g) For in vivo experiments, mCherry was inserted in the E-cadherin-Dcyto-Halo before the Halo tag. |
|
|
Supplementary Figure 2: Western blot analysis of E-cadherin-a-catenin complexes in acatenin KO cells and their stability after 365 nm light. (a) Full view of the Western blot presented in Figure 2 c comparing the a-catenin level of A431 wild type cells (lane I) expressing endogenous a-catenin (100 kDa) against untransfected A431 a-catenin KO cells (lane II) expressing no a-catenin and A431 a-catenin KO cells stably coexpressing E-cadherinDcyto-Halo (not stained) and SNAP-DN-a-catenin (119 kDa, lanes 1-5) or the stable Ecadherin-a-catenin fusion protein (185 kDa, lanes III and IV). Lane 1-5 have been discussed in Figure 2c. The integrity of the E-cadherin-a-catenin fusion protein is not effected by the 365 nm light that was used to cleave Ha-pl-BG. (b) Normalized quantification of the unbound SNAPDN-a-catenin (dark green) versus SNAP-DN-a-catenin in complex with E-cadherin-DcytoHalo (orange). Note that although less then 50% of the SNAP-DN-a-catenin proteins are bound, the amount of formed complexes is sufficient to induce morphological changes as presented in Figure 2a,b. |
|
|
Supplementary Figure 3: Adherens Junctions reconstituted with photostable dimerizer Ha-BG do not dissociate after 350 nm light pulse. (a) Addition of Ha-BG (-9:00 h) recruits the previously cytosolic a-catenin (mCherry-labled, shown in red) to the cell membrane and induces E-cadherin (GFP-labled, shown in green) mediated AJ formation (-4:00 h). Over time AJs change from irregular fringed assemblies into more defined linear structures. As indicated by the unchanged fluorescence intensity profiles, the pulse of 350 nm light has no effect on the E-cadherin-a-catenin complexes (see before and after). Note that the strong rearrangements of AJs (4:00 h) in this time lapse experiment are mainly because of cells undergoing cytokinesis. Interestingly, AJs form as soon the daughter cells start spreading. See also Supplementary Video 2. Scale bar 20 µm. (b) Intensity profiles of GFP tagged E-cadherin (green) and mCherry tagged a-catenin (red) are corresponding to the arrow headed dashed lines in the fluorescence images above. The position of the lines has been adjusted for each time point to reflect profiles perpendicular and centered to the cell-cell interface. Mean ± s.d. are shown for n=45 crosssections in multiple fields of view for each time point. |
|
|
Supplementary Figure 4: PIV analysis. (a) Velocity components evaluated with the PIV analysis: dx axial component and dy lateral component of the velocity vector d. (b) Displacement vectors of moving cells between two consecutive phase contrast images are then calculated with the PIV tool. (c) We define the correlation length as the distance r at first zerocrossing of the correlation function C(r). |
|
|
Supplementary Figure 5: Velocity correlation length is stable without photocleavage. Uncleaved control for the migration experiment described in Figure 5 b. PIV analysis of dimerizer treated cells without light-induced dissociation of AJs (no laser ctrl.) shows no significant reduction of collectivity in the observed cells as measured by the velocity correlation length. n=48 (12 time points from 4 positions) for cells before (dark green squares) and after (orange triangulars) probed cells were exposed to 405 nm, respectively. Black bars indicate mean ± s.d.; ns: not significant, p=0.2634 by unpaired t-test with Welch´s correction. |
|
|
Supplementary Figure 6: In absence of the Ha-pl-BG dimerizer the internal tension of epithelial monolayers decreases over time. (a) Phase contrast images of A431 α-catenin knockout cells. (b) Traction Force Microscopy analysis of migrating cells shows that the norm traction forces are maintained as the monolayer migrates. (c) Heat maps of the mechanical tension. (d) 1D profile of the tension averaged over the direction parallel to the moving front. Internal stresses estimated by BISM on traction force data. |
|
|
Supplementary Figure 7: Mean traction and tension values computed over time for A431 αcatenin knockout cells migrating (a) after addition of the Ha-pl-BG dimerizer and (b) in absence of the Ha-pl-BG dimerizer. Error bars indicate s.d. (number of fields analyzed over time n=5 in a and n=3 in b). |
|
|
Supplementary Figure 8: Validation of the Ha-pl_TMP dimerizer to reconstitute Ecadherin. MDCK E-cadherin knockout cells were transfected to coexpress E-cadherin-DcytoHalo and DHFR-GFP-cyto(E-cadherin). Filamentous actin was labeled using phalloidin conjugated with Alexa647 dye. In absence of the dimerizer, E-cadherin is absent at cell-cell junctions, whereas a-catenin is present at the cell membrane due to association to other cadherins expressed by these cells. Addition of Ha-pl-TMP induces E-cadherin mediated AJ formation which are then disassembled following exposure to 365 nm light for 1 sec. Scale bar 20 µm. |
|
|
Supplementary Figure 9: Comparison with 1D tension. Plots of s!!(�,�) ' (y-averaged xcomponent of the BISM stress) vs. 1D tension t () (as in Fig. 6 and Supplementary Figure 7). Error bars are standard deviations. The red lines are the bisectors y = x for comparison. Unit: Pa µm. |
|
|
Supplementary Figure 10: Unprocessed Western Blot. Unprocessed images of the Western Blot presented in Figure 2c and Supplementary Figure 2a. The areas presented in Figure 2c are outlined in black. Molecular weight of the colorimetric protein size standard are given on the right in kDa. |
References [+] :
Aratyn-Schaus,
Preparation of complaint matrices for quantifying cellular contraction.
2010, Pubmed
Aratyn-Schaus, Preparation of complaint matrices for quantifying cellular contraction. 2010, Pubmed
Ballister, Localized light-induced protein dimerization in living cells using a photocaged dimerizer. 2014, Pubmed
Bazellières, Control of cell-cell forces and collective cell dynamics by the intercellular adhesome. 2015, Pubmed
Bertocchi, Nanoscale architecture of cadherin-based cell adhesions. 2017, Pubmed
Bianchini, Reevaluating αE-catenin monomer and homodimer functions by characterizing E-cadherin/αE-catenin chimeras. 2015, Pubmed
Capaldo, Depletion of E-cadherin disrupts establishment but not maintenance of cell junctions in Madin-Darby canine kidney epithelial cells. 2007, Pubmed
Chen, α-Catenin-mediated cadherin clustering couples cadherin and actin dynamics. 2015, Pubmed
Das, A molecular mechanotransduction pathway regulates collective migration of epithelial cells. 2015, Pubmed
Drees, Alpha-catenin is a molecular switch that binds E-cadherin-beta-catenin and regulates actin-filament assembly. 2005, Pubmed
Endo, Photocleavable Cadherin Inhibits Cell-to-Cell Mechanotransduction by Light. 2019, Pubmed
Erhart, Chemical development of intracellular protein heterodimerizers. 2013, Pubmed
Gibson, Enzymatic assembly of DNA molecules up to several hundred kilobases. 2009, Pubmed
Hanke, Dynamics of force generation by spreading platelets. 2018, Pubmed
Heuzé, Myosin II isoforms play distinct roles in adherens junction biogenesis. 2019, Pubmed
Hyafil, A cell surface glycoprotein involved in the compaction of embryonal carcinoma cells and cleavage stage embryos. 1980, Pubmed
Krueger, Principles and applications of optogenetics in developmental biology. 2019, Pubmed
Ladoux, Mechanobiology of collective cell behaviours. 2017, Pubmed
Leckband, Cadherin adhesion and mechanotransduction. 2014, Pubmed
Los, HaloTag: a novel protein labeling technology for cell imaging and protein analysis. 2008, Pubmed
Mayor, The front and rear of collective cell migration. 2016, Pubmed
Mertz, Cadherin-based intercellular adhesions organize epithelial cell-matrix traction forces. 2013, Pubmed
Miller, In vivo protein labeling with trimethoprim conjugates: a flexible chemical tag. 2005, Pubmed
Miranda, A dileucine motif targets E-cadherin to the basolateral cell surface in Madin-Darby canine kidney and LLC-PK1 epithelial cells. 2001, Pubmed
Mollwitz, Directed evolution of the suicide protein O⁶-alkylguanine-DNA alkyltransferase for increased reactivity results in an alkylated protein with exceptional stability. 2012, Pubmed
Nagafuchi, The roles of catenins in the cadherin-mediated cell adhesion: functional analysis of E-cadherin-alpha catenin fusion molecules. 1994, Pubmed
Nandadasa, N- and E-cadherins in Xenopus are specifically required in the neural and non-neural ectoderm, respectively, for F-actin assembly and morphogenetic movements. 2009, Pubmed , Xenbase
Nier, Inference of Internal Stress in a Cell Monolayer. 2016, Pubmed
Oakes, Optogenetic control of RhoA reveals zyxin-mediated elasticity of stress fibres. 2017, Pubmed
O'Keefe, Calcium-induced assembly of adherens junctions in keratinocytes. 1987, Pubmed
Pérez-González, Active wetting of epithelial tissues. 2019, Pubmed
Saw, Topological defects in epithelia govern cell death and extrusion. 2017, Pubmed
Shellard, Supracellular contraction at the rear of neural crest cell groups drives collective chemotaxis. 2018, Pubmed , Xenbase
Strale, The formation of ordered nanoclusters controls cadherin anchoring to actin and cell-cell contact fluidity. 2015, Pubmed
Takeichi, Dynamic contacts: rearranging adherens junctions to drive epithelial remodelling. 2014, Pubmed
Thomas, α-Catenin and vinculin cooperate to promote high E-cadherin-based adhesion strength. 2013, Pubmed
Troyanovsky, α-Catenin contributes to the strength of E-cadherin-p120 interactions. 2011, Pubmed
Twiss, Vinculin-dependent Cadherin mechanosensing regulates efficient epithelial barrier formation. 2012, Pubmed
Valon, Optogenetic control of cellular forces and mechanotransduction. 2017, Pubmed
Vishwakarma, Mechanical interactions among followers determine the emergence of leaders in migrating epithelial cell collectives. 2018, Pubmed
Wu, A genetically encoded photoactivatable Rac controls the motility of living cells. 2009, Pubmed
Zhang, Optogenetic control of kinetochore function. 2017, Pubmed
Zhang, Optogenetic control with a photocleavable protein, PhoCl. 2017, Pubmed
Zimmermann, Cell-permeant and photocleavable chemical inducer of dimerization. 2014, Pubmed
