|
Fig. 1. Ventx1.1 represses expression of ventral-specific genes. (A) One-cell stage embryos were injected in the animal pole region with Flag-Ventx1.1 mRNA (500 pg), and animal caps were dissected from injected or uninjected embryos at stage 8 and cultured to stage 11.5 for RT-PCR analysis. EF1α serves as a loading control. WE, stage 11.5 whole embryo. AC, animal cap. âRT, control in the absence of reverse transcriptase. (B) Quantification of expression levels of ventral genes (normalized to EF1α) from three independent experiments for (A). Error bars indicates standard error (SE). |
|
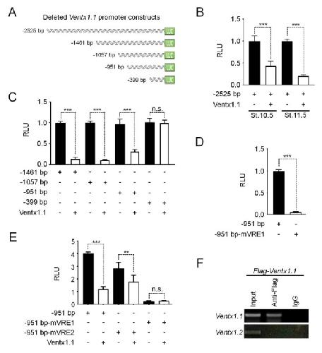
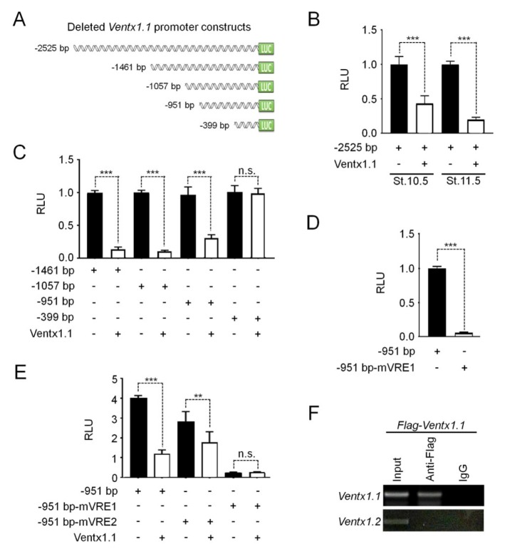
Fig. 2. Identification of a Ventx1.1-responsive element (VRE) in its own promoter region. (A) Diagram of Ventx1.1 promoter deletion constructs. The length that each promoter fragment extends upstream of the major Ventx1.1 transcription initiation site is indicated at left. Each promoter fragment was fused to luciferase (LUC) reporter gene. (BâE) Embryos were injected at one-cell stage with wild-type or putative VRE-mutated Ventx1.1 promoter deletion constructs alone or with Flag-Ventx1.1 mRNA (500 pg) as indicated, cultured to stage 10.5 (B) or 11.5 (BâE), and harvested for luciferase reporter assays. All relative promoter activity data are shown as mean ± standard error (SE). (F) ChIP-PCR analysis showing the occupancy by Ventx1.1 of its own promoter region. Ventx1.2, a negative control for PCR, was amplified using its coding region-specific primers. IgG, a negative control IgG. |
|
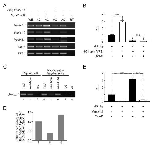
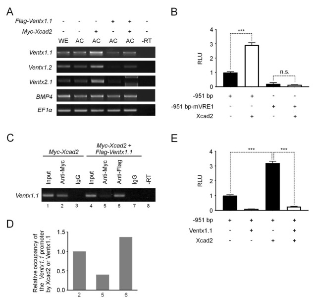
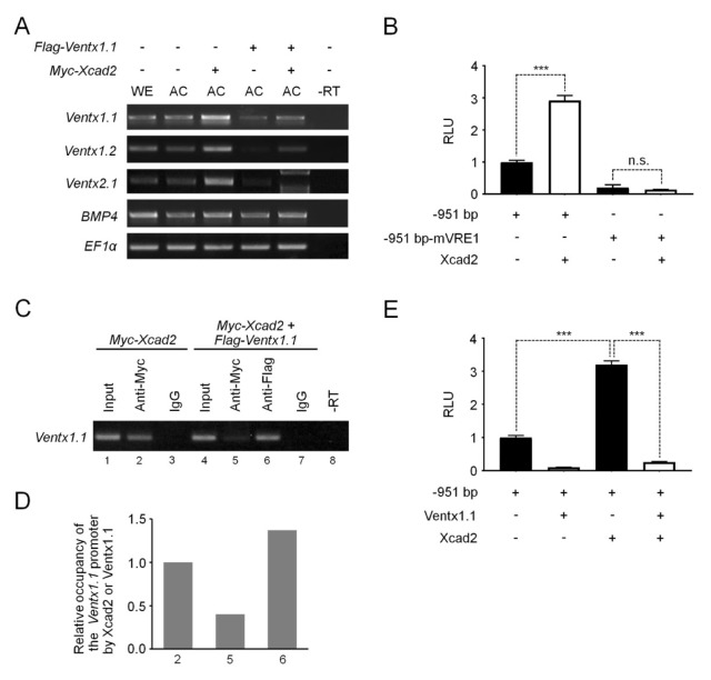
Fig. 3. Xcad2 up-regulates Ventx1.1 transcription by occupying VRE1. (A) Animal caps from embryos injected or not with Flag-Ventx1.1 (500 pg) and/or Myc-Xcad2 (1 ng) mRNA as indicated were subjected to RT-PCR analysis at stage 11.5. (BâE) One-cell stage embryos were injected with indicated combinations of â951-bp reporter, â951-bp-mVRE1 reporter, Flag-Ventx1.1 (500 pg), and Myc-Xcad2 (1 ng) and cultured to stage 11 for ChIP-PCR (C, D) or stage 11.5 for luciferase reporter assay (B, E). (D) Quantification of relative intensities of bands in lanes 2, 5, and 6 shown in (C). |
|
Fig. 4. Ventx1.1 and Xcad2 co-occupy Ventx1.1 promoter region in competition with each other. (AâD) Embryos were injected with a combination of Flag-Ventx1.1 (0.5 ng) and increasing doses of Myc-Xcad2 (0.5, 1 ng) or Myc-Xcad2 (1 ng) and increasing doses of Flag-Ventx1.1 (0.25, 0.5 ng) as indicated and cultured to stage 11.5 for ChIP-PCR analysis. (B, D) represent quantification of relative intensities of bands in lanes 1, 2, and 3 in (A, C), respectively. (â), no injection of Myc-Xcad2 or Flag-Ventx1.1. Ventx2.1, a negative PCR control, was amplified with its coding region-specific primers. (E) A proposed model for Ventx1.1 or Xcad2-mediated control of Ventx1.1 transcription. |
|
Fig. 1. Ventx1.1 represses expression of ventral-specific genes. (A) One-cell stage embryos were injected in the animal pole region with Flag-Ventx1.1 mRNA (500 pg), and animal caps were dissected from injected or uninjected embryos at stage 8 and cultured to stage 11.5 for RT-PCR analysis. EF1α serves as a loading control. WE, stage 11.5 whole embryo. AC, animal cap. −RT, control in the absence of reverse transcriptase. (B) Quantification of expression levels of ventral genes (normalized to EF1α) from three independent experiments for (A). Error bars indicates standard error (SE). |
|
Fig. 2. Identification of a Ventx1.1-responsive element (VRE) in its own promoter region. (A) Diagram of Ventx1.1 promoter deletion constructs. The length that each promoter fragment extends upstream of the major Ventx1.1 transcription initiation site is indicated at left. Each promoter fragment was fused to luciferase (LUC) reporter gene. (B–E) Embryos were injected at one-cell stage with wild-type or putative VRE-mutated Ventx1.1 promoter deletion constructs alone or with Flag-Ventx1.1 mRNA (500 pg) as indicated, cultured to stage 10.5 (B) or 11.5 (B–E), and harvested for luciferase reporter assays. All relative promoter activity data are shown as mean ± standard error (SE). (F) ChIP-PCR analysis showing the occupancy by Ventx1.1 of its own promoter region. Ventx1.2, a negative control for PCR, was amplified using its coding region-specific primers. IgG, a negative control IgG. |
|
Fig. 3. Xcad2 up-regulates Ventx1.1 transcription by occupying VRE1. (A) Animal caps from embryos injected or not with Flag-Ventx1.1 (500 pg) and/or Myc-Xcad2 (1 ng) mRNA as indicated were subjected to RT-PCR analysis at stage 11.5. (B–E) One-cell stage embryos were injected with indicated combinations of −951-bp reporter, −951-bp-mVRE1 reporter, Flag-Ventx1.1 (500 pg), and Myc-Xcad2 (1 ng) and cultured to stage 11 for ChIP-PCR (C, D) or stage 11.5 for luciferase reporter assay (B, E). (D) Quantification of relative intensities of bands in lanes 2, 5, and 6 shown in (C). |
|
Fig. 4. Ventx1.1 and Xcad2 co-occupy Ventx1.1 promoter region in competition with each other. (A–D) Embryos were injected with a combination of Flag-Ventx1.1 (0.5 ng) and increasing doses of Myc-Xcad2 (0.5, 1 ng) or Myc-Xcad2 (1 ng) and increasing doses of Flag-Ventx1.1 (0.25, 0.5 ng) as indicated and cultured to stage 11.5 for ChIP-PCR analysis. (B, D) represent quantification of relative intensities of bands in lanes 1, 2, and 3 in (A, C), respectively. (−), no injection of Myc-Xcad2 or Flag-Ventx1.1. Ventx2.1, a negative PCR control, was amplified with its coding region-specific primers. (E) A proposed model for Ventx1.1 or Xcad2-mediated control of Ventx1.1 transcription. |