Click here to close
Hello! We notice that you are using Internet Explorer, which is not supported by Xenbase and may cause the site to display incorrectly.
We suggest using a current version of Chrome,
FireFox, or Safari.
???displayArticle.abstract???
As an essential feature of development, robustness ensures that embryos attain a consistent phenotype despite genetic and environmental variation. The growing number of examples demonstrating that embryos can mount a compensatory response to germline mutations in key developmental genes has heightened interest in the phenomenon of embryonic robustness. While considerable progress has been made in elucidating genetic compensation in response to germline mutations, the diversity, mechanisms, and limitations of embryonic robustness remain unclear. In this work, we have examined whether Xenopus laevis embryos are able to compensate for perturbations of the Notch signaling pathway induced by RNA injection constructs that either upregulate or inhibit this signaling pathway. Consistent with earlier studies, we found that at neurula stages, hyperactivation of the Notch pathway inhibited neural differentiation while inhibition of Notch signaling increases premature differentiation as assayed by neural beta tubulin expression. However, surprisingly, by hatching stages, embryos begin to compensate for these perturbations, and by swimming tadpole stages most embryos exhibited normal neuronal gene expression. Using cell proliferation and TUNEL assays, we show that the compensatory response is, in part, mediated by modulating levels of cell proliferation and apoptosis. This work provides an additional model for addressing the mechanisms of embryonic robustness and of genetic compensation.
Fig. 1. tubb2b expression in response to Notch perturbation. Embryos unilaterally injected with 1.5 âng ICD or DBM show perturbed expression of tubb2b at neurula stages on the injected (left) side (A, B, G, H). The difference in expression between sides is less stark at the tailbud stage (C, D, I, J), and minimal difference between sides is apparent at the swimming tadpole stage (E, F, KâN). All embryos shown are left-side injected. Histological analysis of tubb2b expression in Notch perturbed embryos supports whole-mount findings (G-N). Abbreviations: l, lateral longitudinal stripe of primary neurogenesis; i/m, intermediate/medial longitudinal stripes of primary neurogenesis; asc, anterior spinal cord; e, eye; fb, forebrain; hb, hindbrain; mb, midbrain; sc, spinal cord; V, cranial nerve V; IX, cranial nerve IX; X, cranial nerve X. For each stage and each condition, N = >100 for whole mount embryos and >15 for histological analyses.
Fig. 2. Quantification of tubb2b expression and construct persistence. qRT-PCR confirms that ICD injected embryos express less tubb2b, while DBM injected embryos express more tubb2b at the neurula stage (A). tubb2b expression remains perturbed at the tailbud stage (B), but at the swimming tadpole stage, no difference in expression level is detected when comparing perturbed embryos to vehicle-injected controls (n â= â3) (C). qRT-PCR shows that while ICD (D) (n â= â3) and DBM (E) (n â= â3) mRNAs degrade over time, both are still detectable throughout the swimming tadpole stages. Bars represent mean â± âSEM. * â= âp â< â0.05, ** â= âp â< â0.01.
Fig. 3. tubb2b expression in bilaterally perturbed embryos. Embryos were bilaterally injected at the two-cell stage with either ICD (A-C, G-I) or DBM (D-F, J-L) mRNA and reared to desired stages. ICD bilaterally injected embryos demonstrate minimal tubb2b expression at the neurula stage (A,G, arrowhead) and show morphological defects by the tailbud stage (B,H, arrowhead). DBM bilaterally injected embryos show ectopic tubb2b expression at the neurula stage (D,J, arrowhead), but appear to compensate in a gradual manner over time (E-F, K-L). GFP bilaterally injected embryos and wild type remain unperturbed (M-R). Abbreviations: i/m, intermediate/medial longitudinal stripes of primary neurogenesis; fb, forebrain; mb, midbrain; hb, hindbrain; e, eye; sc, spinal cord. For each stage, N = >50 for ICD and GFP, >10 for DBM. Embryos were obtained from a minimum of three different clutches.
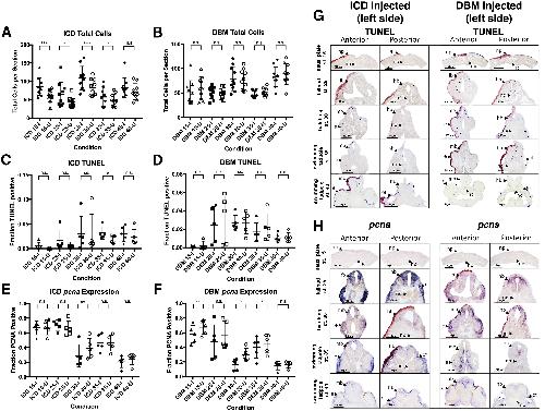
Fig. 4. Apoptosis and proliferation in response to Notch perturbation. Total number of neural cells were measured in injected and uninjected sides of embryos over time in response to ICD injection (A) and DBM injection (B) (n â= â10; * â= âp â⤠â0.05). Subsequently, the proportion of cells positive for TUNEL staining was measured on the injected (I) and uninjected (U) sides (C, D) (n â= â5; * â= âp â⤠â0.05, ** â= âp â⤠â0.01 *** â= âp â⤠â0.001). Next, the proportion of neural cell expressing pcna was measured in injected and uninjected sides of embryos (E, F) (n â= â5; * â= âp â⤠â0.05). Representative images of TUNEL staining and pcna expression in Notch perturbed embryos are shown in G and H, respectively. All embryos shown are left-side injected. Abbreviations: np, neural plate; nc, notochord; fb, forebrain; hb, hindbrain; mb, midbrain; e, eye; ot, otic vesicle.
Bateson,
The biology of developmental plasticity and the Predictive Adaptive Response hypothesis.
2014, Pubmed
Bateson,
The biology of developmental plasticity and the Predictive Adaptive Response hypothesis.
2014,
Pubmed Blum,
Xenopus: An Undervalued Model Organism to Study and Model Human Genetic Disease.
2018,
Pubmed
,
Xenbase Castro Colabianchi,
Notch1 is asymmetrically distributed from the beginning of embryogenesis and controls the ventral center.
2018,
Pubmed
,
Xenbase Chalfie,
Green fluorescent protein as a marker for gene expression.
1994,
Pubmed Chitnis,
Primary neurogenesis in Xenopus embryos regulated by a homologue of the Drosophila neurogenic gene Delta.
1995,
Pubmed
,
Xenbase Coffman,
Expression of an extracellular deletion of Xotch diverts cell fate in Xenopus embryos.
1993,
Pubmed
,
Xenbase Danilchik,
The first cleavage plane and the embryonic axis are determined by separate mechanisms in Xenopus laevis. I. Independence in undisturbed embryos.
1988,
Pubmed
,
Xenbase Deblandre,
A two-step mechanism generates the spacing pattern of the ciliated cells in the skin of Xenopus embryos.
1999,
Pubmed
,
Xenbase Deblandre,
Xenopus neuralized is a ubiquitin ligase that interacts with XDelta1 and regulates Notch signaling.
2001,
Pubmed
,
Xenbase Dooley,
The gene regulatory basis of genetic compensation during neural crest induction.
2019,
Pubmed El-Brolosy,
Genetic compensation triggered by mutant mRNA degradation.
2019,
Pubmed El-Brolosy,
Genetic compensation: A phenomenon in search of mechanisms.
2017,
Pubmed Gilbert,
Eco-Evo-Devo: developmental symbiosis and developmental plasticity as evolutionary agents.
2015,
Pubmed Go,
Cell proliferation control by Notch signaling in Drosophila development.
1998,
Pubmed Grotek,
Notch signaling coordinates cellular proliferation with differentiation during zebrafish fin regeneration.
2013,
Pubmed Hensey,
Programmed cell death during Xenopus development: a spatio-temporal analysis.
1998,
Pubmed
,
Xenbase Housden,
Loss-of-function genetic tools for animal models: cross-species and cross-platform differences.
2017,
Pubmed Huyck,
Methylmercury exposure during early Xenopus laevis development affects cell proliferation and death but not neural progenitor specification.
2015,
Pubmed
,
Xenbase Jevtić,
Altering the levels of nuclear import factors in early Xenopus laevis embryos affects later development.
2019,
Pubmed
,
Xenbase Juraver-Geslin,
Early development of the neural plate: new roles for apoptosis and for one of its main effectors caspase-3.
2015,
Pubmed
,
Xenbase Kha,
A model for investigating developmental eye repair in Xenopus laevis.
2018,
Pubmed
,
Xenbase Klein,
Genetic and genomic tools for Xenopus research: The NIH Xenopus initiative.
2002,
Pubmed
,
Xenbase Klein,
The first cleavage furrow demarcates the dorsal-ventral axis in Xenopus embryos.
1987,
Pubmed
,
Xenbase Köhler,
PCNA in situ hybridization: a novel and reliable tool for detection of dynamic changes in proliferative activity.
2005,
Pubmed Lamar,
Nrarp is a novel intracellular component of the Notch signaling pathway.
2001,
Pubmed
,
Xenbase Lasser,
The Many Faces of Xenopus: Xenopus laevis as a Model System to Study Wolf-Hirschhorn Syndrome.
2019,
Pubmed
,
Xenbase Ma,
Identification of neurogenin, a vertebrate neuronal determination gene.
1996,
Pubmed
,
Xenbase Ma,
PTC-bearing mRNA elicits a genetic compensation response via Upf3a and COMPASS components.
2019,
Pubmed Masho,
Close Correlation between the First Cleavage Plane and the Body Axis in Early Xenopus Embryos: (first cleavage plane/body axis/Xenopus laevis/intracellular injection/fluorescein dextran amine).
1990,
Pubmed
,
Xenbase Moore,
C8orf46 homolog encodes a novel protein Vexin that is required for neurogenesis in Xenopus laevis.
2018,
Pubmed
,
Xenbase Muskhelishvili,
Evaluation of cell proliferation in rat tissues with BrdU, PCNA, Ki-67(MIB-5) immunohistochemistry and in situ hybridization for histone mRNA.
2003,
Pubmed Nenni,
Xenbase: Facilitating the Use of Xenopus to Model Human Disease.
2019,
Pubmed
,
Xenbase Ochi,
Co-accumulation of cis-regulatory and coding mutations during the pseudogenization of the Xenopus laevis homoeologs six6.L and six6.S.
2017,
Pubmed
,
Xenbase Offner,
The pro-apoptotic activity of a vertebrate Bar-like homeobox gene plays a key role in patterning the Xenopus neural plate by limiting the number of chordin- and shh-expressing cells.
2005,
Pubmed
,
Xenbase Oschwald,
Localization of a nervous system-specific class II beta-tubulin gene in Xenopus laevis embryos by whole-mount in situ hybridization.
1991,
Pubmed
,
Xenbase Peyrot,
A revised model of Xenopus dorsal midline development: differential and separable requirements for Notch and Shh signaling.
2011,
Pubmed
,
Xenbase Pownall,
Histological Observation of Teratogenic Phenotypes Induced in Frog Embryo Assays.
2018,
Pubmed
,
Xenbase Riddiford,
Six1 and Eya1 both promote and arrest neuronal differentiation by activating multiple Notch pathway genes.
2017,
Pubmed
,
Xenbase Roese-Koerner,
Notch/Hes signaling and miR-9 engage in complex feedback interactions controlling neural progenitor cell proliferation and differentiation.
2017,
Pubmed Rossi,
Genetic compensation induced by deleterious mutations but not gene knockdowns.
2015,
Pubmed Schlosser,
Eya1 and Six1 promote neurogenesis in the cranial placodes in a SoxB1-dependent fashion.
2008,
Pubmed
,
Xenbase Schneider,
NIH Image to ImageJ: 25 years of image analysis.
2012,
Pubmed Schwab,
On the Reciprocally Causal and Constructive Nature of Developmental Plasticity and Robustness.
2018,
Pubmed Sive,
Xenopus laevis In Vitro Fertilization and Natural Mating Methods.
2007,
Pubmed
,
Xenbase Sultan,
Developmental plasticity: re-conceiving the genotype.
2017,
Pubmed Vandenberg,
Normalized shape and location of perturbed craniofacial structures in the Xenopus tadpole reveal an innate ability to achieve correct morphology.
2012,
Pubmed
,
Xenbase Vasiliu,
A regression-based differential expression detection algorithm for microarray studies with ultra-low sample size.
2015,
Pubmed
,
Xenbase Vize,
Assays for gene function in developing Xenopus embryos.
1991,
Pubmed
,
Xenbase Wettstein,
The Xenopus homolog of Drosophila Suppressor of Hairless mediates Notch signaling during primary neurogenesis.
1997,
Pubmed
,
Xenbase Wu,
The Molecular Harbingers of Early Mammalian Embryo Patterning.
2016,
Pubmed Wullimann,
Secondary neurogenesis in the brain of the African clawed frog, Xenopus laevis, as revealed by PCNA, Delta-1, Neurogenin-related-1, and NeuroD expression.
2005,
Pubmed
,
Xenbase Yan,
Notch signaling downstream of foxD5 promotes neural ectodermal transcription factors that inhibit neural differentiation.
2009,
Pubmed
,
Xenbase Yan,
foxD5 plays a critical upstream role in regulating neural ectodermal fate and the onset of neural differentiation.
2009,
Pubmed
,
Xenbase Yang,
Silencing of developmental genes by H3K27me3 and DNA methylation reflects the discrepant plasticity of embryonic and extraembryonic lineages.
2018,
Pubmed Young,
Compensatory growth renders Tcf7l1a dispensable for eye formation despite its requirement in eye field specification.
2019,
Pubmed