XB-ART-56559
Dev Biol
2020 Mar 15;4592:138-148. doi: 10.1016/j.ydbio.2019.12.007.
Show Gene links
Show Anatomy links
The secreted BMP antagonist ERFE is required for the development of a functional circulatory system in Xenopus.
Melchert J, Henningfeld KA, Richts S, Lingner T, Jonigk D, Pieler T.
???displayArticle.abstract???
The hormone Erythroferrone (ERFE) is a member of the C1q/TNF-related protein family that regulates iron homeostasis through the suppression of hamp. In a gain of function screen in Xenopus embryos, we identified ERFE as a potent secondary axis-inducing agent. Experiments in Xenopus embryos and ectodermal explants revealed that ERFE functions as a selective inhibitor of the BMP pathway and the conserved C1q domain is not required for this activity. Inhibition occurs at the extracelluar level, through the interaction of ERFE with the BMP ligand. During early Xenopus embryogenesis, erfe is first expressed in the ventral blood islands where initial erythropoiesis occurs and later in circulating blood cells. ERFE knockdown does not alter the expression of etv.2, aplnr and flt1 in tailbud stage embryos indicating endothelial cell specification is independent of ERFE. However, in tadpole embryos, defects of the vascular network and primitive blood circulation are observed as well as edema formation. RNAseq analysis of ERFE morphant embryos also revealed the inhibition of gja4 indicating disruption of dorsal aorta formation.
???displayArticle.pubmedLink??? 31846624
???displayArticle.link??? Dev Biol
Species referenced: Xenopus tropicalis Xenopus laevis
Genes referenced: aplnr babam2 bmp2 bmp4 cfd erfe etv2 fes fgf4 flt1 gja4 h4c4 hba3 myc ncam1 nodal3 nog odc1 ppil1 rbpj tbxt ventx1 ventx1.2 wnt8a
GO keywords: circulatory system process [+]
???displayArticle.antibodies??? HA Ab3 Myc Ab18
???displayArticle.morpholinos??? erfe MO1 erfe MO2
???displayArticle.gses??? GSE126058: Xenbase, NCBI
???attribute.lit??? ???displayArticles.show???
|
|
Fig. 1. ERFE induces axis duplication and antagonizes BMP signaling activity in Xenopus embryos and ectodermal explants. A-B. ERFE overexpression causes secondary axis formation. Four-cell stage embryos were injected with different amounts of erfe mRNA marginally into one ventral blastomere, in three independent experiments. A. Representative embryos showing normal axis development in the left or secondary axis formation upon ERFE overexpression in the right panel. The upper panel shows embryos from a lateral view, the lower panel from a dorsal view. B. Quantification of axis duplication phenotypes observed in ERFE overexpressing embryos. Amounts of injected RNA, number of injected embryos, and s.e.m. are indicated. C. ERFE inhibits expression of the BMP target gene ventx1.2 and activates the neural marker ncam1 in animal cap explants. Two-cell stage embryos were injected with 30 âpg wnt8a, 300 âpg noggin, and 50 âpg, 100 âpg or 500 âpg erfe mRNA animally into both blastomeres. Ectodermal explants were isolated at stage 8/9 and grown to the equivalent of stage 10.5. RNA was analyzed by RT-PCR. CE â uninjected control embyro; CC - naïve control caps. D. BMP4-induced ventralization is rescued by ERFE co-expression. 1 âng bmp4 and/or 100 âpg erfe mRNA were injected marginally into two dorsal blastomeres at the four-cell stage. The penetrance of the phenotype (% of all embryos) and numbers of embryos analyzed (n) are indicated. |
|
|
Fig. 2. Xenopus and murine ERFEs differ in BMP specificity their ability to modulate primary axis formation. A, C. 1 âng bmp4, 100 âpg murine or Xenopus tropicalis erfe mRNA and the BRE-Luc reporter construct were injected, as indicated, marginally into the two dorsal blastomeres at the four-cell stage and analyzed by luciferase reporter assays at stage 11. Data were averaged from at least 3 independent experiments and normalized against endogenous BMP signaling activity (s.e.m. is indicated). A. BMP4-induced signal transduction is not affected by coexpression of murine ERFE. B, D. Four-cell stage embryos were injected marginally into one ventral blastomere, in three independent experiments. B. Both Xenopus tropicalis and laevis versions of ERFE stimulate secondary axis formation, while murine ERFE does not. Amounts and sources of injected erfe RNAs, number of injected embryos, and s.e.m. are indicated. C. Both Xenopus and murine ERFE inhibit endogenous BMP signaling activity at gastrula stage. D. Overexpression of murine ERFE induces a mild dorsalization phenotype. Representative embryos showing normal axis development in the left or moderate dorsalization upon murine ERFE overexpression in the right panel. Embryos were injected with 100 âpg murine erfe mRNA. The penetrance of the phenotype (% of all embryos) and numbers of embryos analyzed (n) are indicated A-D. Xt - Xenopus tropicalis; Xl - Xenopus laevis; Mm - Mus musculus. |
|
|
Fig. 3. ERFE selectively inhibits BMP signaling at the extracellular level and the conserved C1q domain is not required for this activity. A-C. Deletion of the C-terminal C1q domain does not affect the BMP antagonizing activity of ERFE. A. Schematic representation of the full length ERFE protein and ERFE-related deletion mutants. The numbers of amino acid residues are indicated. SP - signal peptide; C1q - C1q domain. B. 100 âpg erfe, 100 âpg erfeÎint, 100 âpg erfeÎC1q, and 1 âng bmp4 mRNAs were injected animally into both blastomeres at the two-cell stage and ectodermal explants were isolated at stage 8/9. Total RNA employed for RT-PCR was extracted at the equivalent of stage 10.5. CE â uninjected control embyro; CC - naïve control caps. C. Embryos were injected with 100 âpg erfe, 100 âpg erfeÎint, 100 âpg erfeÎC1q, and the BRE-Luc reporter construct marginally into the two ventral blastomeres at the four-cell stage and analyzed by luciferase reporter assays at stage 11. Data were averaged from three independent experiments and normalized against endogenous BMP signaling activity (s.e.m. is indicated). D. ERFE does not repress BMP reporter gene activity induced by caBMPR and inhibits BMP4 more efficiently than BMP2. mRNAs (1 âng cabmpr, 1 âng bmp4, 1 âng bmp2 and 100 âpg erfe) were injected together with the BRE-Luc reporter marginally into the two dorsal blastomeres at the four-cell stage and embryos were analyzed as described in panel C. E. ERFE interacts with BMP4. Co-Immunoprecipitation experiment showing co-precipitated proteins in the right panels and Xenopus lysates used for immunoprecipitation in the left panels. Embryos were injected with 200 âpg erfe-MT-GR, 200 âpg noggin-MT, and 1 âng bmp-HA mRNAs animally into both blastomeres at the two-cell stage and lysed at stage 11 for CoIP using anti-HA antibody. Embryo lysates and CoIP samples were analyzed by Western Blot using anti-HA and anti-MT antibodies, as indicated. Injected constructs are indicated at the top, antibodies used for Western Blot on the left. Noggin-MT served as control for BMP4 interacting proteins. IgG - immunoglobulin. F. ERFE blocks BMP4, but not eFGF or Activin B-induced tbxt induction. 10 âpg efgf, 1 âpg activin b, 1 âng bmp4, and 100 âpg erfe mRNAs were injected as indicated and ectodermal explants were processed as described in panel B. |
|
|
Fig. 4. ERFE is expressed in the ventral blood islands and in circulating primitive blood cells. A-L. The spatio-temporal expression of erfe was determined by whole-mount in situ hybridization and compared to that of hba3. Embryonic stages and probes used are indicated in the lower left corner. A. Erfe transcripts are first detected at stage 30 within the anterior domain of the ventral blood islands (vbi). B. At the same stage, hba3 expression extends to the posterior end of the vbi. C-D. erfe expression in the vbi (white arrowhead) expands posteriorly, overlapping with the vbi. E-F. Transverse sections of a stage 35/36 embryo stained for erfe expression. Dashed lines in panel D indicate the levels of sections. G. At stage 37/38, erfe expressing cells are no longer exclusive to the vbi (white arrowhead) but they are also found within the heart and the dorsal blood vessels. H-J. Transverse sections of a stage 37/38 embryo as shown in panel G. Dashed lines (G) indicate the levels of sections. K-L. erfe and hba3 exhibit overlapping territories of expression within the heart and the main blood vessels. da - dorsal aorta; dlav - dorsal longitudinal anastomotic vessel; h â heart; pcv - posterior cardinal vein; vbi â ventral blood islands. M. The onset of hba3 expression precedes the induction of zygotic erfe expression. Total RNA was harvested from staged embryos and analyzed by RT-PCR. |
|
|
Fig. 5. Erfe knockdown results in defects of vascular network formation and, in consequence, late edema formation as well as impaired embryonic blood circulation. A-F. Embryos were injected marginally with ERFE-MOs or a standard control morpholino (cMO) into all four vegetal blastomeres at the eight-cell stage and cultivated until stage 41 (A,B,D-F) or stage 42 (C). C. Amounts of injected MOs are indicated. A-B. Primitive blood circulation is affected upon ERFE loss-of-function (LOF). Hba3 expression was determined by WMISH. A. Representative embryos showing three different circulation phenotypes, as indicated. B. Quantification of circulation defects observed upon MO-injection. The graph summarizes three independent experiments. Numbers of injected embryos and s.e.m. are indicated. C. Erfe knockdown leads to edema formation at tadpole stage. Quantification of ERFE-MO-injected embryos forming late edema, shown by representative embryos, as indicated. The graphs summarize three independent experiments. Numbers of injected embryos, and s.e.m. are indicated. D-F. Erfe LOF results in reduced ramification of the vitelline vein network (vvn). Cfd expression was examined by WMISH. D. Representative embryos showing a reduced complexity of the vvn upon ERFE-MO injection as compared to cMO injection. E. Scheme representing the strategy to quantify vvn complexity. Within a defined area, the number of fields separated from each other by blood vessels was determined (fields per square, FPS). F. Quantification of vvn complexity. Boxplots display the range of FPS values observed in embryos from three independent biological replicates. The upper whisker is set at 1.5 x interquartile range above the third quartile, the lower whisker is set at 1.5 x interquartile range below the first quartile. Outliers are indicated (°). |
|
|
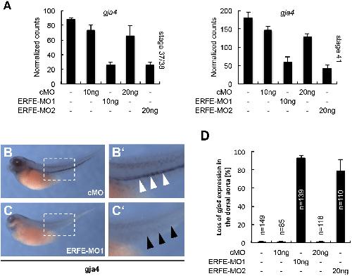
Fig. 6. Erfe knockdown results in a loss of gja4 expression in the dorsal aorta. A-D. Embryos were injected with ERFE-MOs or a standard control morpholino (cMO) marginally into all four vegetal blastomeres at the eight-cell stage. Amounts of injected MOs are indicated. A. RNA-sequencing data (normalized counts) for gja4 expression upon erfe LOF at stage 37/38 and stage 41. Total RNA was isolated from five embryos each and subjected to RNA-sequencing analysis. The graphs summarize data from three biological replicates. B-D. Verification of gja4 as an ERFE regulated gene. gja4 expression was determined by WMISH. CâCâ. Representative cMO-injected embryo showing gja4 expression in the dorsal aorta (white arrowheads). D-Dâ. Representative embryo showing a loss of gja4 expression in the dorsal aorta upon ERFE-MO1 injection (black arrowheads). E. Quantification of gja4 expression in the dorsal aorta upon MO-injection. The graphs summarize three independent experiments. Numbers of injected embryos, and s.e.m. are indicated for each column. |
|
|
Fig. 7. Schematic reflection of ERFE as a secreted BMP antagonist and positive regulator of vascular development. A. In the absence of extracellular BMP antagonists, a BMP dimer (purple) forms a hetero-hexameric complex with BMP type I (yellow) and type II receptors (orange) leading to autophosphorylation of the type I receptor. ERFE is a secreted BMP antagonist that can interact with both the BMP ligand and, most likely, the BMP type I receptor, suggesting different modes of action for ERFE-mediated BMP antagonism. ERFE could bind and inactivate the complex of BMP proteins and BMP receptors. Alternatively, ERFE could bind the BMP ligand or BMP-receptors and prevent ligand/receptor interaction. B. During development, primitive erythrocytes produce ERFE protein that promotes the formation of a functional vasculature, potentially by stimulating the expression of the vascular gap junction component Gja4. |
|
|
Fig. S1. Identification of ERFE as a dorsalizing factor. A. Pools of mRNAs generated from a Xenopus tropicalis full length cDNA library were injected animally into both blastomeres at the two-cell stage. At tailbud stage, embryos were scored for defects in primary axis formation. B. Embryos were initially injected with pools of 24 mRNAs. The dorsalizing/ axis-inducing pool contained mRNA derived from the following cDNA clones: TTpA072o12, TTpA074b10, TTpA074h13, TTpA075c05, TTpA075j02, TTpA075o18, TTpA076d05, TTpA076k21, TTpA077b02, TTpA078d11, TTpA078h06, TTpA078l11, TTpA073i18, TTpA074b19, TTpA074l15, TTpA075f20, TTpA075l15, TTpA076b06, TTpA076j03, TTpA076l10, TTpA077e08, TTpA078k07, TTpA078m10, TTpA078f11 (ERFE). The mRNA pool was further fractioned to identify the dorsalizing mRNA. The number of individual mRNAs per pool and total RNA concentrations injected are indicated on the left hand side. The penetrance of the phenotype (% of all embryos) and numbers of embryos analyzed (n) are indicated. The red highlighted phenotypes are derived from mRNA pools containing ERFE. |
|
|
Fig. S2. ERFE does not stimulate canonical Wnt signaling activity. A. The direct Wnt/β-Catenin target gene nodal3.1 is not induced by ERFE in animal cap explants. Two-cell stage embryos were injected with 30 pg wnt8, 300 pg noggin, or 50 pg, 100 pg or 500 pg erfe mRNA animally into both blastomeres. Ectodermal explants were isolated at stage 8/9 and grown to the equivalent of stage 10.5, total RNA was extracted and analyzed by RT-PCR. B. ERFE does not activate canonical Wnt reporter gene activity. mRNAs (20 pg wnt8, 250 pg truncated bmp receptor (tBR) or 120 pg erfe) were injected animally into both blastomeres at the two-cell stage and embryos were analyzed at stage 11 by luciferase reporter assays. Data were averaged from three independent experiments and normalized against endogenous Wnt/β-Catenin signaling activity (s.e.m. are indicated). |
|
|
Fig. S3. Sequence comparison of vertebrate ERFE proteins. Sequence alignment of ERFE proteins from Xenopus laevis (XP_018119361), Xenopus tropicalis (NP_001072387), Mus musculus (NP_775571), and Homo sapiens (NP_001278761) was generated using ClustalW. Conserved residues are highlighted in yellow. Conserved cysteine residues are labled with a black asterisk. The C-terminal highly conserved C1q domain is underlined (blue line). Collagenic repeats within the Xenopus and mammalian protein sequences are indicated (G**). |
|
|
Fig. S4. ERFE is a secreted protein. A. Experimental procedure for the oocyte secretion assay. Stage VI oocytes were injected and cultivated for one day in oocyte culture medium (OCM). Oocyte fraction (Oo) and OCM were separated and protein extracts were analyzed by Western Blot. B. ERFE-HA protein is secreted upon overexpression in Xenopus oocytes. Oocytes were injected with mRNAs coding for hemagglutinin (HA)-epitope tagged versions of ERFE (150 pg) and Rbpj (100pg). The transcriptional regulator Rbpj served as control for non-secreted proteins. The expression of HA-tagged proteins was analyzed using an anti-HA antibody. |
|
|
Fig. S5. ERFE morpholino oligonucleotides efficiently block ERFE reporter protein synthesis. A-B. Two independent morpholino oligonucleotides (MO) were designed to block translation of ERFE transcripts. MO activity was tested by co-injection of a GFP reporter construct together with ERFE-MOs and subsequent analysis of reporter protein synthesis. A. The ERFE reporter construct contains part of the erfe 5'UTR (150 bp) and coding sequence (pCDS, 27 bp) including morpholino binding sites fused to the myc-epitope tag (MT) and GFP. B. Both ERFE-MOs block translation of the reporter construct in a dose- dependent manner. 200 pg erfe-5'UTR/pCDS-MT-GFP mRNA was coinjected with 5 ng, 10 ng, or 20 ng erfe-MOs or standard control morpholino (cMO), as indicated. Embryos were injected animally into both blastomeres at the two-cell stage. Lysates from stage 11 embryos were analyzed by Western Blot using anti-MT antibody. |
|
|
Fig. S6. Expression of embryonic globin subunit hba3 is moderatly reduced upon erfe knockdown. ERFE-MOs or a standard control morpholino (cMO) were injected marginally into all four vegetal blastomeres of eight-cell stage embryos. Amounts of injected MOs are indicated. Total RNA of 5 stage 41 embryos each was extracted and expression levels of hba3 was determined by Nanostring nCounter analysis. The graphs show the averaged normalized counts from 3 independent experiments, and s.e.m. are indicated for each column. |
|
|
Fig. S7. CRISPR-mediated erfe modification causes moderate circulation defects. A. Schematic representation of the ERFE sgRNA (yellow box) target site covering the translational start site (ATG) of the erfe gene. Exons are colored in red, introns in grey. B. Mutation analysis for the genomic locus of erfe exon1 in ERFE sgRNA/Cas9-injected embryos. Individual embryos, kinds and frequencies of mutations are indicated. Those mutations that, most likely, result in erfe gene disruption are labeled as effective mutations. del: deletion; ex: exchange; ins: insertion; nt: nucleotide. C. Spatial analysis of primitive blood cells upon CRISPR-mediated erfe modification. ERFE sgRNA/Cas9-injected embryos were cultivated until stage 41 and hba3 expression was determined by WMISH. Representative embryos from three independent experiments, as indicated, showing three different circulation phenotypes: normal distribution of RBCs within the dorsal vessels, as indicated in the upper left panel (yellow), reduced number of RBCs within the dorsal vessels (white arrow), and absence of RBCs from the dorsal vessels (red arrow). The penetrance of the phenotype (% of all embryos) and numbers of embryos analyzed (n) are indicated. da: dorsal aorta; dlav: dorsal longitudinal anastomotic vessel; pcv: posterior cardinal vein. |
|
|
Fig. S8. Specification of vascular cells is not affected upon erfe knockdown. A-B. Expression of vascular specification markers is not significantly changed in ERFE morphant embryos. Embryos were injected with ERFE-MOs or a standard control morpholino (cMO) marginally into all four vegetal blastomeres at the eight-cell stage and cultivated until stage 26. Amounts of injected MOs are indicated. A. etv2 expression was determined by WMISH. Representative embryos showing etv2 expression in endothelial precursor cells. Percentages of embryos exhibiting the shown phenotype in respect to the whole number of analyzed embryos is shown in the lower right hand corner of each panel. B. Total RNA of 5 embryos each was extracted and expression levels of the early endothelial genes etv2, aplnr, and flt1 were determined by Nanostring nCounter analysis. The graphs show the averaged normalized counts from 3 independent experiments, and s.e.m. are indicated for each column. |
|
|
Fig. S9. Analysis of ERFE-MO-injected embryos by RNA-Sequencing was carried out to uncover the role of ERFE during Xenopus embryogenesis. A. ERFE-MOs or a standard control morpholino (cMO) were injected marginally into all four vegetal blastomeres at the eight-cell stage. Amounts of injected MOs are indicated. At stages 35/36, 37/38, and 41 total RNA was isolated from five embryos each and RNA samples from three independent experiments were subjected to RNA-sequencing analysis. B-D. Venn diagramms illustrating the numbers of genes differentially expressed using an absolute log2 fold- change >1 and FDR-corrected p-value <0.05 upon injection of ERFE-MO1 and ERFE-MO2 compared to uninjected and corresponding cMO-injected embryos at stages 35/36 (B), 37/38 (C), and 41 (D). Numbers of upregulated and downregulated genes are indicated. |
