Click here to close
Hello! We notice that you are using Internet Explorer, which is not supported by Xenbase and may cause the site to display incorrectly.
We suggest using a current version of Chrome,
FireFox, or Safari.
???displayArticle.abstract???
Xenopus tropicalis tadpoles can regenerate an amputated tail, including spinal cord, muscle and notochord, through cell proliferation and differentiation. However, the molecular mechanisms that regulate cell proliferation during tail regeneration are largely unknown. Here we show that JunB plays an important role in tail regeneration by regulating cell proliferation. The expression of junb is rapidly activated and sustained during tail regeneration. Knockout (KO) of junb causes a delay in tail regeneration and tissue differentiation. In junb KO tadpoles, cell proliferation is prevented before tissue differentiation. Furthermore, TGF-β signaling, which is activated just after tail amputation, regulates the induction and maintenance of junb expression. These findings demonstrate that JunB, a downstream component of TGF-β signaling, works as a positive regulator of cell proliferation during Xenopus tail regeneration.
Fig. 1. junb is expressed during tail regeneration of X. tropicalis tadpoles. WISH analysis was performed using regenerating tadpoles at 0, 0.25, 0.5, 1, 2, 4, 6, 12, 24, 48 and 72 hpa. The expression of junb is shown in blue/purple. Black arrowheads indicate the amputation plane. Scale bar: 200â¯Î¼m. (For interpretation of the references to colour in this figure legend, the reader is referred to the Web version of this article.)
Fig. 2. Knockout of junb prevents tail regeneration. (A) Summary of phenotypes in regenerating tadpoles at 72 hpa. The tadpoles were classified into 4 types: normal tail regeneration; weakly delayed tail regeneration; moderately delayed tail regeneration; and severely delayed tail regeneration. (B) junb KO sg 1 + sg 2 tadpoles show considerably delayed tail regeneration. tyrosinase KO was used as the control. (C) Lengths of regenerating tails. (D) WISH analysis of sox2, myod1 and shh in tyrosinase KO and junb KO tadpoles. Black arrowheads indicate amputation plane. Scale bar: 200 μm. ***P < 0.001, Studentâs t-test.
Fig. 3. Knockout of junb reduces cell proliferation. (A) Whole-mount immunostaining of junb KO tadpoles with pH3 antibody at 36 and 48 hpa. (B) Quantification of pH3 positive cells in the region of regenerating tail, excluding the fin. The number of pH3 positive cells was divided by individual area, and normalized against control samples. White arrowheads indicate the amputation plane. Scale bar: 200 μm. **P < 0.01, Studentâs t-test.
Fig. 4. The expression of junb is downregulated by TGF-β signaling inhibition. Tadpoles were treated with a medium containing 12.5â¯Î¼M SB-505124 or DMSO (Control) from 1â¯h before tail amputation and cultured until 1, 2 and 6 hpa. (A) WISH analysis of junb in SB-treated tadpoles. Nâ¯â¥â¯29 for each sample. (B) qPCR analysis of junb in SB-treated tadpoles. The expression of junb was normalized against rps18 expression, and then against control samples. Scale bar: 50 μm. **P < 0.01, *** <0.001, Studentâs t-test.
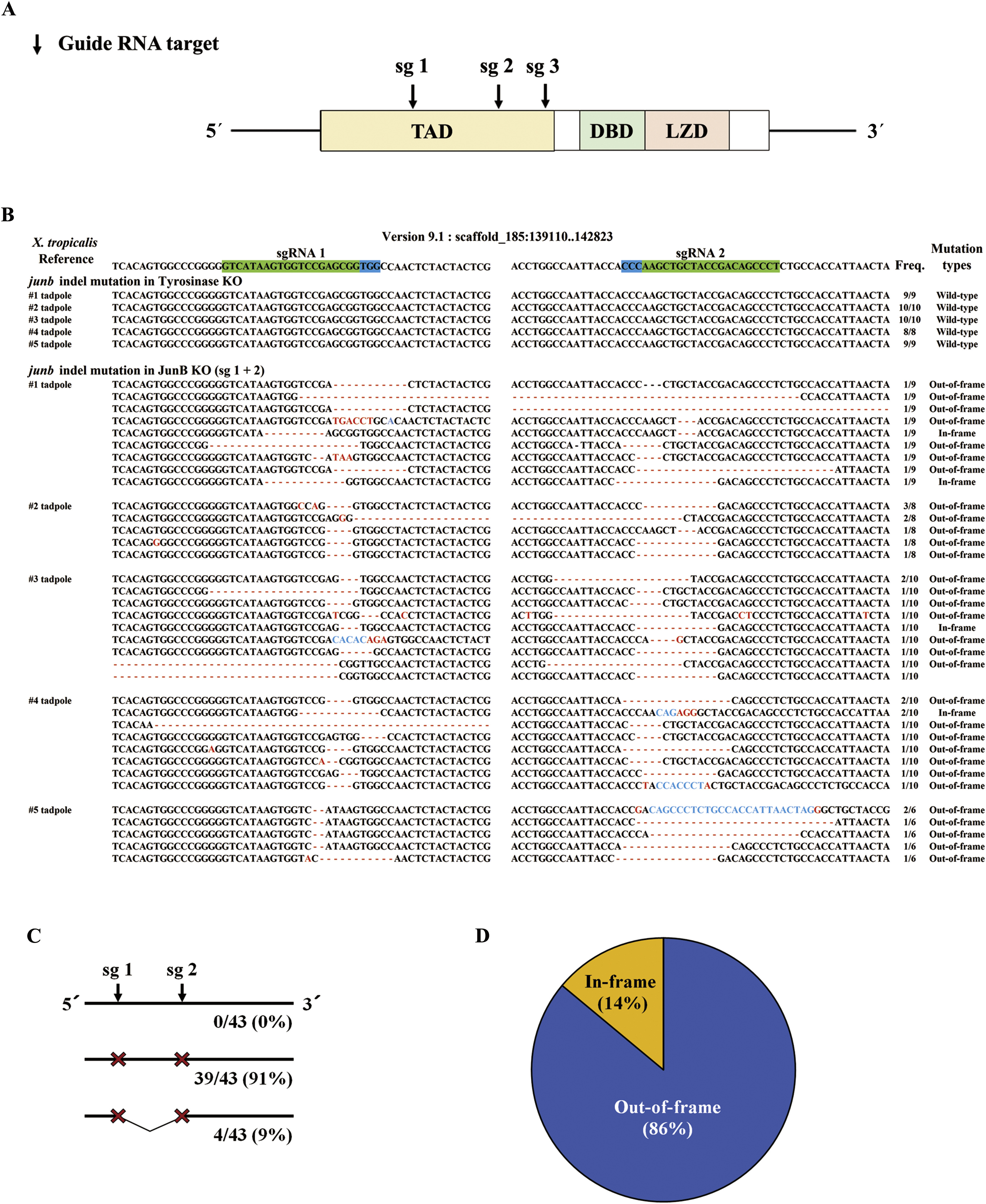
Supplementary Fig. 1. Genotyping of junb KO sg 1 + sg 2 tadpoles. (A) Schematic drawing of junb structure and junb sgRNA target sites. Bars, untranslated region; box, coding region; TAD, transactivation domain; DBD, DNA-binding domain; LZD, leucine zipper domain. (B) Sequencing analysis of junb mutations in tyrosinase KO (n = 5) and junb KO (n = 5) tadpoles. Target sites of sg 1 and sg 2 are highlighted in green, and blue boxes indicate the PAM sequence. Deleted sequences are highlighted with red dashes. Insertions and substitutions are shown in blue and red letters, respectively. Mutation types were categorized as wild-type, in-frame, and out-of-frame. (C) Summary of mutation types as in panel B. Sequencing analysis of TA cloning demonstrates that all of alleles contain mutations in both sg 1 and sg 2 target sites. (D) Percentage of mutation types of junb KO sg 1 + sg 2 as in panel B.
Supplementary Fig. 2. The delay in tail regeneration in junb KO is rescued by junb mRNA. (A) Co-injection of junb mRNA (250 pg) with junb sg 1 + sg 2 rescues the junb KO phenotype. (B) Lengths of regenerating tails. Black arrowheads indicate the amputation plane. Scale bar: 200 μm. ***P < 0.001, Student's t-test.
Supplementary Fig. 3. Compound heterozygous junb mutants show a delay in tail regeneration. (A) Schematic drawing of junb structure and junb sgRNA target sites. (B) Compound heterozygous junb mutants (Mut/Mut) show considerable delay in tail regeneration compared to wild-type (WT/WT, not sibling) tadpoles. WT/WT tadpoles were used as the control. (C) Lengths of regenerating tails. Black arrowheads indicate the amputation plane. Scale bar: 200 μm. ***P < 0.001, Student's t-test.
Adams,
H+ pump-dependent changes in membrane voltage are an early mechanism necessary and sufficient to induce Xenopus tail regeneration.
2007, Pubmed,
Xenbase
Adams,
H+ pump-dependent changes in membrane voltage are an early mechanism necessary and sufficient to induce Xenopus tail regeneration.
2007,
Pubmed
,
Xenbase Andrecht,
Cell cycle promoting activity of JunB through cyclin A activation.
2002,
Pubmed Angel,
The role of Jun, Fos and the AP-1 complex in cell-proliferation and transformation.
1991,
Pubmed Beck,
Temporal requirement for bone morphogenetic proteins in regeneration of the tail and limb of Xenopus tadpoles.
2006,
Pubmed
,
Xenbase Beck,
Beyond early development: Xenopus as an emerging model for the study of regenerative mechanisms.
2009,
Pubmed
,
Xenbase Blitz,
Biallelic genome modification in F(0) Xenopus tropicalis embryos using the CRISPR/Cas system.
2013,
Pubmed
,
Xenbase Chang,
Transcriptional dynamics of tail regeneration in Xenopus tropicalis.
2017,
Pubmed
,
Xenbase Chen,
Tadpole tail regeneration in Xenopus.
2014,
Pubmed
,
Xenbase Dong,
AP-1/jun is required for early Xenopus development and mediates mesoderm induction by fibroblast growth factor but not by activin.
1996,
Pubmed
,
Xenbase Harland,
In situ hybridization: an improved whole-mount method for Xenopus embryos.
1991,
Pubmed
,
Xenbase Hayashi,
Transcriptional regulators in the Hippo signaling pathway control organ growth in Xenopus tadpole tail regeneration.
2014,
Pubmed
,
Xenbase Ho,
TGF-beta signaling is required for multiple processes during Xenopus tail regeneration.
2008,
Pubmed
,
Xenbase Ishida,
Phosphorylation of Junb family proteins by the Jun N-terminal kinase supports tissue regeneration in zebrafish.
2010,
Pubmed Ivanova,
Ras-dva small GTPases lost during evolution of amniotes regulate regeneration in anamniotes.
2018,
Pubmed
,
Xenbase Jonk,
Identification and functional characterization of a Smad binding element (SBE) in the JunB promoter that acts as a transforming growth factor-beta, activin, and bone morphogenetic protein-inducible enhancer.
1998,
Pubmed Lin,
Requirement for Wnt and FGF signaling in Xenopus tadpole tail regeneration.
2008,
Pubmed
,
Xenbase Love,
Genome-wide analysis of gene expression during Xenopus tropicalis tadpole tail regeneration.
2011,
Pubmed
,
Xenbase Love,
Amputation-induced reactive oxygen species are required for successful Xenopus tadpole tail regeneration.
2013,
Pubmed
,
Xenbase Mochii,
Tail regeneration in the Xenopus tadpole.
2007,
Pubmed
,
Xenbase Nakayama,
Cas9-based genome editing in Xenopus tropicalis.
2014,
Pubmed
,
Xenbase Nakayama,
Simple and efficient CRISPR/Cas9-mediated targeted mutagenesis in Xenopus tropicalis.
2013,
Pubmed
,
Xenbase Ryseck,
c-JUN, JUN B, and JUN D differ in their binding affinities to AP-1 and CRE consensus sequences: effect of FOS proteins.
1991,
Pubmed Shaulian,
AP-1 in cell proliferation and survival.
2001,
Pubmed Stoick-Cooper,
Advances in signaling in vertebrate regeneration as a prelude to regenerative medicine.
2007,
Pubmed Sugiura,
Differential gene expression between the embryonic tail bud and regenerating larval tail in Xenopus laevis.
2004,
Pubmed
,
Xenbase Sundqvist,
JUNB governs a feed-forward network of TGFβ signaling that aggravates breast cancer invasion.
2018,
Pubmed Takebayashi-Suzuki,
The forkhead transcription factor FoxB1 regulates the dorsal-ventral and anterior-posterior patterning of the ectoderm during early Xenopus embryogenesis.
2011,
Pubmed
,
Xenbase Taniguchi,
Notochord-derived hedgehog is essential for tail regeneration in Xenopus tadpole.
2014,
Pubmed
,
Xenbase Yoshida,
Involvement of JunB Proto-Oncogene in Tail Formation During Early Xenopus Embryogenesis.
2016,
Pubmed
,
Xenbase Zhang,
The c-Jun and JunB transcription factors facilitate the transit of classical Hodgkin lymphoma tumour cells through G1.
2018,
Pubmed