XB-ART-56553
Dev Cell
2019 Dec 16;516:665-674.e6. doi: 10.1016/j.devcel.2019.11.003.
Show Gene links
Show Anatomy links
Endosome-Mediated Epithelial Remodeling Downstream of Hedgehog-Gli Is Required for Tracheoesophageal Separation.
Nasr T, Mancini P, Rankin SA, Edwards NA, Agricola ZN, Kenny AP, Kinney JL, Daniels K, Vardanyan J, Han L, Trisno SL, Cha SW, Wells JM, Kofron MJ, Zorn AM.
???displayArticle.abstract???
The trachea and esophagus arise from the separation of a common foregut tube during early fetal development. Mutations in key signaling pathways such as Hedgehog (HH)/Gli can disrupt tracheoesophageal (TE) morphogenesis and cause life-threatening birth defects (TEDs); however, the underlying cellular mechanisms are unknown. Here, we use mouse and Xenopus to define the HH/Gli-dependent processes orchestrating TE morphogenesis. We show that downstream of Gli the Foxf1+ splanchnic mesenchyme promotes medial constriction of the foregut at the boundary between the presumptive Sox2+ esophageal and Nkx2-1+ tracheal epithelium. We identify a unique boundary epithelium co-expressing Sox2 and Nkx2-1 that fuses to form a transient septum. Septum formation and resolution into distinct trachea and esophagus requires endosome-mediated epithelial remodeling involving the small GTPase Rab11 and localized extracellular matrix degradation. These are disrupted in Gli-deficient embryos. This work provides a new mechanistic framework for TE morphogenesis and informs the cellular basis of human TEDs.
???displayArticle.pubmedLink??? 31813796
???displayArticle.pmcLink??? PMC7895302
???displayArticle.link??? Dev Cell
???displayArticle.grants??? [+]
F30 HL142201 NHLBI NIH HHS , P01 HD093363 NICHD NIH HHS , T32 GM063483 NIGMS NIH HHS , P30 DK078392 NIDDK NIH HHS
Species referenced: Xenopus
Genes referenced: casp3.2 cdh1 cdh3 fn1 foxa2 foxf1 gli2 gli3 nkx2-1 nkx2-5 prkci prkcz rab11a shh sox2 tec
???displayArticle.antibodies??? Cdh1 Ab10 Foxf1 Ab1 Nkx2-1 Ab3 Sox2 Ab4 Sox2 Ab5
gRNAs referenced: rab11a gRNA1
???displayArticle.disOnts??? esophageal atresia/tracheoesophageal fistula [+]
???displayArticle.omims??? TRACHEOESOPHAGEAL FISTULA WITH OR WITHOUT ESOPHAGEAL ATRESIA
Phenotypes: Xla.Tg(CMV:memGFP;cryga:mCherry){NXR} + Dynasore(Fig.2.G) [+]
Xla.Tg(CMV:memGFP;cryga:mCherry){NXR} + Dynasore(Fig.2.H)
Xla.Tg(CMV:memGFP;cryga:mCherry){NXR} + Dynasore(Fig.2.I)
Xla.Tg(CMV:memGFP;cryga:mCherry){NXR} + lateral plate mesoderm ablation(Fig.1.J)
Xla Wt + Doxycycline hyclate + Tg(hhex:rtTA;TRE:{dn}Rab11a-GFP)(Fig.2.I)
Xla Wt + gli3 MO(Fig.4.E)
Xla Wt + GM6001(Fig.3.F)
Xla Wt + GM6001(Fig.3.G)
Xla Wt + Phenanthroline(Fig.3.G)
Xla Wt + rab11a CRISPR(Fig.2.I, J)
Xla Wt + rab11a MO(Fig.2.I, J)
Xla.Tg(CMV:memGFP;cryga:mCherry){NXR} + Dynasore(Fig.2.I)
Xla.Tg(CMV:memGFP;cryga:mCherry){NXR} + lateral plate mesoderm ablation(Fig.1.J)
Xla Wt + Doxycycline hyclate + Tg(hhex:rtTA;TRE:{dn}Rab11a-GFP)(Fig.2.I)
Xla Wt + gli3 MO(Fig.4.E)
Xla Wt + GM6001(Fig.3.F)
Xla Wt + GM6001(Fig.3.G)
Xla Wt + Phenanthroline(Fig.3.G)
Xla Wt + rab11a CRISPR(Fig.2.I, J)
Xla Wt + rab11a MO(Fig.2.I, J)
???attribute.lit??? ???displayArticles.show???
|
|
Graphical Abstract |
|
|
Figure 1 Foxf1+ Mesenchyme Promotes Medial Constriction at the Sox2-Nkx2-1 Boundary (AâCâ²) Immunostaining showing TE morphogenesis in Xenopus laevis. (AâC) Surface renderings of whole mount confocal images and (Aâ²âCâ²) transverse optical sections. dorsal foregut; dfg, ventral foregut; vfg, esophagus; e and trachea; t. Scale bar, 100 μm. (D) Medial constriction in X. laevis with quantification of the difference in foregut width between NF34 and NF35. Scale bar, 100 μm. Difference of means test, *p < 0.05. (E) Transgenic membrane-GFP X. laevis show increased medial mesenchyme cell density. Scale bar, 100 μm. Studentâs two-tailed t test, *p < 0.05. (F) Medial constriction mouse embryos showing. Dashed yellow lines denote medial mesoderm. Scale bar, 100 μm. (G) Average change in mesoderm width between E9.5 and E10.0 was not significant. Difference of means test. (H) Average mesoderm cell density at E9.5 and E10.0 was not significantly different. Studentâs two-tailed t test. (I) Nkx2-1 and Sox2 mouse mutants (E10.5-E11) fail to undergo medial constriction. Scale bar, 100 μm. (J) Removal of the lateral plate mesoderm prevents medial constriction in X. laevis embryos. Studentâs two-tailed t test between side without mesoderm and either control embryos or the contralateral side. *p < 0.05. Scale bar, 100 μm. (I) Summary of medial constriction. |
|
|
Figure 2 Endosome-Mediated Epithelial Remodeling Is Required for TE Septation (A) Model of epithelial fusion. (B and C) Sequential optical sections of X. laevis (B) and mouse (C) embryo immunostaining showing loss of aPKC and increased integrin or Cdh1 at the contact point (arrow, ii). Scale bar, 50 μm. (D) A unique population of cells co-expressing of Sox2 and Nkx2-1 in the mouse foregut. Scale bar, 100 μm. (E) Rab11 and Cdh1 are enriched in the X. laevis septum. Scale bar, 50 μm. (F) Rab11, aPKC, and Cdh1 enriched at the fusion point in mouse. Scale bar, 50 μm. (G and H) Inhibition of endosome recycling by dynasore treatment of X. laevis (NF32-41) results in a failure to reduce aPKC at NF41 (G) and a TEC at NF44 (H). Scale bar, 100 μm. (I) Quantification of reduced trachea (t) length relative to the laryngotracheal (ltg) segment in NF42-44 X. laevis embryos. Studentâs two-tailed t test, between manipulated and control sibling embryos âp < 0.05. (J) Rab11a CRISPR-mediated mutation or MO knockdown results in a TEC at NF42-44 in X. laevis. Scale bar, 50 μm. |
|
|
Figure 3 Localized ECM Degradation and Mesenchymal Invasion Resolve the TE Septum (A) Wholemount immunostaining of septum resolution in X. laevis and mouse embryos, quantifying the length of the Sox2+-Nkx2-1+ boundary. Studentâs two-tailed t test, *p < 0.05. (B) Serial optical sections showing laminin, Cdh1, and Foxf1 during TE septum resolution in NF41 X. laevis embryos. Arrowhead indicates localized laminin breakdown. (C) Immunostaining of transgenic membrane GFP NF41 Xenopus embryo (i) anterior to and (ii) at the septation point showing Cdh1+ epithelial (white in schematic) round up as mesenchymal cells (gray) invade. Scale bar, 100 μm. (D) Serial optical sections showing laminin and Cdh1 during TE septum resolution in E10.5 mouse embryos. Arrowhead indicates localized laminin breakdown. (E) Immunostaining of Foxf1 and Cdh1 (schematic below) in an E10.5 mouse embryo (i) anterior to and (ii) at the septation point. Scale bar, 100 μm. (F) Inhibition of MMP activity in Xenopus with GM6001 (from NF32-42) results in impaired laminin breakdown (arrowhead) and a TEC. (G) Quantification of relative lengths of the laryngotracheal groove (ltg) and trachea (t) in DMSO, GM6001, or 1,10-phenanthroline-treated NF41 X. laevis embryos. One-way ANOVA, *p < 0.05. |
|
|
Figure 4 HH/Gli Activity Is Required for D-V Patterning, Medial Constriction, and Epithelial Remodeling (A) E15.5 mouse foregut in Shh/Gli mutant embryos. Esophagus, e; trachea, t; trachea-esophageal cleft, tec; laryngotracheal-esophageal cleft, ltec. Arrows denote distance between cricoid cartilage (yellow) and TE septation point (black). Scale bar, 6.35 mm. (B) Summary of HH/Gli-regulated events. (C) Nkx2-1, Foxf1, and Sox2 (or DAPI) immunostaining in E10.0Shh/Gli mutants. Scale bar, 50 μm. (D) aPKC, laminin, and Cdh1 immunostaining in E11.0 Foxg1Cre;Gli3T and Gli2âââ;Gli3+/â mutants showing a failure epithelial fusion and persistent aPKC. Scale bar, 100 μm. (E) Immunostaining of control MO and Gli3 MO injected NF41 X. laevis embryos showing mislocalized Rab11 in Gli3 morphants. Scale bar, 50 μm. (F) Immunostaining of aPKC and Rab11 in Foxg1Cre;Gli3T and Gli2âââ;Gli3+/â E11.0 mutants showing a failure of Rab11 reduction compared to controls. |
|
|
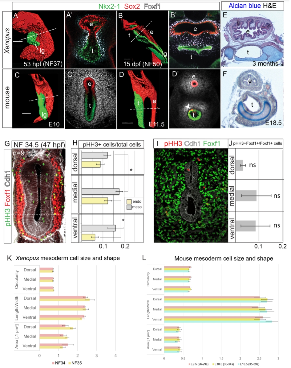
Supplemental Figure S1 (Related to Figure 1) TE Morphogenesis is Conserved in Xenopus and Mouse. S1A-C: Wholemount confocal immunostaining of Sox2, Nkx2-1 and Foxf1 in X. laevis (A-B) and mouse (C-D) foregut epithelium. Surface renderings and optical sections show conserved TE morphogenesis, with Sox2+ dorsal foregut giving rise to esophageal epithelium and Nkx2-1+ central foregut giving rise to tracheal and lung epithelium. After separation, rare Sox2+/Nkx2-1+ cells are observed in the ventral esophagus and dorsal trachea (arrowhead in Dâ). S1E, F: Alcian blue cartilage staining shows similar tracheal differentiation in Xenopus (E) and mouse (F). e = esophagus, t = trachea, lg = laryngeal groove S1G: Immunostaining of phospho-histone H3-positive (pHH3+) cells, marking proliferating cells in NF34.5 X. laevis. S1H: Quantification of S1G. Endo = (pHH3+Cdh1+)/Cdh1+ cells, meso = (pHH3+Foxf1+)/Foxf1+ cells. The mitotic indices of the medial X. laevis endoderm and mesoderm are higher than those seen in the corresponding dorsal and ventral areas. Studentâs two-tailed t-test, *p<0.05. S1I: Immunostaining of pHH3, Foxf1 and Cdh1 in mouse E10.0 foregut. S1J: Quantification of S1G, showing no statistically significant difference in pHH3+/Foxf1+ mesoderm cell proliferation from different regions. Two-way ANOVA, *p<0.05. S1K: Size and shape of Xenopus mesoderm cells. Average circularity, length/width ratio, and cell area (within .1μm2) of NF34 and NF35 foregut mesoderm show no statistical difference between regions. Mixed-effects analysis, *p<0.05. S1L: Size and shape of mouse mesoderm cells. Average circularity, length/width ratio, and cell area (within .1μm2) of E9.5, E10.0 and E10.5 foregut mesoderm show no statistical difference between regions. Mixed-effects analysis, *p<0.05. |
|
|
Supplemental Figure S2 (Related to Figure 2) Rab11a-Dependent Epithelial Remodeling in the Transient Epithelial Septum that Co-Expresses Sox2 and Nkx2-1 S2A: Immunostaining of NF37 X. laevis embryos showing co-localization of Sox2 and Nkx2-1 in the transient epithelial septum where the foregut constricts, similar to mouse. S2B: Immunostaining of Control MO, Rab11 MO and rab11.S F0 CRISPR mutant X. laevis embryos at NF41 confirming reduced Rab11 protein levels and disorganized epithelium septum relative to control embryos. Scale bar, 50 μm. S2C: Graphic indicating relative sections of the tracheoesophageal septum and separated trachea and esophagus seen in S2D. S2D: Sequential optical sections from wholemount immunostaining of transgenic Tg(hhex:rtTA;TRE:dnRab11a-GFP) X. laevis embryos at NF42-43. Addition of doxycycline (dox) from NF32-43 resulted in the expression of a dominant-negative Rab11a specifically in the hhex+ foregut,which caused disrupted epithelial remodeling similar to Rab11 knockdown. GFP shows dnRab11a protein inappropriately localized to the basal-lateral surface compared to the localization of wildtype Rab11 at the apical surface and fusion point (Fig. 2SD). Scale bar, 100 μm. S2E: Summary of TEC frequencies in experiments that block Rab11-dependent endosomemediated epithelial remodeling in X. laevis embryos. |
|
|
Supplemental Figure S3 (Related to Figure 3) Resolution of the Epithelial Septum S3A: Wholemount Cdh1 immunostaining of the NF41 X. laevis foregut (sagittal view) during (i) and immediately after (ii) TE septum resolution. Trachea (t) and esophagus (e). d; dorsal, v; ventral, a, anterior; p, posterior S3B: Optical section of Cdh1 and Laminin immunostaining in a NF41 X. laevis foregut during (i) and after (ii) TE septum resolution. Laminin decreases around the septum as the epithelial cells downregulate Cdh1 and transition from a columnar to round morphology. S3C: Optical section of Fibronectin (Fn1) and Cdh1 immunostaining in a NF41 X. laevis foregut (i) anterior to and (ii) immediately posterior TE septum resolution. Fn1-enriched mesenchymal cells in the midline between the nascent trachea and esophagus. S3D: Wholemount Cdh1 immunostaining of an E10.5 mouse embryo showing the constriction of the foregut prior to TE separation. S3E: Immunostaining showing localized extracellular matrix degradation at the septation point (arrows) in an E11.0 mouse embryo. S3F: Immunostaining showing enrichment (arrow) of phalloidin and fibronectin just after TE separation in an E11.0 mouse embryo, suggesting medial mesenchymal cell movement. Scale bar, 100 μm. S3G: Cleaved caspase 3 (CC3)-positive cells, indicating apoptosis before (i) and during (ii) TE separation in an E10.5 mouse embryo. Presence of CC3+ cells in the endoderm during TE septum formation suggests that apoptosis may contribute to TE separation. Arrow denotes CC3 staining in the TE septum. Scale bar, 100 μm. S3H: Graphical summary of TE septum resolution, including epithelial remodeling at the midline fusion point, bilateral Laminin breakdown on either side of the septum, and mesenchymal invasion as the distinct trachea and esophagus form. |
|
|
Supplemental Figure S4 (Related to Figure 4) HH Signaling and Gli3 are Required for TE Morphogenesis in Xenopus S4A: Immunostaining of Nkx2-1, Cdh1 and Foxf1 in NF42 X. laevis embryos injected with previously validated control MOs, Gli2 MOs or Gli3 MOs (5-7 ng) (Rankin et al 2016) or treated with the HH antagonist cyclopamine. Gli2 MO embryos show no defect, while Gli3 MO and Gli2+Gli3 MO fail to septate and exhibit a TE cleft. This suggests that gli3 plays a more critical role than gli2 during X. laevis TE separation. Note higher doses of Gli2+Gli3 MO (10 ng each) fail to pattern the foregut and induce Nkx2-1 as previously shown (Rankin et al 2016). S4B: Immunostaining of Nkx2-1, Sox2 and Foxf1 in NF35 X. laevis embryos treated with cyclopamine exhibit delayed medial constriction as indicated by the yellow arrows and reduced Foxf1+ mesenchyme, but preserve dorsal-ventral patterning, similar to Shh-/- mutant mice (Figure 4). S4C: Immunostaining of Nkx2-1, Sox2 and Foxf1 in NF35 X. laevis embryos injected with control MOs or Gli3 MOs, showing delayed medial constriction in Gli3 morphants. S4D: Schematic of human and Xenopus Gli3 proteins and the truncating mutation that results in Pallister Hall Syndrome (PHS). Summary of targeting strategy for CRISPR/Cas9-mediated indel mutagenesis of X. tropicalis gli3 in embryos. Mutation of gli3 exon 2 is predicted to result in loss of function (LOF) mutants whereas gli3R PHS mutants are predicted to result in a constitutive Gli3 transcriptional repressor. S4E-G. Immunostaining of Sox2, Foxf1 and Nkx2-1 in control (E) and CRISPR-mediated F0 mutant X. tropicalis embryos at NF41. gli3 LOF mutants (F) and gli3R mutants (G) fail to septate and exhibit a persistent TEC, similar to Gli3 MO X. laevis embryos. S4H-J: Immunostaining of Cdh3, Foxf1 and aPKC in control (H) and CRISPR-mediated F0 mutant X. tropicalis embryos at NF41. gli3 LOF mutants (I) show an abnormally thick TE septum that fails to resolve, whereas gli3R PHS mutants show persistent aPKC in the septum (arrow), similar to the Foxg1Cre;Gli3T mouse mutants, indicating that excessive Gli3R activity prevents remodeling of apical-basal epithelium polarity in the septum and prevents septation. S4K: Summary of the TED phenotypes in Xenopus embryos with disrupted HH/Gli3 activity. The average percentage of damaging indel mutations in CRISPR-mediated F0 mutants from sequencing-TIDE genotyping is shown. |
References [+] :
Billmyre,
One shall become two: Separation of the esophagus and trachea from the common foregut tube.
2015, Pubmed
Billmyre, One shall become two: Separation of the esophagus and trachea from the common foregut tube. 2015, Pubmed
Blitz, Biallelic genome modification in F(0) Xenopus tropicalis embryos using the CRISPR/Cas system. 2013, Pubmed , Xenbase
Briscoe, The mechanisms of Hedgehog signalling and its roles in development and disease. 2013, Pubmed
Brosens, Clinical and etiological heterogeneity in patients with tracheo-esophageal malformations and associated anomalies. 2014, Pubmed
Hines, Tissue crosstalk in lung development. 2014, Pubmed
Ioannides, Role of Sonic hedgehog in the development of the trachea and oesophagus. 2003, Pubmed
Ioannides, Foregut separation and tracheo-oesophageal malformations: the role of tracheal outgrowth, dorso-ventral patterning and programmed cell death. 2010, Pubmed
Ivanov, Endocytosis of epithelial apical junctional proteins by a clathrin-mediated pathway into a unique storage compartment. 2004, Pubmed
Johnston, Molecular and clinical analyses of Greig cephalopolysyndactyly and Pallister-Hall syndromes: robust phenotype prediction from the type and position of GLI3 mutations. 2005, Pubmed
Kim, Rab11 regulates planar polarity and migratory behavior of multiciliated cells in Xenopus embryonic epidermis. 2012, Pubmed , Xenbase
Litingtung, Sonic hedgehog is essential to foregut development. 1998, Pubmed , Xenbase
Longmire, Efficient derivation of purified lung and thyroid progenitors from embryonic stem cells. 2012, Pubmed
Macia, Dynasore, a cell-permeable inhibitor of dynamin. 2006, Pubmed
Mahlapuu, Haploinsufficiency of the forkhead gene Foxf1, a target for sonic hedgehog signaling, causes lung and foregut malformations. 2001, Pubmed
Minoo, Defects in tracheoesophageal and lung morphogenesis in Nkx2.1(-/-) mouse embryos. 1999, Pubmed
Motoyama, Essential function of Gli2 and Gli3 in the formation of lung, trachea and oesophagus. 1998, Pubmed , Xenbase
Nguyen, Cooperative requirement of the Gli proteins in neurogenesis. 2005, Pubmed , Xenbase
Ossipova, Vangl2 cooperates with Rab11 and Myosin V to regulate apical constriction during vertebrate gastrulation. 2015, Pubmed , Xenbase
Que, Multiple dose-dependent roles for Sox2 in the patterning and differentiation of anterior foregut endoderm. 2007, Pubmed
Que, The initial establishment and epithelial morphogenesis of the esophagus: a new model of tracheal-esophageal separation and transition of simple columnar into stratified squamous epithelium in the developing esophagus. 2015, Pubmed
Rankin, A Molecular atlas of Xenopus respiratory system development. 2015, Pubmed , Xenbase
Rankin, A Retinoic Acid-Hedgehog Cascade Coordinates Mesoderm-Inducing Signals and Endoderm Competence during Lung Specification. 2016, Pubmed , Xenbase
Rankin, A gene regulatory network controlling hhex transcription in the anterior endoderm of the organizer. 2011, Pubmed , Xenbase
Shaw-Smith, Oesophageal atresia, tracheo-oesophageal fistula, and the VACTERL association: review of genetics and epidemiology. 2006, Pubmed
Sterner, Novel vectors for functional interrogation of Xenopus ORFeome coding sequences. 2019, Pubmed , Xenbase
Tabler, Cilia-mediated Hedgehog signaling controls form and function in the mammalian larynx. 2017, Pubmed
Trisno, Esophageal Organoids from Human Pluripotent Stem Cells Delineate Sox2 Functions during Esophageal Specification. 2018, Pubmed
Vokes, A genome-scale analysis of the cis-regulatory circuitry underlying sonic hedgehog-mediated patterning of the mammalian limb. 2008, Pubmed
Vu, Matrix metalloproteinases: effectors of development and normal physiology. 2000, Pubmed
Walton, Hedgehog-responsive mesenchymal clusters direct patterning and emergence of intestinal villi. 2012, Pubmed
Wang, aPKC is a key polarity determinant in coordinating the function of three distinct cell polarities during collective migration. 2018, Pubmed
