Click here to close
Hello! We notice that you are using Internet Explorer, which is not supported by Xenbase and may cause the site to display incorrectly.
We suggest using a current version of Chrome,
FireFox, or Safari.
Kim E, Jiang M, Huang H, Zhang Y, Tjota N, Gao X, Robert J, Gilmore N, Gan L, Que J.
???displayArticle.abstract???
The esophagus and trachea arise from the dorsal and ventral aspects of the anteriorforegut, respectively. Abnormal trachea-esophageal separation leads to the common birth defect esophageal atresia with or without trachea-esophageal fistula (EA/TEF). Yet the underlying cellular mechanisms remain unknown. Here, we combine Xenopus and mouse genetic models to identify that the transcription factor Isl1 orchestrates trachea-esophageal separation through modulating a specific epithelial progenitor cell population (midline epithelial cells [MECs], Isl1+ Nkx2.1+ Sox2+) located at the dorsal-ventral boundary of the foregut. Lineage tracing experiments show that MECs contribute to both tracheal and esophageal epithelium, and Isl1 is required for Nkx2.1 transcription in MECs. Deletion of the chromosomal region spanning the ISL1 gene has been found in patients with abnormal trachea-esophageal separation. Our studies thus provide definitive evidence that ISL1 is a critical player in the process of foregut morphogenesis, acting in a small progenitor population of boundary cells.
Figure 1. Isl1 Is Differentially Expressed in the Dorsal-Ventral Region of the Early Mouse Foregut and Required for Trachea-Esophageal Separation in Xenopus laevis
(A) Sox2 and Nkx2.1 maintain differential expression pattern in the early mouse foregut (E9.5-E11.5).
(B) Genes differentially expressed in E11.5 mouse trachea and esophagus are involved in multiple cellular functions as revealed by PANTHER (protein analysis through evolutionary relationships).
(C) p63 and Sox9 are enriched in the E11.5 esophagus and trachea, respectively.
(D) qPCR confirms differentially expressed genes in the E11.5 trachea and esophagus. Data are presented as mean ± SEM; âââp < 0.001.
(E) Isl1 expression is enriched in the epithelium (arrows) and mesenchyme of the trachea but not esophagus at E11.5. Note the levels of Isl1 are low in the epithelium compared with the mesenchyme.
(F) Isl1 is enriched in the ventralepithelium and mesenchyme of the mouse foregut at E9.5. Note the co-localization of Sox2 and Isl1 in the dorsal-ventral boundary cells (arrowheads).
(G) Sox2 and Nkx2.1 (arrowheads) are enriched in the esophagus and trachea of X. laevis at stage 41.
(H) Morpholino-mediated knockdown of Isl1 in X. laevis embryos leads to abnormal trachea-esophageal separation (arrow) (n = 8/14). Abbreviations: es, esophagus; tr, trachea; epi, epithelium; mes, mesenchyme. Scale bar: 50 μm. See also Figure S1.
Figure 2. Deletion of Isl1 Leads to EA/TEF and Fusion of RightLung Lobes
(A) Isl1 expression is lost in the foregutepithelium but not mesenchyme of Shh-Cre; Isl1loxp/loxp mutants.
(B) Isl1 deletion causes EA/TEF Formation in Approximately 50% Mutants (n = 18/36)
(C) Isl1 deletion results in fusion of all four rightlung lobes in all Shh-Cre; Isl1loxp/loxp mutants (n = 36/36). Note expression of airway and alveolar epithelium markers seems unperturbed in the mutant lung (n = 5). Abbreviations: Cr, cranial lobe; Ac, accessory lobe; Mi, middle lobe; Ca, caudal lobe. Scale bar: 50 μm. See also Figures S2 and S3.
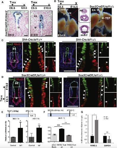
Figure 3. Nkx2.1+ Lineage-Derived Cells Contribute to the Esophagus
(A) The epithelium at the dorsal-ventral boundary (arrows) co-expresses Sox2 and Nkx2.1.
(B) Sox2+ Nkx2.1+ epithelial cells (arrow) are present in the septum and forming esophagus.
(C) Presence of a few Sox2+ Nkx2.1+ epithelial cells (arrow) in the ventralepithelium of the nascent esophagus.
(D) Sox2+ Isl1+ epithelial cells (arrow) are present in the septum and forming esophagus.
(E) Nkx2.1-CreER lineage labeled cells contribute to the ventralepithelium of the esophagus. A single dose of Tamoxifen induces Xgal+ cells in one location (arrow).
(F) Lineage labeled cells are present in the ventralepithelium (arrows) of the esophagus.
(G) Two doses of Tamoxifen induce Xgal+ cells in two separate locations (arrows). Abbreviations: V, ventral; D, dorsal; Tmx, tamoxifen. Scale bar: 50 μm. See also Figure S4.
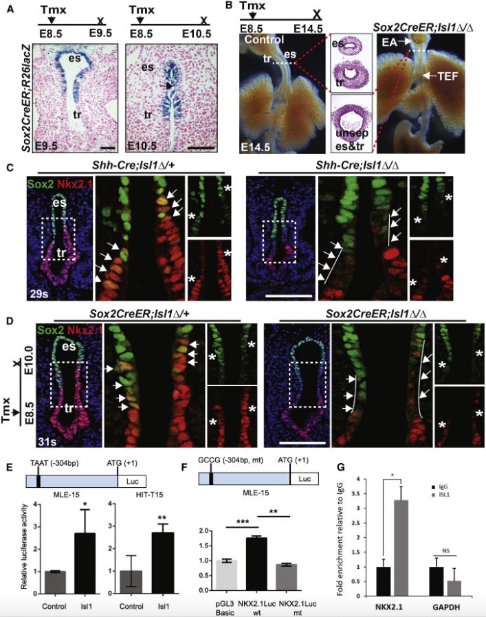
Figure 4. Isl1 Regulation of Nkx2.1 in the Boundary Population Is Critical for Trachea-Esophageal Separation
(A) Upon a single low dose of Tmx injection at E8.5, Sox2-CreER lineage labeled cells are present in the dorsal and midline of the foregut at E9.5. At E10.5 lineage labeled cells are present in the esophagus and forming dorsal trachea.
(B) Deletion of Isl1 with Sox2-CreER leads to EA/TEF in all mutants (n = 9). Samples were immunostained with an anti E-cadherin antibody.
(C) Isl1 deletion results in decreased levels of Nkx2.1 in the dorsal-ventral boundary epithelium of Shh-Cre;Isl1loxp/loxp mutants.
(D) Isl1 deletion results in decreased levels of Nkx2.1 in the dorsal-ventral boundary epithelium of Sox2-CreER;Isl1loxp/loxp mutants. Note the decreased levels of Nkx2.1 in the midline cells (arrows and stars) and some ventral epithelial cells also exhibit reduced levels of Nkx2.1.
(E) Luciferase reporter assay shows that ectopic Isl1 expression increases Nkx2.1 promoter activity in two cell lines.
(F) Mutation of the Isl1 binding site abolishes Nkx2.1-driving luciferase activities.
(G) Enrichment of Isl1 binding to the Nkx2.1 locus as shown by ChIP-qPCR. Data are presented as mean ± SEM; âp < 0.05; ââp < 0.01; âââp < 0.001; NS, not significant. Scale bar: 50 μm. See also Figure S4.
Ahlgren,
Independent requirement for ISL1 in formation of pancreatic mesenchyme and islet cells.
1997, Pubmed
Ahlgren,
Independent requirement for ISL1 in formation of pancreatic mesenchyme and islet cells.
1997,
Pubmed Arnold,
Sox2(+) adult stem and progenitor cells are important for tissue regeneration and survival of mice.
2011,
Pubmed Behrens,
Esophageal inlet patch.
2011,
Pubmed Bohinski,
The lung-specific surfactant protein B gene promoter is a target for thyroid transcription factor 1 and hepatocyte nuclear factor 3, indicating common factors for organ-specific gene expression along the foregut axis.
1994,
Pubmed Bu,
Human ISL1 heart progenitors generate diverse multipotent cardiovascular cell lineages.
2009,
Pubmed Cai,
Isl1 identifies a cardiac progenitor population that proliferates prior to differentiation and contributes a majority of cells to the heart.
2003,
Pubmed Cho,
Isl1 directly controls a cholinergic neuronal identity in the developing forebrain and spinal cord by forming cell type-specific complexes.
2014,
Pubmed de Jong,
5q11.2 deletion in a patient with tracheal agenesis.
2010,
Pubmed Di Nardo,
Esophageal Inlet Patch: An Under-Recognized Cause of Symptoms in Children.
2016,
Pubmed Domyan,
Signaling through BMP receptors promotes respiratory identity in the foregut via repression of Sox2.
2011,
Pubmed Fausett,
BMP antagonism by Noggin is required in presumptive notochord cells for mammalian foregut morphogenesis.
2014,
Pubmed Fragoso,
The multifactorial origin of respiratory morbidity in patients surviving neonatal repair of esophageal atresia.
2014,
Pubmed Goss,
Wnt2/2b and beta-catenin signaling are necessary and sufficient to specify lung progenitors in the foregut.
2009,
Pubmed Harfe,
Evidence for an expansion-based temporal Shh gradient in specifying vertebrate digit identities.
2004,
Pubmed Harris-Johnson,
beta-Catenin promotes respiratory progenitor identity in mouse foregut.
2009,
Pubmed Hines,
Establishment of smooth muscle and cartilage juxtaposition in the developing mouse upper airways.
2013,
Pubmed Hou,
Wnt/Fgf crosstalk is required for the specification of basal cells in the mouse trachea.
2019,
Pubmed Huang,
FACT Proteins, SUPT16H and SSRP1, Are Transcriptional Suppressors of HIV-1 and HTLV-1 That Facilitate Viral Latency.
2015,
Pubmed Jen,
Expression patterns of Id1, Id2, and Id3 are highly related but distinct from that of Id4 during mouse embryogenesis.
1996,
Pubmed Jiang,
Transitional basal cells at the squamous-columnar junction generate Barrett's oesophagus.
2017,
Pubmed Legrand,
Long-term outcome of children with oesophageal atresia type III.
2012,
Pubmed Li,
Aberrant Bmp signaling and notochord delamination in the pathogenesis of esophageal atresia.
2007,
Pubmed Litingtung,
Sonic hedgehog is essential to foregut development.
1998,
Pubmed
,
Xenbase Malmström,
Longitudinal follow-up of bronchial inflammation, respiratory symptoms, and pulmonary function in adolescents after repair of esophageal atresia with tracheoesophageal fistula.
2008,
Pubmed Minoo,
Physical and functional interactions between homeodomain NKX2.1 and winged helix/forkhead FOXA1 in lung epithelial cells.
2007,
Pubmed Minoo,
Defects in tracheoesophageal and lung morphogenesis in Nkx2.1(-/-) mouse embryos.
1999,
Pubmed Moretti,
Multipotent embryonic isl1+ progenitor cells lead to cardiac, smooth muscle, and endothelial cell diversification.
2006,
Pubmed Morrisey,
Preparing for the first breath: genetic and cellular mechanisms in lung development.
2010,
Pubmed Motoyama,
Essential function of Gli2 and Gli3 in the formation of lung, trachea and oesophagus.
1998,
Pubmed
,
Xenbase Pan,
ISL1 and BRN3B co-regulate the differentiation of murine retinal ganglion cells.
2008,
Pubmed Que,
The initial establishment and epithelial morphogenesis of the esophagus: a new model of tracheal-esophageal separation and transition of simple columnar into stratified squamous epithelium in the developing esophagus.
2015,
Pubmed Que,
Multiple dose-dependent roles for Sox2 in the patterning and differentiation of anterior foregut endoderm.
2007,
Pubmed Que,
Morphogenesis of the trachea and esophagus: current players and new roles for noggin and Bmps.
2006,
Pubmed Que,
Multiple roles for Sox2 in the developing and adult mouse trachea.
2009,
Pubmed Rajagopal,
Wnt7b stimulates embryonic lung growth by coordinately increasing the replication of epithelium and mesenchyme.
2008,
Pubmed Rankin,
A Retinoic Acid-Hedgehog Cascade Coordinates Mesoderm-Inducing Signals and Endoderm Competence during Lung Specification.
2016,
Pubmed
,
Xenbase Rankin,
A Molecular atlas of Xenopus respiratory system development.
2015,
Pubmed
,
Xenbase Shu,
Wnt7b regulates mesenchymal proliferation and vascular development in the lung.
2002,
Pubmed Sistonen,
Repaired oesophageal atresia: respiratory morbidity and pulmonary function in adults.
2010,
Pubmed Soriano,
Generalized lacZ expression with the ROSA26 Cre reporter strain.
1999,
Pubmed Taniguchi,
A resource of Cre driver lines for genetic targeting of GABAergic neurons in cerebral cortex.
2011,
Pubmed Tata,
Developmental History Provides a Roadmap for the Emergence of Tumor Plasticity.
2018,
Pubmed Wales,
Horseshoe lung in association with other foregut anomalies: what is the significance?
2002,
Pubmed Yu,
Conditional inactivation of FGF receptor 2 reveals an essential role for FGF signaling in the regulation of osteoblast function and bone growth.
2003,
Pubmed Zhang,
3D Modeling of Esophageal Development using Human PSC-Derived Basal Progenitors Reveals a Critical Role for Notch Signaling.
2018,
Pubmed Zhang,
Development and stem cells of the esophagus.
2017,
Pubmed