Click here to close
Hello! We notice that you are using Internet Explorer, which is not supported by Xenbase and may cause the site to display incorrectly.
We suggest using a current version of Chrome,
FireFox, or Safari.
Cancers (Basel)
2019 Dec 07;1112:. doi: 10.3390/cancers11121968.
Show Gene links
Show Anatomy links
The Chalcone Lonchocarpin Inhibits Wnt/β-Catenin Signaling and Suppresses Colorectal Cancer Proliferation.
Predes D, Oliveira LFS, Ferreira LSS, Maia LA, Delou JMA, Faletti A, Oliveira I, Amado NG, Reis AH, Fraga CAM, Kuster R, Mendes FA, Borges HL, Abreu JG.
???displayArticle.abstract???
The deregulation of the Wnt/β-catenin signaling pathway is a central event in colorectal cancer progression, thus a promising target for drug development. Many natural compounds, such as flavonoids, have been described as Wnt/β-catenin inhibitors and consequently modulate important biological processes like inflammation, redox balance, cancer promotion and progress, as well as cancer cell death. In this context, we identified the chalcone lonchocarpin isolated from Lonchocarpus sericeus as a Wnt/β-catenin pathway inhibitor, both in vitro and in vivo. Lonchocarpin impairs β-catenin nuclear localization and also inhibits the constitutively active form of TCF4, dnTCF4-VP16. Xenopus laevis embryology assays suggest that lonchocarpin acts at the transcriptional level. Additionally, we described lonchocarpin inhibitory effects on cell migration and cell proliferation on HCT116, SW480, and DLD-1 colorectal cancer cell lines, without any detectable effects on the non-tumoral intestinal cell line IEC-6. Moreover, lonchocarpin reduces tumor proliferation on the colorectal cancer AOM/DSS mice model. Taken together, our results support lonchocarpin as a novel Wnt/β-catenin inhibitor compound that impairs colorectal cancer cell growth in vitro and in vivo.
433522/2018-6 - 18/02/2019 Conselho Nacional de Desenvolvimento Científico e Tecnológico, E-26/203.009/2018 (239212) Fundação Carlos Chagas Filho de Amparo à Pesquisa do Estado do Rio de Janeiro
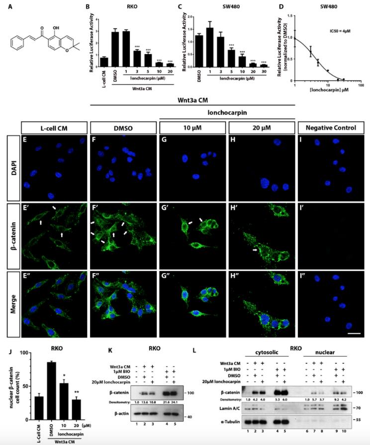
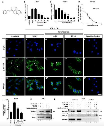
Figure 1. Lonchocarpin inhibits the Wnt/β-catenin pathway. Treatment with lonchocarpin inhibits Wnt reporter activity. (A) Lonchocarpin chemical structure, (B) RKO-pBAR/Renilla, and (C) SW480-pBAR/Renila gene reporter luciferase assay. (D) Lonchocarpin half maximal inhibitory concentration is 4 µM in the SW480-pBAR/Renilla cell lineage. Graph bars represent mean and SD. (EâI) SW480 β-catenin and DAPI immunocytochemistry staining showed that lonchocarpin decreases β-catenin translocation after lonchocarpin treatment. RKO cells were treated with (EâEâ) L-cell control conditioned medium or Wnt3a conditioned medium with (FâFâ) DMSO, (GâGâ) 10 µM or (HâHâ) 20 µM lonchocarpin. (IâIâ) Immunocytochemistry negative control. (J) Quantification of nuclear β-catenin positive cell count ratio. Graph bars represent mean and SEM. (K) Immunoblotting depicting β-catenin and β-actin total levels of RKO cells treated with Wnt3a CM (conditioned medium) for 7 h. Densitometry is shown as the ratio of β-catenin/β-actin. (K) Immunoblot of cell lysate of RKO cells treated with 1-L-cell CM, 2-Wnt3a CM + DMSO, 3-Wnt3a CM + lonchocarpin 20 µM, 4-BIO 1 µM + DMSO, 5-BIO 1 µM + lonchocarpin 20 µM. (L) Immunoblot of cytosolic and nuclear fractions of RKO cells treated with 1,6-L-cell CM, 2,7-Wnt3a CM + DMSO, 3,8-Wnt3a CM + lonchocarpin 20 µM, 4,9-BIO 1 µM + DMSO, 5,10-BIO 1 µM + lonchocarpin 20 µM. Cytosolic densitometry was calculated considering α-Tubulin as the loading control, while nuclear densitometry considered Lamin A/C as the loading control. * p < 0.05, ** p < 0.01, *** p < 0.001. Scale bar represents 20 μm.
Figure 2. Lonchocarpin inhibits Wnt/β-catenin pathway downstream to TCF4. Lonchocarpin suppresses Wnt/β-catenin pathway induced by Wnt3a CM treatment (A) or by transfection with (B) β-catenin, (C) β-catenin S33A, or (D) dnTCF4VP16 in HEK293T cells. (E) Proposed lonchocarpin mechanism of action. Graph bars represent mean and SD. *** p < 0.001.
Figure 3. Lonchocarpin alters axial patterning in Xenopus laevis embryos and inhibits Wnt-8 induced axis and S01234-luciferase reporter. The 4-cell stage injected embryos display a smaller head compared uninjected and DMSO-injected embryos (AâD). Stage 9 blastulae injected embryos display a larger head (arrow) and cement gland (arrow) compared to uninjected or DMSO-injected embryos (EâH). Injection of xWnt8 mRNA into ventralblastomere induced ectopic axis (arrowhead) compared to uninjected embryos (IâK,P). Lonchocarpin inhibited Wnt8-induced secondary axis (M,P), but not DMSO (L,P). Lonchocarpin injection inhibits Wnt8-induced S01234-luciferase specific reporter activation in Xenopus laevis embryo (N,O) *** p < 0.001. Graph bars represent mean and SD (see also Figure S1).
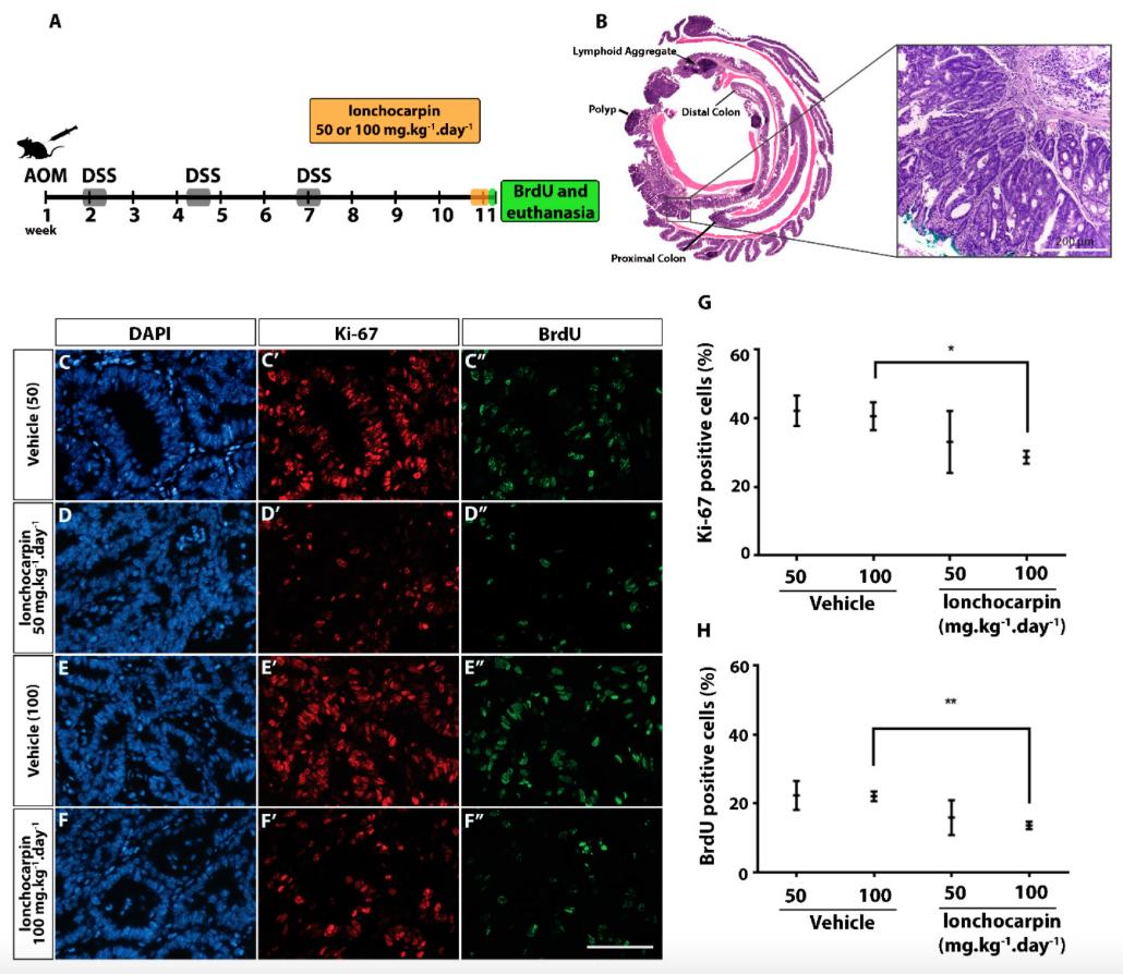
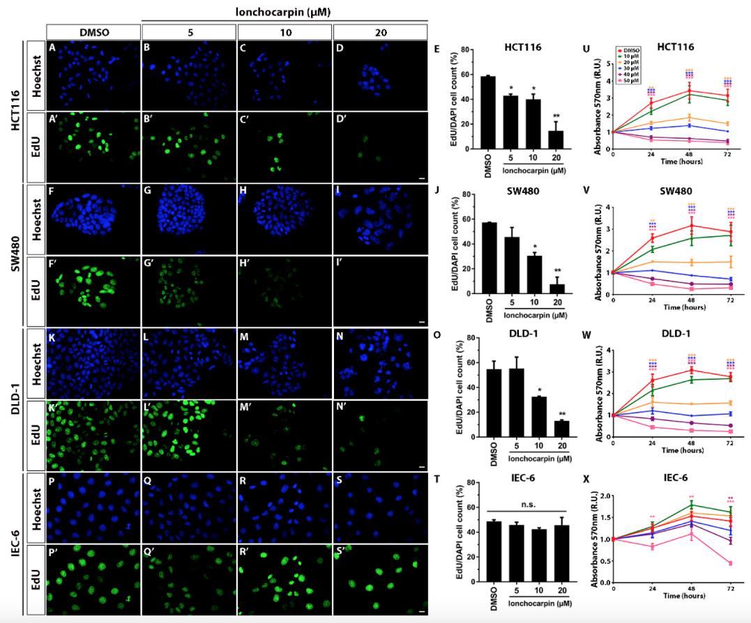
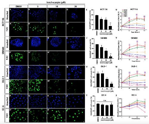
Figure 4. Lonchocarpin inhibits HCT116, SW480, and DLD-1 colorectal cancer cell lines proliferation. Proliferation assay shows that lonchocarpin suppresses proliferation of HCT116, SW480, and DLD-1 colorectal cancer cell lines, while not affecting IEC-6 non-tumor small intestine cell line proliferation. DAPI and EdU stained cells micrographs acquired 24 h post 5, 10, and 20 µM lonchocarpin treatment. (AâE) HCT116, (FâJ) SW480, (KâO) DLD-1, (PâT) IEC-6. Graphs show the percentage of EdU positive cells. Scale bar represents 10 μm. Graph bars represent mean and SD. MTT assay shows that lower lonchocarpin concentrations are less cytotoxic to the non-tumor cell line IEC-6 compared to the tumor cell lines. MTT assay performed after treatment with 10, 20, 30, 40, and 50 µM lonchocarpin of (U) HCT116, (V) SW480, (W) DLD-1, and (X) IEC-6 cells during 24, 48, and 72 h. R.U. (Relative Units). * p < 0.1, ** p < 0.01. Graphs show mean and SEM.
Figure 5. Lonchocarpin inhibits cell migration in HCT116, SW480, and DLD-1 colorectal cancer cell lines. Scratch assay shows that lonchocarpin impairs migration of HCT116, SW480, and DLD-1 colorectal cancer cell lines while not interfering with the IEC-6 non-tumor intestine cell line migration. Images show cell migration through the scratch healing 24 h post treatment with 5, 10, and 20 µM lonchocarpin (AâE) HCT116, (FâJ) SW480, (KâO) DLD-1, (PâT) IEC-6. Graph shows relative wound area closure relative to time 0 h. All conditions were normalized to DMSO. * p < 0.1, *** p < 0.001. Scale bar represents 100 μm. Graph bars represent mean and SD.
Ader,
Bioavailability and metabolism of the flavonol quercetin in the pig.
2000, Pubmed
Ader,
Bioavailability and metabolism of the flavonol quercetin in the pig.
2000,
Pubmed Amado,
Effects of natural compounds on Xenopus embryogenesis: a potential read out for functional drug discovery targeting Wnt/β-catenin signaling.
2012,
Pubmed
,
Xenbase Amado,
Isoquercitrin isolated from Hyptis fasciculata reduces glioblastoma cell proliferation and changes beta-catenin cellular localization.
2009,
Pubmed Amado,
Isoquercitrin suppresses colon cancer cell growth in vitro by targeting the Wnt/β-catenin signaling pathway.
2014,
Pubmed
,
Xenbase Amado,
Flavonoids and Wnt/β-catenin signaling: potential role in colorectal cancer therapies.
2014,
Pubmed Arbain,
Optimization of Quercetin loaded Palm Oil Ester Based Nanoemulsion Formulation for Pulmonary Delivery.
2018,
Pubmed Cancer Genome Atlas Network,
Comprehensive molecular characterization of human colon and rectal cancer.
2012,
Pubmed Chen,
A natural chalcone induces apoptosis in lung cancer cells: 3D-QSAR, docking and an in vivo/vitro assay.
2017,
Pubmed Chen,
The β-catenin/TCF complex as a novel target of resveratrol in the Wnt/β-catenin signaling pathway.
2012,
Pubmed Chikazawa,
Inhibition of Wnt signaling pathway decreases chemotherapy-resistant side-population colon cancer cells.
2010,
Pubmed Cunha,
Cytotoxic activity of chalcones isolated from lonchocarpus sericeus (pocr.) kunth.
2003,
Pubmed Cursino,
Isolation of Flavonoids from Deguelia duckeana and Their Effect on Cellular Viability, AMPK, eEF2, eIF2 and eIF4E.
2016,
Pubmed De Robertis,
The AOM/DSS murine model for the study of colon carcinogenesis: From pathways to diagnosis and therapy studies.
2011,
Pubmed Fang,
Targeting the Wnt/β-catenin pathway in human osteosarcoma cells.
2018,
Pubmed Fonseca,
Derricin and derricidin inhibit Wnt/β-catenin signaling and suppress colon cancer cell growth in vitro.
2015,
Pubmed
,
Xenbase Gao,
Promoter demethylation of WIF-1 by epigallocatechin-3-gallate in lung cancer cells.
2009,
Pubmed Kahn,
Can we safely target the WNT pathway?
2014,
Pubmed Kakran,
Fabrication of quercetin nanocrystals: comparison of different methods.
2012,
Pubmed Kaur,
Silibinin suppresses growth of human colorectal carcinoma SW480 cells in culture and xenograft through down-regulation of beta-catenin-dependent signaling.
2010,
Pubmed Kim,
Wnt stabilization of β-catenin reveals principles for morphogen receptor-scaffold assemblies.
2013,
Pubmed
,
Xenbase Kinzler,
Identification of a gene located at chromosome 5q21 that is mutated in colorectal cancers.
1991,
Pubmed Korinek,
Constitutive transcriptional activation by a beta-catenin-Tcf complex in APC-/- colon carcinoma.
1997,
Pubmed Kumari,
Development of biodegradable nanoparticles for delivery of quercetin.
2010,
Pubmed Landesman-Bollag,
Protein kinase CK2: signaling and tumorigenesis in the mammary gland.
2001,
Pubmed Larabell,
Establishment of the dorso-ventral axis in Xenopus embryos is presaged by early asymmetries in beta-catenin that are modulated by the Wnt signaling pathway.
1997,
Pubmed
,
Xenbase Lee,
Isorhamnetin-induced anti-adipogenesis is mediated by stabilization of beta-catenin protein.
2010,
Pubmed Li,
Regulation of Akt/FOXO3a/GSK-3beta/AR signaling network by isoflavone in prostate cancer cells.
2008,
Pubmed MacDonald,
Wnt/beta-catenin signaling: components, mechanisms, and diseases.
2009,
Pubmed
,
Xenbase Maia,
Advances in the use of Xenopus for successful drug screening.
2017,
Pubmed
,
Xenbase McMahon,
Ectopic expression of the proto-oncogene int-1 in Xenopus embryos leads to duplication of the embryonic axis.
1989,
Pubmed
,
Xenbase Miki,
Wnt/β-catenin signaling in embryonic stem cell self-renewal and somatic cell reprogramming.
2011,
Pubmed Munemitsu,
Deletion of an amino-terminal sequence beta-catenin in vivo and promotes hyperphosporylation of the adenomatous polyposis coli tumor suppressor protein.
1996,
Pubmed Oh,
Green tea polyphenol EGCG suppresses Wnt/β-catenin signaling by promoting GSK-3β- and PP2A-independent β-catenin phosphorylation/degradation.
2014,
Pubmed Park,
Quercetin, a potent inhibitor against beta-catenin/Tcf signaling in SW480 colon cancer cells.
2005,
Pubmed Siegel,
Cancer statistics, 2018.
2018,
Pubmed Song,
Endogenous protein kinase CK2 participates in Wnt signaling in mammary epithelial cells.
2000,
Pubmed Staal,
Aberrant Wnt Signaling in Leukemia.
2016,
Pubmed Tanaka,
A novel inflammation-related mouse colon carcinogenesis model induced by azoxymethane and dextran sodium sulfate.
2003,
Pubmed Tanaka,
Colonic adenocarcinomas rapidly induced by the combined treatment with 2-amino-1-methyl-6-phenylimidazo[4,5-b]pyridine and dextran sodium sulfate in male ICR mice possess beta-catenin gene mutations and increases immunoreactivity for beta-catenin, cyclooxygenase-2 and inducible nitric oxide synthase.
2005,
Pubmed Thorne,
Small-molecule inhibition of Wnt signaling through activation of casein kinase 1α.
2010,
Pubmed
,
Xenbase Tortelote,
Complexity of the Wnt/β‑catenin pathway: Searching for an activation model.
2017,
Pubmed Trosset,
Inhibition of protein-protein interactions: the discovery of druglike beta-catenin inhibitors by combining virtual and biophysical screening.
2006,
Pubmed van Amerongen,
Towards an integrated view of Wnt signaling in development.
2009,
Pubmed Wall,
Camptothecin. Discovery to clinic.
1996,
Pubmed Zhan,
MEK inhibitors activate Wnt signalling and induce stem cell plasticity in colorectal cancer.
2019,
Pubmed Zhang,
Tiki1 is required for head formation via Wnt cleavage-oxidation and inactivation.
2012,
Pubmed
,
Xenbase