Click here to close
Hello! We notice that you are using Internet Explorer, which is not supported by Xenbase and may cause the site to display incorrectly.
We suggest using a current version of Chrome,
FireFox, or Safari.
???displayArticle.abstract???
Sertoli cells (SCs) play a central role in the determination of male sex during embryogenesis and spermatogenesis in adulthood. Failure in SC development is responsible for male sterility and testicular cancer. Before the onset of puberty, SCs are immature and differ considerably from mature cells in post-pubertal individuals regarding their morphology and biochemical activity. The major intermediate filament (IF) in mature SCs is vimentin, anchoring germ cells to the seminiferous epithelium. The collapse of vimentin has resulted in the disintegration of seminiferous epithelium and subsequent germ cell apoptosis. However, another IF, cytokeratin (CK) is observed only transiently in immature SCs in many species. Nevertheless, its function in SC differentiation is poorly understood. We examined the interconnection between CK and cell junctions using membrane β-catenin as a marker during testicular development in the Xenopus tropicalis model. Immunohistochemistry on juvenile (5 months old) testes revealed co-expression of CK, membrane β-catenin and E-cadherin. Adult (3-year-old males) samples confirmed only E-cadherin expression; CK and β-catenin were lost. To study the interconnection between CK and β-catenin-based cell junctions, the culture of immature SCs (here called XtiSCs) was employed. Suppression of CK by acrylamide in XtiSCs led to breakdown of membrane-bound β-catenin but not F-actin and β-tubulin or cell-adhesion proteins (focal adhesion kinase and integrin β1). In contrast to the obvious dependence of membrane β-catenin on CK stability, the detachment of β-catenin from the plasma membrane via uncoupling of cadherins by Ca2+ chelator EGTA had no effect on CK integrity. Interestingly, CHIR99021, a GSK3 inhibitor, also suppressed the CK network, resulting in the inhibition of XtiSCs cell-to-cell contacts and testicular development in juvenile frogs. This study suggests a novel role of CK in the retention of β-catenin-based junctions in immature SCs, and thus provides structural support for seminiferous tubule formation and germ cell development.
???displayArticle.pubmedLink???
31822471 ???displayArticle.pmcLink???PMC6955214 ???displayArticle.link???Biol Open
Figure 2. Expression of E-cadherin and β-catenin in Sertoli cells during testicular
development. Double staining on testicular sections of juvenile (5-month old) (A-C) and adult (3-year old) frogs (D-F) with E-cadherin (mouse, green) and β-catenin (rabbit, red) antibodies. Nuclei were stained with DAPI (blue). Scale bar: 20 μm. Both proteins surrounded the Sertoli cells from juvenile testes, but only E-cadherin is expressed in adulthood. Thick arrows indicate Sertoli cells. Thinner arrows show germ cells. Apical â (a) and basal â (b) parts of Sertoli cells are indicated.
Figure 3. Immunofluorescent, cytogenetic and transformation characteristics of isolated XtiSCs. (A) XtiSCs expressed Sertoli cellsâ proteins including focal adhesion kinase (FAK, red), Sox9 (red) and CK (green), a immature SC marker. Nuclei were stained with DAPI. Chromosome analysis (B) and soft agar assay (C) showed XtiSCs as non-transformed cells.
Figure 5. The effect of acrylamide and EGTA on F-actin and tubulin. After treatment, XtiSCs were collected at indicated time points for immunofluorescent staining with antibodies against F-actin (red, A1-D1), β-tubulin (green, A2-D2), and merge (A3-D3). Arrows show thick membrane F-actin in figure B1 and C1. The aggregates of β-tubulin are marked by arrowheads and asterisks indicate the cells without β-tubulin in figure C2. Nuclei were stained with DAPI (blue). Scale bar: 50 μm.
Figure 6. The effect of acrylamide and EGTA on cell adhesion proteins. Immunofluorescent images of XtiSCs 10 minutes after washing out the acrylamide (B) or EGTA (C) staining with antibodies against integrin β1 (CD29, green, A1-C1), Focal adhesion kinase (Fak, red, A2-C2), and merge (A3-C3). Nuclei were stained with DAPI (blue). Scale bar: 50 μm.
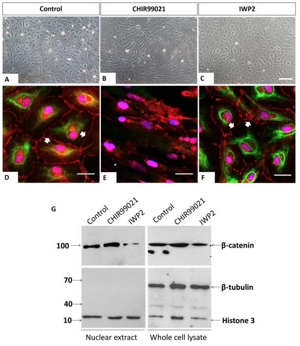
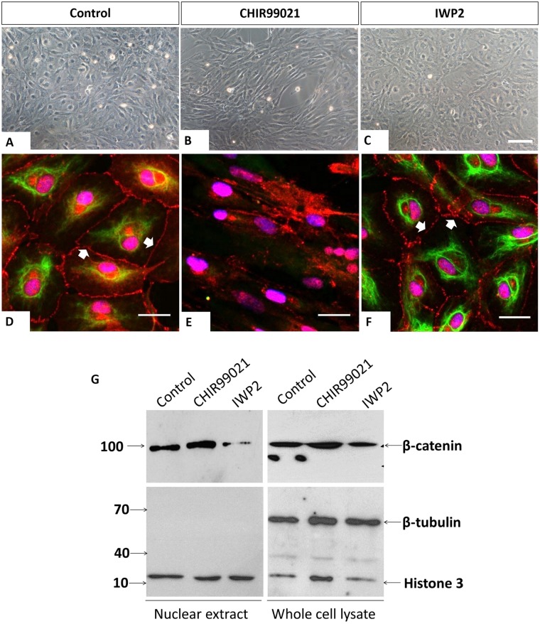
Figure 7. CK regulates plasma membrane β-catenin. (A-B). Phase-contrast images of XtiSCs after treatment with CHIR99021 and IWP2 for 3 days showed the morphological changes in CHIR99021-treated cells. XtiSCs were collected for immunofluorescence (D-F) or immunoblotting analysis (G). Immunostaining of CHIR99021-treated XtiSCs against CK (green) and β-catenin (red) revealed the disruption of cytokeratin network and cell-to-cell contact altogether with the disappearance of membrane β-catenin. Nuclei were stained with DAPI (blue). Scale bar: 20 μm. Arrows indicate membrane-bound β-catenin. The downregulation of nuclear β-catenin in media supplemented with IWP2 was confirmed by immunoblotting result (G). Histone H3 is a marker of nuclei. The absence of β-tubulin shows the purity of the nuclear lysate.
Fig. 2. Expression of E-cadherin and β-catenin in SCs during testicular development. Double staining on testicular sections of juvenile (5-month-old) (AâC) and adult (3-year-old) frogs (DâF) with E-cadherin (mouse, green) and β-catenin (rabbit, red) antibodies. Nuclei were stained with DAPI (blue). Scale bars: 20â μm. Both proteins surrounded the SCs from juvenile testes, but only E-cadherin is expressed in adulthood. Thick arrows indicate SCs. Thinner arrows show germ cells. a, apical; b, basal.
Fig. 3. Immunofluorescent, cytogenetic and transformation
characteristics of isolated XtiSCs. (A) XtiSCs expressed SC proteins, including focal adhesion kinase (FAK, red), Sox9 (red) and CK (green), an immature SC marker. Nuclei were stained with DAPI. Chromosome analysis (B) and soft agar assay (C) showed XtiSCs as non-transformed cells. Scale bars: 50 μm (A), 10 μm (B), 400 μm (C).
Fig. 4. The effect of CK network on the β-catenin-based cell junctions. XtiSCs were treated with vehicles (Control, A) or 10â mM acrylamide (Ac; B,C) or 2â mM EGTA (EGTA; D,E). After treatment, cells were washed and changed to the fresh medium and then collected at the indicated time points: 10â min (Ac+10 min or EGTA+10 min, B,D) or 90â min (Ac+90 min or EGTA+90 min, C,E) for immunofluorescent staining with antibodies against β-catenin (red, A1âE1), CK (green, A2âE2) and merge (A3âE3). (A4âE4) Fluorescent images of WGA-stained cells showing the cell shape and cytoplasmic membrane. Arrows show membrane β-catenin. Nuclei were stained with DAPI (blue). Scale bars: 50â μm.
Fig. 5. The effect of acrylamide and EGTA on F-actin and tubulin. After treatment, XtiSCs were collected at the indicated time points for immunofluorescent staining with antibodies against F-actin (red, A1–D1), β-tubulin (green, A2–D2) and merge (A3–D3). Arrows show thick membrane F-actin; the aggregates of β-tubulin are marked by arrowheads and asterisks indicate the cells without β-tubulin. Nuclei were stained with DAPI (blue). Scale bars: 50 μm.
Fig. 6. The effect of acrylamide and EGTA on cell adhesion proteins. Immunofluorescent images of control XtiSCs (A) and XtiSCs 10 min after washing out the acrylamide (B) or EGTA (C) staining with antibodies against integrin β1 (CD29, green, A1–C1), focal adhesion kinase (FAK, red, A2–C2) and merge (A3–C3). Nuclei were stained with DAPI (blue). Scale bars: 50 μm.
Fig. 7. CK regulates plasma membrane β-catenin. (AâC) Phase-contrast images of XtiSCs after treatment with CHIR99021 and IWP2 for 3â days show the morphological changes in CHIR99021-treated cells. XtiSCs were collected for immunofluorescence (DâF) or immunoblotting analysis (G). Immunostaining of CHIR99021-treated XtiSCs against CK (green) and β-catenin (red) reveals the disruption of the CK network and cell-to-cell contact altogether with the disappearance of membrane β-catenin. Nuclei were stained with DAPI (blue). Scale bars: 20â μm. Arrows indicate membrane-bound β-catenin. The downregulation of nuclear β-catenin in media supplemented with IWP2 was confirmed by immunoblotting (G). Histone H3 is a marker of nuclei. The absence of β-tubulin shows the purity of the nuclear lysate.
Ameen,
Anomalous apical plasma membrane phenotype in CK8-deficient mice indicates a novel role for intermediate filaments in the polarization of simple epithelia.
2001, Pubmed
Ameen,
Anomalous apical plasma membrane phenotype in CK8-deficient mice indicates a novel role for intermediate filaments in the polarization of simple epithelia.
2001,
Pubmed Appert,
Patterns of keratins 8, 18 and 19 during gonadal differentiation in the mouse: sex- and time-dependent expression of keratin 19.
1998,
Pubmed Barrionuevo,
Origin and function of embryonic Sertoli cells.
2011,
Pubmed Bhattacharjee,
Targeted disruption of glycogen synthase kinase 3A (GSK3A) in mice affects sperm motility resulting in male infertility.
2015,
Pubmed Bilic,
Wnt induces LRP6 signalosomes and promotes dishevelled-dependent LRP6 phosphorylation.
2007,
Pubmed Chairoungdua,
Exosome release of β-catenin: a novel mechanism that antagonizes Wnt signaling.
2010,
Pubmed Chen,
Glycogen synthase kinase 3 inhibitors induce the canonical WNT/β-catenin pathway to suppress growth and self-renewal in embryonal rhabdomyosarcoma.
2014,
Pubmed Daugherty,
Phospho-regulation of Beta-catenin adhesion and signaling functions.
2007,
Pubmed de Winter,
Activin is produced by rat Sertoli cells in vitro and can act as an autocrine regulator of Sertoli cell function.
1993,
Pubmed
,
Xenbase Engl,
Actin dynamics modulate mechanosensitive immobilization of E-cadherin at adherens junctions.
2014,
Pubmed Fagotto,
Binding to cadherins antagonizes the signaling activity of beta-catenin during axis formation in Xenopus.
1996,
Pubmed
,
Xenbase Francipane,
The lymph node as a new site for kidney organogenesis.
2015,
Pubmed García-Reyes,
Discovery of Inhibitor of Wnt Production 2 (IWP-2) and Related Compounds As Selective ATP-Competitive Inhibitors of Casein Kinase 1 (CK1) δ/ε.
2018,
Pubmed Geach,
Developmental genetics in Xenopus tropicalis.
2011,
Pubmed
,
Xenbase Hanada,
Keratin-containing inclusions affect cell morphology and distribution of cytosolic cellular components.
2005,
Pubmed Handelsman,
Highly vectorial secretion of inhibin by primate Sertoli cells in vitro.
1990,
Pubmed Hartsock,
Adherens and tight junctions: structure, function and connections to the actin cytoskeleton.
2008,
Pubmed Heasman,
Overexpression of cadherins and underexpression of beta-catenin inhibit dorsal mesoderm induction in early Xenopus embryos.
1994,
Pubmed
,
Xenbase Huber,
The structure of the beta-catenin/E-cadherin complex and the molecular basis of diverse ligand recognition by beta-catenin.
2001,
Pubmed Johnson,
Regulation of beta-catenin trafficking to the membrane in living cells.
2009,
Pubmed Kaufhold,
Central role of Snail1 in the regulation of EMT and resistance in cancer: a target for therapeutic intervention.
2014,
Pubmed Kramer,
Small-Molecule Inhibitors of GSK-3: Structural Insights and Their Application to Alzheimer's Disease Models.
2012,
Pubmed Ku,
Phosphorylation of human keratin 8 in vivo at conserved head domain serine 23 and at epidermal growth factor-stimulated tail domain serine 431.
1997,
Pubmed Lee,
Normal onset, but prolonged expression, of Sry gene in the B6.YDOM sex-reversed mouse gonad.
1994,
Pubmed Makarova,
Epidermal growth factor-induced modulation of cytokeratin expression levels influences the morphological phenotype of head and neck squamous cell carcinoma cells.
2013,
Pubmed Mital,
Immunoprotective sertoli cells: making allogeneic and xenogeneic transplantation feasible.
2010,
Pubmed Myers,
Atypical development of Sertoli cells and impairment of spermatogenesis in the hypogonadal (hpg) mouse.
2005,
Pubmed Nazarian,
Expression of Glycogen synthase kinase 3-β (GSK3-β) gene in azoospermic men.
2014,
Pubmed Nguyen,
Epithelial-Mesenchymal Transition Promotes the Differentiation Potential of Xenopus tropicalis Immature Sertoli Cells.
2019,
Pubmed
,
Xenbase Nistal,
Hyperplasia and the immature appearance of Sertoli cells in primary testicular disorders.
1982,
Pubmed Pachenari,
Inhibition of glycogen synthase kinase 3 increased subventricular zone stem cells proliferation.
2017,
Pubmed Paranko,
Transient coexpression of cytokeratin and vimentin in differentiating rat Sertoli cells.
1986,
Pubmed Petrosyan,
Keratin 1 plays a critical role in golgi localization of core 2 N-acetylglucosaminyltransferase M via interaction with its cytoplasmic tail.
2015,
Pubmed Potokar,
Cytoskeleton and vesicle mobility in astrocytes.
2007,
Pubmed Rogatsch,
Expression of vimentin, cytokeratin, and desmin in Sertoli cells of human fetal, cryptorchid, and tumour-adjacent testicular tissue.
1996,
Pubmed Setchell,
Blood-testis barrier, junctional and transport proteins and spermatogenesis.
2008,
Pubmed Shabana,
Cytoplasmic desmosomes and intermediate filament disturbance following acrylamide treatment in cultured rat keratinocytes.
1994,
Pubmed Sharpe,
Proliferation and functional maturation of Sertoli cells, and their relevance to disorders of testis function in adulthood.
2003,
Pubmed Smaill,
Tyrosine kinase inhibitors. 15. 4-(Phenylamino)quinazoline and 4-(phenylamino)pyrido[d]pyrimidine acrylamides as irreversible inhibitors of the ATP binding site of the epidermal growth factor receptor.
1999,
Pubmed Sonavane,
Mechanical and signaling roles for keratin intermediate filaments in the assembly and morphogenesis of Xenopus mesendoderm tissue at gastrulation.
2017,
Pubmed
,
Xenbase Steinberger,
Replication pattern of Sertoli cells in maturing rat testis in vivo and in organ culture.
1971,
Pubmed Stosiek,
Expression of cytokeratins 8 and 18 in human Sertoli cells of immature and atrophic seminiferous tubules.
1990,
Pubmed Tlapakova,
Identification and characterization of Xenopus tropicalis common progenitors of Sertoli and peritubular myoid cell lineages.
2016,
Pubmed
,
Xenbase Towbin,
Electrophoretic transfer of proteins from polyacrylamide gels to nitrocellulose sheets: procedure and some applications. 1979.
1992,
Pubmed Vijayaraj,
Keratins regulate protein biosynthesis through localization of GLUT1 and -3 upstream of AMP kinase and Raptor.
2009,
Pubmed Wahab-Wahlgren,
Constitutive production of interleukin-1alpha mRNA and protein in the developing rat testis.
2000,
Pubmed Wen,
Transport of germ cells across the seminiferous epithelium during spermatogenesis-the involvement of both actin- and microtubule-based cytoskeletons.
2016,
Pubmed Wolski,
Strength measurement of the Sertoli-spermatid junctional complex.
2005,
Pubmed Wu,
Cortical F-actin stabilization generates apical-lateral patterns of junctional contractility that integrate cells into epithelia.
2014,
Pubmed Wu,
PI3K/Akt to GSK3β/β-catenin signaling cascade coordinates cell colonization for bladder cancer bone metastasis through regulating ZEB1 transcription.
2012,
Pubmed Yoshida,
Three-dimensional organoid culture reveals involvement of Wnt/β-catenin pathway in proliferation of bladder cancer cells.
2018,
Pubmed