XB-ART-56536
Biochem J
2019 Dec 23;47624:3791-3804. doi: 10.1042/BCJ20190798.
Show Gene links
Show Anatomy links
Distinct roles of XRCC1 in genome integrity in Xenopus egg extracts.
Cupello S, Lin Y, Yan S.
???displayArticle.abstract???
Oxidative DNA damage represents one of the most abundant DNA lesions. It remains unclear how DNA repair and DNA damage response (DDR) pathways are co-ordinated and regulated following oxidative stress. While XRCC1 has been implicated in DNA repair, it remains unknown how exactly oxidative DNA damage is repaired and sensed by XRCC1. In this communication, we have demonstrated evidence that XRCC1 is dispensable for ATR-Chk1 DDR pathway following oxidative stress in Xenopus egg extracts. Whereas APE2 is essential for SSB repair, XRCC1 is not required for the repair of defined SSB and gapped plasmids with a 5'-OH or 5'-P terminus, suggesting that XRCC1 and APE2 may contribute to SSB repair via different mechanisms. Neither Polymerase beta nor Polymerase alpha is important for the repair of defined SSB structure. Nonetheless, XRCC1 is important for the repair of DNA damage following oxidative stress. Our observations suggest distinct roles of XRCC1 for genome integrity in oxidative stress in Xenopus egg extracts.
???displayArticle.pubmedLink??? 31808793
???displayArticle.pmcLink??? PMC6959006
???displayArticle.link??? Biochem J
???displayArticle.grants??? [+]
Species referenced: Xenopus
Genes referenced: apex2 atr chek1 ssb xrcc1
GO keywords: DNA repair [+]
response to oxidative stress
DNA damage response, detection of DNA damage
detection of oxidative stress
???attribute.lit??? ???displayArticles.show???
|
|
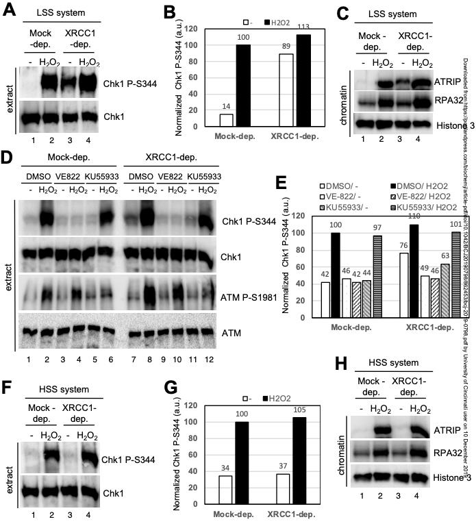
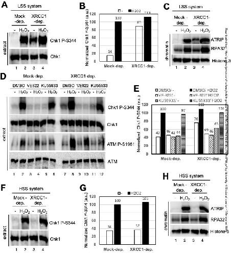
Figure 1. XRCC1 is not required for ATR-Chk1 DNA damage response pathway in Xenopus LSS system. (A) Hydrogen peroxide (final concentration 100 mM) was added to mock- or XRCC-depleted LSS, which was supplemented with sperm chromatin and incubated for 45 minutes. Extracts were examined via immunoblotting analysis for Chk1 phosphorylation (i.e., Chk1 P-Ser344) and total Chk1. (B) Quantification of Chk1 P-S344 (normalized to total Chk1) from Panel (A). a.u., arbitrary units. (C) Chromatin fractions from Experiments in Panel (A) were isolated and examined via immunoblotting as indicated. Histone 3 serves as loading control. (D) ATR inhibitor VE-822 (final concentration 10 ïM) or ATM inhibitor KU55933 (final concentration 100 ïM) was added to XRCC1-depleted LSS, then supplemented with hydrogen peroxide (final concentration 100 mM) and sperm chromatin. After a 45-minute incubation, total egg extracts were examined via immunoblotting as indicated. (E) Quantification of Chk1 P-S344 (normalized to total Chk1) from Panel (D). a.u., arbitrary units. (F) Hydrogen peroxide (final concentration 100 mM) was added to mock- or XRCC-depleted HSS supplemented with sperm chromatin, followed by a 45-minute incubation. Extracts were examined via immunoblotting analysis for Chk1 and Chk1 P-Ser344. (G) Quantification of Chk1 P-S344 (normalized to total Chk1) from Panel (F). a.u., arbitrary units. (H) Chromatin fractions from Experiments in Panel (F) were isolated and examined via immunoblotting as indicated. (A,C,D,F,H) shows representative results from two independent experiments. |
|
|
Figure 2. XRCC1 is dispensable for the repair of SSB or gapped plasmids in Xenopus HSS system. (A) SSB plasmid with a 5â-OH was incubated in mock- or XRCC1-depleted HSS. After different timepoints (0, 5, 30, 90 min), DNA repair products were isolated and examined on agarose gel. * indicates partially contaminated DSB in our prep. (B) DNA repair capacity (%, i.e., intensity of DNA repair products / intensity of DNA repair products and SSB plasmid) from Panel (A) was analyzed using Image J. ân.s.â represents no significance (p>0.05, n=4). (C) SSB plasmid with a 5â-P was added to mock- or XRCC1-depleted HSS. After different times, DNA repair products were isolated and examined on agarose gel. (D) DNA repair capacity (%, i.e., intensity of DNA repair products / intensity of DNA repair products and SSB plasmid) from Panel (C) was analyzed using Image J. ân.s.â represents no significance (p>0.05, n=3). (E) Gapped plasmid with a 5â-OH was added to mock- or XRCC1-depleted HSS. After different times, DNA repair products were isolated and examined on agarose gel. (F) DNA repair capacity (%, i.e., intensity of DNA repair products / intensity of DNA repair products and gapped plasmid) from Panel (E) was analyzed using Image J. ân.s.â represents no significance (p>0.05, n=3). (G) Gapped plasmid with a 5â-P was added to mock- or XRCC1-depleted HSS. After different times, DNA repair products were isolated and examined on agarose gel. (H) DNA repair capacity (%, i.e., intensity of DNA repair products / intensity of DNA repair products and gapped plasmid) from Panel (G) was analyzed using Image J. ân.s.â represents no significance (p>0.05, n=3). |
|
|
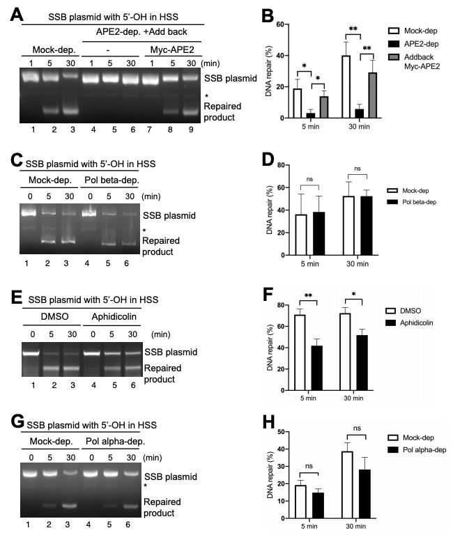
Figure 3. APE2, but not Pol beta nor Pol alpha, is important for SSB repair in Xenopus HSS system. (A) Recombinant Myc-APE2 was added back to APE2-depleted HSS. Then, SSB plasmid with a 5â-OH was added to mock- or APE2-depleted HSS. After different timepoints (1, 5, 30 min), DNA repair products were isolated and examined on agarose gel. (B) DNA repair capacity (%, i.e., intensity of DNA repair products / intensity of DNA repair products and SSB plasmid) from Panel (A) was analyzed using Image J. ** indicates p<0.01; * indicates p<0.05 (n=3). (C) SSB plasmid with a 5â-OH was incubated in mock- or Pol beta-depleted HSS. After different timepoints (0, 5, 30 min), DNA repair products were isolated and examined on agarose gel. (D) DNA repair capacity (%, i.e., intensity of DNA repair products / intensity of DNA repair products and SSB plasmid) from Panel (C) was analyzed using Image J. ân.s.â represents no significance (p>0.05, n=3). (E) SSB plasmid with a 5â-OH was incubated in the presence of DMSO or Aphidicolin (295 ïM) in HSS. After different timepoints (0, 5, 30 min), DNA repair products were isolated and examined on agarose gel. (F) DNA repair capacity (%, i.e., intensity of DNA repair products / intensity of DNA repair products and SSB plasmid) from Panel (E) was analyzed using Image J. ** indicates p<0.01; * indicates p<0.05 (n=3). (G) SSB plasmid with a 5â-OH was incubated in mock- or Pol alpha-depleted HSS. After different timepoints (0, 5, 30 min), DNA repair products were isolated and examined on agarose gel. (H) DNA repair capacity (%, i.e., intensity of DNA repair products / intensity of DNA repair products and SSB plasmid) from Panel (G) was analyzed using Image J. ân.s.â represents no significance (p>0.05, n=3). (A,C,G) * indicates partially contaminated DSB in our prep. |
|
|
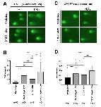
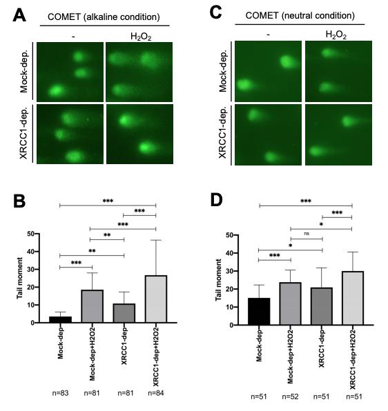
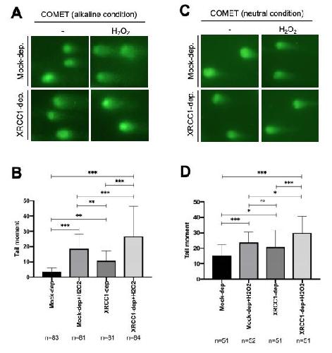
Figure 4. XRCC1 is important to repair DNA damage following oxidative stress in Xenopus egg extracts. (A) Hydrogen peroxide and sperm chromatin were added to mock- or XRCC1-depleted LSS. After a 30-minute incubation, reaction mixture was further examined with COMET assays under alkaline condition. Representative images are shown. (B) Quantification of DNA damage from four reactions shown in panel (A). *** indicates p<0.0001; ** indicates p<0.001. (C) Hydrogen peroxide and sperm chromatin were added to mock- or XRCC1-depleted LSS. After a 30-minute incubation, reaction mixture was further analyzed using COMET assays under neutral condition. Representative images are shown. (D) Quantification of DNA damage from four reactions shown in panel (C). *** indicates p<0.0001; * indicates p<0.01. ân.s.â shows no significance. |
|
|
Supplementary Figure S1. (A) Schematic diagram of Xenopus laevis XRCC1. (B) Amino acid sequence alignment of XRCC1 using the Clustal Omega software. Abbreviations: XL XRCC1 (Xenopus laevis XRCC1), AAH45032.1; HS XRCC1 (Homo sapiens XRCC1), NP_006288.2; MM XRCC1 (Mus musculus XRCC1), NP_033558.3. â*â indicates identical residues; â-â represents gaps in the alignment; â:â indicates highly conserved residues; â.â represents moderately conserved residues. |
|
|
Supplementary Figure S2. Validation of purified recombinant proteins and the activation of ATR and ATM DDR pathways in Xenopus LSS system. (A) Verification of purified GST-XRCC1 (1 µg) on SDS-PAGE gel. (B) Verification of purified GST (1 µg) and GST-Pol beta (1 µg) on SDS-PAGE gel. (C) Hydrogen peroxide (final concentration of 100 mM) was added to LSS with the presence or absence of chromatin DNA. After a 45 -min incubation, total extract was examined via immunoblotting analysis as indicated. |
|
|
Supplementary Figure S3. Target proteins such as XRCC1, Pol beta, and Pol alpha were examined for depletion efficiency in LSS or HSS system. (A) Mock- or XRCC1-depleted LSS was examined via immunoblotting analysis. (B) Mock- or XRCC1-depleted HSS was examined via immunoblotting analysis. (C) Total egg extracts from experiment in Figure 3A was examined for endogenous APE2 and Myc-APE2 via immunoblotting analysis. (D) Mock- or Pol beta-depleted HSS was examined via immunoblotting analysis. (E) Mock- or Pol alpha-depleted HSS was examined for p70 subunit of Pol alpha via immunoblotting analysis. PCNA was utilized as loading control in all panels. |
|
|
Supplementary Figure S4. A working model for distinct roles of XRCC1 in genome integrity. Following oxidative stress, different types of DNA damage, including but not limited to SSBs, DSBs, and AP sites, are generated. (Left) SSB: XRCC1 interacts with APE2 but plays very minimal role for APE2âs 3â-5â exonuclease activity. XRCC1 is dispensable for ATR-Chk1 DDR following oxidative stress. XRCC1 is not required for SSB repair. (Middle) DSB: Oxidative stress-induced DSBs may be repair by HR, NHEJ, and MMEJ. XRCC1 is important for repairing oxidative stress-derived DSBs. (Right) AP site: XRCC1 is important for repairing oxidative stress-induced AP sites, likely in the final step of ligation. |
References [+] :
Abbotts,
Coordination of DNA single strand break repair.
2017, Pubmed
Abbotts, Coordination of DNA single strand break repair. 2017, Pubmed
Audebert, Involvement of poly(ADP-ribose) polymerase-1 and XRCC1/DNA ligase III in an alternative route for DNA double-strand breaks rejoining. 2004, Pubmed
Bauer, Human monocytes are severely impaired in base and DNA double-strand break repair that renders them vulnerable to oxidative stress. 2011, Pubmed
Berquist, Pathways for repairing and tolerating the spectrum of oxidative DNA lesions. 2012, Pubmed
Bj Rås, Monitoring of the spatial and temporal dynamics of BER/SSBR pathway proteins, including MYH, UNG2, MPG, NTH1 and NEIL1-3, during DNA replication. 2017, Pubmed
Brem, The methyl methanesulfonate induced S-phase delay in XRCC1-deficient cells requires ATM and ATR. 2008, Pubmed
Brem, XRCC1 is required for DNA single-strand break repair in human cells. 2005, Pubmed
Cadet, Oxidatively generated complex DNA damage: tandem and clustered lesions. 2012, Pubmed
Caldecott, Single-strand break repair and genetic disease. 2008, Pubmed
Caldecott, DNA single-strand break repair. 2014, Pubmed
Chou, Chk2-dependent phosphorylation of XRCC1 in the DNA damage response promotes base excision repair. 2008, Pubmed
Cupello, Cell-free Xenopus egg extracts for studying DNA damage response pathways. 2016, Pubmed , Xenbase
Davis, Homology-directed repair of DNA nicks via pathways distinct from canonical double-strand break repair. 2014, Pubmed
Dutta, Microhomology-mediated end joining is activated in irradiated human cells due to phosphorylation-dependent formation of the XRCC1 repair complex. 2017, Pubmed
Fan, XRCC1 co-localizes and physically interacts with PCNA. 2004, Pubmed
Feki-Tounsi, Polymorphisms in XRCC1, ERCC2, and ERCC3 DNA repair genes, CYP1A1 xenobiotic metabolism gene, and tobacco are associated with bladder cancer susceptibility in Tunisian population. 2017, Pubmed
Fletcher, Sp1 phosphorylation by ATM downregulates BER and promotes cell elimination in response to persistent DNA damage. 2018, Pubmed
Fortini, DNA polymerase beta is required for efficient DNA strand break repair induced by methyl methanesulfonate but not by hydrogen peroxide. 2000, Pubmed
Friedberg, DNA damage and repair. 2003, Pubmed
Glei, Comet assay: an essential tool in toxicological research. 2016, Pubmed
Guo, ATM activation by oxidative stress. 2010, Pubmed
Hanssen-Bauer, X-ray repair cross complementing protein 1 in base excision repair. 2012, Pubmed
Harrison, Surviving the breakup: the DNA damage checkpoint. 2006, Pubmed
Hoeijmakers, DNA damage, aging, and cancer. 2009, Pubmed
Horton, XRCC1 and DNA polymerase beta in cellular protection against cytotoxic DNA single-strand breaks. 2008, Pubmed
Hossain, Single-Strand Break End Resection in Genome Integrity: Mechanism and Regulation by APE2. 2018, Pubmed
Ischenko, Alternative nucleotide incision repair pathway for oxidative DNA damage. 2002, Pubmed
Jackson, The DNA-damage response in human biology and disease. 2009, Pubmed
Jones, XRad17 is required for the activation of XChk1 but not XCds1 during checkpoint signaling in Xenopus. 2003, Pubmed , Xenbase
Kang, Differences in the expression profiles of excision repair crosscomplementation group 1, x-ray repair crosscomplementation group 1, and betaIII-tubulin between primary non-small cell lung cancer and metastatic lymph nodes and the significance in mid-term survival. 2009, Pubmed
Kang, The prognostic significance of ERCC1, BRCA1, XRCC1, and betaIII-tubulin expression in patients with non-small cell lung cancer treated by platinum- and taxane-based neoadjuvant chemotherapy and surgical resection. 2010, Pubmed
Khoronenkova, ATM prevents DSB formation by coordinating SSB repair and cell cycle progression. 2015, Pubmed
Krokan, Base excision repair. 2013, Pubmed
Kubota, Reconstitution of DNA base excision-repair with purified human proteins: interaction between DNA polymerase beta and the XRCC1 protein. 1996, Pubmed
Kumagai, Claspin, a novel protein required for the activation of Chk1 during a DNA replication checkpoint response in Xenopus egg extracts. 2000, Pubmed , Xenbase
Lebofsky, DNA replication in nucleus-free Xenopus egg extracts. 2009, Pubmed , Xenbase
Lévy, XRCC1 interacts with the p58 subunit of DNA Pol alpha-primase and may coordinate DNA repair and replication during S phase. 2009, Pubmed , Xenbase
Lin, Methods for Studying DNA Single-Strand Break Repair and Signaling in Xenopus laevis Egg Extracts. 2019, Pubmed , Xenbase
Lin, APE2 promotes DNA damage response pathway from a single-strand break. 2018, Pubmed , Xenbase
Lindahl, Instability and decay of the primary structure of DNA. 1993, Pubmed
London, The structural basis of XRCC1-mediated DNA repair. 2015, Pubmed
Lupardus, A requirement for replication in activation of the ATR-dependent DNA damage checkpoint. 2002, Pubmed , Xenbase
Matsumoto, Excision of deoxyribose phosphate residues by DNA polymerase beta during DNA repair. 1995, Pubmed , Xenbase
McKinnon, DNA strand break repair and human genetic disease. 2007, Pubmed
Moser, RETRACTED: Sealing of chromosomal DNA nicks during nucleotide excision repair requires XRCC1 and DNA ligase III alpha in a cell-cycle-specific manner. 2007, Pubmed , Xenbase
Nassour, Defective DNA single-strand break repair is responsible for senescence and neoplastic escape of epithelial cells. 2016, Pubmed
Oda, DNA polymerases alpha and beta are required for DNA repair in an efficient nuclear extract from Xenopus oocytes. 1996, Pubmed , Xenbase
Osheroff, The fidelity of DNA polymerase beta during distributive and processive DNA synthesis. 1999, Pubmed
Pettan-Brewer, Tumor growth is suppressed in mice expressing a truncated XRCC1 protein. 2012, Pubmed
Philpott, The Xenopus cell cycle: an overview. 2008, Pubmed , Xenbase
Putthanachote, The XRCC 1 DNA repair gene modifies the environmental risk of stomach cancer: a hospital-based matched case-control study. 2017, Pubmed
Richardson, Oxidative stress, bone marrow failure, and genome instability in hematopoietic stem cells. 2015, Pubmed
Shackelford, The Ataxia telangiectasia gene product is required for oxidative stress-induced G1 and G2 checkpoint function in human fibroblasts. 2001, Pubmed
Shaughnessy, Mitochondria, energetics, epigenetics, and cellular responses to stress. 2014, Pubmed
Singhal, DNA polymerase beta conducts the gap-filling step in uracil-initiated base excision repair in a bovine testis nuclear extract. 1995, Pubmed
Sultana, Ataxia telangiectasia mutated and Rad3 related (ATR) protein kinase inhibition is synthetically lethal in XRCC1 deficient ovarian cancer cells. 2013, Pubmed
Sultana, Targeting XRCC1 deficiency in breast cancer for personalized therapy. 2013, Pubmed
Tebbs, Requirement for the Xrcc1 DNA base excision repair gene during early mouse development. 1999, Pubmed
Thompson, Molecular cloning of the human XRCC1 gene, which corrects defective DNA strand break repair and sister chromatid exchange. 1990, Pubmed
Van, Continued primer synthesis at stalled replication forks contributes to checkpoint activation. 2010, Pubmed , Xenbase
Van Houten, Role of mitochondrial DNA in toxic responses to oxidative stress. 2006, Pubmed
Vidal, XRCC1 coordinates the initial and late stages of DNA abasic site repair through protein-protein interactions. 2001, Pubmed
Wallace, APE2 Zf-GRF facilitates 3'-5' resection of DNA damage following oxidative stress. 2017, Pubmed , Xenbase
Walter, Initiation of eukaryotic DNA replication: origin unwinding and sequential chromatin association of Cdc45, RPA, and DNA polymerase alpha. 2000, Pubmed , Xenbase
Walter, Regulated chromosomal DNA replication in the absence of a nucleus. 1998, Pubmed , Xenbase
Whitehouse, XRCC1 stimulates human polynucleotide kinase activity at damaged DNA termini and accelerates DNA single-strand break repair. 2001, Pubmed , Xenbase
Willis, Study of the DNA damage checkpoint using Xenopus egg extracts. 2012, Pubmed , Xenbase
Willis, APE2 is required for ATR-Chk1 checkpoint activation in response to oxidative stress. 2013, Pubmed , Xenbase
Wong, DNA damage levels and biochemical repair capacities associated with XRCC1 deficiency. 2005, Pubmed
Xie, Reactive oxygen species-induced phosphorylation of p53 on serine 20 is mediated in part by polo-like kinase-3. 2001, Pubmed
Yan, Functional interplay between ATM/ATR-mediated DNA damage response and DNA repair pathways in oxidative stress. 2014, Pubmed
Yan, TopBP1 and DNA polymerase-alpha directly recruit the 9-1-1 complex to stalled DNA replication forks. 2009, Pubmed , Xenbase
You, Rapid activation of ATM on DNA flanking double-strand breaks. 2007, Pubmed , Xenbase
