Click here to close
Hello! We notice that you are using Internet Explorer, which is not supported by Xenbase and may cause the site to display incorrectly.
We suggest using a current version of Chrome,
FireFox, or Safari.
???displayArticle.abstract???
In this paper we propose a role for the CDC 6 protein in the entry of cells into mitosis. This has not been considered in the literature so far. Recent experiments suggest that CDC 6 , upon entry into mitosis, inhibits the appearance of active CDK 1 and cyclin B complexes. This paper proposes a mathematical model which incorporates the dynamics of kinase CDK 1 , its regulatory protein cyclin B, the regulatory phosphatase CDC 25 and the inhibitor CDC 6 known to be involved in the regulation of active CDK 1 and cyclin B complexes. The experimental data lead us to formulate a new hypothesis that CDC 6 slows down the activation of inactive complexes of CDK 1 and cyclin B upon mitotic entry. Our mathematical model, based on mass action kinetics, provides a possible explanation for the experimental data. We claim that the dynamics of active complexes CDK 1 and cyclin B have a similar nature to diauxic dynamics introduced by Monod in 1949. In mathematical terms we state it as the existence of more than one inflection point of the curve defining the dynamics of the complexes.
Figure 1. CDK1/CYCBA activity in the control extract containing physiological amounts of CDC6 (a) and in the extract immunodepleted of CDC6 (b). Note a slow and diauxic growth of CDK1/CYCBA activity in the control extract (a) and the very rapid activation in the absence of CDC6 (b). Curves reprinted from El Dika et al. [1].
Figure 2. Differences in dynamics of CDK1/CYCBA activation curves in control extracts containing physiological amounts of CDC6. Two extreme examples are shown: Rapid activation taking 16 min (a) and slow activation taking 28 min (b). Note that the inflection points of the curves appear at different moments in relation to the maximum activity.
Figure 3. The smoothed curve obtained on the basis of experimental data presented in Figure 1a. Red circles indicate approximate location of inflection points for the setting with CDC6 upon M-phase entry.
Figure 4. The schematic diagram of the considered system. Colours of arrows and dots correspond to colours of Equations (1)â(5). For simplicity we do not consider the potential marginal separation of the complex CDK1/CYCBN into CDK1 and CYCB. On the diagram we indicate this by â*â.
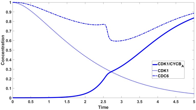
Figure 5. Concentration of CDK1, CDK1/CYCBA, CDC6 in the presence of CDC6.
Figure 6. Concentration of CDK1, CDK1/CYCBA, CDC6 in the absence of CDC6.
Figure 7. Comparison between concentration of CDK1/CYCBA in the absence and presence of CDC6. Solid lineâsystem with CDC6; dotted lineâsystem without CDC6.
Figure 8. Graphs presenting second derivatives of xa showing the number of zeros, which indicates the number of inflection points. (a) corresponds to the case with the second derivative starting from a positive value and having three zeros. (b) corresponds to the case with the second derivative starting from a negative value and having four zeros.
Aguda,
The kinetic origins of the restriction point in the mammalian cell cycle.
1999, Pubmed
Aguda,
The kinetic origins of the restriction point in the mammalian cell cycle.
1999,
Pubmed Al-Zain,
Cdc6 degradation requires phosphodegron created by GSK-3 and Cdk1 for SCFCdc4 recognition in Saccharomyces cerevisiae.
2015,
Pubmed Angeli,
Detection of multistability, bifurcations, and hysteresis in a large class of biological positive-feedback systems.
2004,
Pubmed Anger,
CDC6 requirement for spindle formation during maturation of mouse oocytes.
2005,
Pubmed Ball,
Measurement and modeling of transcriptional noise in the cell cycle regulatory network.
2013,
Pubmed Bazile,
Absence of reciprocal feedback between MPF and ERK2 MAP kinase in mitotic Xenopus laevis embryo cell-free extract.
2007,
Pubmed
,
Xenbase Bitangcol,
Activation of the p42 mitogen-activated protein kinase pathway inhibits Cdc2 activation and entry into M-phase in cycling Xenopus egg extracts.
1998,
Pubmed
,
Xenbase Borisuk,
Bifurcation analysis of a model of mitotic control in frog eggs.
1998,
Pubmed Borlado,
CDC6: from DNA replication to cell cycle checkpoints and oncogenesis.
2008,
Pubmed Braunewell,
Superstability of the yeast cell-cycle dynamics: ensuring causality in the presence of biochemical stochasticity.
2007,
Pubmed Busenberg,
Mathematical models of the early embryonic cell cycle: the role of MPF activation and cyclin degradation.
1994,
Pubmed Chang,
Mitotic trigger waves and the spatial coordination of the Xenopus cell cycle.
2013,
Pubmed
,
Xenbase Charvin,
Origin of irreversibility of cell cycle start in budding yeast.
2010,
Pubmed Chen,
Integrative analysis of cell cycle control in budding yeast.
2004,
Pubmed Chesnel,
Cyclin B dissociation from CDK1 precedes its degradation upon MPF inactivation in mitotic extracts of Xenopus laevis embryos.
2006,
Pubmed
,
Xenbase Chesnel,
Differences in regulation of the first two M-phases in Xenopus laevis embryo cell-free extracts.
2005,
Pubmed
,
Xenbase Ciliberto,
Mathematical model of the morphogenesis checkpoint in budding yeast.
2003,
Pubmed Daldello,
Control of Cdc6 accumulation by Cdk1 and MAPK is essential for completion of oocyte meiotic divisions in Xenopus.
2015,
Pubmed
,
Xenbase Daldello,
Correction: Control of Cdc6 accumulation by Cdk1 and MAPK is essential for completion of oocyte meiotic divisions in Xenopus (doi:10.1242/jcs.166553).
2018,
Pubmed
,
Xenbase El Dika,
CDC6 controls dynamics of the first embryonic M-phase entry and progression via CDK1 inhibition.
2014,
Pubmed
,
Xenbase Ferrell,
Modeling the cell cycle: why do certain circuits oscillate?
2011,
Pubmed
,
Xenbase Ferrell,
Simple, realistic models of complex biological processes: positive feedback and bistability in a cell fate switch and a cell cycle oscillator.
2009,
Pubmed
,
Xenbase Ge,
Synchronized dynamics and non-equilibrium steady states in a stochastic yeast cell-cycle network.
2008,
Pubmed Goldbeter,
A minimal cascade model for the mitotic oscillator involving cyclin and cdc2 kinase.
1991,
Pubmed Goldbeter,
Arresting the mitotic oscillator and the control of cell proliferation: insights from a cascade model for cdc2 kinase activation.
1996,
Pubmed Kalfalah,
Spatio-temporal regulation of the human licensing factor Cdc6 in replication and mitosis.
2015,
Pubmed Kar,
Exploring the roles of noise in the eukaryotic cell cycle.
2009,
Pubmed Li,
A mathematical model for cell size control in fission yeast.
2010,
Pubmed Mogessie,
Assembly and Positioning of the Oocyte Meiotic Spindle.
2018,
Pubmed MONOD,
ON THE NATURE OF ALLOSTERIC TRANSITIONS: A PLAUSIBLE MODEL.
1965,
Pubmed Mura,
Stochastic Petri Net extension of a yeast cell cycle model.
2008,
Pubmed Narasimhachar,
Cdc6 is required for meiotic spindle assembly in Xenopus oocytes.
2012,
Pubmed
,
Xenbase Novak,
Modeling the control of DNA replication in fission yeast.
1997,
Pubmed Novak,
Numerical analysis of a comprehensive model of M-phase control in Xenopus oocyte extracts and intact embryos.
1993,
Pubmed
,
Xenbase Okabe,
Stable stochastic dynamics in yeast cell cycle.
2007,
Pubmed Pérez-Mongiovi,
A propagated wave of MPF activation accompanies surface contraction waves at first mitosis in Xenopus.
1998,
Pubmed
,
Xenbase Pomerening,
Building a cell cycle oscillator: hysteresis and bistability in the activation of Cdc2.
2003,
Pubmed
,
Xenbase Pomerening,
Systems-level dissection of the cell-cycle oscillator: bypassing positive feedback produces damped oscillations.
2005,
Pubmed
,
Xenbase Roeles,
Actin-microtubule interplay coordinates spindle assembly in human oocytes.
2019,
Pubmed Srividhya,
A simple time delay model for eukaryotic cell cycle.
2006,
Pubmed Trunnell,
Ultrasensitivity in the Regulation of Cdc25C by Cdk1.
2011,
Pubmed
,
Xenbase Vigneron,
Cyclin A-cdk1-Dependent Phosphorylation of Bora Is the Triggering Factor Promoting Mitotic Entry.
2018,
Pubmed
,
Xenbase Walter,
Induction of a G2-phase arrest in Xenopus egg extracts by activation of p42 mitogen-activated protein kinase.
1997,
Pubmed
,
Xenbase