XB-ART-56502
Am J Hum Genet
2019 Feb 07;1042:229-245. doi: 10.1016/j.ajhg.2018.12.009.
Show Gene links
Show Anatomy links
Lack of GAS2L2 Causes PCD by Impairing Cilia Orientation and Mucociliary Clearance.
Bustamante-Marin XM, Yin WN, Sears PR, Werner ME, Brotslaw EJ, Mitchell BJ, Jania CM, Zeman KL, Rogers TD, Herring LE, Refabért L, Thomas L, Amselem S, Escudier E, Legendre M, Grubb BR, Knowles MR, Zariwala MA, Ostrowski LE.
???displayArticle.abstract???
Primary ciliary dyskinesia (PCD) is a genetic disorder in which impaired ciliary function leads to chronic airway disease. Exome sequencing of a PCD subject identified an apparent homozygous frameshift variant, c.887_890delTAAG (p.Val296Glyfs∗13), in exon 5; this frameshift introduces a stop codon in amino acid 308 of the growth arrest-specific protein 2-like 2 (GAS2L2). Further genetic screening of unrelated PCD subjects identified a second proband with a compound heterozygous variant carrying the identical frameshift variant and a large deletion (c.867_∗343+1207del; p.?) starting in exon 5. Both individuals had clinical features of PCD but normal ciliary axoneme structure. In this research, using human nasal cells, mouse models, and X.laevis embryos, we show that GAS2L2 is abundant at the apical surface of ciliated cells, where it localizes with basal bodies, basal feet, rootlets, and actin filaments. Cultured GAS2L2-deficient nasal epithelial cells from one of the affected individuals showed defects in ciliary orientation and had an asynchronous and hyperkinetic (GAS2L2-deficient = 19.8 Hz versus control = 15.8 Hz) ciliary-beat pattern. These results were recapitulated in Gas2l2-/- mouse tracheal epithelial cell (mTEC) cultures and in X. laevis embryos treated with Gas2l2 morpholinos. In mice, the absence of Gas2l2 caused neonatal death, and the conditional deletion of Gas2l2 impaired mucociliary clearance (MCC) and led to mucus accumulation. These results show that a pathogenic variant in GAS2L2 causes a genetic defect in ciliary orientation and impairs MCC and results in PCD.
???displayArticle.pubmedLink??? 30665704
???displayArticle.pmcLink??? PMC6372263
???displayArticle.link??? Am J Hum Genet
???displayArticle.grants??? [+]
R01 HL117836 NHLBI NIH HHS , P30 CA016086 NCI NIH HHS , R01 HL071798 NHLBI NIH HHS , UM1 HG006504 NHGRI NIH HHS , U54 HG006493 NHGRI NIH HHS , S10 OD018521 NIH HHS , HHSN268201100037C NHLBI NIH HHS , UL1 TR000083 NCATS NIH HHS , U54 HL096458 NHLBI NIH HHS , R01 GM089970 NIGMS NIH HHS , UM1 HG006493 NHGRI NIH HHS , P30 DK065988 NIDDK NIH HHS , UC2 HL102926 NHLBI NIH HHS , RC2 HL102926 NHLBI NIH HHS
Species referenced: Xenopus laevis
Genes referenced: cntrl crocc efnb3 gas2 gas2l1 gas2l2 gas2l3 hbe1 mcc muc5b pcbd1 rho she tbp tgfbi tubg1
???displayArticle.morpholinos??? gas2l2 MO1 gas2l2 MO2
???displayArticle.disOnts??? primary ciliary dyskinesia
???displayArticle.omims??? CILIARY DYSKINESIA, PRIMARY, 1; CILD1
Phenotypes: Xla Wt + gas2l2 MO1/2 (ventral)(Fig. 6 CC') [+]
???attribute.lit??? ???displayArticles.show???
|
|
Figure 1. GAS2L2 Pathogenic Variants in Individuals with PCD (A) Segregation analysis of GAS2L2 genetic variants found in family UNC-362 (c.887_890delTAAG [p. Val296Glyfsâ13]) and in family DC-630 (c.887_890delTAAG;867_â343+1207del [p.Val296Glyfsâ13;?]). Filled symbols indicate PCD-affected individuals. In family UNC-362, individual 2-I is a heterozygous carrier, individual 2-II died at age 5 years as a result of a ruptured appendicitis. Individual 2-III was a lifelong smoker and died of lung cancer at â¼55 years. Individual 2-VI is proband PCD-1367. Individual 2-VII was a term neonate suspected to have had PCD as a result of neonatal respiratory distress and severe hypoxemia. She died at 2 weeks. Individual 2-VIII is suspected to have had PCD as a result of phenotypic features including daily cough and bronchiectasis at age 10 years with subsequent lobectomy. He passed away from lymphoma at 50+ years. (B) A transmission electron micrograph of axonemal cross sections of nasal epithelium from both probands shows the central pair (brown arrowhead) surrounded by nine microtubule doublets. Outer dynein arms (blue arrowhead) and inner dynein arms (black arrowhead) project from each doublet normally. (C) Schematic representation of the GAS2L2 variants found in the PCD-affected individuals. The top panel shows normal exon-intron structure, the middle panel shows the small four-nucleotide deletion (c.887_890del) that introduces an early stop codon, and the bottom panel shows the large deletion (c.867_â343+1207del) that is also located in exon 5. Red boxes indicate the coding exons, patterned boxes indicate out-of-frame sequence, and gray boxes indicate the 5â² and 3â² UTRs. (D) Schematic representation of GAS2L2 structure. It contains a calponin homology (CH, blue) domain and a GAS2-related domain (GAR, green), which might mediate binding to the actin cytoskeleton and MT, respectively. Conserved SxIP motifs for interaction with EB proteins are indicated in orange. The location of the mutations is indicated by the red arrows. The small deletion induces a frameshift variant that introduces a stop codon in amino acid 308. The large deletion disrupts the protein after the GAR domain. |
|
|
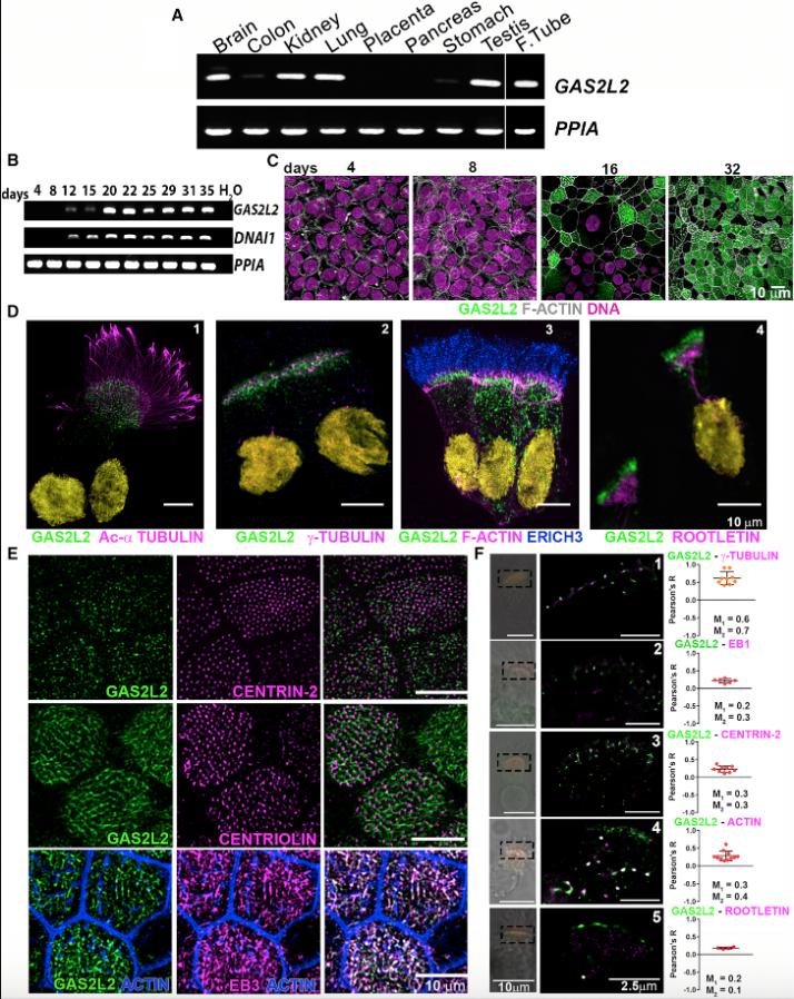
Figure 2. Expression and Localization of GAS2L2 (A) Total RNA from different human tissues was used for determining the expression of GAS2L2. PPIA was used as a reference. (B) Expression of GAS2L2 in normal HBE cells. Total RNA was extracted at the different indicated days of ALI culture. The expression of GAS2L2 correlated with the expression of DNAI1, a ciliated-cell-specific gene. PPIA was used as a reference. (C) Whole-mount immunofluorescence. HBE cultures were fixed at different days during the differentiation of airway cells and stained for actin filaments (gray) and GAS2L2 (green), and nuclei (magenta) were labeled with Hoechst 33342. GAS2L2 was not detected in undifferentiated cells (days four through eight). It was observed in the cytoplasm of HBE cells (day 16), and it was strongly present in fully differentiated cultures (day 32). (D) Isolated cell immunofluorescence. Cells were stained for GAS2L2 in green and in magenta: (1) the ciliary axoneme marker Acetylated-αtubulin; (2) basal-body marker γ-tubulin; (3) actin filaments and ERICH3 (blue), a ciliary axoneme marker; and (4) the rootlet marker rootletin. Nuclei (yellow) were labeled with Hoechst 33342. (E) Whole-mount culture immunofluorescence. GAS2L2 is closely associated with centrin-2 (top panel) and centriolin (middle panel). GAS2L2 strongly localizes with EB3 (bottom panel). (F) Single-molecule detection using GSD super-resolution microscopy showing representative images of cells stained with GAS2L2 (green) and in magenta: (1) γ-tubulin, (2) EB1, (3) centrin-2, (4) actin, and (5) rootletin. The boxed area in the bright-field image was scanned in GSD mode. Pearson coefficients for each analyzed cell are represented in the graph (n ⥠4). The average Manders coefficient for GAS2L2 (M1) and the partner protein (M2) are indicated. |
|
|
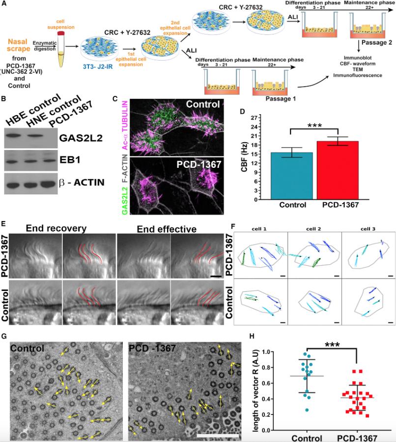
Figure 3. The Absence of GAS2L2 Causes a Defective Ciliary Beat (A) Nasal epithelial cells from individual PCD-1367 (family UNC-362, 2-VI) and a control were dissociated into single cells. The HNE cells were conditionally reprogramed and expanded by co-culture with irradiated 3T3J2 fibroblasts for one to two passages in the presence of Y-27632, a selective inhibitor of Rho-associated protein kinase (ROCK). After expansion, we cultured the HNE cells at the ALI to conduct multiple assays. (B and C) The absence of GAS2L2 in PCD-1367 was confirmed by immunoblot and immunofluorescence. (D) The CBF in GAS2L2-deficient cells was hyperkinetic in comparison to controls (n = 6; data are represented as the mean + SD; Studentâs t test, âââp = 0.0002). (E) High-resolution videos of ciliated cells were observed and showed a normal waveform pattern of ciliary beat in control and GAS2L2-deficient cells. The images represent a time point of the cilia seen in profile at end recovery (left panels) and end effective positions (right panels). For each position, a panel showing the manual tracing of the cilia (highlighted in red) is shown. (n = 4; the scale bar represents 4 μm). (F) Direction of ciliary beat. Four to five cilia were tracked manually in three individual cells. The black dot represents the position at the end recovery phase. The direction of the ciliary beat was plotted on an X-Y graph (the scale bar represents 2 μm). (G) Representative electron micrograph showing the analysis of alignment of the basal body and basal foot in control cells (n = 14) and GAS2L2-deficient cells (n = 22). The arrows in each micrograph are pointing in the direction of the basal foot tip (the scale bar represents 2 μm). (H) The length of the vector (0 < R < 1) for each cell is represented in the graph. The average length of the vector was significantly shorter in GAS2L2-deficient nasal ciliated cells than in control cells (data are expressed as the mean + SD; Studentâs t test, âââp = 0.0004). |
|
|
Figure 4. Deletion of Gas2l2 In Vivo Causes a Lethal Trait in Mice (A) The knockout-first allele contains an IRES:lacZ and a promoter-driven neo cassette inserted into an intron of Gas2l2, disrupting Gas2l2 expression.53 See Material and Methods for details. (B) From the Gas2l2+/â Ã Gas2l2+/â crosses, 265 mice survived; of these, two were homozygous. (C) Histological head sections of the two Gas2l2â/â and control mice at P14 and P21. The heads were stained with AB-PAS, which revealed severe mucus accumulation in the sinuses of both Gas2l2â/â mice (arrows). Abbreviations are as follows: ET, ethmoturbinates; MS, maxillary sinus; and NC, nasal cavity. (D) Situs ambiguous was observed in three out of six Gas2l2â/â mouse embryos dissected at 18.5 dpc. Dextrocardia was clearly observed as the apex of the heart (yellow arrow head) was oriented to the right side of the body axis. Abbreviations are as follows: RV, right ventricle; LV, left ventricle; RA, right atrium; LA, left atrium; Ao, Aorta; PT, pulmonary trunk; and OFT, out-flow tract. |
|
|
Figure 5. Absence of GAS2L2 in Mouse Tracheal Ciliated Cells Affects CBF and Ciliary Orientation (A) Detection of GAS2L2 in tracheal ciliated cells from a wild-type mouse by immunofluorescence. Tracheal sections were stained for GAS2L2 (green) and Acetylated-α tubulin (magenta). Nuclei (gray) were labeled with Hoechst 33342. (B) The CBF in Gas2l2â/â mTEC cells was hyperkinetic in comparison to control (n = 9; data are represented as the mean + SD; Studentâs t test, ââp = 0.0033). (C) Representative electron micrographs showing the analysis of alignment of the basal body and basal foot in cells from Gas2l2+/+ (n = 8) and Gas2l2â/â (n = 8) cultures. The scale bar represents 2 μm. (D) The length of the vector (0 < R < 1) for each cell is represented in the graph. The average length of the vector was significantly shorter in Gas2l2â/â ciliated cells than in control cells (data are expressed as the mean + SD; Studentâs t test, ââp = 0.0232). (E) Normal distribution of basal bodies in wild-type and Gas2l2â/â mTEC cells. |
|
|
Figure 6. Absence of Gas2l2 in X. laevis Affects Cilia Rotational Polarity (A) Detection of Gas2l2 in a wild-type skin ciliated cell by immunofluorescence. (B and C) Representative immunofluorescence images visualizing basal bodies (Clamp-GFP) and rootlet (Centrin 4-RFP) to score basal body-rootlet alignment. (Bâ² and Câ²) Alignment of the basal body and rootlet in control-MO (n = 19, mean vector, black arrow, r = 0.98, CSD = 11.5°) and Gas2l2-MO (n = 21, r = 0.67, CSD = 51.2). (D) The vector length (R) of each analyzed cell is represented in the graph. The average length of the vector was significantly shorter in Gas2l2-MO (R = 0.5884 ± 0.1259) cells than in controls (R = 0.836 ± 0.0847). The introduction of human GAS2L2 mRNA in morpholino-treated embryos (GAS2L2-R) rescued the phenotype (n = 23, R = 0.7728 ± 0.1322) (ANOVA, multiple comparison, p < 0.0001). |
|
|
Figure 7. Partial Deletion of Gas2l2 in Mice Induces a PCD-like Phenotype (A) Schematic representation of the generation of Gas2l2-conditional-KO mouse. See Material and Methods for details. (B) Reduced expression of Gas2l2 was confirmed by RT-PCR with RNA extracted from trachea rings. Tbp was used as reference for normalization. (C) Representative micro-CT scan and AB-PAS histology of animal heads after 90 days of treatment. Mucus accumulation in the turbinate (arrow head) and increased volume of the sinuses (arrow) was observed in the conditional-KO mice but not in the control. Abbreviations are as follows: ET, ethmoturbinates; MS, maxillary sinus; and NC, nasal cavity. (D) Measurement of total nasal-cavity air space in all the animals (n = 41) included in these experiments. A significant increase in nasal air space in the conditional-KO mice (red line) compared to controls (black line) was first observed at 60 days after treatment (each data point corresponds to the mean + SD; ââp = 0.0013; âââp = 0.0003, Studentâs t test, Welch-corrected). |
|
|
Figure 8. Deletion of Gas2l2 Affects Mucociliary Clearance in Mice (A) Representative scintigraphy images of real-time measurements of nasal clearance in mice via Technetium-99. Radiolabeled particles were delivered into the nose (left panel). The clearance was recorded over time (middle and right panels) with a gamma camera. (B) Cumulative nasal clearance in Gas2l2-conditional-KO (n = 21), controls (n = 20), and Dnaic1â/â (n = 3) treated with TMX. In the Gas2l2-conditional-KO two groups were observed: a group with normal clearance (brown squares, n = 12) and a group with impaired clearance (red squares, n = 9). (C) Correlation between the change in MCC in Gas2l2-conditional-KO mice relative to controls and ÎV in the two groups of Gas2l2-conditional-KO mice (r = â0.7151, p = 0.0018). (D) Time-lapse images of 600 frames (5 frames/s) representing the nasopharyngeal clearance of fluorescence beads in control and Gas2l2-conditional-KO mice (the scale bar represents 0.5 mm). |
|
|
Figure S1: Sanger sequencing of pathogenic genetic variants discovered in GAS2L2. (A) Sequencing of pathogenic variant [c.887_890delTAAG (p.Val296Glyfs*13)] in exon 5 of GAS2L2 (NM_139285.3, Chr.17q12) in affected subject PCD-1367 (2-IV) of family UNC-362, (top), heterozygous (middle) and wild type (bottom). The variant (filled diamond) induces a frameshift in the gene sequence leading to a stop codon in amino acid 308 during translation. (B) Sequencing of compound heterozygous variants [c.[887_890del];[867_*343+1207del], p.[(Val296Glyfs*13)] ;(0?)] in exon 5 of GAS2L2 in affected subject DCP-1040 of family DC-630, proband 2-1. As both deletions overlap, c.887_890del was seen as hemizygote; allele in trans of 867_*343+1207del was not co-amplified because of higher amplicon size (3,931 bp compared to 267 bp for the 867_*343+1207del allele PCR product). Base sequences, amino acid sequences, and codon numbers are shown. Mutated amino acids are represented by red fonts. |
|
|
Figure S2: Proband DCP-1040 is an obligatory compound heterozygous. (A) Breakpoints of the c.867_*343+1207del large deletion (3,931 nucleotides) in GAS2L2. Panels show overlapping read sequences aligned on RASL10B (upper) or GAS2L2 (lower). The 5’-breakpoint localizes within GAS2L2 exon 5 and 3’-end is within the 3’UTR of RASL10B. The lower panel also shows 7 reads encompassing the 4-nucleotide c.887_890del GAS2L2 deletion, which demonstrates the compound heterozygous genotype. Parallel sequencing data are shown as not reverse-complemented in the IGV viewer. (B) GAS2L2 copy-number variation analysis in subject DCP-1040 by parallel sequencing depth ratio analysis. Plot shows normalized depth ratio for 24 subjects analyzed within the same run. Mean depth for each capture probe was first normalized for each subject against the contribution of each subject to the run global depth. For each probe, the mean of the normalized depth ratio was calculated and adjusted to 1. Each point corresponds to the depth ratio of each controls (n= 23 grey symbols) or subject DCP1040 (red symbols). Error bars show the standard error of the mean. Exon 6, which is a large exon, was captured by two probes (Ex6-a and Ex6-b). Data highlight a heterozygous loss of most of exon 5 and entire exon 6. |
|
|
Figure S3: GAS2L2 is not expressed in airway secretory cells: Normal HBE cell were cultured at ALI and whole cultures were stained for GAS2L2 (green) and A) CC10, a club cell specific marker (n=3) or B) MUC5B a goblet cell specific marker (n=3). |
|
|
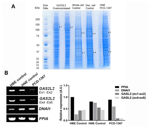
Figure S4: Detection of GAS2L2 in HNE cells from subject PCD-1367. (A) Separation of proteins for GAS2L2 targeted proteomics analysis. Proteins were separated on a 4-12% gradient polyacrylamide gel as described in supplementary methods and stained with Coomassie blue to visualize proteins. The gel was cut into the boxed sections for analysis by mass spectrometry. (B) Total RNA was isolated from cultured control HBE cells, control HNE cells, and PCD HNE cells (PCD1367). RT-PCR and corresponding normalization confirmed decreased expression of GAS2L2 in PCD HNE cells. |
|
|
Figure S5: Normal waveform of ciliary beat in GAS2L2 deficient cells. High-resolution videos of control and PCD ciliated cells were observed and the waveform was traced manually. The images represent a time point of the cilia seen in profile during the end recovery (left panels) and end effective positions (right panels). For each stroke position, a panel highlighting the cilia in red is shown. Scale bar, 4 µm |
|
|
Figure S6: Expression of Gas2l2 in mouse tissue and the effects of lack of Gas2l2 on Mendelian distribution. (A) β-galactosidase staining of different mouse tissue. The whole tissue section is shown in the left panel. Positive β-galactosidase staining was observed in tissues from Gas2l2+/- mice carrying the LacZ reporter (middle panel). No staining was observed in Gas2l2+/+ mice (negative control, right panel). (B) Total RNA from different mouse tissues was extracted and the expression of Gas2l2 was evaluated by RT-PCR. Reference, β-Actin. (C) Inheritance ratio in Gas2l2+/- cross follows Mendelian distribution. |
|
|
Figure S7: Confirmation of the absence of Gas2l2. (A) Total RNA was isolated from embryonic mTEC cultures. RT-PCR confirmed the absence of Gas2l2 expression in Gas2l2-/- cultures. (B) Immunofluorescence of X. laevis embryos stained for Gas2l2 (green) and gamma-Tubulin to visualize basal bodies (magenta). X. laevis embryos treated with Gas2l2-MO had reduced positive staining for Gas2l2. |
|
|
Figure S8: mTEC cultures from Gas2l2-/- :R26CreER/+ mice had affected ciliary beat and orientation. (A) RT-PCR confirmed the spontaneous deletion of Gas2l2 in Gas2l2-/- :R26CreER/+ mice. Mice with 100% deletion did not survive. (B) The deletion of Gas2l2 in mTEC cultures treated with tamoxifen (TMX) was corroborated by RT-PCR. (C) The CBF in Gas2l2-/- :R26CreER/+ mTEC cultures treated with TMX was hyperkinetic compared to control (n = 3 biological replicates, 3 technical replicates each. ** p = 0.0019, * p < 0.05). (D) The orientation of basal body-basal foot was scored in EM images. The length of the vector (0< R <1) for each cells is represented in the graph. The average length of the vector was shorter in Gas2l2-/- :R26CreER/+ ciliated cells treated with TMX compared to control cells. |
|
|
Figure S9: Confirmation of partial deletion of Gas2l2. Trachea sections of control and Gas2l2 conditional-KO mice treated with TMX were stained for GAS2L2 (green), Acetylated- α TUBULIN (magenta), and DNA (gray) (left panels). In the Gas2l2 conditional-KO two patterns of staining were observed: mice with reduced positive staining for GAS2L2 (middle panel) and mice with close to normal positive staining (bottom panel). The corresponding negative control using anti-rabbit-IgG is shown (right panels). |
References [+] :
Au,
GAS2L1 Is a Centriole-Associated Protein Required for Centrosome Dynamics and Disjunction.
2017, Pubmed
Au, GAS2L1 Is a Centriole-Associated Protein Required for Centrosome Dynamics and Disjunction. 2017, Pubmed
Baum, Mucociliary clearance from central airways in patients with excessive sputum production with and without primary ciliary dyskinesia. 1990, Pubmed
Beydon, Technical and practical issues for tidal breathing measurements of nasal nitric oxide in children. 2015, Pubmed
Blackburn, Quantitative Proteomic Analysis of Human Airway Cilia Identifies Previously Uncharacterized Proteins of High Abundance. 2017, Pubmed
Bonnefoy, Biallelic Mutations in LRRC56, Encoding a Protein Associated with Intraflagellar Transport, Cause Mucociliary Clearance and Laterality Defects. 2018, Pubmed
Brancolini, Microfilament reorganization during apoptosis: the role of Gas2, a possible substrate for ICE-like proteases. 1995, Pubmed
Bukowy-Bieryłło, RPGR mutations might cause reduced orientation of respiratory cilia. 2013, Pubmed
Bustamante-Marin, Cilia and Mucociliary Clearance. 2017, Pubmed
Chilvers, Ciliary beat pattern is associated with specific ultrastructural defects in primary ciliary dyskinesia. 2003, Pubmed
Clare, Basal foot MTOC organizes pillar MTs required for coordination of beating cilia. 2014, Pubmed
Collavin, cDNA characterization and chromosome mapping of the human GAS2 gene. 1998, Pubmed
Dabholkar, Correlation of nasal nitric oxide measurement with computed tomography findings in chronic rhinosinusitis. 2014, Pubmed
Day, Disease gene characterization through large-scale co-expression analysis. 2009, Pubmed
Desmond, Discovery of epigenetically silenced genes in acute myeloid leukemias. 2007, Pubmed
Dunn, A practical guide to evaluating colocalization in biological microscopy. 2011, Pubmed
Edelbusch, Mutation of serine/threonine protein kinase 36 (STK36) causes primary ciliary dyskinesia with a central pair defect. 2017, Pubmed
El Khouri, Mutations in DNAJB13, Encoding an HSP40 Family Member, Cause Primary Ciliary Dyskinesia and Male Infertility. 2016, Pubmed
Fassad, C11orf70 Mutations Disrupting the Intraflagellar Transport-Dependent Assembly of Multiple Axonemal Dyneins Cause Primary Ciliary Dyskinesia. 2018, Pubmed
Finn, Strain-dependent brain defects in mouse models of primary ciliary dyskinesia with mutations in Pcdp1 and Spef2. 2014, Pubmed
Fulcher, Human nasal and tracheo-bronchial respiratory epithelial cell culture. 2013, Pubmed
Gamper, GAR22: a novel target gene of thyroid hormone receptor causes growth inhibition in human erythroid cells. 2009, Pubmed
Gentzsch, Pharmacological Rescue of Conditionally Reprogrammed Cystic Fibrosis Bronchial Epithelial Cells. 2017, Pubmed
Goriounov, Protein products of human Gas2-related genes on chromosomes 17 and 22 (hGAR17 and hGAR22) associate with both microfilaments and microtubules. 2003, Pubmed
Grubb, Reduced mucociliary clearance in old mice is associated with a decrease in Muc5b mucin. 2016, Pubmed
Hayashi, Efficient recombination in diverse tissues by a tamoxifen-inducible form of Cre: a tool for temporally regulated gene activation/inactivation in the mouse. 2002, Pubmed
He, Selection of housekeeping genes for real-time PCR in atopic human bronchial epithelial cells. 2008, Pubmed
Höben, Mutations in C11orf70 Cause Primary Ciliary Dyskinesia with Randomization of Left/Right Body Asymmetry Due to Defects of Outer and Inner Dynein Arms. 2018, Pubmed
Horani, CCDC65 mutation causes primary ciliary dyskinesia with normal ultrastructure and hyperkinetic cilia. 2013, Pubmed
Hua, Noninvasive real-time measurement of nasal mucociliary clearance in mice by pinhole gamma scintigraphy. 2010, Pubmed
Ibañez-Tallon, Loss of function of axonemal dynein Mdnah5 causes primary ciliary dyskinesia and hydrocephalus. 2002, Pubmed
Jiang, A Proteome-wide screen for mammalian SxIP motif-containing microtubule plus-end tracking proteins. 2012, Pubmed
Knowles, Mutations in SPAG1 cause primary ciliary dyskinesia associated with defective outer and inner dynein arms. 2013, Pubmed
Knowles, Primary Ciliary Dyskinesia. 2016, Pubmed
Knowles, Mutations in RSPH1 cause primary ciliary dyskinesia with a unique clinical and ciliary phenotype. 2014, Pubmed
Kunimoto, Coordinated ciliary beating requires Odf2-mediated polarization of basal bodies via basal feet. 2012, Pubmed
Lee, Riding the wave of ependymal cilia: genetic susceptibility to hydrocephalus in primary ciliary dyskinesia. 2013, Pubmed
Leigh, Standardizing nasal nitric oxide measurement as a test for primary ciliary dyskinesia. 2013, Pubmed
Leigh, Loss of cilia and altered phenotypic expression of ciliated cells after acute sulfur dioxide exposure. 1992, Pubmed
Lek, Analysis of protein-coding genetic variation in 60,706 humans. 2016, Pubmed
Lundberg, Nitric oxide and the paranasal sinuses. 2008, Pubmed
Marshall, Basal bodies platforms for building cilia. 2008, Pubmed
Mitchell, A positive feedback mechanism governs the polarity and motion of motile cilia. 2007, Pubmed , Xenbase
Moncada, Nitric oxide: physiology, pathophysiology, and pharmacology. 1991, Pubmed
Müller, Culturing of human nasal epithelial cells at the air liquid interface. 2013, Pubmed
Muthusamy, A knock-in Foxj1(CreERT2::GFP) mouse for recombination in epithelial cells with motile cilia. 2014, Pubmed
Nonaka, Randomization of left-right asymmetry due to loss of nodal cilia generating leftward flow of extraembryonic fluid in mice lacking KIF3B motor protein. 1998, Pubmed
Noone, Effect of aerosolized uridine-5'-triphosphate on airway clearance with cough in patients with primary ciliary dyskinesia. 1999, Pubmed
Olbrich, Loss-of-Function GAS8 Mutations Cause Primary Ciliary Dyskinesia and Disrupt the Nexin-Dynein Regulatory Complex. 2015, Pubmed
Olcese, X-linked primary ciliary dyskinesia due to mutations in the cytoplasmic axonemal dynein assembly factor PIH1D3. 2017, Pubmed
Ostrowski, Restoring ciliary function to differentiated primary ciliary dyskinesia cells with a lentiviral vector. 2014, Pubmed
Ostrowski, Conditional deletion of dnaic1 in a murine model of primary ciliary dyskinesia causes chronic rhinosinusitis. 2010, Pubmed
Paff, Mutations in PIH1D3 Cause X-Linked Primary Ciliary Dyskinesia with Outer and Inner Dynein Arm Defects. 2017, Pubmed
Raidt, Ciliary beat pattern and frequency in genetic variants of primary ciliary dyskinesia. 2014, Pubmed
Rayner, Ciliary disorientation in patients with chronic upper respiratory tract inflammation. 1995, Pubmed
Rayner, Ciliary disorientation alone as a cause of primary ciliary dyskinesia syndrome. 1996, Pubmed
REYNOLDS, The use of lead citrate at high pH as an electron-opaque stain in electron microscopy. 1963, Pubmed
Runer, Effects of nitric oxide on blood flow and mucociliary activity in the human nose. 1998, Pubmed
Rutland, Random ciliary orientation. A cause of respiratory tract disease. 1990, Pubmed
Rutman, Ciliary disorientation: a possible variant of primary ciliary dyskinesia. 1993, Pubmed
Schindelin, Fiji: an open-source platform for biological-image analysis. 2012, Pubmed
Schneider, NIH Image to ImageJ: 25 years of image analysis. 2012, Pubmed
Schwabe, Primary ciliary dyskinesia associated with normal axoneme ultrastructure is caused by DNAH11 mutations. 2008, Pubmed
Sears, Continuous mucociliary transport by primary human airway epithelial cells in vitro. 2015, Pubmed
Shapiro, Diagnosis, monitoring, and treatment of primary ciliary dyskinesia: PCD foundation consensus recommendations based on state of the art review. 2016, Pubmed
Sharaby, Gas2l3 is essential for brain morphogenesis and development. 2014, Pubmed
Skarnes, A conditional knockout resource for the genome-wide study of mouse gene function. 2011, Pubmed
Stroud, Characterization of G2L3 (GAS2-like 3), a new microtubule- and actin-binding protein related to spectraplakins. 2011, Pubmed
Stroud, GAS2-like proteins mediate communication between microtubules and actin through interactions with end-binding proteins. 2014, Pubmed
Vertii, Human basal body basics. 2016, Pubmed
Vladar, Microtubules enable the planar cell polarity of airway cilia. 2012, Pubmed
Wallmeier, TTC25 Deficiency Results in Defects of the Outer Dynein Arm Docking Machinery and Primary Ciliary Dyskinesia with Left-Right Body Asymmetry Randomization. 2016, Pubmed , Xenbase
Werner, Using Xenopus skin to study cilia development and function. 2013, Pubmed , Xenbase
Werner, Actin and microtubules drive differential aspects of planar cell polarity in multiciliated cells. 2011, Pubmed , Xenbase
Wolter, GAS2L3, a target gene of the DREAM complex, is required for proper cytokinesis and genomic stability. 2012, Pubmed
Wu, A novel Gαs-binding protein, Gas-2 like 2, facilitates the signaling of the A2A adenosine receptor. 2013, Pubmed
Xiao, Automatic optimal filament segmentation with sub-pixel accuracy using generalized linear models and B-spline level-sets. 2016, Pubmed
Yang, The ciliary rootlet maintains long-term stability of sensory cilia. 2005, Pubmed
York, Growth Arrest Specific 2 (GAS2) is a Critical Mediator of Germ Cell Cyst Breakdown and Folliculogenesis in Mice. 2016, Pubmed
You, Growth and differentiation of mouse tracheal epithelial cells: selection of a proliferative population. 2002, Pubmed
Yüzbaşioğlu, Assessment of housekeeping genes for use in normalization of real time PCR in skeletal muscle with chronic degenerative changes. 2010, Pubmed
Zhang, Growth-arrest-specific protein 2 inhibits cell division in Xenopus embryos. 2011, Pubmed , Xenbase
Zhou, Growth arrest specific 2 is up-regulated in chronic myeloid leukemia cells and required for their growth. 2014, Pubmed
