Click here to close Hello! We notice that you are using Internet Explorer, which is not supported by Xenbase and may cause the site to display incorrectly. We suggest using a current version of Chrome, FireFox, or Safari.
XB-ART-56490
Cell 2019 Jan 10;1761-2:56-72.e15. doi: 10.1016/j.cell.2018.11.030.
Show Gene links Show Anatomy links

Late Endosomes Act as mRNA Translation Platforms and Sustain Mitochondria in Axons.

Cioni JM, Lin JQ, Holtermann AV, Koppers M, Jakobs MAH, Azizi A, Turner-Bridger B, Shigeoka T, Franze K, Harris WA, Holt CE.


???displayArticle.abstract???
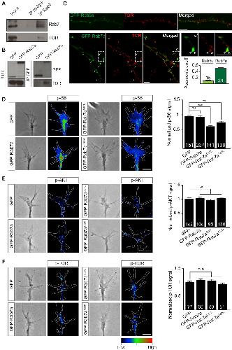
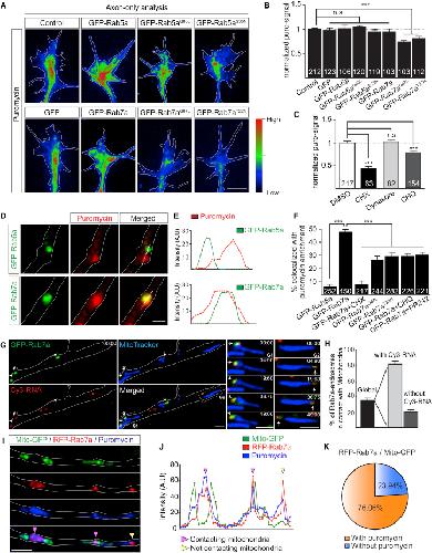
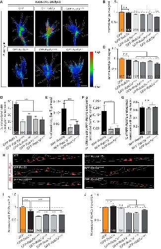
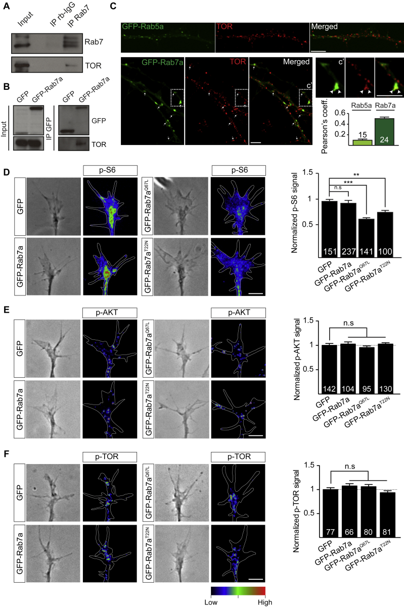
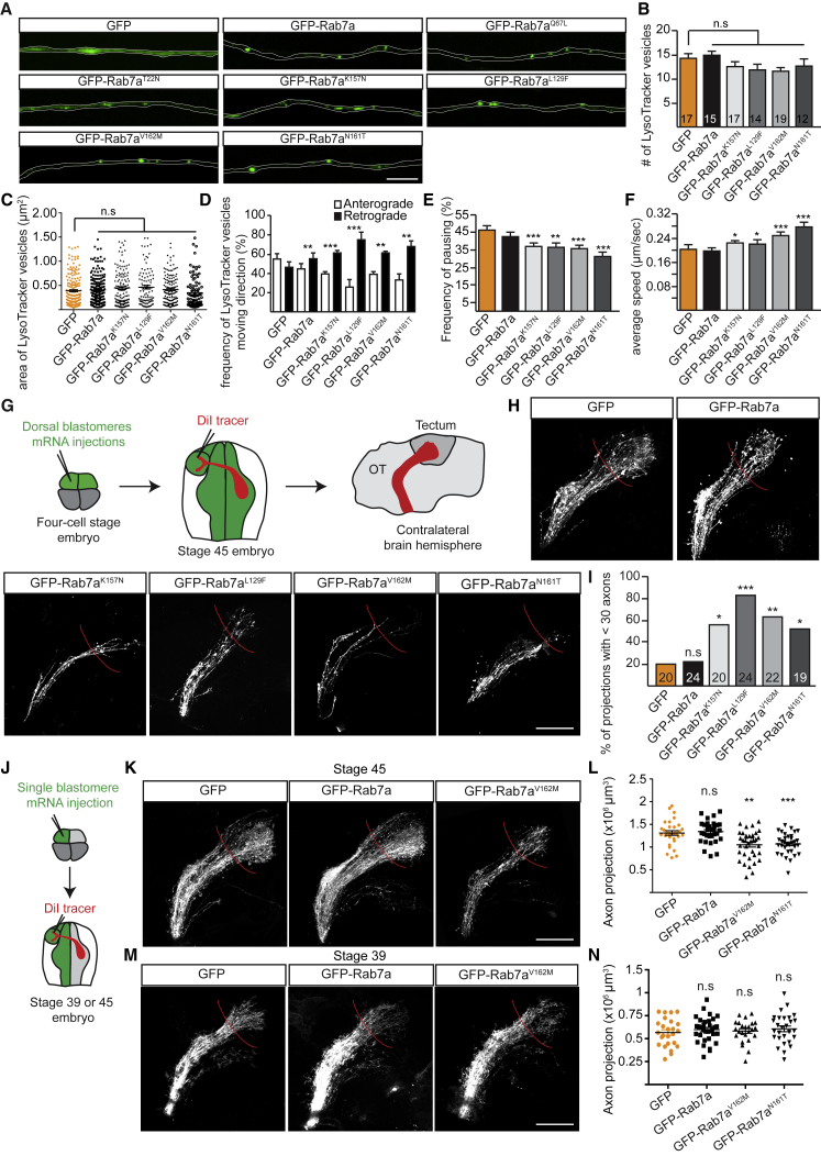
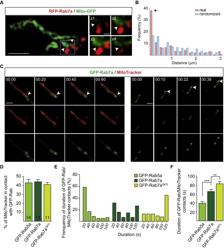
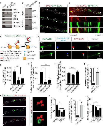
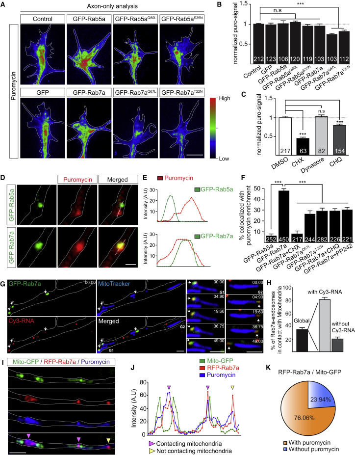
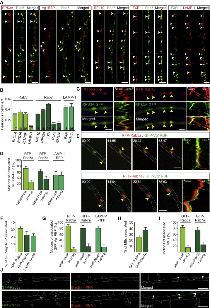
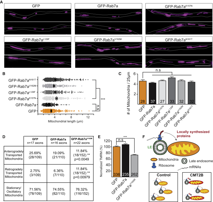
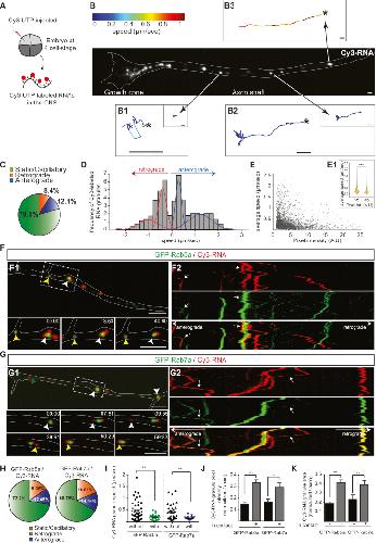
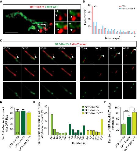
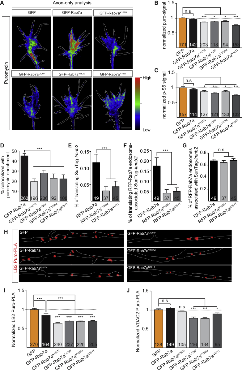
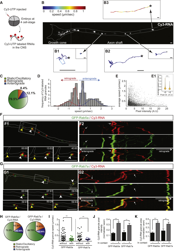
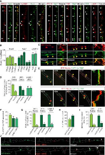
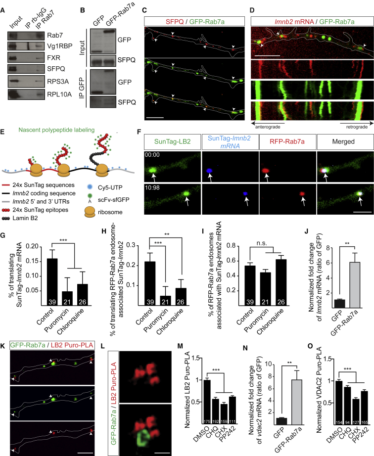
Local translation regulates the axonal proteome, playing an important role in neuronal wiring and axon maintenance. How axonal mRNAs are localized to specific subcellular sites for translation, however, is not understood. Here we report that RNA granules associate with endosomes along the axons of retinal ganglion cells. RNA-bearing Rab7a late endosomes also associate with ribosomes, and real-time translation imaging reveals that they are sites of local protein synthesis. We show that RNA-bearing late endosomes often pause on mitochondria and that mRNAs encoding proteins for mitochondrial function are translated on Rab7a endosomes. Disruption of Rab7a function with Rab7a mutants, including those associated with Charcot-Marie-Tooth type 2B neuropathy, markedly decreases axonal protein synthesis, impairs mitochondrial function, and compromises axonal viability. Our findings thus reveal that late endosomes interact with RNA granules, translation machinery, and mitochondria and suggest that they serve as sites for regulating the supply of nascent pro-survival proteins in axons.

???displayArticle.pubmedLink??? 30612743
???displayArticle.pmcLink??? PMC6333918
???displayArticle.link??? Cell
???displayArticle.grants??? [+]

Species referenced: Xenopus laevis
Genes referenced: igf2bp3 lamp1 mtor nr1h4 rab5a rab7a rpl10a rps3a vdac2
GO keywords: ribonucleoprotein complex

???displayArticle.disOnts??? Charcot-Marie-Tooth disease type 2B
???displayArticle.omims??? CHARCOT-MARIE-TOOTH DISEASE, AXONAL, TYPE 2B; CMT2B

???attribute.lit??? ???displayArticles.show???
References [+] :
Alami, Axonal transport of TDP-43 mRNA granules is impaired by ALS-causing mutations. 2014, Pubmed