Click here to close
Hello! We notice that you are using Internet Explorer, which is not supported by Xenbase and may cause the site to display incorrectly.
We suggest using a current version of Chrome,
FireFox, or Safari.
Dev Growth Differ
2019 Dec 01;619:447-456. doi: 10.1111/dgd.12635.
Show Gene links
Show Anatomy links
Cell type-specific transcriptome analysis unveils secreted signaling molecule genes expressed in apical epithelial cap during appendage regeneration.
Okumura A, Hayashi T, Ebisawa M, Yoshimura M, Sasagawa Y, Nikaido I, Umesono Y, Mochii M.
???displayArticle.abstract???
Wound epidermis (WE) and the apical epithelial cap (AEC) are believed to trigger regeneration of amputated appendages such as limb and tail in amphibians by producing certain secreted signaling molecules. To date, however, only limited information about the molecular signatures of these epidermal structures is available. Here we used a transgenic Xenopus laevis line harboring the enhanced green fluorescent protein (egfp) gene under control of an es1 gene regulatory sequence to isolate WE/AEC cells by performing fluorescence-activated cell sorting during the time course of tail regeneration (day 1, day 2, day 3 and day 4 after amputation). Time-course transcriptome analysis of these isolated WE/AEC cells revealed that more than 8,000 genes, including genes involved in signaling pathways such as those of reactive oxygen species, fibroblast growth factor (FGF), canonical and non-canonical Wnt, transforming growth factor β (TGF β) and Notch, displayed dynamic changes of their expression during tail regeneration. Notably, this approach enabled us to newly identify seven secreted signaling molecule genes (mdk, fstl, slit1, tgfβ1, bmp7.1, angptl2 and egfl6) that are highly expressed in tailAEC cells. Among these genes, five (mdk, fstl, slit1, tgfβ1 and bmp7.1) were also highly expressed in limbAEC cells but the other two (angptl2 and egfl6) are specifically expressed in tailAEC cells. Interestingly, there was no expression of fgf8 in tail WE/AEC cells, whose expression and pivotal role in limbAEC cells have been reported previously. Thus, we identified common and different properties between tail and limbAEC cells.
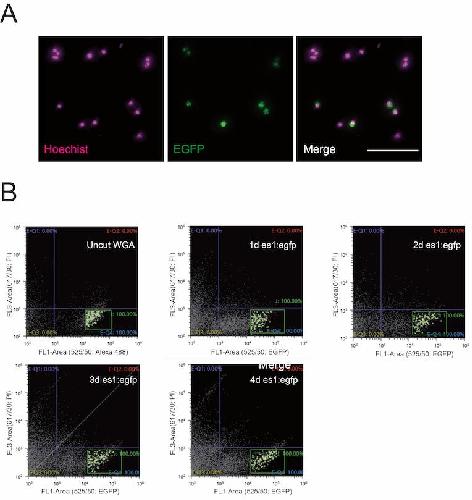
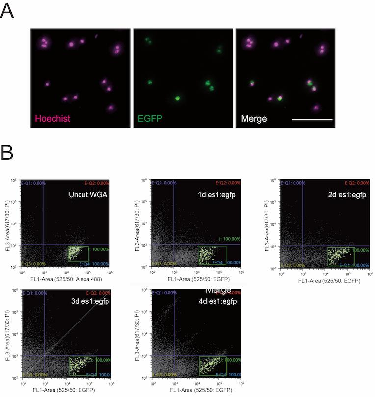
Figure 1. Summary of the transcriptome analysis of es1:EGFPâpositive cells during tail regeneration. (a) Schematic images of regeneration process of tadpoletail in Xenopus laevis. WE (green) covers amputated stump surface within 1 day. The most distal part of the WE overlying the amputated notochord (nc) becomes a multilayer structure, AEC (green), by 2 or 3 dpa. Progenitor and/or stem cells of the stump tissues, including notochord (nc), spinal cord (sc) and muscle (m), migrate, proliferate and differentiate to restore the functional tail, probably under the influence of the AEC. (b) EGFP expression in es1:egfp transgenic tadpole during tail regeneration. Upper panels show EGFP fluorescence images of regenerating tail at the indicated day. Lower panels show normal light images of the same field shown in upper panels. Anterior is to the left, and dorsal is up. Scale bar indicates 500 μm. (c) Experimental scheme of cell sorting and RNAâSeq analysis. One hundred EGFPâpositive cells in triplicate were isolated using a fluorescenceâactivated cell sorter. A cDNA library for each sample was constructed by QuartzâSeq as described in Materials and Methods. Cells from uncut tail were prepared from wildâtype tadpoles incubated with WGAâAlexa 488
Figure 2. Hierarchical clustering and dimensionality reduction of regenerating epidermis. Similarity in gene expression profile for each sample was analyzed by hierarchal clustering and principal component analysis (PCA). Samples with similar gene expression profiles are grouped into a cluster. (a) Summary of the RNA sequencing results. We obtained 8,027 significantly differentially expressed genes (DEGs) from a total of 40,905 mapped genes. (b) Hierarchal clustering of DEGs is shown as a dendrogram with approximately unbiased (au) and bootstrap (bp) values (%). Triplicate for each condition shows a clear cluster. The most significant difference is found between the cluster of uncut samples and the cluster of other samples. (c) PCA map of gene expression data of DEGs. The largest difference along PC1 axis is observed between uncut samples and other samples. The cluster of 1 dpa and 2 dpa samples is separated from the cluster of 3 dpa and 4 dpa samples (Plot color: image, Uncut; image, 1 dpa; image, 2 dpa; image, 3 dpa; image, 4 dpa)
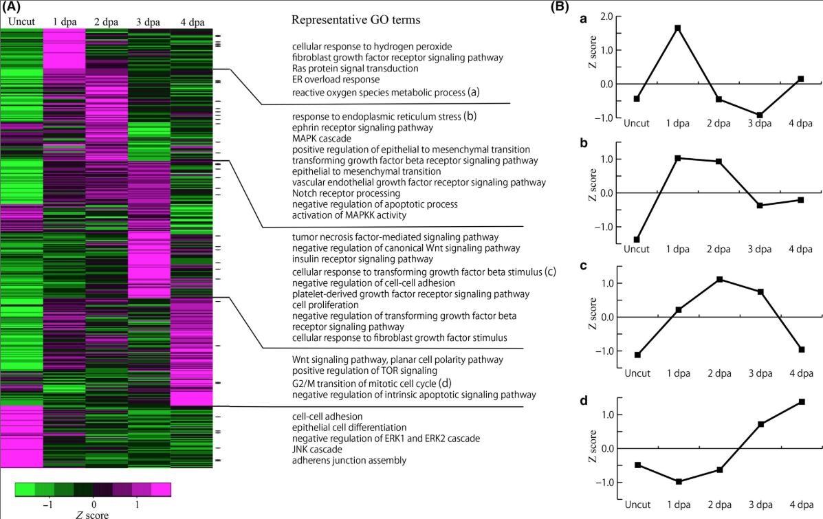
Figure 3. GO enrichment analysis of DEGs. Enrichment of GO terms (biological process) for expressed genes under each condition was analyzed by DAVID. (A) Heatmap showing dynamics of Z‐scores converted from p‐values for each GO term in each condition (left). All of the highly enriched GO terms are indicated. Representative GO terms indicated in the heat map are shown (right). All of the GO terms are listed in Table S2. (B) Graphs showing Z‐score dynamics for representative GO terms indicated in (A). Z‐score indicates dynamics of statistical significance (p‐value) for each GO term.
Figure 4. Expression of genes for potential secreted signaling molecules. (a) Heatmap indicates the relative expression of potential secreted signaling molecule genes with more than 100 TPM in at least any one condition. TPMs are converted to Zâscores. (b) Wholeâmount in situ hybridization using probes for mdk.S and angptl2.S in regenerating tails (left 5 columns) and regenerating limb bud (right column). Arrowheads indicate hybridization signals. Scale bars indicate 500 μm. (c) Section in situ hybridization using a probe for mdk.S. Vertical section of tail (left) and limb bud (right) at 3 dpa were used. Arrowheads indicate hybridization signals. Left side: anterior, Upper side: dorsal. Scale bars indicate 200 μm. (d) Wholeâmount in situ hybridization for fgf8. Expression in regenerating tail (left) and regenerating limb bud (right). Arrowheads indicate hybridization signals. Scale bars indicate 500 µm.
Figure 5. AEC factors and model of their actions. (a) Venn diagram showing potential secreted signaling molecules released from AEC. Regenerating appendage (tail or limb bud) expresses panâAEC factors and appendageâspecific AEC factors in Xenopus. (b) Schematic model showing expression and action of AEC factors in regenerating tail and regenerating limb bud. Under the influence of both panâ and appendageâspecific AEC factors, underlying notochord progenitor cells in tail regenerate express both FGFs and SHH, while blastema in regenerating limb bud expresses SHH to regulate growth and patterning of whole regenerates.
Figure S1. Cell dissociation and cell sorting
Figure S2. Heatmap showing expression of potential secreted signaling molecules.
Figure S3. Whole-mount in situ hybridization in regenerating tail and regenerating limb bud.