XB-ART-56478
Elife
2019 Nov 13;8. doi: 10.7554/eLife.50319.
Show Gene links
Show Anatomy links
Efa6 protects axons and regulates their growth and branching by inhibiting microtubule polymerisation at the cortex.
Qu Y, Hahn I, Lees M, Parkin J, Voelzmann A, Dorey K, Rathbone A, Friel CT, Allan VJ, Okenve-Ramos P, Sanchez-Soriano N, Prokop A.
???displayArticle.abstract???
Cortical collapse factors affect microtubule (MT) dynamics at the plasma membrane. They play important roles in neurons, as suggested by inhibition of axon growth and regeneration through the ARF activator Efa6 in C. elegans, and by neurodevelopmental disorders linked to the mammalian kinesin Kif21A. How cortical collapse factors influence axon growth is little understood. Here we studied them, focussing on the function of Drosophila Efa6 in experimentally and genetically amenable fly neurons. First, we show that Drosophila Efa6 can inhibit MTs directly without interacting molecules via an N-terminal 18 amino acid motif (MT elimination domain/MTED) that binds tubulin and inhibits microtubule growth in vitro and cells. If N-terminal MTED-containing fragments are in the cytoplasm they abolish entire microtubule networks of mouse fibroblasts and whole axons of fly neurons. Full-length Efa6 is membrane-attached, hence primarily blocks MTs in the periphery of fibroblasts, and explorative MTs that have left axonal bundles in neurons. Accordingly, loss of Efa6 causes an increase of explorative MTs: in growth cones they enhance axon growth, in axon shafts they cause excessive branching, as well as atrophy through perturbations of MT bundles. Efa6 over-expression causes the opposite phenotypes. Taken together, our work conceptually links molecular and sub-cellular functions of cortical collapse factors to axon growth regulation and reveals new roles in axon branching and in the prevention of axonal atrophy. Furthermore, the MTED delivers a promising tool that can be used to inhibit MTs in a compartmentalised fashion when fusing it to specifically localising protein domains.
???displayArticle.pubmedLink??? 31718774
???displayArticle.pmcLink??? PMC6884004
???displayArticle.link??? Elife
???displayArticle.grants??? [+]
BB/M007456/1 Biotechnology and Biological Sciences Research Council , BB/J005983/1 Biotechnology and Biological Sciences Research Council , BB/I002448/1 Biotechnology and Biological Sciences Research Council , BB/P020151/1 Biotechnology and Biological Sciences Research Council , BB/L000717/1 Biotechnology and Biological Sciences Research Council , BB/M007553/1 Biotechnology and Biological Sciences Research Council , ECF-2017-247 Leverhulme Trust, VO 2071/1-1 Deutsche Forschungsgemeinschaft, BB/R018960/1 BBSRC, Wellcome Trust , P40 OD018537 NIH HHS
Species referenced: Xenopus
Genes referenced: dlg1 kif2c lgals4.2 mapre1 mapre3 tub ugcg uqcc6
???attribute.lit??? ???displayArticles.show???
|
|
Figure 1. Efa6 is expressed throughout neurons at all developmental stages.(AâB) Late larval CNSs at about 4d after egg lay (L3; A,B) and adult CNSs from 10d old flies (C,D) derived from control wild-type animals (wt) or the Efa6::GFP line (Efa6::GFP), stained for GFP and actin (Phalloidin, only larval preparations); OL, optic lobe; Br, central brain; vNC, ventral nerve cord. (EâI) Images of primary Drosophila neurons at 6HIV or 5DIV (as indicated bottom right), stained for tubulin (magenta) and GFP (green); control neurons are wild-type (wt) or express elav-Gal4-driven nuclear GFP (elav/nl GFP), further neurons are either derived from the endogenously tagged Efa6::GFP line or express Efa6-FL::GFP under the control of sca-Gal4 (sca/Efa6-FL::GFP); asterisks indicate cell bodies and arrows the axon tips. Scale bar in A represents 75 µm in A and B, 130 µm in C and D, 15 µm in E-H, 25 µm in I and E. |
|
|
Figure 2. Efa6 regulates axonal length in primary Drosophila neurons.Examples of primary Drosophila neurons at 6HIV (AâC), all stained for actin (magenta) and tubulin (green); neurons are either wild-type controls (A), Efa6-deficient (B), or expressing Efa6-FL::GFP (C); asterisks indicate cell bodies, arrows point at axon tips; the scale bar in C represents 10 µm. Quantification of axon lengths at 6HIV (D); different genotypes are colour-coded: grey, wild-type controls; blue, different Efa6 loss-of-function conditions; green, neurons over-expressing Efa6; data represent fold-change relative to wild-type controls (indicated as horizontal dashed âctrlâ line); they are shown as single data points and a bar indicating mean ± SEM data; P values from Mann-Whitney tests are given above each column, sample numbers at the bottom of each bar represent individual neurons pooled from at least two replicates, that is experiments conducted on different days. For raw data see Figure 2âsource data 1.Figure 2âsource data 1. Summary of the statistics from Figure 2. |
|
|
Figure 3. Efa6 domain and motif requirements for MT inhibition in neurons and fibroblasts.(A) Schematics of Drosophila melanogaster (Dm) Efa6 (isoform C; CG31158), Caenorhabditis elegans (Ce) Efa6 (isoform Y55D9A.1a) and Homo sapiens (Hs) PSD1 (isoform 201/202; NP_002770.3), illustrating the positions (numbers indicate first and last residues) of the putative PDZ (PSD95-Dlg1-ZO1) domain [expected to anchor to transmembrane proteins (Ponting et al., 1997), but not mediating obvious membrane association in fibroblasts: Figure 3âfigure supplement 6C,D], SxIP/SxLP motifs (SRIP, SQIP, SALP, SSLP), the MT elimination domain (MTED), SEC7 domain, plekstrin homology (PH) domain and coiled-coil domain (CC). (B) Schematics on the left follow the same colour code and show the DmEfa6 constructs used in this study (dashed red lines indicate the last/first residue before/behind truncations). Bar graphs on the right show the impact that transfection of these constructs had on axon loss in primary Drosophila neurons (dark grey in left graph) and on MT loss in fibroblasts (dark grey or black as indicated; for respective images see F and G below). Analogous fibroblast experiments as performed with Drosophila constructs were performed with full length constructs of C. elegans Efa6 and human PSDs (C), with N-terminal constructs (D) or synthetic MTEDs (E) of Dm and CeEfa6 and of human PSD1. Throughout this figure, construct names are highlighted in red for Drosophila, light blue for C. elegans and yellow for Homo sapiens; all graph bars indicate percentages of neurons with/without axons (light/dark grey) and of fibroblasts with normal, reduced or absent MTs (light, medium, dark grey, respectively); numbers in the left end of each bar indicate sample numbers indicating individual cells pooled from at least two replicates, on the right end the P values from Chi2 tests relative to GFP controls; numbers on the right of bars in B compare some constructs to Efa6-FL::GFP, as indicated by black lines. (FâFââ) Primary neurons expressing GFP or Efa6-FL::GFP transgenically and stained for tubulin (asterisks, cell bodies; white arrows, axon tips; open arrow, disintegrated or absent axon). (GâG'') Fibroblasts expressing Efa6-FL::GFP and stained for tubulin; curved arrows indicate areas where MTs are retracted from the cell periphery; grey dots in F-G'' indicate the phenotypic categories for each neuron and fibroblasts, as used for quantitative analyses in the graphs above. Scale bar at bottom of F refers to 10 µm in F and 25 µm in G. For raw data see Figure 3âsource data 1.Figure 3âsource data 1. Summary of the statistics from Figure 3.Figure 3âfigure supplement 1. Localisation of Efa6 constructs in primary neurons.Images show transfected primary Drosophila neurons at 18HIV stained for tubulin (magenta) and GFP (green and in greyscale below the colour image; nomenclature as explained in Figure 3B, but leaving out the â::GFPâ-postfix). Cell bodies are indicated by asterisks, axon tips by arrows. The transfected constructs are indicated top right following the nomenclature explained in Figure 3B. Scale bar in A represents 10 µm for all figures shown. |
|
|
Figure 3âfigure supplement 2. MT inhibition by Efa6-FL is concentration-dependent in fibroblasts.(AâC) Representative images of fibroblasts expressing Efa6-FL::GFP and stained for tubulin (green and magenta, respectively; both shown as single channels in greyscale below the colour image). Images were taken 24 hr after transfection with Efa6-FL::GFP, assessed for GFP intensity (plotted on the ordinate in D). Examples for low, moderate and high expression are given in A, B and C, respectively, and then grouped with respect to their MT phenotypes into 'MTs intact' (light grey), 'moderate MT defects' (medium grey) or 'prominent MT networks gone' (black), as indicated by greyscale circles in the lowest row of A-C and the abscissa of D); red numbers above box plots indicate number of cells contained in each data set. Arrow heads point at GFP accumulation at membrane edges, white curved arrows indicate cell compartments from which MTs have retracted, open arrows point at retraction fibres and the double chevron indicates the nucleus position and signs of nuclear GFP localisation. Scale bar in A represents 10 µm in all images. For raw data see Figure 3âfigure supplement 2âsource data 1.Figure 3âfigure supplement 2âsource data 1. Summary of the statistics from Figure 3âfigure supplement 2. |
|
|
Figure 3âfigure supplement 3. Representative MT phenotypes induced by the different constructs in transfected fibroblasts.Fibroblasts 24 hr after transfection with different control (GFP) or Efa6-derived constructs as indicated top right in each image (nomenclature as explained in Figure 3B, but leaving out the âEfa6â-prefix and â::GFPâ-postfix). Cells were stained for tubulin (black; images shown as inverted greyscale) and classified as 'no MT defects' (light grey), 'moderate MT defects' (medium grey) or 'prominent MT networks gone' (black), as indicated by greyscale boxes bottom left of each image; curved arrows indicate peripheral MT depletion. Each image represents the most prominent phenotype for each respective construct. Scale bar at the bottom right in H represents 25 µm in all images. |
|
|
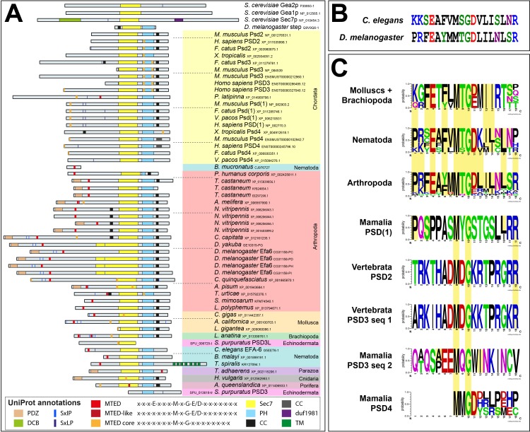
Figure 3—figure supplement 4. Efa6 N-terminal domains vary amongst different phyla.(A) Domain annotations in 56 Efa6 orthologues via EMBL SMART and Uniprot. Phyla are colour-coded as in Figure 3 and Figure 3—figure supplement 5. Note that there is a strong variation of lengths and domain composition in particular of the N-terminus. The putative PDZ domain seems to be a feature mainly of insect versions of Efa6 and is absent from any analysed chordate orthologues; MTED and MTED-like sequences cannot be consistently identified in all Efa6 orthologues and are very divergent in chordate Efa6/PSD versions. SxIP/SxLP sites (flanked by positive charges as would be expected of functional motifs; Honnappa et al., 2009) are found in the N-terminal half of only a subset of Efa6 versions in nematodes (e.g. C. elegans), insects (in particular flies, for example D. melanogaster) and molluscs, and even fewer in chordates; in mouse, alpaca and cat SxIP/SxLP sites are flanked by negative charges. (B) To determine a potential MTED consensus sequence, 37 sequences of molluscs, nematodes, arthropods and putative MTED sequences of mammalian PSD1-4 were grouped according to phylum; consensus sequences were depicted using Berkley’s Weblogo online server (default colour scheme). Amino acid positions identical to D. melanogaster and C. elegans MTED are highlighted (faint yellow). |
|
|
Figure 3âfigure supplement 5. Phylogenetic tree analysis of Efa6.Bayesian phylogenetic analysis of Efa6 orthologues, either full length (A) or their N-terminus (B). Sequences were aligned using Muscle or ClustalO and posterior probabilities and branch lengths calculated using MrBayes. Branch length scale is indicated; blue numbers show posterior probabilities of each branch split. As outgroup for the full length tree, we used Drosophila steppke (step; Hahn et al., 2013). In both full length and N-terminus analyses, chordates (cream colour) split off very early from Efa6 versions of other species, in line with an early speciation event separating both groups before the vertebrate multiplication events took place. Phyla are highlighted in different colours, gene symbols and/or accession numbers are given after the species names. |
|
|
Figure 3âfigure supplement 6. Efa6 constructs localisations in fibroblasts.Images show fibroblasts 24 hr after transfection with control (GFP) or Efa6-derived constructs (nomenclature as explained in Figure 3B, but leaving out the âEfa6â-prefix and â::GFPâ-postfix, as indicated top right); all cells express GFP-tagged Efa6 variants (green) and are stained for either for actin or MTs (magenta) as indicated bottom right; GFP and actin/MTs are shown as single channels in greyscale below the colour images, Double chevrons indicate nuclear localisation, arrow heads membrane localisation apparent at cell edges and curved arrows membrane ruffles. Scale bar in A represents 10 µm in all images. |
|
|
Figure 3âfigure supplement 7. Conserved functions of the Efa6 C-terminus in membrane ruffle formation.(AâE) Representative images of fibroblasts 24 hr after transfection with different constructs (indicated top right): control vector (GFP; A), Efa6-derived constructs (B-D; nomenclature as explained in Figure 3B, but leaving out the â::GFPâ-postfix) or PSD1-FL::GFP (E). All cells were stained for GFP and actin (green and magenta, respectively; both shown as single channels in greyscale below the colour images). To the right of each image, a selected area is displayed with 2.5-fold magnification, showing dotted actin- and GFP-stained ruffles (curved open arrows) in B, D and E, but not A and C. (F) Ruffle formation was quantified and is shown as a bar graph indicating percentages of fibroblasts with/without membrane ruffles (dark/light grey); P values on top of bars are from Chi2 tests relative to GFP controls. As shown, ruffle phenotype was never observed with any N-terminal Efa6 variants but are reproduced with the Efa6-âNterm::GFP variant (comprising the C-terminal Sec7, PH and CC domains; Figure 3B). Scale bar in A represents 10 µM for all fibroblasts shown. For sample numbers and raw data see Figure 3âfigure supplement 7âsource data 1.Figure 3âfigure supplement 7âsource data 1. Summary of the statistics from Figure 3âfigure supplement 7. |
|
|
Figure 4. EFA6 peptide interacts directly with α/β-tubulin and inhibits microtubule growth.(AâC) Fibroblasts co-expressing Eb3::RFP (magenta) together with either GFP (A), Efa6-FL::GFP (B) or Efa6-Nterm::GFP::CAAX (C; all shown in green); images are maximum intensity projections of all frames taken at 1 s intervals during a 120 s live imaging period; stippled areas are shown as 2.5fold magnified insets. Example movies are provided as Animations 1, 2 and 4. (D,E) Quantification of Eb3::RFP comet behaviours deduced from images comparable to those shown in A to C: in D, each data point represents the number of comets that were within a 1 µm range from the perimeter assessed over a 50 μm perimeter stretch, respectively (n = 73 for GFP, 90 for Efa6-FL::GFP and 90 for Efa6-Nterm::GFP::CAAX); in E, each data point represents the distance individual Eb3 comets reached into GFP-positive areas (in B and C assessed in areas of high GFP expression, in A in areas close to the perimeter; n = 224 for GFP, 238 for Efa6-FL::GFP and 197 for Efa6-Nterm::GFP::CAAX). (F) Pull-down of porcine brain tubulin using sepharose beads which were either uncoated, or coated with MTED, with a scrambled version of MTED or with MCAK (in the presence of ADP or the ATP analogue AMPPNP); proteins/peptides were randomly attached via cyanogen bromide coupling of lysines and/or N-terminal amines; quantification data are provided as Figure 4âsource data 1. (G) Fluorescence images of rhodamine-labelled MTs grown in the presence of no peptide, MTED, scrambled MTED or MCAK together with ATP. (H) Quantification of the amount of MT polymer per field of view (n = 10 fields in each case; AU, arbitrary unit). Numbers above plots in D, E and F represent P-values determined via KruskalâWallis one-way ANOVA with post hoc Dunnâs test. Scale bar in A represents 10 µm in A-C and three in G. For raw data see Figure 4âsource data 1.Figure 4âsource data 1. Summary of the statistics from Figure 4.Figure 4âfigure supplement 1. In vitro attempts to resolve the MT inhibition mechanism of Efa6.(A) To determine whether Efa6 directly affects MT stability, we expressed Efa6-âCterm::GFP in Sf9 cells, purified the protein and observed its interaction with MTs using total internal reflection fluorescence (TIRF) microscopy in a low ionic strength buffer (BRB20, 75 mM KCl); the three images on the left show different examples of kymographs of MT lattices decorated with Efa6-âCterm::GFP, which displays a mixture of stationary molecules and diffusive interactions typical of non-translocating MT-associated proteins (Helenius et al., 2006; Hinrichs et al., 2012); bar charts (right) show quantification of the amount of interacting protein: background signal from MTs alone, Efa6-ÎCterm::GFP (20 nM), and the non-translocating kinesin MCAK::GFP (20 nM) as positive control; at the same protein concentration, over 2-fold more molecules of MKAC typically interact with MTs; individual data points represent mean intensity of individual MTs (sample numbers at bottom) and bars represent mean ± SEM; numbers above bars show P values obtained from MannâWhitney Rank Sum statistical analyses. (B) Kymographs (left) show individual fluorescently-labelled GMPCPP-stabilised MTs in vitro (Patel et al., 2016), either alone (MTs only) or in the presence of 14 nM Efa6-ÎCterm::GFP (n = 20) or 40 nM MCAK::GFP; the bar chart (right) quantifies the induced depolymerisation rates (number of analysed MTs at bottom). Using two different purifications of Efa6-ÎCterm::GFP on three separate occasions, we saw no evidence of MT depolymerisation above the basal level of depolymerisation typically observed in these assays, whereas parallel control experiments with mitotic centromere-associated kinesin/MCAK showed MT depolymerisation rates typical of this kinesin. (C) To assess whether MT destabilisation might require additional cytoplasmic factors, we used Xenopus oocyte extracts: phase contrast images show MTs in Xenopus oocyte extracts (after they had been allowed to polymerise for 20 min) and then showing stills from before, 10 s after and 120 s after washing in 20 nM MCAK::GFP (as positive control) or 20 nM Efa6-ÎCterm::GFP; squares outlined by dashed white lines are shown as 2-fold magnified close-ups in the top right corner of each image; MTs clearly vanish upon treatment with MCAK, but counts of MTs did not reveal any obvious effects on MTs with Efa6-ÎCterm::GFP. (D,E) RFP controls and Efa6-Nterm::GFP expression constructs were injected into Xenopus embryos at the 4 cell stage and analysed 24 hr later; only the Efa6 construct caused a strong suppression of cell division, as indicated by the presence of very large cells (arrows) and pigmentation defects (curved arrows) at the site of injection, suggesting that Efa6-Nterm::GFP is functional when expressed in the Xenopus context. Scale bar (in top left image) represents 3 µm in C, and 1400 µm / 350 µm / 140 µm in left/middle/ right images of D and E, respectively. For raw data see Figure 4âfigure supplement 1âsource data 1.Figure 4âfigure supplement 1âsource data 1. Summary of the statistics from Figure 4âfigure supplement 1. |
|
|
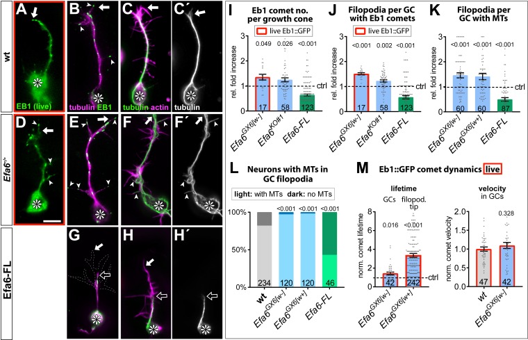
Figure 5. Efa6 regulates MT behaviours in GCs.(AâH') Examples of primary neurons at 6HIV which are either wild-type controls (top), Efa6-deficient (middle) or expressing Efa6-FL::GFP (bottom); neurons were either imaged live for Eb1::GFP (green in A,D) or fixed and labelled for Eb1 and tubulin (B,E,G; as colour-coded) or actin and tubulin (C,F,H; as colour coded; tubulin shown as single channel image on the right); asterisks indicate cell bodies, white arrows the tips of GCs, open arrows the tips of MT bundles, arrow heads filopodial processes containing MTs or Eb1 comets; the GC in G is outlined with a white dashed line; scale bar in D represents 5 µm in all images. (IâM) Quantitative analyses of MT behaviours in GCs, as indicated above each graph. Different genotypes are colour-coded: grey, wild-type controls; blue, different Efa6 loss-of-function conditions; green, neurons over-expressing Efa-FL::GFP. The graph in L shows percentages of neurons without any MTs in shaft filopodia (dark shade) versus neurons with MTs in at least one filopodium (light shade; P values above bars assessed via Chi2 tests), whereas all other graphs show single data points and a bar indicating mean ± SEM, all representing fold-increase relative to wild-type controls (indicated as horizontal dashed âctrlâ line; P values above columns are from Mann-Whitney tests). The control values in M (dashed line) equate to an Eb1 comet life-time of 2.10 s ± 0.24 SEM in filpododia and 5.04 s ± 0.60 SEM in growth cones, and a comet velocity of 0.136 μm/s ± 0.01 SEM. Throughout the figure, sample numbers are shown at the bottom of each bar where each data point represents one GC (IâK), one neuron (L) or one Eb1::GFP comet (M), respectively; in all cases data were pooled from at least two replicates; data obtained from live analyses with Eb1::GFP are framed in red. For raw data see Figure 5âsource data 1.Figure 5âsource data 1. Summary of the statistics from Figure 5. |
|
|
Figure 6. Loss of Efa6 promotes MT entry into axon shaft filopodia.Quantitative analyses of MT behaviours in axon shafts, as indicated above each graph; bars are colour-coded: grey, controls; blue, different Efa6 mutant alleles; green, neurons over-expressing Efa-FL::GFP or Efa6::CAAX::GFP; orange, shot3 mutant allele; red outlines indicate live imaging data, all others were obtained from fixed specimens. (AâC,G) Fold-changes relative to wild-type controls (indicated as horizontal dashed âctrlâ line) shown as single data points and a bar indicating mean ± SEM; P values were obtained via Mann-Whitney tests; control values (dashed line) in B and C equate to an Eb1 comet lifetime of 7.18 s ± 0.35 SEM and a velocity of 0.169 μm/s ± 0.01 SEM; in G the number of shaft filopodia per neuron was divided by the axon length of that same neuron. (DâF) Binary parameters (light versus dark shades as indicated) provided as percentages; P values are given relative to control or between different genotypes (as indicated by black lines); they were obtained via Chi2 tests. Numbers at the bottom of bars indicate sample numbers pooled from at least two replicates, respectively; data points reflect individual Eb1::GFP comets (AâD) or individual neurons (EâG). For raw data see Figure 6âsource data 1.Figure 6âsource data 1. Summary of the statistics from Figure 6. |
|
|
Figure 7. Efa6 regulates axon branching in primary Drosophila neurons and adult fly brains.(AâD) Examples of primary Drosophila neurons at 5DIV, all stained for actin (magenta) and tubulin (green); neurons are either wild-type controls (A), Efa6-deficient (B), expressing Efa6-FL::GFP (C), or expressing Efa6-Nterm::CAAX::GFP (D); asterisks indicate cell bodies, arrows point at axon tips, arrow heads at axon branches, the curved arrow at an area of MT disorganisation; the scale bar in C represents 20 µm in A-D. (E) Quantification of axonal branch numbers; different genotypes are colour-coded: grey, wild-type controls; blue, Efa6 loss-of-function; green, neurons over-expressing Efa6 variants; data represent fold-change relative to wild-type controls (indicated as horizontal dashed âctrlâ line); each neuron is shown as a single data point (sample number at bottom of bar) together with the mean ± SEM; P values from Mann-Whitney tests comparing to wild-type are given above each column. (FâK) Brains (medulla region of the optic lobe in oblique view) of young (2â5 d after eclosure; top) and old flies (15â18 d; bottom) driving UAS-myr-tdTomato via the ato-Gal4 driver in dorsal cluster neurons (example neurons are traced in magenta for axons and green for side branches); flies either carry ato-Gal4-and UAS-myr-tdTomato, alone (control, left), together with Efa6-RNAi (middle) or together with Efa6-FL::GFP (right). (L,M) Quantification of data for control (wt; grey), Efa6 knock-down (blue) and Efa6-FL::GFP over-expression (green): L) shows the number of primary branches per axon as fold-change normalised to controls (indicated as horizontal dashed âctrlâ line); individual axons are shown as data points (sample number at bottom of bars indicate number of medullas before and number of axons after slash); bars indicate mean ± SEM accompanied by single data points. (M) displays the number of medullas (sample numbers at bottom of bars) which display axons (light colours) or lack axons (dark colours) shown as a percentages in young and old flies. P values above columns were obtained from Mann-Whitney (L) or Chi2 tests (M). Scale bar in I represents 60 µm in F-K. For raw data see Figure 7âsource data 1.Figure 7âsource data 1. Summary of the statistics from Figure 7.Figure 7âfigure supplement 1. ato-Gal4-driven Efa-FL::GFP expression in adult brain tissue.Images show the optic lobe in oblique view; white dashed line indicating the lower edge of the medulla) of young (2â5 d after eclosure; top) and old flies (15â18 d; bottom) which are either from wild-type controls or from flies co-expressing UAS-myr::tdTomato and UAS-Efa6-FL::GFP via the ato-Gal4 driver in dorsal cluster neurons. Specimens are stained for GFP and arrows point at stained axons; for morphological stainings of ato-Gal4 axons in these experiments see Figure 7FâK. Scale bar in A represents 60 µm in all images. |
|
|
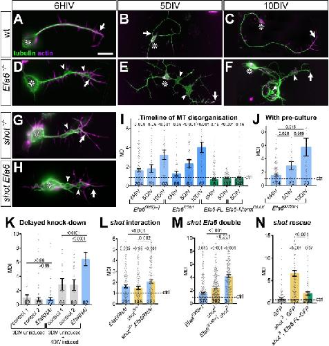
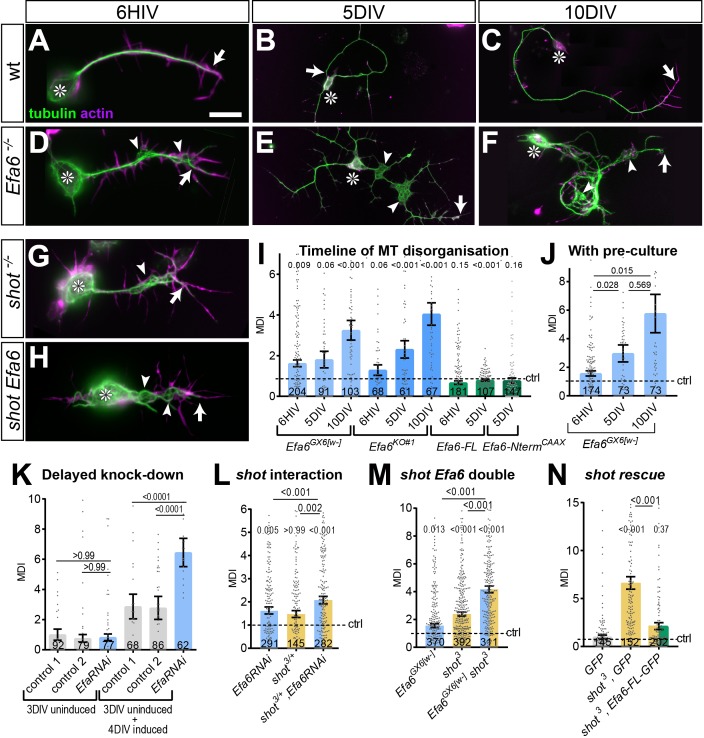
Figure 8. Efa6 helps to maintain axonal MT bundles in Drosophila neurons.(AâH) Images of primary neurons at 6HIV (left), 5DIV (middle) and 10DIV (right), stained for tubulin (green) and actin (magenta), derived from embryos that were either wild-type (wt, AâC), Efa6 null mutant (DâF), homozygous for shot3 (G) or shot3 Efa6GX6[w-] double-mutant (shot Efa6, H; arrows point at axon tips, arrow heads at areas of MT disorganisation, and asterisks indicate the cell bodies; the scale bar in A represents 10 µm for 6HIV neurons and 25 µm for 5DIV and 10DIV neurons. (IâN) Quantitative analyses of MT disorganisation (measured as MT disorganisation index, MDI) in different experimental contexts (as indicated above graphs); different genotypes are colour-coded: grey, controls; blue, Efa6 loss-of-function; orange, shot3 in hetero-/homozygosis; green, neurons over-expressing Efa-FL::GFP or Efa6-Nterm::CAAX::GFP; in all cases, individual neurons are shown as single data points (sample numbers at bottom of bar), and the bars indicate mean ± SEM, all representing fold-change relative to wild-type controls (indicated as horizontal dashed âctrlâ line); P values are given above each column and were obtained from Mann-Whitney tests (I, J) and KruskalâWallis one-way ANOVA with post hoc Dunnâs test (KâN) either relative to controls or between genotypes (indicated by black lines). In K, 'control 1' is tub-Gal80, elav-Gal4 alone and 'control 2' is UAS-Efa6RNAi alone. For raw data see Figure 8âsource data 1.Figure 8âsource data 1. Summary of the statistics from Figure 8. |
|
|
Figure 9. Efa6 is required for axonal MT bundle maintenance in adult fly brains.(AâC) Medulla region of adult brains at 26â27 days after eclosure, all carrying the GMR31F10-Gal4 driver and UAS-GFP-α-tubulin84B (GMR-tub) which together stain MTs in a subset of lamina neuron axons that terminate in the medulla. The other specimens in addition co-express Efa6-RNAi either in wild-type background (GMR-tub-Efa6IR) or in shot3/+ heterozygous mutant background (GMR-tub-Efa6IR shot3/+). White/black arrows indicate axonal swellings without/with MT disorganisation; rectangles outlined by red dashed lines are shown as 2.5 fold magnified insets where white arrow heads point at disorganised MTs; the scale bar in A represents 15 µm in all images. (D, E) Quantitative analyses of all axonal swelling (D) or swellings with MT disorganisation (E); different genotypes are colour-coded (grey, control; blue, Efa6 loss-of-function; orange, shot3 heterozygous); bars show mean ± SEM, all representing fold-change relative to wild-type controls (indicated as horizontal dashed line). P values from KruskalâWallis one-way tests are given above each column, sample numbers (i.e. individual axon bundles) at the bottom of each bar. For raw data see table Figure 9âsource data 1.Figure 9âsource data 1. Summary of the statistics from Figure 9. |
|
|
Figure 10. A model for axonal roles of Efa6.(A) The model of local axon homeostasis (Hahn et al., 2019; Prokop, 2016) states that the maintenance of axonal MT bundles (green bars) is an active process. For example, the polymerisation (1) mediated by plus end machinery (blue circle) is guided by spectraplakins (here Shot) along cortical actin into parallel bundles (2), or MTs are kept together through cross-linkage (brown âLâ; 4; Bettencourt da Cruz et al., 2005; Krieg et al., 2017); here we propose that MTs accidentally leaving the bundle become susceptible to inhibition through cortically anchored Efa6 (red âTâ and orange circle). (B) In normal neurons, MTs that polymerise within the axonal bundles (dark blue circles) are protected by Shot (grey lines) and MT-MT cross-linkers (brown rectangles), whereas MTs approaching the membrane (orange arrow heads) either by splaying out in GCs or leaving the bundle in the shaft (orange arrow heads) become susceptible (orange circles) to inhibition by Efa6 (light green/red dashes) both along the cortex and in filopodia. C) Upon Efa6 deficiency, MTs leaving bundles or entering GCs are no longer subjected to Efa6-mediated cortical inhibition (blue arrow heads) and can cause gradual build-up of MT disorganisation; when entering shaft filopodia they can promote interstitial branch formation (red arrow), when entering GC filopodia they can promote axon growth or even branching through GC splitting (yellow arrows). (D) Far more MTs leave the bundles in shot mutant neurons, but a good fraction of them can potentially be inhibited by Efa6 (increased number of orange arrow heads). (E) In the absence of both Shot and Efa6, more MTs leave the bundles, but there is no compensating cortical inhibition (increased number of blue arrow heads), so that the MT disorganisation phenotype worsens. |
|
|
Author response image 1. Tubulin pull down by MCAK attached to sepharose beads using different methods of attachment.(A) MCAK covalently attached to beads via any lysine or N-terminal amine (Figure 4 of this publication). (B) MCAK attached to Protein A coated beads via anti-his antibody binding the C-terminal his-tag (Claire Friel, unpublished data). |
|
|
Figure 3—figure supplement 1. Localisation of Efa6 constructs in primary neurons.Images show transfected primary Drosophila neurons at 18HIV stained for tubulin (magenta) and GFP (green and in greyscale below the colour image; nomenclature as explained in Figure 3B, but leaving out the ‘::GFP’-postfix). Cell bodies are indicated by asterisks, axon tips by arrows. The transfected constructs are indicated top right following the nomenclature explained in Figure 3B. Scale bar in A represents 10 µm for all figures shown. |
|
|
Figure 4—figure supplement 1. In vitro attempts to resolve the MT inhibition mechanism of Efa6.(A) To determine whether Efa6 directly affects MT stability, we expressed Efa6-∆Cterm::GFP in Sf9 cells, purified the protein and observed its interaction with MTs using total internal reflection fluorescence (TIRF) microscopy in a low ionic strength buffer (BRB20, 75 mM KCl); the three images on the left show different examples of kymographs of MT lattices decorated with Efa6-∆Cterm::GFP, which displays a mixture of stationary molecules and diffusive interactions typical of non-translocating MT-associated proteins (Helenius et al., 2006; Hinrichs et al., 2012); bar charts (right) show quantification of the amount of interacting protein: background signal from MTs alone, Efa6-ΔCterm::GFP (20 nM), and the non-translocating kinesin MCAK::GFP (20 nM) as positive control; at the same protein concentration, over 2-fold more molecules of MKAC typically interact with MTs; individual data points represent mean intensity of individual MTs (sample numbers at bottom) and bars represent mean ± SEM; numbers above bars show P values obtained from Mann–Whitney Rank Sum statistical analyses. (B) Kymographs (left) show individual fluorescently-labelled GMPCPP-stabilised MTs in vitro (Patel et al., 2016), either alone (MTs only) or in the presence of 14 nM Efa6-ΔCterm::GFP (n = 20) or 40 nM MCAK::GFP; the bar chart (right) quantifies the induced depolymerisation rates (number of analysed MTs at bottom). Using two different purifications of Efa6-ΔCterm::GFP on three separate occasions, we saw no evidence of MT depolymerisation above the basal level of depolymerisation typically observed in these assays, whereas parallel control experiments with mitotic centromere-associated kinesin/MCAK showed MT depolymerisation rates typical of this kinesin. (C) To assess whether MT destabilisation might require additional cytoplasmic factors, we used Xenopus oocyte extracts: phase contrast images show MTs in Xenopus oocyte extracts (after they had been allowed to polymerise for 20 min) and then showing stills from before, 10 s after and 120 s after washing in 20 nM MCAK::GFP (as positive control) or 20 nM Efa6-ΔCterm::GFP; squares outlined by dashed white lines are shown as 2-fold magnified close-ups in the top right corner of each image; MTs clearly vanish upon treatment with MCAK, but counts of MTs did not reveal any obvious effects on MTs with Efa6-ΔCterm::GFP. (D,E) RFP controls and Efa6-Nterm::GFP expression constructs were injected into Xenopus embryos at the 4 cell stage and analysed 24 hr later; only the Efa6 construct caused a strong suppression of cell division, as indicated by the presence of very large cells (arrows) and pigmentation defects (curved arrows) at the site of injection, suggesting that Efa6-Nterm::GFP is functional when expressed in the Xenopus context. Scale bar (in top left image) represents 3 µm in C, and 1400 µm / 350 µm / 140 µm in left/middle/ right images of D and E, respectively. For raw data see Figure 4—figure supplement 1—source data 1.Figure 4—figure supplement 1—source data 1. Summary of the statistics from Figure 4—figure supplement 1. |
|
|
Figure 7—figure supplement 1. ato-Gal4-driven Efa-FL::GFP expression in adult brain tissue.Images show the optic lobe in oblique view; white dashed line indicating the lower edge of the medulla) of young (2–5 d after eclosure; top) and old flies (15–18 d; bottom) which are either from wild-type controls or from flies co-expressing UAS-myr::tdTomato and UAS-Efa6-FL::GFP via the ato-Gal4 driver in dorsal cluster neurons. Specimens are stained for GFP and arrows point at stained axons; for morphological stainings of ato-Gal4 axons in these experiments see Figure 7F–K. Scale bar in A represents 60 µm in all images. |
References [+] :
Abascal,
ProtTest: selection of best-fit models of protein evolution.
2005, Pubmed
Abascal, ProtTest: selection of best-fit models of protein evolution. 2005, Pubmed
Acebes, Cellular and molecular features of axon collaterals and dendrites. 2000, Pubmed
Adalbert, Review: Axon pathology in age-related neurodegenerative disorders. 2013, Pubmed
Al-Bassam, Regulation of microtubule dynamics by TOG-domain proteins XMAP215/Dis1 and CLASP. 2011, Pubmed , Xenbase
Aletta, Growth cone configuration and advance: a time-lapse study using video-enhanced differential interference contrast microscopy. 1988, Pubmed
Allan, Cell cycle control of microtubule-based membrane transport and tubule formation in vitro. 1991, Pubmed , Xenbase
Allan, Assay of membrane motility in interphase and metaphase Xenopus extracts. 1993, Pubmed , Xenbase
Alves-Silva, Spectraplakins promote microtubule-mediated axonal growth by functioning as structural microtubule-associated proteins and EB1-dependent +TIPs (tip interacting proteins). 2012, Pubmed
Beaven, Drosophila CLIP-190 and mammalian CLIP-170 display reduced microtubule plus end association in the nervous system. 2015, Pubmed
Bernier, Prenatal onset of axonopathy in Dystonia musculorum mice. 1998, Pubmed
Bettencourt da Cruz, Disruption of the MAP1B-related protein FUTSCH leads to changes in the neuronal cytoskeleton, axonal transport defects, and progressive neurodegeneration in Drosophila. 2005, Pubmed
Biswas, The Microtubule-Associated Protein Tau Mediates the Organization of Microtubules and Their Dynamic Exploration of Actin-Rich Lamellipodia and Filopodia of Cortical Growth Cones. 2018, Pubmed
Brouhard, The contribution of αβ-tubulin curvature to microtubule dynamics. 2014, Pubmed
Calkins, Age-related changes in the visual pathways: blame it on the axon. 2013, Pubmed
Chen, Axon injury triggers EFA-6 mediated destabilization of axonal microtubules via TACC and doublecortin like kinase. 2015, Pubmed
Chen, Axon regeneration pathways identified by systematic genetic screening in C. elegans. 2011, Pubmed
Conde, Microtubule assembly, organization and dynamics in axons and dendrites. 2009, Pubmed
Crooks, WebLogo: a sequence logo generator. 2004, Pubmed
Dalpé, Dystonin Is Essential for Maintaining Neuronal Cytoskeleton Organization. 1998, Pubmed
Dalpé, Dystonin is essential for maintaining neuronal cytoskeleton organization. 1998, Pubmed
Darriba, ProtTest 3: fast selection of best-fit models of protein evolution. 2011, Pubmed
Debanne, Axon physiology. 2011, Pubmed
Dent, The growth cone cytoskeleton in axon outgrowth and guidance. 2011, Pubmed
Derrien, A conserved C-terminal domain of EFA6-family ARF6-guanine nucleotide exchange factors induces lengthening of microvilli-like membrane protrusions. 2002, Pubmed
D'Souza-Schorey, ARF proteins: roles in membrane traffic and beyond. 2006, Pubmed
Eckert, Spastin's microtubule-binding properties and comparison to katanin. 2012, Pubmed
Elliott, EB1 is essential during Drosophila development and plays a crucial role in the integrity of chordotonal mechanosensory organs. 2005, Pubmed
Eva, EFA6 regulates selective polarised transport and axon regeneration from the axon initial segment. 2017, Pubmed
Fang, Axon degeneration and regeneration: insights from Drosophila models of nerve injury. 2012, Pubmed
Franco, EFA6, a sec7 domain-containing exchange factor for ARF6, coordinates membrane recycling and actin cytoskeleton organization. 1999, Pubmed
Fukata, Rac1 and Cdc42 capture microtubules through IQGAP1 and CLIP-170. 2002, Pubmed
Geraldo, Targeting of the F-actin-binding protein drebrin by the microtubule plus-tip protein EB3 is required for neuritogenesis. 2008, Pubmed
Goldberg, Stages in axon formation: observations of growth of Aplysia axons in culture using video-enhanced contrast-differential interference contrast microscopy. 1986, Pubmed
Goujon, A new bioinformatics analysis tools framework at EMBL-EBI. 2010, Pubmed
Grieder, The fusome organizes the microtubule network during oocyte differentiation in Drosophila. 2000, Pubmed
Hahn, The Drosophila Arf GEF Steppke controls MAPK activation in EGFR signaling. 2013, Pubmed
Hahn, The model of local axon homeostasis - explaining the role and regulation of microtubule bundles in axon maintenance and pathology. 2019, Pubmed
Han, phyloXML: XML for evolutionary biology and comparative genomics. 2009, Pubmed
Hancock, A CAAX or a CAAL motif and a second signal are sufficient for plasma membrane targeting of ras proteins. 1991, Pubmed
Hassan, atonal regulates neurite arborization but does not act as a proneural gene in the Drosophila brain. 2000, Pubmed
He, Functional Analysis of Actin-Binding Proteins in the Central Nervous System of Drosophila. 2016, Pubmed
Heasman, Patterning the early Xenopus embryo. 2006, Pubmed , Xenbase
Heidary, Congenital fibrosis of the extraocular muscles. 2008, Pubmed
Helenius, The depolymerizing kinesin MCAK uses lattice diffusion to rapidly target microtubule ends. 2006, Pubmed
Hinrichs, Tau protein diffuses along the microtubule lattice. 2012, Pubmed
Honnappa, An EB1-binding motif acts as a microtubule tip localization signal. 2009, Pubmed
Huang, From the Cover: Directed, efficient, and versatile modifications of the Drosophila genome by genomic engineering. 2009, Pubmed
Kalil, Branch management: mechanisms of axon branching in the developing vertebrate CNS. 2014, Pubmed
Kaverina, Targeting, capture, and stabilization of microtubules at early focal adhesions. 1998, Pubmed
Kolodziej, Mutations that affect the length, fasciculation, or ventral orientation of specific sensory axons in the Drosophila embryo. 1995, Pubmed
Krieg, Genetic defects in β-spectrin and tau sensitize C. elegans axons to movement-induced damage via torque-tension coupling. 2017, Pubmed
Küppers-Munther, A new culturing strategy optimises Drosophila primary cell cultures for structural and functional analyses. 2004, Pubmed
Lewis, Cell biology in neuroscience: Cellular and molecular mechanisms underlying axon formation, growth, and branching. 2013, Pubmed
Lowery, The trip of the tip: understanding the growth cone machinery. 2009, Pubmed , Xenbase
Luo, Distinct morphogenetic functions of similar small GTPases: Drosophila Drac1 is involved in axonal outgrowth and myoblast fusion. 1994, Pubmed
Macia, The pleckstrin homology domain of the Arf6-specific exchange factor EFA6 localizes to the plasma membrane by interacting with phosphatidylinositol 4,5-bisphosphate and F-actin. 2008, Pubmed
Marklund, Oncoprotein 18 is a phosphorylation-responsive regulator of microtubule dynamics. 1996, Pubmed
Marner, Marked loss of myelinated nerve fibers in the human brain with age. 2003, Pubmed
McNally, Microtubule-severing enzymes: From cellular functions to molecular mechanism. 2018, Pubmed
McWilliam, Analysis Tool Web Services from the EMBL-EBI. 2013, Pubmed
Medana, Axonal damage: a key predictor of outcome in human CNS diseases. 2003, Pubmed
Moore, MCAK associates with the tips of polymerizing microtubules. 2005, Pubmed
Nye, The use of cultured Drosophila cells for studying the microtubule cytoskeleton. 2014, Pubmed
O'Rourke, Caenorhabditis elegans EFA-6 limits microtubule growth at the cell cortex. 2010, Pubmed
Patel, The family-specific α4-helix of the kinesin-13, MCAK, is critical to microtubule end recognition. 2016, Pubmed
Paul, A Genome-wide multidimensional RNAi screen reveals pathways controlling MHC class II antigen presentation. 2011, Pubmed
Pearce, Curvature-Sensitive Kinesin Binding Can Explain Microtubule Ring Formation and Reveals Chaotic Dynamics in a Mathematical Model. 2018, Pubmed
Pils, Five genes from chromosomal band 8p22 are significantly down-regulated in ovarian carcinoma: N33 and EFA6R have a potential impact on overall survival. 2005, Pubmed
Ponting, PDZ domains: targeting signalling molecules to sub-membranous sites. 1997, Pubmed
Prokop, The intricate relationship between microtubules and their associated motor proteins during axon growth and maintenance. 2013, Pubmed
Prokop, Development and structure of synaptic contacts in Drosophila. 2006, Pubmed
Prokop, Using fly genetics to dissect the cytoskeletal machinery of neurons during axonal growth and maintenance. 2013, Pubmed
Qu, Periodic actin structures in neuronal axons are required to maintain microtubules. 2017, Pubmed
Rogers, Drosophila EB1 is important for proper assembly, dynamics, and positioning of the mitotic spindle. 2002, Pubmed
Ronquist, MrBayes 3.2: efficient Bayesian phylogenetic inference and model choice across a large model space. 2012, Pubmed
Roote, How to design a genetic mating scheme: a basic training package for Drosophila genetics. 2013, Pubmed
Salvadores, Axonal Degeneration during Aging and Its Functional Role in Neurodegenerative Disorders. 2017, Pubmed
Sanchez-Soriano, Mouse ACF7 and drosophila short stop modulate filopodia formation and microtubule organisation during neuronal growth. 2009, Pubmed
Sánchez-Soriano, Drosophila as a genetic and cellular model for studies on axonal growth. 2007, Pubmed
Sánchez-Soriano, Drosophila growth cones: a genetically tractable platform for the analysis of axonal growth dynamics. 2010, Pubmed
Schimizzi, Expression levels of a kinesin-13 microtubule depolymerase modulates the effectiveness of anti-microtubule agents. 2010, Pubmed
Schindelin, Fiji: an open-source platform for biological-image analysis. 2012, Pubmed
Seibel, Nuclear localization of enhanced green fluorescent protein homomultimers. 2007, Pubmed
Sharp, Microtubule-severing enzymes at the cutting edge. 2012, Pubmed , Xenbase
Sheng, The Interplay of Axonal Energy Homeostasis and Mitochondrial Trafficking and Anchoring. 2017, Pubmed
Sievers, Fast, scalable generation of high-quality protein multiple sequence alignments using Clustal Omega. 2011, Pubmed
Stefana, Developmental diet regulates Drosophila lifespan via lipid autotoxins. 2017, Pubmed
Tiab, Mutation analysis of KIF21A in congenital fibrosis of the extraocular muscles (CFEOM) patients. 2004, Pubmed
Tymanskyj, MAP7 Regulates Axon Collateral Branch Development in Dorsal Root Ganglion Neurons. 2017, Pubmed
Vale, Rotation and translocation of microtubules in vitro induced by dyneins from Tetrahymena cilia. 1988, Pubmed
van der Vaart, CFEOM1-associated kinesin KIF21A is a cortical microtubule growth inhibitor. 2013, Pubmed
Voelzmann, Drosophila Short stop as a paradigm for the role and regulation of spectraplakins. 2017, Pubmed
Voelzmann, A conceptual view at microtubule plus end dynamics in neuronal axons. 2016, Pubmed
Voelzmann, Tau and spectraplakins promote synapse formation and maintenance through Jun kinase and neuronal trafficking. 2016, Pubmed
Wagenbach, A kinesin-13 mutant catalytically depolymerizes microtubules in ADP. 2008, Pubmed
Wang, Axon degeneration: molecular mechanisms of a self-destruction pathway. 2012, Pubmed
Yogev, Microtubule Organization Determines Axonal Transport Dynamics. 2016, Pubmed
Yu, The microtubule-severing proteins spastin and katanin participate differently in the formation of axonal branches. 2008, Pubmed
Zeidler, Temperature-sensitive control of protein activity by conditionally splicing inteins. 2004, Pubmed
Zschätzsch, Regulation of branching dynamics by axon-intrinsic asymmetries in Tyrosine Kinase Receptor signaling. 2014, Pubmed
