Click here to close
Hello! We notice that you are using Internet Explorer, which is not supported by Xenbase and may cause the site to display incorrectly.
We suggest using a current version of Chrome,
FireFox, or Safari.
???displayArticle.abstract???
Soluble extracts prepared from Xenopus eggs have been used extensively to study various aspects of cellular and developmental biology. During early egg development, transcription of the zygotic genome is suppressed. As a result, traditional extracts derived from unfertilized and early stage eggs possess little or no intrinsic transcriptional activity. In this study, we show that Xenopus nucleoplasmic extract (NPE) supports robust transcription of a chromatinized plasmid substrate. Although prepared from eggs in a transcriptionally inactive state, the process of making NPE resembles some aspects of egg fertilization and early embryo development that lead to transcriptional activation. With this system, we observed that promoter-dependent recruitment of transcription factors and RNA polymerase II leads to conventional patterns of divergent transcription and pre-mRNA processing, including intron splicing and 3' cleavage and polyadenylation. We also show that histone density controls transcription factor binding and RNA polymerase II activity, validating a mechanism proposed to regulate genome activation during development. Together, these results establish a new cell-free system to study the regulation, initiation, and processing of mRNA transcripts.
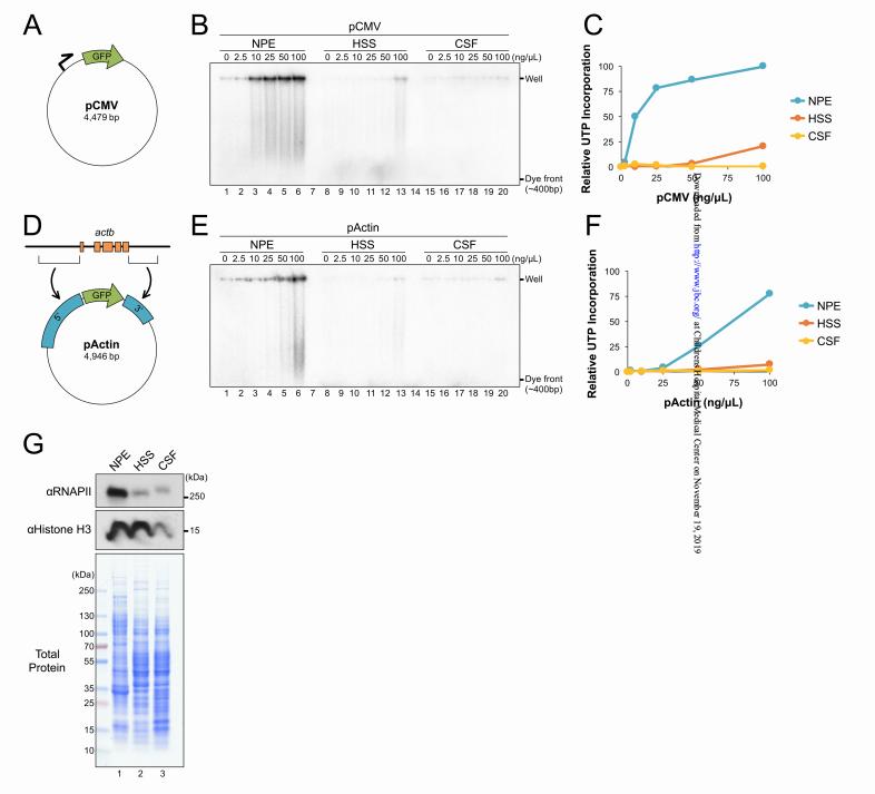
Figure 1. Nucleoplasmic extract (NPE) supports robust transcription of plasmid substrates. (A) pCMV schematic. Relative location of promoter and GFP are indicated. (B) Different concentrations of pCMV were incubated in NPE, HSS, or CSF extract in the presence of [α32P] UTP. Samples were withdrawn at 180 minutes, resolved by agarose gel electrophoresis, and visualized by autoradiography. (C) Total UTP incorporation from (B) was quantified and graphed. (D) pActin schematic showing the 5â and 3â regions cloned from Xenopus actb. (E) pActin was incubated in NPE, HSS, or CSF and UTP
incorporation was analyzed in parallel to (B) to allow a direct comparison. (F) Total UTP incorporation from (E) was quantified and graphed relative to peak intensity in (B). (G) Total protein from each extract was resolved by SDS-polyacrylamide gel electrophoresis and visualized with Coomassie stain or by Western blot using the indicated antibodies.
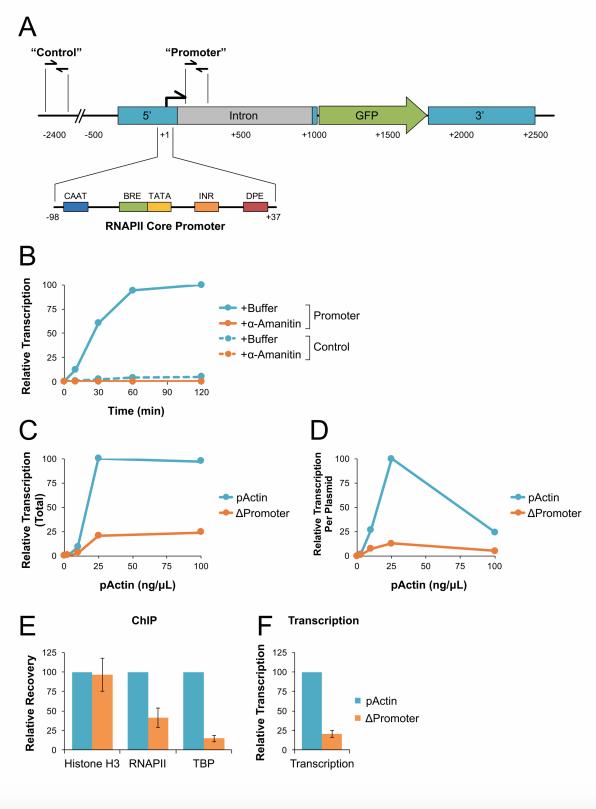
Figure 2. NPE supports regulated and promoter-dependent transcription. (A) pActin schematic. Sequence elements are shown relative to the transcription start site (+1). “Control” and “Promoter” primer pair locations are indicated. (B) pActin was incubated at 10 ng/µL in NPE supplemented with buffer or αamanitin. RNA was isolated at the indicated time points and quantified by RT-qPCR. (C) Different
concentrations of pActin or ΔPromoter plasmid were incubated in NPE for 120 minutes. RNA was isolated and quantified by RT-qPCR using the Promoter primers. (D) Transcription from (C) was normalized based on starting plasmid concentration. (E) pActin or ΔPromoter plasmid were incubated in NPE at 25 ng/µL. At 30 minutes, DNA-bound protein was analyzed by ChIP with the indicated
antibodies. (F) At 120 minutes, RNA was isolated from the reactions in (E) and quantified by RT-qPCR using the Promoter primers. Error bars represent +/- one standard deviation. See Figure S2 for experimental replicates.
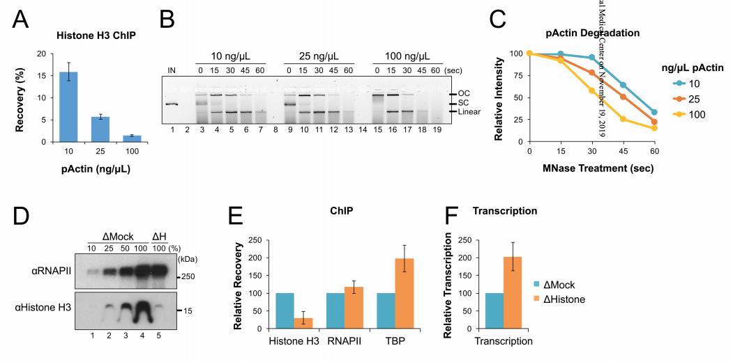
Figure 3. Histone occupancy regulates transcriptional activity in NPE. (A) pActin was incubated in NPE at the indicated concentrations for 30 minutes. DNA-bound protein was then analyzed by ChIP using histone H3 antibodies. (B) pActin was incubated in NPE at the indicated concentrations for 60 minutes. Next, reaction samples were diluted in MNase buffer and treated with 100 U MNase at 37°C for the indicated time. DNA was then isolated and resolved by agarose gel electrophoresis. Input DNA (IN) and topological isoforms of the resolved plasmids are indicated: open circular (OC), supercoiled (SC), and linear. (C) The total intensity of all three full-length plasmid molecules identified in (B) was quantified and graphed. (D) Mock-depleted (ΔMock) and histone-depleted (ΔH) NPE were analyzed by Western blot with the indicated antibodies. (E) pActin was incubated in ΔMock or ΔH extract at 10 ng/µL. At 30 minutes, DNA-bound protein was analyzed by ChIP using the indicated antibodies. (F) RNA was isolated from the reactions in (E) at 120 minutes and quantified by RT-qPCR using the Promoter primers. Error bars represent +/- one standard deviation.
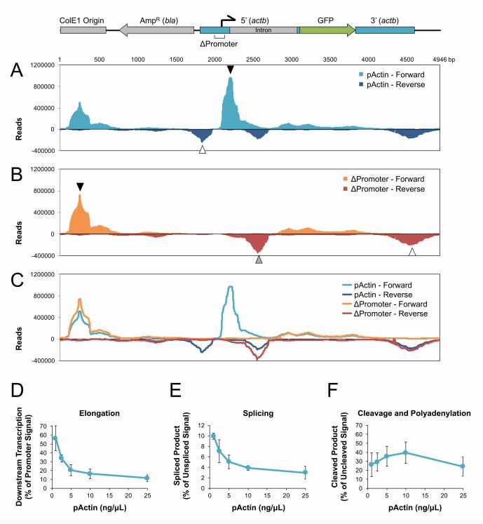
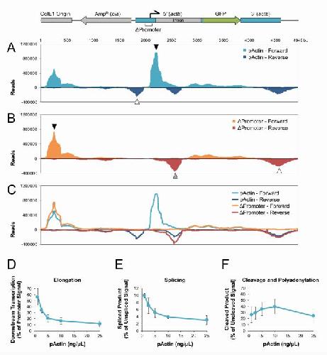
Figure 4. Analysis of whole-plasmid transcription and pre-mRNA processing in NPE. (A) pActin was incubated at 25 ng/µL in NPE for 120 minutes. RNA was then purified and analyzed by paired-end RNA sequencing. The total of all mapped reads were graphed for both the forward (+) and reverse (â) orientations. (B) The ÎPromoter plasmid was incubated in NPE and analyzed by RNA-seq as described in (A). (C) Reads from (A) and (B) were overlaid onto the same graph for direct comparison. A diagram of pActin showing the relative position of major sequence elements is shown above. See text for description of arrowheads. (D-F) pActin was incubated in NPE at the indicated concentrations for 120 minutes. RNA was then isolated and analyzed by RT-qPCR to determine the efficiency of (D) elongation, (E) splicing, and (F) cleavage and polyadenylation. Elongation was graphed as a percentage of amplification with Elongation primers versus Promoter primers. Splicing and cleavage and polyadenylation were graphed as
a percentage of amplification with Unspliced and Uncleaved primers, respectively. Error bars represent +/- one standard deviation.
Amodeo,
Histone titration against the genome sets the DNA-to-cytoplasm threshold for the Xenopus midblastula transition.
2015, Pubmed,
Xenbase
Amodeo,
Histone titration against the genome sets the DNA-to-cytoplasm threshold for the Xenopus midblastula transition.
2015,
Pubmed
,
Xenbase Bentley,
Coupling mRNA processing with transcription in time and space.
2014,
Pubmed Blow,
Control of chromosomal DNA replication in the early Xenopus embryo.
2001,
Pubmed
,
Xenbase Blow,
Replication of purified DNA in Xenopus egg extract is dependent on nuclear assembly.
1990,
Pubmed
,
Xenbase Bradner,
Transcriptional Addiction in Cancer.
2017,
Pubmed Carpousis,
Cycling of ribonucleic acid polymerase to produce oligonucleotides during initiation in vitro at the lac UV5 promoter.
1980,
Pubmed Cross,
Learning about cancer from frogs: analysis of mitotic spindles in Xenopus egg extracts.
2009,
Pubmed
,
Xenbase Desai,
The use of Xenopus egg extracts to study mitotic spindle assembly and function in vitro.
1999,
Pubmed
,
Xenbase Dewar,
The mechanism of DNA replication termination in vertebrates.
2015,
Pubmed
,
Xenbase Earnshaw,
Assembly of nucleosomes: the reaction involving X. laevis nucleoplasmin.
1980,
Pubmed
,
Xenbase Félix,
Triggering of cyclin degradation in interphase extracts of amphibian eggs by cdc2 kinase.
1990,
Pubmed
,
Xenbase Fu,
Selective bypass of a lagging strand roadblock by the eukaryotic replicative DNA helicase.
2011,
Pubmed
,
Xenbase Fullbright,
p97 Promotes a Conserved Mechanism of Helicase Unloading during DNA Cross-Link Repair.
2016,
Pubmed
,
Xenbase Gillespie,
Preparation and use of Xenopus egg extracts to study DNA replication and chromatin associated proteins.
2012,
Pubmed
,
Xenbase Hashimoto,
Studying DNA replication fork stability in Xenopus egg extract.
2011,
Pubmed
,
Xenbase Heasman,
Patterning the early Xenopus embryo.
2006,
Pubmed
,
Xenbase Hutchison,
DNA replication and cell cycle control in Xenopus egg extracts.
1989,
Pubmed
,
Xenbase Hyde,
Reconstitution of the Cytoplasmic Regulation of the Wnt Signaling Pathway Using Xenopus Egg Extracts.
2016,
Pubmed
,
Xenbase Inoue,
Transcription and initiation of ColE1 DNA replication in Escherichia coli K-12.
1991,
Pubmed Jimeno-González,
Chromatin structure and pre-mRNA processing work together.
2016,
Pubmed Jones,
An overview of Xenopus development.
2008,
Pubmed
,
Xenbase Joseph,
Competition between histone and transcription factor binding regulates the onset of transcription in zebrafish embryos.
2017,
Pubmed Joukov,
The BRCA1/BARD1 heterodimer modulates ran-dependent mitotic spindle assembly.
2006,
Pubmed
,
Xenbase Kleinschmidt,
Co-existence of two different types of soluble histone complexes in nuclei of Xenopus laevis oocytes.
1985,
Pubmed
,
Xenbase Klemm,
Chromatin accessibility and the regulatory epigenome.
2019,
Pubmed Kornberg,
Chromatin structure; oligomers of the histones.
1974,
Pubmed Langmead,
Ultrafast and memory-efficient alignment of short DNA sequences to the human genome.
2009,
Pubmed Lee,
Transcriptional regulation and its misregulation in disease.
2013,
Pubmed Lelli,
Disentangling the many layers of eukaryotic transcriptional regulation.
2012,
Pubmed Leno,
DNA replication in cell-free extracts from Xenopus laevis.
1991,
Pubmed
,
Xenbase Li,
The role of chromatin during transcription.
2007,
Pubmed Li,
The Sequence Alignment/Map format and SAMtools.
2009,
Pubmed Lindell,
Specific inhibition of nuclear RNA polymerase II by alpha-amanitin.
1970,
Pubmed Liu,
Isolation and characterization of beta-actin gene of carp (Cyprinus carpio).
1990,
Pubmed Long,
Mechanism of RAD51-dependent DNA interstrand cross-link repair.
2011,
Pubmed
,
Xenbase Macaulay,
Assembly of the nuclear pore: biochemically distinct steps revealed with NEM, GTP gamma S, and BAPTA.
1996,
Pubmed
,
Xenbase Maresca,
Methods for studying spindle assembly and chromosome condensation in Xenopus egg extracts.
2006,
Pubmed
,
Xenbase Minshull,
The A- and B-type cyclin associated cdc2 kinases in Xenopus turn on and off at different times in the cell cycle.
1990,
Pubmed
,
Xenbase Morgan,
Chromatin signatures of cancer.
2015,
Pubmed Munson,
Abortive initiation and long ribonucleic acid synthesis.
1981,
Pubmed Nagai,
Chromatin potentiates transcription.
2017,
Pubmed Newmeyer,
Cell-free apoptosis in Xenopus egg extracts: inhibition by Bcl-2 and requirement for an organelle fraction enriched in mitochondria.
1994,
Pubmed
,
Xenbase Newport,
Nuclear reconstitution in vitro: stages of assembly around protein-free DNA.
1987,
Pubmed
,
Xenbase Newport,
A major developmental transition in early Xenopus embryos: I. characterization and timing of cellular changes at the midblastula stage.
1982,
Pubmed
,
Xenbase Prioleau,
Competition between chromatin and transcription complex assembly regulates gene expression during early development.
1994,
Pubmed
,
Xenbase Räschle,
Mechanism of replication-coupled DNA interstrand crosslink repair.
2008,
Pubmed
,
Xenbase Read,
Splicing dysregulation as a driver of breast cancer.
2018,
Pubmed Seila,
Divergent transcription: a new feature of active promoters.
2009,
Pubmed Session,
Genome evolution in the allotetraploid frog Xenopus laevis.
2016,
Pubmed
,
Xenbase Shearwin,
Transcriptional interference--a crash course.
2005,
Pubmed Srinivasan,
Study of cell cycle checkpoints using Xenopus cell-free extracts.
2011,
Pubmed
,
Xenbase Tanny,
Chromatin modification by the RNA Polymerase II elongation complex.
2014,
Pubmed Tian,
Signals for pre-mRNA cleavage and polyadenylation.
2012,
Pubmed Toyoda,
Characterization of RNA polymerase II-dependent transcription in Xenopus extracts.
1992,
Pubmed
,
Xenbase Walter,
Regulated chromosomal DNA replication in the absence of a nucleus.
1998,
Pubmed
,
Xenbase Wang,
Chromatin assembly and transcriptional cross-talk in Xenopus laevis oocyte and egg extracts.
2016,
Pubmed
,
Xenbase Woodcock,
Chromatin higher-order structure and dynamics.
2010,
Pubmed Wu,
TRAIP is a master regulator of DNA interstrand crosslink repair.
2019,
Pubmed
,
Xenbase Wu,
Divergent transcription: a driving force for new gene origination?
2013,
Pubmed You,
Rapid activation of ATM on DNA flanking double-strand breaks.
2007,
Pubmed
,
Xenbase Zierhut,
Nucleosomal regulation of chromatin composition and nuclear assembly revealed by histone depletion.
2014,
Pubmed
,
Xenbase