XB-ART-56449
BMC Genomics
2019 Nov 06;201:815. doi: 10.1186/s12864-019-6147-6.
Show Gene links
Show Anatomy links
The role of nitric oxide during embryonic wound healing.
Abaffy P, Tomankova S, Naraine R, Kubista M, Sindelka R.
???displayArticle.abstract???
BACKGROUND: The study of the mechanisms controlling wound healing is an attractive area within the field of biology, with it having a potentially significant impact on the health sector given the current medical burden associated with healing in the elderly population. Healing is a complex process and includes many steps that are regulated by coding and noncoding RNAs, proteins and other molecules. Nitric oxide (NO) is one of these small molecule regulators and its function has already been associated with inflammation and angiogenesis during adult healing. RESULTS: Our results showed that NO is also an essential component during embryonic scarless healing and acts via a previously unknown mechanism. NO is mainly produced during the early phase of healing and it is crucial for the expression of genes associated with healing. However, we also observed a late phase of healing, which occurs for several hours after wound closure and takes place under the epidermis and includes tissue remodelling that is dependent on NO. We also found that the NO is associated with multiple cellular metabolic pathways, in particularly the glucose metabolism pathway. This is particular noteworthy as the use of NO donors have already been found to be beneficial for the treatment of chronic healing defects (including those associated with diabetes) and it is possible that its mechanism of action follows those observed during embryonic wound healing. CONCLUSIONS: Our study describes a new role of NO during healing, which may potentially translate to improved therapeutic treatments, especially for individual suffering with problematic healing.
???displayArticle.pubmedLink??? 31694542
???displayArticle.pmcLink??? PMC6836512
???displayArticle.link??? BMC Genomics
???displayArticle.grants??? [+]
RVO: 86652036 Ministerstvo Školství, Mládeže a Tělovýchovy, CZ.1.05/1.1.00/02.0109 European Regional Development Fund, GA17-24441S Grantová Agentura České Republiky
Species referenced: Xenopus laevis
Genes referenced: egr1 fos jun lep mmp1 mmp7 mmp8 mmp9 nos1 nos3 prkg1 socs3
GO keywords: angiogenesis [+]
???displayArticle.morpholinos??? lep MO1 nos1 MO1 nos3 MO1 prkg1 MO1
???displayArticle.gses??? GSE116667: NCBI
GSE116678:
NCBI
???attribute.lit??? ???displayArticles.show???
|
|
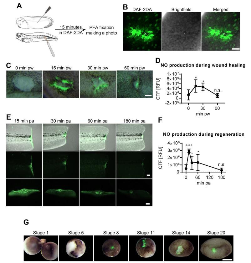
Figure 1. Production of NO during wound healing and regeneration. (a) Control embryos at stage 26 were injured using a needle, or tails of tadpoles at stage 41 were amputated and incubated in media with DAF-2DA solution for 15 minutes, fixed and imaged. (b) NO is produced in the first two layers of cells around wound edge (Scale bar = 20 μm). (c, d) NO is produced mainly during first 15 minutes after injury in embryos at stage 26 (Scale bar = 100 μm, five replicates, mean with standard deviation, One-way ANOVA Dunnett’s multiple comparisons test) (e, f) and after amputation in embryos at stage 41. (Scale bars = 200 μm, three replicates, mean with standard deviation, One-way ANOVA Dunnett’s multiple comparisons test) (g) NO is not produced after injury at stage 1 and stage 5, but NO is produced after injury at stage 8 (blastula), stage 11 (gastrula), stage 14 (early neurula) and stage 20 (late neurula) (Scale bar = 500 μm). CTF – corrected total fluorescence, RFU – relative fluorescent unit, pw – post wounding, pa – post amputation **** - p < .0001, * - p < .05, n.s. - p > .05 |
|
|
Figure 2.Monitoring of wound closing after inhibition of NO production. (a) Control embryos, embryos with inhibited production of NO using TRIM 1 hour before injury and embryos injected with the mixture of nos1 + nos3- MO were injured using a needle (stage 26). (b) Wound closing was documented using brightfield imaging on stereomicroscope (Scale bar = 100 μm). (c) Relative wound closure was calculated as ratio between the size of the wound in 0 minutes (d) or 30 minutes pw (at least three replicates per condition, mean with standard deviation, the statistical difference between the groups is derived from two linear mixed models). pw â post wounding **** - p < .0001, *** - p < .001, ** - p < .01 |
|
|
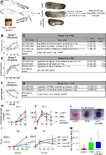
Figure 3. Global gene expression profiles during embryonic wound healing. (a) Control embryos at stage 26 were injured using forceps and healing tissues were dissected (only the part marked by red rectangle) and collected for RNA-Seq analysis. (b-i) DEGs were grouped based on their expression profile relatively to 0 minutes and GO analysis was performed. (b, d, f, h) Expression profiles of genes are representative of the log transformed data, average gene expression is shown in red and expression of three representative genes are shown in green, purple and blue. (c, e, g, i) Genes, which have an annotation and human homolog, were used for GO analysis. Numbers of analysed genes are in the table together with the representative GO terms for each group. (j) Validation of RNA-Seq data by RT-qPCR using representative genes from each Group was performed using RT-qPCR and the Pearson r correlation coefficient was calculated from the geometric mean values. (RNA-Seq – three replicates, RT-qPCR – six replicates, geometric mean with geometric standard deviation). DEGs – differentially expressed genes, pw – post wounding |
|
|
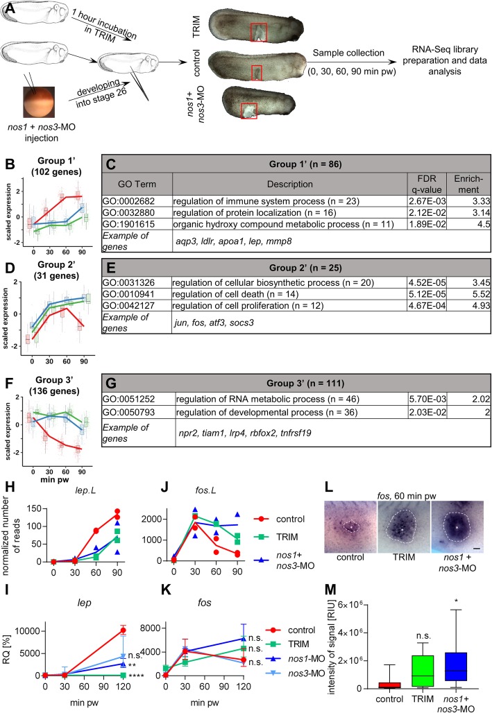
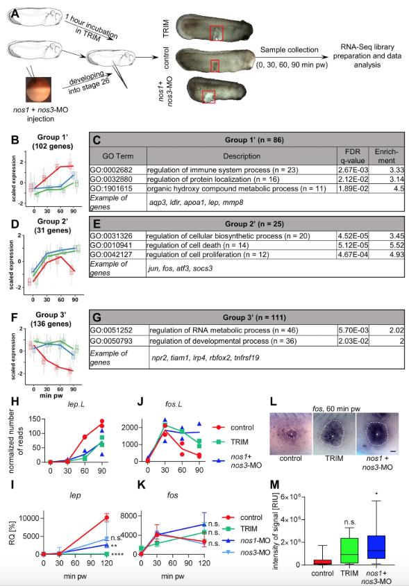
Figure 4. Changes in gene expression during wound healing after inhibition of NO production. (a) Graphical description of RNA-Seq experiment comparing control and NO inhibited embryonic wound healing. Only the part marked by red rectangle was collected and used for RNA isolation and sequencing. (b-g) DEGs, which were identified in RNA-Seq, were grouped based on their expression profile relatively to 0 minutes and GO analysis was performed. (b, d, f) Expression profiles of genes are representative of the z-score of the regularized log transformation of the normalized counts. (c, e, g) Genes with annotation and human homolog were used for GO analysis. Numbers of analysed genes are in the table together with the representative GO terms for each group. (h) RNA-Seq result of lep expression was verified (i) using RT-qPCR, separately for nos1-MO and nos3-MO. (j) Similarly, RNA-Seq result of fos expression was verified using (k) RT-qPCR (data are normalized to 0 minutes pw in controls, three replicates, geometric mean with geometric standard deviation, two-sided t-test from log2 values of relative expression between inhibited samples and control in 120 minutes pw), and (l) in situ hybridization. Site of injury is marked with a star and the signal where fos is expressed is circled by dot line (Scale bar = 100 μm) (M) Intensity of blue signal around site of injury were measured (one-way Anova, Dunnettâs multiple comparisons test, minimum 8 replicates). **** - p < .0001, ** - p < .01, * - p < .05, n.s. - p > .05 DEGs â differentially expressed genes, pw â post wounding, RIU â relative intensity unit |
|
|
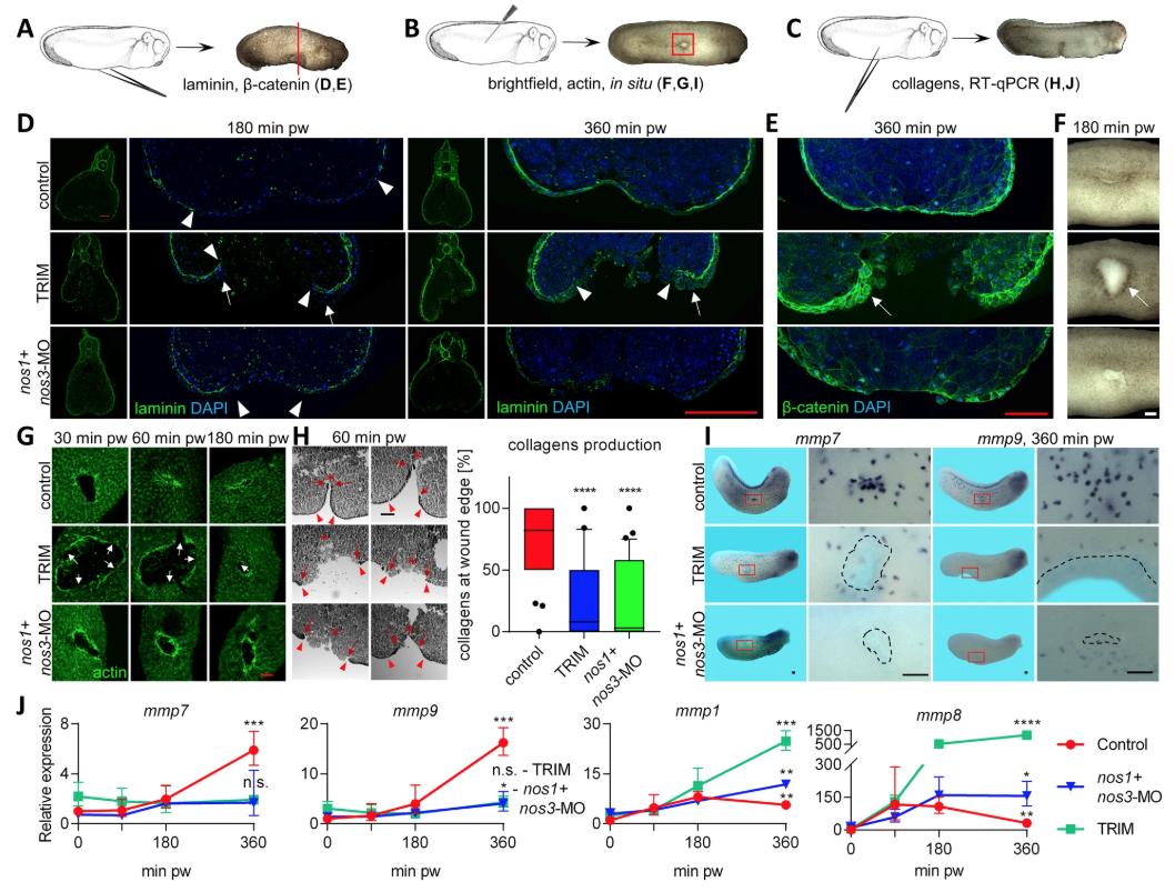
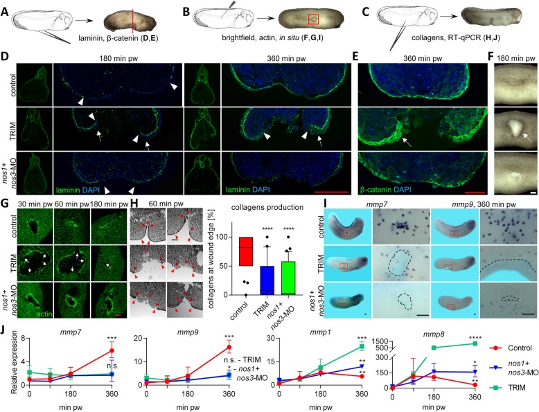
Figure 5. Monitoring of phenotype changes during wound healing in embryos with inhibited NO production. (a, b, c) Control embryos, embryos with inhibited production of NO using TRIM 1 hour before injury and embryos injected with mixture of nos1 + nos3- MO were injured at stage 26 using forceps or needle in the middle and ventral side. (d) Laminin layer was visualized at 180 minutes and 360 minutes pw and ends of the laminin layer are marked by a triangle. Formation of âblobâ in TRIM embryos is marked by arrow (Scale bar = 100 μm). (e) Staining of β- catenin 360 minutes pw (Scale bar = 100 μm). (f) Brightfiled image of wound site in 180 minutes pw (Scale bar = 100 μm). (b, g) Actin at 30, 60 and 180 minutes pw visualized using green fluorescent phalloidin. Breaks in actin layer are marked by arrow (Scale bar = 100 μm). (c, h) Collagen staining at 60 minutes pw. The beginning of the wound is marked by a red triangle. A red arrow marks the end of the collagen layer, while the end of the wound site is marked by a red star. (Scale bar = 100 μm, measurement of coverage of collagen in wound was made from at least six embryos per condition and at least five slices per embryo, one-way anova, Dunnettâs multiple comparisons test). (i) Spatial expression of two matrix metalloproteinases mmp7 and mmp9 was visualized by in situ hybridization in time 360 minutes pw (Scale bars = 500 μm). (j) RT-qPCR comparison of temporal expression profiles of mmp1, mmp8, mmp7 and mmp9 (data are normalized to 0 minutes pw in controls, three replicates, geometric mean with geometric standard deviation, two-sided ttest from log2 values of relative expression between 360 minutes and 0 minutes). **** - p < .0001, *** - p < .001, ** - p < .01, n.s. - > .05 pw â post wounding |
|
|
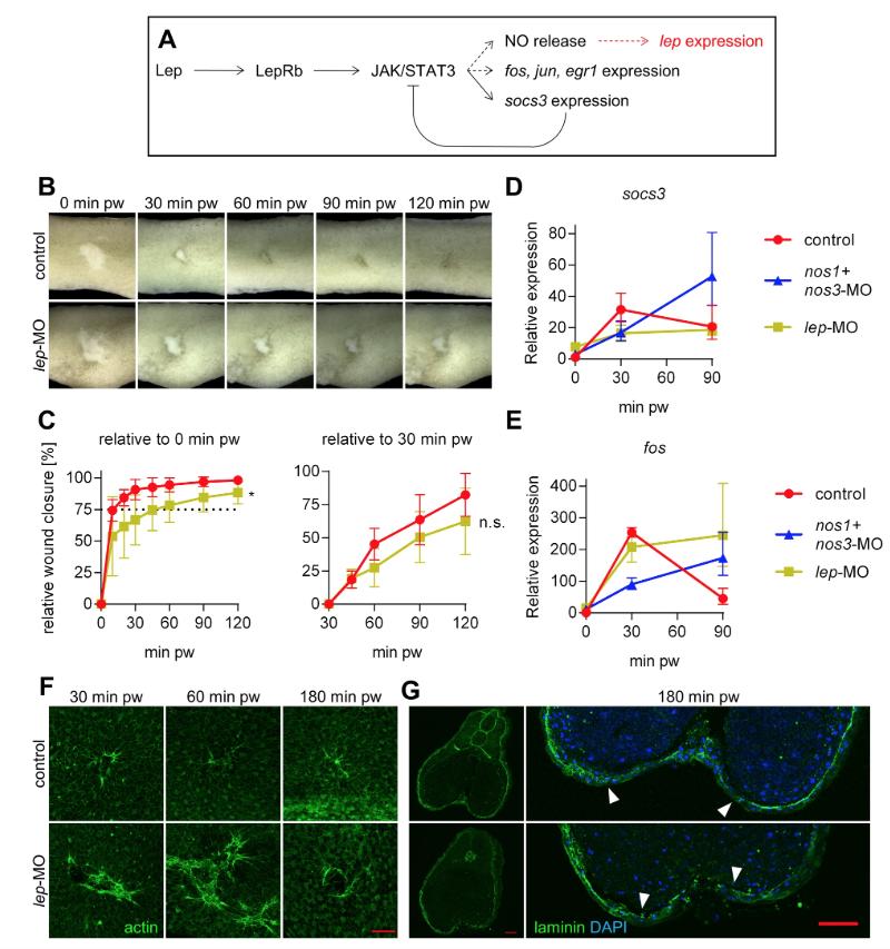
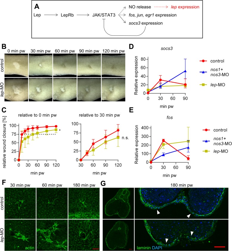
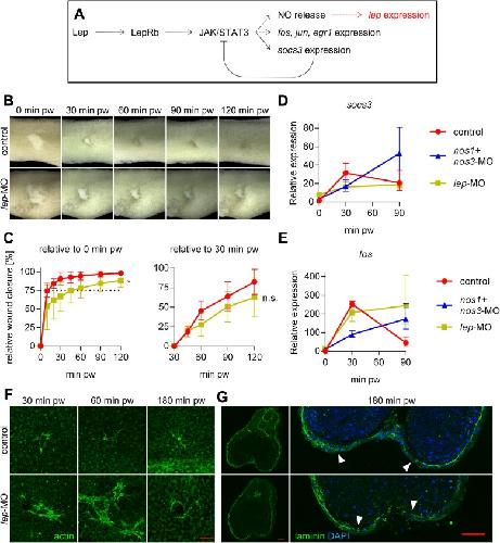
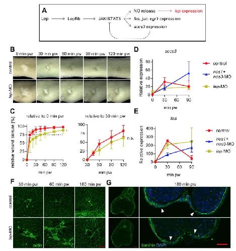
Figure 6. Monitoring of processes during wound healing after inhibition of lep expression. (a) In general, Lep is described as an activator of NO release, but inhibition of NO production leads to decreased expression of lep during wound healing. (b) Wound closing was documented using brightfield imaging on stereomicroscope. (c) Relative wound closure was calculated as the ratio between the size of the wound at 0 minute pw and 30 minutes pw (at least four replicates per condition, mean with standard deviation, the statistical difference between the groups is derived from two linear mixed models). (d) RT-qPCR comparison of temporal expression profiles of socs3 and (e) fos (data are normalized to 0 minutes pw in controls, three replicates, geometric mean with geometric standard deviation). (f) Actin at 30, 60 and 180 minutes pw visualized using green fluorescent phalloidin (Scale bar = 100 μm). (g) Laminin layer was visualized at 180 minutes pw and ends of the laminin layer are marked by a triangle (Scale bar = 100 μm). * - p < .05, n.s. â p > .05 pw â post wounding |
|
|
Figure 7. Interpretation of our results â description of processes during embryonic wound healing. NO release appears very early after injury. The level of NO is the highest at 15 minutes pw and the physiological level is restored at 30 minutes pw (early phase of healing). De novo expression of injury response genes starts shortly after injury and the level of expression is the highest 30 minutes pw. Level of expression of injury response genes is restored to physiological level 90 minutes pw. De novo expression of interesting NO dependent candidate lep and remodelling factors starts around 30 minutes pw. At the same time around 80 % of injury is already closed (middle phase of healing). The injury is closed 90 minutes pw and remodelling phase is initiated. Cell migration appears and the expression of remodelling factors changes (late phase of healing) |
|
|
S1. REViGO analysis of enriched GO terms. Gorilla was used to determine enrichment of gene ontology terms, followed by summarization using REViGO. (A) Group 1 (B) Group 2 (C) Group 3 (D) Group 4 (E) Group 5. Similar GO terms between and within groups have the same colors |
|
|
S2. REViGO analysis of enriched GO terms. Gorilla was used to determine enrichment of gene ontology terms, followed by summarization using REViGO. (A) Group 1' (B) Group 2' (C) Group 3'. Similar GO terms between and within groups have the same colors. |
|
|
S3. Actin staining of injury in embryos with inhibited NO production. (A) Acute NO inhibition using TRIM causes abnormal morphology of cells at the wound edge (white circle). (B) Chronic NO inhibition using MOs caused overproduction of actin around the wound edge and formation of abnormal structures inside the injury (marked by white arrows) (scale bars=100 microm) |
|
|
S4. Monitoring of wound closing and changes in gene expression after inhibition of NO pathway. (A) Scheme of NO pathway with labelled inhibitors/ gene specific MO which were used in experiments. (B) Control embryos, embryos with inhibited sGC using ODQ 1 hour before injury and embryos injected with prkg1-MO were injured using a needle at stage 26. (C) Wound closing was documented using brightfield imaging on stereomicroscope. (D) Relative wound closure was calculated as the ratio between the size of the wound in 0 minute pw (E) and 30 minutes pw (at least six replicates per condition, mean with standard deviation, the statistical difference between the groups is derived from two linear mixed models). (F) RT-qPCR comparison of temporal expression profiles of fos and lep (data are normalized to 0 minutes pw in controls, three replicates, geometric mean with geometric standard deviation, two-sided t-test from log2 values of relative expression between inhibited samples and control in 120 minutes pw). ****- p< .0001, *- p < .05, n.s.- p> .05. pw- post wounding |
|
|
S5. Expression of genes from the Group 4 during regeneration. Expression of genes from the Group 4 (Fig. 3h) were analyzed during regeneration of amputated tail at stage 41 using RNA- Seq. The same representative genes (fos-green, jun-violet, egr1-blue) are shown. |
|
|
S6. Complete cluster profiles of the temporal gene expression from the control embryos. Clusters were produced using the optcluster function on the relative proportion of the averaged counts across the time points. The plotted y-axis however represents the z-score of the regularized log transformation of the normalized counts. |
|
|
S7. Complete cluster profiles of the temporal gene expression form the control and NO inhibited embryos. Clusters were produced using the degPatterns function on the regularized log transformation of the normalized counts. |
|
|
S8. Test of specificity of prkg1-MO and lep-MO. (A,B) Function of MOs were analyzed using RT-PCR and PCr products were visualzed using gel electrophoresis. (A) Picture showed shorter product after usage of prkg1-MO. (B) Picture showed clearly that intron stayed unspliced after usage of lep-MO. |
|
|
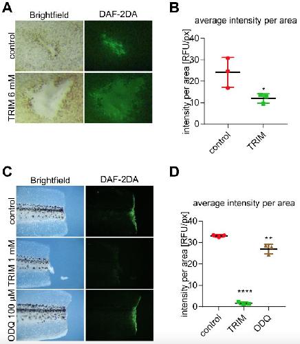
S9. Test of the effectivity of TRIM to inhibit the production of NO and for the specificity of DAF-2DA to NO. (A) Control embryos at stage 26, embryos with embryos with inhibited production of NO using TRIM (6 mM) 1 hour before injury were injured using a needle, incubated in media with DAF-2DA solution for 10 minutes, fixed and images. (B) The intensity of signal were analyzed (t-test). (C) Similarly, tails of tadpoles at stage 41, tadpoles with inhibited production of NO using TRIM (1 mM) or tadpoles with inhibited sGC with ODQ (100 microM), were amputated and incubated in media with DAF-2DA solution for 15 minutes, fixed and images. (D) The intensity of signal were analyzed (t-test). ****- p< .0001, **- p< .01, *- p<.05 |
|
|
Fig. 1. Production of NO during wound healing and regeneration. (a) Control embryos at stage 26 were injured using a needle, or tails of tadpoles at stage 41 were amputated and incubated in media with DAF-2DA solution for 15 minutes, fixed and imaged. (b) NO is produced in the first two layers of cells around wound edge (Scale bar = 20 μm). (c, d) NO is produced mainly during first 15 minutes after injury in embryos at stage 26 (Scale bar = 100 μm, five replicates, mean with standard deviation, One-way ANOVA Dunnett’s multiple comparisons test) (e, f) and after amputation in embryos at stage 41. (Scale bars = 200 μm, three replicates, mean with standard deviation, One-way ANOVA Dunnett’s multiple comparisons test) (g) NO is not produced after injury at stage 1 and stage 5, but NO is produced after injury at stage 8 (blastula), stage 11 (gastrula), stage 14 (early neurula) and stage 20 (late neurula) (Scale bar = 500 μm). CTF – corrected total fluorescence, RFU – relative fluorescent unit, pw – post wounding, pa – post amputation **** - p < .0001, * - p < .05, n.s. - p > .05 |
|
|
Fig. 2. Monitoring of wound closing after inhibition of NO production. (a) Control embryos, embryos with inhibited production of NO using TRIM 1 hour before injury and embryos injected with the mixture of nos1 + nos3- MO were injured using a needle (stage 26). (b) Wound closing was documented using brightfield imaging on stereomicroscope (Scale bar = 100 μm). (c) Relative wound closure was calculated as ratio between the size of the wound in 0 minutes (d) or 30 minutes pw (at least three replicates per condition, mean with standard deviation, the statistical difference between the groups is derived from two linear mixed models). pw â post wounding **** - p < .0001, *** - p < .001, ** - p < .01 |
|
|
Fig. 3. Global gene expression profiles during embryonic wound healing. (a) Control embryos at stage 26 were injured using forceps and healing tissues were dissected (only the part marked by red rectangle) and collected for RNA-Seq analysis. (b-i) DEGs were grouped based on their expression profile relatively to 0 minutes and GO analysis was performed. (b, d, f, h) Expression profiles of genes are representative of the log transformed data, average gene expression is shown in red and expression of three representative genes are shown in green, purple and blue. (c, e, g, i) Genes, which have an annotation and human homolog, were used for GO analysis. Numbers of analysed genes are in the table together with the representative GO terms for each group. (j) Validation of RNA-Seq data by RT-qPCR using representative genes from each Group was performed using RT-qPCR and the Pearson r correlation coefficient was calculated from the geometric mean values. (RNA-Seq – three replicates, RT-qPCR – six replicates, geometric mean with geometric standard deviation). DEGs – differentially expressed genes, pw – post wounding |
|
|
Fig. 4. Changes in gene expression during wound healing after inhibition of NO production. (a) Graphical description of RNA-Seq experiment comparing control and NO inhibited embryonic wound healing. Only the part marked by red rectangle was collected and used for RNA isolation and sequencing. (b-g) DEGs, which were identified in RNA-Seq, were grouped based on their expression profile relatively to 0 minutes and GO analysis was performed. (b, d, f) Expression profiles of genes are representative of the z-score of the regularized log transformation of the normalized counts. (c, e, g) Genes with annotation and human homolog were used for GO analysis. Numbers of analysed genes are in the table together with the representative GO terms for each group. (h) RNA-Seq result of lep expression was verified (i) using RT-qPCR, separately for nos1-MO and nos3-MO. (j) Similarly, RNA-Seq result of fos expression was verified using (k) RT-qPCR (data are normalized to 0 minutes pw in controls, three replicates, geometric mean with geometric standard deviation, two-sided t-test from log2 values of relative expression between inhibited samples and control in 120 minutes pw), and (l) in situ hybridization. Site of injury is marked with a star and the signal where fos is expressed is circled by dot line (Scale bar = 100 μm) (M) Intensity of blue signal around site of injury were measured (one-way Anova, Dunnettâs multiple comparisons test, minimum 8 replicates). **** - p < .0001, ** - p < .01, * - p < .05, n.s. - p > .05 DEGs â differentially expressed genes, pw â post wounding, RIU â relative intensity unit |
|
|
Fig. 5. Monitoring of phenotype changes during wound healing in embryos with inhibited NO production. (a, b, c) Control embryos, embryos with inhibited production of NO using TRIM 1 hour before injury and embryos injected with mixture of nos1 + nos3- MO were injured at stage 26 using forceps or needle in the middle and ventral side. (d) Laminin layer was visualized at 180 minutes and 360 minutes pw and ends of the laminin layer are marked by a triangle. Formation of âblobâ in TRIM embryos is marked by arrow (Scale bar = 100 μm). (e) Staining of β- catenin 360 minutes pw (Scale bar = 100 μm). (f) Brightfiled image of wound site in 180 minutes pw (Scale bar = 100 μm). (b, g) Actin at 30, 60 and 180 minutes pw visualized using green fluorescent phalloidin. Breaks in actin layer are marked by arrow (Scale bar = 100 μm). (c, h) Collagen staining at 60 minutes pw. The beginning of the wound is marked by a red triangle. A red arrow marks the end of the collagen layer, while the end of the wound site is marked by a red star. (Scale bar = 100 μm, measurement of coverage of collagen in wound was made from at least six embryos per condition and at least five slices per embryo, one-way anova, Dunnettâs multiple comparisons test). (i) Spatial expression of two matrix metalloproteinases mmp7 and mmp9 was visualized by in situ hybridization in time 360 minutes pw (Scale bars = 500 μm). (j) RT-qPCR comparison of temporal expression profiles of mmp1, mmp8, mmp7 and mmp9 (data are normalized to 0 minutes pw in controls, three replicates, geometric mean with geometric standard deviation, two-sided ttest from log2 values of relative expression between 360 minutes and 0 minutes). **** - p < .0001, *** - p < .001, ** - p < .01, n.s. - > .05 pw â post wounding |
|
|
Fig. 6. Monitoring of processes during wound healing after inhibition of lep expression. (a) In general, Lep is described as an activator of NO release, but inhibition of NO production leads to decreased expression of lep during wound healing. (b) Wound closing was documented using brightfield imaging on stereomicroscope. (c) Relative wound closure was calculated as the ratio between the size of the wound at 0 minute pw and 30 minutes pw (at least four replicates per condition, mean with standard deviation, the statistical difference between the groups is derived from two linear mixed models). (d) RT-qPCR comparison of temporal expression profiles of socs3 and (e) fos (data are normalized to 0 minutes pw in controls, three replicates, geometric mean with geometric standard deviation). (f) Actin at 30, 60 and 180 minutes pw visualized using green fluorescent phalloidin (Scale bar = 100 μm). (g) Laminin layer was visualized at 180 minutes pw and ends of the laminin layer are marked by a triangle (Scale bar = 100 μm). * - p < .05, n.s. â p > .05 pw â post wounding |
|
|
Fig. 7. Interpretation of our results â description of processes during embryonic wound healing. NO release appears very early after injury. The level of NO is the highest at 15 minutes pw and the physiological level is restored at 30 minutes pw (early phase of healing). De novo expression of injury response genes starts shortly after injury and the level of expression is the highest 30 minutes pw. Level of expression of injury response genes is restored to physiological level 90 minutes pw. De novo expression of interesting NO dependent candidate lep and remodelling factors starts around 30 minutes pw. At the same time around 80 % of injury is already closed (middle phase of healing). The injury is closed 90 minutes pw and remodelling phase is initiated. Cell migration appears and the expression of remodelling factors changes (late phase of healing) |
References [+] :
Agricola,
Identification of genes expressed in the migrating primitive myeloid lineage of Xenopus laevis.
2016, Pubmed,
Xenbase
Agricola, Identification of genes expressed in the migrating primitive myeloid lineage of Xenopus laevis. 2016, Pubmed , Xenbase
Ahanger, Wound healing activity of carbon monoxide liberated from CO-releasing molecule (CO-RM). 2011, Pubmed
Alderton, Nitric oxide synthases: structure, function and inhibition. 2001, Pubmed
Anders, Count-based differential expression analysis of RNA sequencing data using R and Bioconductor. 2013, Pubmed
Baek, Rho-family small GTPases are required for cell polarization and directional sensing in Drosophila wound healing. 2010, Pubmed
Bartesaghi, Fundamentals on the biochemistry of peroxynitrite and protein tyrosine nitration. 2018, Pubmed
Belacortu, Drosophila as a model of wound healing and tissue regeneration in vertebrates. 2011, Pubmed
Bement, Wound-induced assembly and closure of an actomyosin purse string in Xenopus oocytes. 1999, Pubmed , Xenbase
Benink, Concentric zones of active RhoA and Cdc42 around single cell wounds. 2005, Pubmed , Xenbase
Blanquicett, Attenuation of signaling and nitric oxide production following prolonged leptin exposure in human aortic endothelial cells. 2007, Pubmed
Blecher, Nitric oxide-releasing nanoparticles accelerate wound healing in NOD-SCID mice. 2012, Pubmed
Bogdan, Nitric oxide and the immune response. 2001, Pubmed
Bolger, Trimmomatic: a flexible trimmer for Illumina sequence data. 2014, Pubmed
Boscá, Nitric oxide and cell viability in inflammatory cells: a role for NO in macrophage function and fate. 2005, Pubmed
Briggs, The dynamics of gene expression in vertebrate embryogenesis at single-cell resolution. 2018, Pubmed , Xenbase
Caley, Metalloproteinases and Wound Healing. 2015, Pubmed
Canabal, Glucose, insulin, and leptin signaling pathways modulate nitric oxide synthesis in glucose-inhibited neurons in the ventromedial hypothalamus. 2007, Pubmed
Cass, Wound size and gestational age modulate scar formation in fetal wound repair. 1997, Pubmed
Chang, Transcriptional dynamics of tail regeneration in Xenopus tropicalis. 2017, Pubmed , Xenbase
Chin, The influence of nitric oxide synthase 2 on cutaneous wound angiogenesis. 2011, Pubmed
Chisholm, Epidermal Wound Healing in the Nematode Caenorhabditis elegans. 2015, Pubmed
Ciani, Nitric oxide regulates cGMP-dependent cAMP-responsive element binding protein phosphorylation and Bcl-2 expression in cerebellar neurons: implication for a survival role of nitric oxide. 2002, Pubmed
Clancy, Nitric oxide sustains nuclear factor kappaB activation in cytokine-stimulated chondrocytes. 2004, Pubmed
Coleman, Nitric oxide in immunity and inflammation. 2001, Pubmed
Danielsen, Matrix metalloproteinase-8 overexpression prevents proper tissue repair. 2011, Pubmed
Danjo, Actin 'purse string' filaments are anchored by E-cadherin-mediated adherens junctions at the leading edge of the epithelial wound, providing coordinated cell movement. 1998, Pubmed
Davenport, Membrane dynamics during cellular wound repair. 2016, Pubmed , Xenbase
Ding, Genome-wide analysis of dorsal and ventral transcriptomes of the Xenopus laevis gastrula. 2017, Pubmed , Xenbase
Dobin, STAR: ultrafast universal RNA-seq aligner. 2013, Pubmed
Duffield, Selective depletion of macrophages reveals distinct, opposing roles during liver injury and repair. 2005, Pubmed
Eden, GOrilla: a tool for discovery and visualization of enriched GO terms in ranked gene lists. 2009, Pubmed
Eden, Discovering motifs in ranked lists of DNA sequences. 2007, Pubmed
Edgar, Gene Expression Omnibus: NCBI gene expression and hybridization array data repository. 2002, Pubmed
Edmonds, Multicenter, randomized controlled, observer-blinded study of a nitric oxide generating treatment in foot ulcers of patients with diabetes-ProNOx1 study. 2018, Pubmed
Eming, Inflammation and metabolism in tissue repair and regeneration. 2017, Pubmed
Ferreira, Early redox activities modulate Xenopus tail regeneration. 2018, Pubmed , Xenbase
Frühbeck, Intracellular signalling pathways activated by leptin. 2006, Pubmed
Gauron, Sustained production of ROS triggers compensatory proliferation and is required for regeneration to proceed. 2013, Pubmed
Golebiewska, Platelet secretion: From haemostasis to wound healing and beyond. 2015, Pubmed
Guo, Factors affecting wound healing. 2010, Pubmed
Gupta, Suicidal behaviors in the dermatology patient. 2017, Pubmed
Gürsoy, Effect of topically applied sildenafil citrate on wound healing: experimental study. 2014, Pubmed
Guzik, Nitric oxide and superoxide in inflammation and immune regulation. 2003, Pubmed
Han, Ca2+-Induced Mitochondrial ROS Regulate the Early Embryonic Cell Cycle. 2018, Pubmed , Xenbase
Han, Nitric oxide-releasing nanoparticles accelerate wound healing by promoting fibroblast migration and collagen deposition. 2012, Pubmed
Harrison, Matrix metalloproteinase genes in Xenopus development. 2004, Pubmed , Xenbase
Hess, Protein S-nitrosylation: purview and parameters. 2005, Pubmed
Jacinto, Dynamic actin-based epithelial adhesion and cell matching during Drosophila dorsal closure. 2000, Pubmed
Jacox, The extreme anterior domain is an essential craniofacial organizer acting through Kinin-Kallikrein signaling. 2014, Pubmed , Xenbase
Janda, Modulation of ROS levels in fibroblasts by altering mitochondria regulates the process of wound healing. 2016, Pubmed
Justet, Fast calcium wave inhibits excessive apoptosis during epithelial wound healing. 2016, Pubmed
Karimi, Xenbase: a genomic, epigenomic and transcriptomic model organism database. 2018, Pubmed , Xenbase
Kim, Cutaneous wound healing in aging small mammals: a systematic review. 2015, Pubmed
Kimmel, The Presence of Oxygen in Wound Healing. 2016, Pubmed
Koh, Inflammation and wound healing: the role of the macrophage. 2011, Pubmed
Kopylova, SortMeRNA: fast and accurate filtering of ribosomal RNAs in metatranscriptomic data. 2012, Pubmed
Korhonen, Nitric oxide production and signaling in inflammation. 2005, Pubmed
LeBert, Damage-induced reactive oxygen species regulate vimentin and dynamic collagen-based projections to mediate wound repair. 2018, Pubmed
Leiper, The roles of calcium signaling and ERK1/2 phosphorylation in a Pax6+/- mouse model of epithelial wound-healing delay. 2006, Pubmed
Li, ERK and phosphoinositide 3-kinase temporally coordinate different modes of actin-based motility during embryonic wound healing. 2013, Pubmed , Xenbase
Li, The cellular and molecular mechanisms of tissue repair and regeneration as revealed by studies in Xenopus. 2016, Pubmed , Xenbase
Liu, Hydrogen sulfide improves wound healing via restoration of endothelial progenitor cell functions and activation of angiopoietin-1 in type 2 diabetes. 2014, Pubmed
Love, Amputation-induced reactive oxygen species are required for successful Xenopus tadpole tail regeneration. 2013, Pubmed , Xenbase
Love, Moderated estimation of fold change and dispersion for RNA-seq data with DESeq2. 2014, Pubmed
Lucas, Differential roles of macrophages in diverse phases of skin repair. 2010, Pubmed
Mehebik, Leptin-induced nitric oxide production in white adipocytes is mediated through PKA and MAP kinase activation. 2005, Pubmed
Minns, Purinoreceptor P2X7 Regulation of Ca(2+) Mobilization and Cytoskeletal Rearrangement Is Required for Corneal Reepithelialization after Injury. 2016, Pubmed
Mujoo, Role of soluble guanylyl cyclase-cyclic GMP signaling in tumor cell proliferation. 2010, Pubmed
Muliyil, Mitochondrial ROS regulates cytoskeletal and mitochondrial remodeling to tune cell and tissue dynamics in a model for wound healing. 2014, Pubmed
Napoli, Effects of nitric oxide on cell proliferation: novel insights. 2013, Pubmed
Parekh, The Contractile Phenotype of Dermal Fetal Fibroblasts in Scarless Wound Healing. 2017, Pubmed
Park, Nitric oxide inhibits an interaction between JNK1 and c-Jun through nitrosylation. 2006, Pubmed
Pozhitkov, Tracing the dynamics of gene transcripts after organismal death. 2017, Pubmed
Reinke, Wound repair and regeneration. 2012, Pubmed
Richardson, Adult zebrafish as a model system for cutaneous wound-healing research. 2013, Pubmed
Rigamonti, Requirement of inducible nitric oxide synthase for skeletal muscle regeneration after acute damage. 2013, Pubmed
Robert, Comparative and developmental study of the immune system in Xenopus. 2009, Pubmed , Xenbase
Saidkhani, The effect of nitric oxide releasing cream on healing pressure ulcers. 2016, Pubmed
Santabárbara-Ruiz, ROS-Induced JNK and p38 Signaling Is Required for Unpaired Cytokine Activation during Drosophila Regeneration. 2015, Pubmed
Schaffer, Nitric oxide regulates wound healing. 1996, Pubmed
Schäffer, Inhibition of nitric oxide synthesis in wounds: pharmacology and effect on accumulation of collagen in wounds in mice. 1999, Pubmed
Schäffer, Nitric oxide, an autocrine regulator of wound fibroblast synthetic function. 1997, Pubmed
Sekula, optCluster: An R Package for Determining the Optimal Clustering Algorithm. 2017, Pubmed
Sessa, Molecular control of blood flow and angiogenesis: role of nitric oxide. 2009, Pubmed
Sherratt, Actin aggregation and embryonic epidermal wound healing. 1993, Pubmed
Smith, Dorsalization and neural induction: properties of the organizer in Xenopus laevis. 1983, Pubmed , Xenbase
Sonnemann, Wound repair: toward understanding and integration of single-cell and multicellular wound responses. 2011, Pubmed
Soto, Inositol kinase and its product accelerate wound healing by modulating calcium levels, Rho GTPases, and F-actin assembly. 2013, Pubmed , Xenbase
Spitler, Nitrosyl-cobinamide (NO-Cbi), a new nitric oxide donor, improves wound healing through cGMP/cGMP-dependent protein kinase. 2013, Pubmed
Stallmeyer, The function of nitric oxide in wound repair: inhibition of inducible nitric oxide-synthase severely impairs wound reepithelialization. 1999, Pubmed
Stanisstreet, Calcium and wound healing in Xenopus early embryos. 1982, Pubmed , Xenbase
Sudbeck, Induction and repression of collagenase-1 by keratinocytes is controlled by distinct components of different extracellular matrix compartments. 1997, Pubmed
Supek, REVIGO summarizes and visualizes long lists of gene ontology terms. 2011, Pubmed
Surks, Regulation of myosin phosphatase by a specific interaction with cGMP- dependent protein kinase Ialpha. 1999, Pubmed
Tadokoro, Leptin promotes wound healing in the skin. 2015, Pubmed
Takagi, Carbon monoxide promotes gastric wound healing in mice via the protein kinase C pathway. 2016, Pubmed
Takeo, Wound healing and skin regeneration. 2015, Pubmed
Thornton, Enhanced collagen accumulation following direct transfection of the inducible nitric oxide synthase gene in cutaneous wounds. 1998, Pubmed
Tomankova, The role of nitric oxide during embryonic epidermis development of Xenopus laevis. 2017, Pubmed , Xenbase
Tomlinson, Three matrix metalloproteinases are required in vivo for macrophage migration during embryonic development. 2008, Pubmed , Xenbase
Tu, Spontaneous calcium transients manifest in the regenerating muscle and are necessary for skeletal muscle replenishment. 2014, Pubmed , Xenbase
van den Brink, Single-cell sequencing reveals dissociation-induced gene expression in tissue subpopulations. 2017, Pubmed
Vaughan, Lipid domain-dependent regulation of single-cell wound repair. 2014, Pubmed , Xenbase
West, Regulation of striatal dopamine neurotransmission by nitric oxide: effector pathways and signaling mechanisms. 2002, Pubmed
Witte, Nitric oxide enhances experimental wound healing in diabetes. 2002, Pubmed
Wood, Circulating blood endothelial nitric oxide synthase contributes to the regulation of systemic blood pressure and nitrite homeostasis. 2013, Pubmed
Wu, Detecting Activated Cell Populations Using Single-Cell RNA-Seq. 2017, Pubmed
Wyczalkowski, Computational and experimental study of the mechanics of embryonic wound healing. 2013, Pubmed
Xing, Nitric oxide regulates cell behavior on an interactive cell-derived extracellular matrix scaffold. 2015, Pubmed
Xu, C. elegans epidermal wounding induces a mitochondrial ROS burst that promotes wound repair. 2014, Pubmed
Yamaguchi, Expression of specific IGFBPs is associated with those of the proliferating and differentiating markers in regenerating rat plantaris muscle. 2013, Pubmed
Yang, Progress and Promise of Nitric Oxide-Releasing Platforms. 2018, Pubmed
Yoshii, Wound healing ability of Xenopus laevis embryos. I. Rapid wound closure achieved by bisectional half embryos. 2005, Pubmed , Xenbase
Zhang, Nitric oxide enhances angiogenesis via the synthesis of vascular endothelial growth factor and cGMP after stroke in the rat. 2003, Pubmed
Zhang, Positional cloning of the mouse obese gene and its human homologue. 1994, Pubmed
Zhao, Hydrogen sulfide improves diabetic wound healing in ob/ob mice via attenuating inflammation. 2017, Pubmed
Zheng, Leptin Overexpression in Bone Marrow Stromal Cells Promotes Periodontal Regeneration in a Rat Model of Osteoporosis. 2017, Pubmed
Ziche, Nitric oxide and angiogenesis. 2000, Pubmed
