Click here to close
Hello! We notice that you are using Internet Explorer, which is not supported by Xenbase and may cause the site to display incorrectly.
We suggest using a current version of Chrome,
FireFox, or Safari.
???displayArticle.abstract???
During DNA replication, stalled replication forks and DSBs arise when the replication fork encounters ICLs (interstrand crosslinks), covalent protein/DNA intermediates or other discontinuities in the template. Recently, homologous recombination proteins have been shown to function in replication-coupled repair of ICLs in conjunction with the Fanconi anemia (FA) regulatory factors FANCD2-FANCI, and, conversely, the FA gene products have been shown to play roles in stalled replication fork rescue even in the absence of ICLs, suggesting a broader role for the FA network than previously appreciated. Here we show that DNA2 helicase/nuclease participates in resection during replication-coupled repair of ICLs and other replication fork stresses. DNA2 knockdowns are deficient in HDR (homology-directed repair) and the S phase checkpoint and exhibit genome instability and sensitivity to agents that cause replication stress. DNA2 is partially redundant with EXO1 in these roles. DNA2 interacts with FANCD2, and cisplatin induces FANCD2 ubiquitylation even in the absence of DNA2. DNA2 and EXO1 deficiency leads to ICL sensitivity but does not increase ICL sensitivity in the absence of FANCD2. This is the first demonstration of the redundancy of human resection nucleases in the HDR step in replication-coupled repair, and suggests that DNA2 may represent a new mediator of the interplay between HDR and the FA/BRCA pathway.
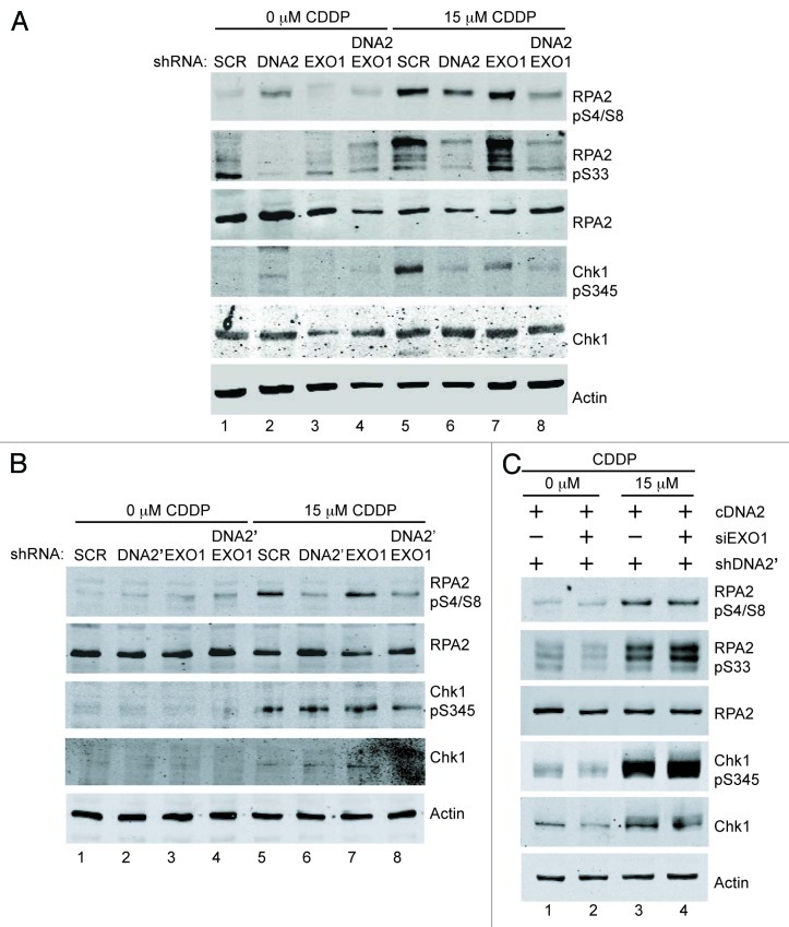
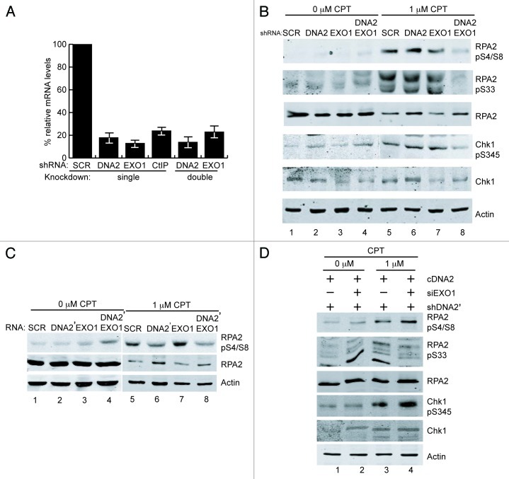
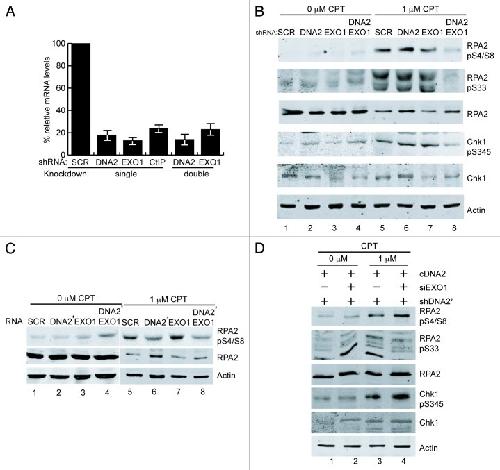
Figure 1. DNA2 and EXO1 are required for resection at CPT-induced damage. (A) Targeting of DNA2 and/or EXO1 with shDNA2 and EXO1 siRNA resulted in at least 80% reduction of the respective mRNA levels. (B) After exposure to CPT (1 μM, 1 h), phosphorylation of RPA2 S4/S8, S33 and CHK1 S345 is reduced in DNA2/EXO1-depleted U2OS cells. (C) A second shRNA targeting DNA2 (pRESQ shDNA2â) used together with EXO1 siRNA for double depletion, recapitulated results shown in (B). (D) Retrovirally expressed RNAi-resistant DNA2 restored RPA phosphorylation in cells depleted using shDNA2â and EXO1 siRNA. Chk1 is also shown in addition to RPA (Figure presents an image with intervening lanes removed for clarity.). Experiments were performed at least twice and representative results are shown. See Experimental Procedures for details.
Figure 2. DNA2 and EXO1 are required for resection at ICL-induced damage. (A) shDNA2/EXO1 siRNA-treated cells exposed to cisplatin (15 μM, 24 h) show reduced phosphorylation of RPA2 S4/S8, S33 and Chk1 S345 compared with shSCR-treated cells . (B) shDNA2â/EXO1 siRNA-treated cells exposed to cisplatin (15 μM, 24 h) show reduced phosphorylation of RPA2 S4/S8, S33 and Chk1 S345 compared with shSCR-treated cells and ectopically expressed, RNAi-resistant DNA2 restored RPA and Chk1 phosphorylation in depleted U2OS cells (C). CDDP,cisplatin. Experiments were performed at least twice. See also Figure S2. See Experimental Procedures for details.
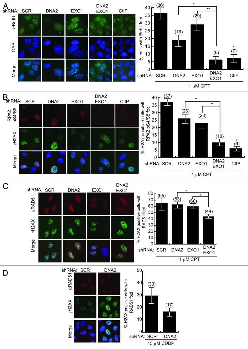
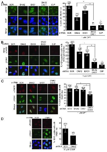
Figure 3. Formation of DNA damage foci is compromised after the depletion of DNA2/EXO1. Left panels are representative immunofluorescence images of BrdU, RPA and RAD51 foci and right panels are quantification of the cells shown on the left panel. (A) After exposure to CPT, DNA2/EXO1 U2OS-depleted cells have significantly fewer single-stranded BrdU foci compared with DNA2 or EXO1 single depletion. Cells with single or double depletion of DNA2 and/or EXO1 were cultured in BrdU, exposed to CPT (1 μM, 1 h) and stained with α-BrdU antibodies without denaturation. (B) After exposure to CPT (1 μM, 1 h), phospho-RPA2 S4/S8 foci are significantly less in DNA2/EXO1-depleted cells compared with DNA2 or EXO1 depletion. (C) RAD51 foci are significantly diminished in DNA2/EXO1-depleted cells compared with DNA2 or EXO1 depletion after exposure to CPT (1 μM, 1 h). (D) After exposure to cisplatin (15 μM, 24 h), DNA2-depleted cells have reduced RAD51 foci formation. Error bars indicate mean ± SEM for n = 3 independent experiments and *p < 0.05, **p < 0.01. Comparisons were also made with CtIP, as a control, but were not shown on the graph for clarity. Statistical analyses were done using an unpaired two-tailed t-test. At least 100 cells were counted for each independent experiment. See Experimental Procedures for details.
Figure 4. DNA2/EXO1-depleted U2OS cells accumulate DSBs and broken chromosomes after CPT or cisplatin replication inhibition. (A) Pulse-field gel electrophoresis shows markedly higher amounts of unrepaired DNA in DNA2/EXO1-depleted cells than in the DNA2 or EXO1-depleted cells. (B) After the simultaneous depletion of DNA2 and EXO1, the number of breaks per metaphase spread observed in the absence of DNA damage (DMSO) increases upon exposure to cisplatin or to CPT. At least 100 cells were counted in each independent experiment. See Experimental Procedures and Supplemental Material for details. CDDP, cisplatin.
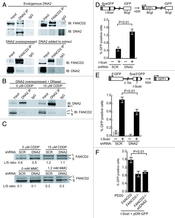
Figure 5. DNA2 physically interacts with and functions downstream of FANCD2 and participates in SSA in vivo. (A) In U2OS cells, antibody against endogenous DNA2 coimmunoprecipitates FANCD2, but antibody against FANCD2 does not coimmunoprecipitate detectable amounts of DNA2 (top panel). When DNA2 is overexpressed or recombinant DNA2 added to the whole-cell extract, however, DNA2 is detectable in the FANCD2 immunoprecipitate (bottom panel). Whole-cell extracts were prepared from asynchronous HEK293T cells transfected with pcDNA3.1-DNA2â6His-4Myc. (B) DNA2 was overexpressed in HEK293T cells with or without cisplatin treatment. Lysates were incubated in the presence of DNaseI,59 and immunoprecipitation performed with FANCD2 antibody. (C) FANCD2 monoubiquitylation was unaffected in DNA2-depleted cells exposed to cisplatin or MMC (mitomycin C). (D) Top panel is a diagram of the U2OS DR-GFP reporter used to examine HDR after I-SceI expression. DNA2 depletion caused an increase in GFP+ cells. (E) Top panel is a diagram of the U2OS SA-GFP reporter used to examine SSA after I-SceI expression. DNA2-depleted cells had a significant decrease in SSA. (F) Depletion of DNA2 in FANCD2â/â does not affect the level of HDR. HDR was measured in FANCD2â/â alone and in FANCD2â/â after shDNA2 knockdown, i.e., cells doubly deficient in FANCD2 and DNA2 using the DR-GFP assay.
Figure 6. The depletion of DNA2/EXO1
increases phosphorylation of DNA-PKcs after CPT but does not after Cisplatin treatment. (A) Cells treated with CPT (1 mM, 1 h) showed extensive phosphorylation of DNA-PKcs. (B) Cells treated with cisplatin (15 μM, 24 h) showed no hyperphosphorylation of DNA-PKcs S2056. (C) In PD20 cells lacking FANCD2, DNA-PKcs S2056 is hyperphosphorylated after exposure to cisplatin (left) and expression of wild-type FANCD2 in PD20 cells inhibits the hyperphosphorylation (right), as proposed in the text. See Experimental Procedures for details. CDDP, cisplatin.
Figure 7. DNA2 and EXO1 are required for survival after exposure to cisplatin but do not increase cisplatin sensitivity of FANCD2-deficient cells. (A) Clonogenic assay of survival of DNA2- and/or EXO1-depleted cells exposed to cisplatin for 24 h. (B) Survival of DNA2-depleted cells exposed to cisplatin for 6 d. (C) PD20 cells with DNA2 and/or EXO1-depletion or PD20 cells complemented with FANCD2 were exposed to cisplatin (24 h) and assayed for survival. (D and E) Survival of DNA2 and/or EXO1-depleted cells exposed to CPT (1 h) or MMS (1 h) and assayed for survival. Error bars indicate mean ± SEM for n ⥠4 independent experiments. *p < 0.05. See Experimental Procedures for details. CDDP, cisplatin.
Adamo,
Preventing nonhomologous end joining suppresses DNA repair defects of Fanconi anemia.
2010, Pubmed
Adamo,
Preventing nonhomologous end joining suppresses DNA repair defects of Fanconi anemia.
2010,
Pubmed Anantha,
Sequential and synergistic modification of human RPA stimulates chromosomal DNA repair.
2007,
Pubmed Ben-Yehoyada,
Checkpoint signaling from a single DNA interstrand crosslink.
2009,
Pubmed
,
Xenbase Beranek,
Distribution of methyl and ethyl adducts following alkylation with monofunctional alkylating agents.
1990,
Pubmed Bermejo,
Preventing replication stress to maintain genome stability: resolving conflicts between replication and transcription.
2012,
Pubmed Budd,
Evidence suggesting that Pif1 helicase functions in DNA replication with the Dna2 helicase/nuclease and DNA polymerase delta.
2006,
Pubmed Chen,
Function of the ATR N-terminal domain revealed by an ATM/ATR chimera.
2007,
Pubmed Chen,
Gross chromosomal rearrangements in Saccharomyces cerevisiae replication and recombination defective mutants.
1999,
Pubmed Constantinou,
Rescue of replication failure by Fanconi anaemia proteins.
2012,
Pubmed Debatisse,
Common fragile sites: mechanisms of instability revisited.
2012,
Pubmed Duxin,
Okazaki fragment processing-independent role for human Dna2 enzyme during DNA replication.
2012,
Pubmed Duxin,
Human Dna2 is a nuclear and mitochondrial DNA maintenance protein.
2009,
Pubmed Eid,
DNA end resection by CtIP and exonuclease 1 prevents genomic instability.
2010,
Pubmed Falck,
Conserved modes of recruitment of ATM, ATR and DNA-PKcs to sites of DNA damage.
2005,
Pubmed Gravel,
DNA helicases Sgs1 and BLM promote DNA double-strand break resection.
2008,
Pubmed Gunn,
Correct end use during end joining of multiple chromosomal double strand breaks is influenced by repair protein RAD50, DNA-dependent protein kinase DNA-PKcs, and transcription context.
2011,
Pubmed Hashimoto,
Rad51 protects nascent DNA from Mre11-dependent degradation and promotes continuous DNA synthesis.
2010,
Pubmed
,
Xenbase Hashimoto,
RAD51- and MRE11-dependent reassembly of uncoupled CMG helicase complex at collapsed replication forks.
2011,
Pubmed
,
Xenbase Howlett,
The Fanconi anemia pathway is required for the DNA replication stress response and for the regulation of common fragile site stability.
2005,
Pubmed Hu,
The intra-S phase checkpoint targets Dna2 to prevent stalled replication forks from reversing.
2012,
Pubmed Kang,
The MPH1 gene of Saccharomyces cerevisiae functions in Okazaki fragment processing.
2009,
Pubmed Knipscheer,
The Fanconi anemia pathway promotes replication-dependent DNA interstrand cross-link repair.
2009,
Pubmed
,
Xenbase Liaw,
DNA-PK-dependent RPA2 hyperphosphorylation facilitates DNA repair and suppresses sister chromatid exchange.
2011,
Pubmed Long,
Mechanism of RAD51-dependent DNA interstrand cross-link repair.
2011,
Pubmed
,
Xenbase MacDougall,
The structural determinants of checkpoint activation.
2007,
Pubmed
,
Xenbase Moldovan,
How the fanconi anemia pathway guards the genome.
2009,
Pubmed Nakanishi,
Human Fanconi anemia monoubiquitination pathway promotes homologous DNA repair.
2005,
Pubmed Nakanishi,
Homologous recombination assay for interstrand cross-link repair.
2011,
Pubmed Nikolova,
Homologous recombination protects mammalian cells from replication-associated DNA double-strand breaks arising in response to methyl methanesulfonate.
2010,
Pubmed Nimonkar,
Human exonuclease 1 and BLM helicase interact to resect DNA and initiate DNA repair.
2008,
Pubmed Nimonkar,
BLM-DNA2-RPA-MRN and EXO1-BLM-RPA-MRN constitute two DNA end resection machineries for human DNA break repair.
2011,
Pubmed O'Connell,
A genome-wide camptothecin sensitivity screen identifies a mammalian MMS22L-NFKBIL2 complex required for genomic stability.
2010,
Pubmed Peng,
Human nuclease/helicase DNA2 alleviates replication stress by promoting DNA end resection.
2012,
Pubmed Pierce,
XRCC3 promotes homology-directed repair of DNA damage in mammalian cells.
1999,
Pubmed Pierce,
Ku DNA end-binding protein modulates homologous repair of double-strand breaks in mammalian cells.
2001,
Pubmed Polo,
Regulation of DNA-end resection by hnRNPU-like proteins promotes DNA double-strand break signaling and repair.
2012,
Pubmed Räschle,
Mechanism of replication-coupled DNA interstrand crosslink repair.
2008,
Pubmed
,
Xenbase Robison,
DNA lesion-specific co-localization of the Mre11/Rad50/Nbs1 (MRN) complex and replication protein A (RPA) to repair foci.
2005,
Pubmed Saharia,
Flap endonuclease 1 contributes to telomere stability.
2008,
Pubmed Sartori,
Human CtIP promotes DNA end resection.
2007,
Pubmed Schlacher,
Double-strand break repair-independent role for BRCA2 in blocking stalled replication fork degradation by MRE11.
2011,
Pubmed Schlacher,
A distinct replication fork protection pathway connects Fanconi anemia tumor suppressors to RAD51-BRCA1/2.
2012,
Pubmed Shi,
The role of RPA2 phosphorylation in homologous recombination in response to replication arrest.
2010,
Pubmed Shiotani,
Single-stranded DNA orchestrates an ATM-to-ATR switch at DNA breaks.
2009,
Pubmed Smogorzewska,
Identification of the FANCI protein, a monoubiquitinated FANCD2 paralog required for DNA repair.
2007,
Pubmed Song,
A novel role for Fanconi anemia (FA) pathway effector protein FANCD2 in cell cycle progression of untransformed primary human cells.
2010,
Pubmed
,
Xenbase Symington,
Double-strand break end resection and repair pathway choice.
2011,
Pubmed Taniguchi,
S-phase-specific interaction of the Fanconi anemia protein, FANCD2, with BRCA1 and RAD51.
2002,
Pubmed Vassin,
Human RPA phosphorylation by ATR stimulates DNA synthesis and prevents ssDNA accumulation during DNA-replication stress.
2009,
Pubmed Wang,
Functional interaction of monoubiquitinated FANCD2 and BRCA2/FANCD1 in chromatin.
2004,
Pubmed Weitao,
Dna2 helicase/nuclease causes replicative fork stalling and double-strand breaks in the ribosomal DNA of Saccharomyces cerevisiae.
2003,
Pubmed Weitao,
Evidence that yeast SGS1, DNA2, SRS2, and FOB1 interact to maintain rDNA stability.
2003,
Pubmed Yun,
CtIP-BRCA1 modulates the choice of DNA double-strand-break repair pathway throughout the cell cycle.
2009,
Pubmed Zheng,
Human DNA2 is a mitochondrial nuclease/helicase for efficient processing of DNA replication and repair intermediates.
2008,
Pubmed Zhu,
Sgs1 helicase and two nucleases Dna2 and Exo1 resect DNA double-strand break ends.
2008,
Pubmed Zhu,
Activation of fanconi anemia pathway in cells with re-replicated DNA.
2006,
Pubmed Zou,
Replication protein A-mediated recruitment and activation of Rad17 complexes.
2003,
Pubmed Zou,
Single- and double-stranded DNA: building a trigger of ATR-mediated DNA damage response.
2007,
Pubmed