Click here to close
Hello! We notice that you are using Internet Explorer, which is not supported by Xenbase and may cause the site to display incorrectly.
We suggest using a current version of Chrome,
FireFox, or Safari.
J Gen Physiol
2018 Aug 06;1508:1203-1213. doi: 10.1085/jgp.201812031.
Show Gene links
Show Anatomy links
Minimal molecular determinants of isoform-specific differences in efficacy in the HCN channel family.
Alvarez-Baron CP, Klenchin VA, Chanda B.
???displayArticle.abstract???
Hyperpolarization-activated, cyclic nucleotide-gated (HCN) channels generate rhythmic activity in the heart and brain. Isoform-specific functional differences reflect the specializations required for the various roles that they play. Despite a high sequence and structural similarity, HCN isoforms differ greatly in their response to cyclic nucleotides. Cyclic AMP (cAMP) enhances the activity of HCN2 and HCN4 isoforms by shifting the voltage dependence of activation to more depolarized potentials, whereas HCN1 and HCN3 isoforms are practically insensitive to this ligand. Here, to determine the molecular basis for increased cAMP efficacy in HCN2 channels, we progressively mutate residues in the C-linker and cyclic nucleotide-binding domain (CNBD) of the mouse HCN2 to their equivalents in HCN1. We identify two clusters of mutations that determine the differences in voltage-dependent activation between these two isoforms. One maps to the C-linker region, whereas the other is in proximity to the cAMP-binding site in the CNBD. A mutant channel containing just five mutations (M485I, G497D, S514T, V562A, and S563G) switches cAMP sensitivity of full-length HCN2 to that of HCN1 channels. These findings, combined with a detailed analysis of various allosteric models for voltage- and ligand-dependent gating, indicate that these residues alter the ability of the C-linker to transduce signals from the CNBD to the pore gates of the HCN channel.
???displayArticle.pubmedLink???
29980633 ???displayArticle.pmcLink???PMC6080897 ???displayArticle.link???J Gen Physiol ???displayArticle.grants???[+]
Figure 1. Voltage dependence and sequence comparison of HCN1, HCN2 and chimeric HCN2 with C-linker and CNBD of HCN1. (A) Representative current traces in the inside-out configuration and conductanceâvoltage curves obtained in the presence and absence of 10 µM cAMP. The same patch was recorded in both conditions. Tail currents from HCN2 (n = 19 patches), HCN2/1 (n = 19), and HCN1 (n = 21) were normalized to the maximum fitted tail current recorded in the presence of cAMP for each patch. Data presented are mean ± SEM. (B) Sequence alignment and secondary structures of mouse HCN1â4. The 18 residues that differ between HCN1 and HCN2 are highlighted in red.
Figure 2. C-linker residues critical for isoform-specific modulation of HCN2 by cAMP. Top: Alignment of the C-linker of HCN1 and HCN2 illustrating in red the residues that were found to have effects on the response of HCN2 to cAMP. The remaining residues that differ between isoforms are shown in blue. (AâG) Normalized conductanceâvoltage curves in the presence and absence of cAMP obtained by measuring tail currents of WT HCN2 and various C-linker substitutions with equivalent HCN1 residues. Mutations that significantly decreased the cAMP-dependent ÎV1/2 are labeled red. (H) Summary of the shifts in the midpoints of activation (ÎV1/2) induced by cAMP for the mutants shown in AâG. *, P = 0.02; **, P < 0.00003 versus WT HCN2. The numbers of patches recorded per mutant were HCN2 (n = 19), D489E G493S (n = 21), D489E G497D G493S (n = 21), K534R (n = 18), M485I K534R (n = 14), S514T K534R (n = 19), and M485I G497D S514T (n = 18). Data presented are mean ± SEM.
Figure 3. CNBD residues critical for isoform-specific modulation of HCN2 by cAMP. Top: Alignment of the CNBD of HCN1 and HCN2 illustrating in red the residues that were found to have effects on the response of HCN2 to cAMP. The remaining residues that differ between isoforms are shown in blue. (AâE) Normalized conductance-voltage curves in presence and absence of cAMP obtained by measuring tail currents of HCN2 carrying various CNBD substitutions. Labeled red are CNBD mutations in the background of the previously identified nonneutral C-linker mutations. (F) Summary of the shifts in the midpoints of activation (ÎV1/2) induced by cAMP for the mutants shown in AâE. The background of the CNBD mutations tested (the triple mutant M485I G497D S514T) is abbreviated by a plus sign (+) in the mutant labels. *, P < 0.04; **, P < 0.00001 versus the triple mutant M485I, G497D, and S514T. The numbers of patches recorded per mutant were M485I G497D S514T (n = 18), M485I G497D S514T V562A S563G (n = 21), M485I G497D S514T L565I (n = 22), M485I G497D S514T L565I (n = 21), M485I G497D S514T S575T (n = 21), and HCN2/1 (n = 19). Data presented are mean ± SEM.
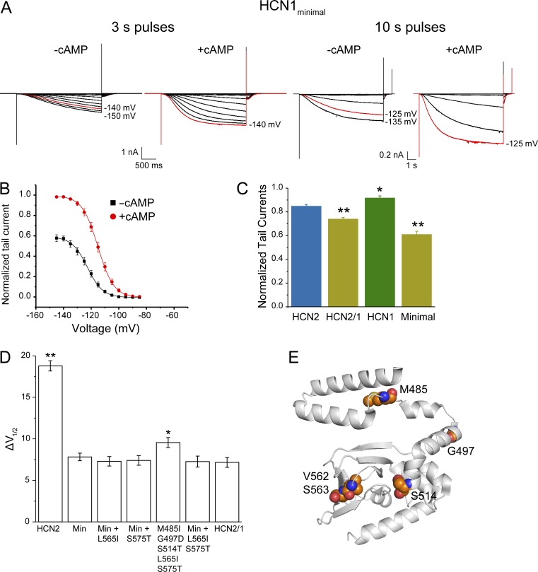
Figure 4. The voltage-dependent modulation of the HCN1minimal mutant (with substitutions M485I, G497D, S514T, V562A, and S563G) is similar to the HCN2/1 chimera. (A) Representative traces of inside-out recordings for the HCN1minimal mutant in the absence and presence of 10 µM cAMP. For comparison, because of the slow kinetics in this mutant, recordings obtained with 10-s voltage pulses to ensure that the currents are saturated even in absence of cAMP are shown. (B) Conductanceâvoltage curves for the HCN1minimal mutant normalized to the maximum tail current in the presence of cAMP. (C) Tail currents at saturating voltages in absence of cAMP for WT HCN2 (n = 14 patches), WT HCN1 (n = 21), HCN2/1 (n = 19), and the HCN1minimal mutant (n = 21), calculated relative to the maximum tail current in saturating voltages and cAMP for each patch. *, P = 0.01; **, P < 0.00003 compared with WT HCN2. (D) Additional mutations L565I and S575T do not affect cAMP-dependent ÎV1/2 in the HCN1minimal (Min) background. n = 19 for WT HCN2, 21 for HCN1minimal, 19 for Min + L565I, 18 for Min + S575T, 17 for M485I G497D S514T L565I S575T, 20 for Min + L565I S575T, and 19 for HCN2/1. *, P = 0.03; **, P = 5 à 10â17 versus the HCN1minimal mutant. For conductanceâvoltage curves, see Fig. S3. Data presented are mean ± SEM. (E) HCN2 structure (PDB accession no. 3U10) showing the residues mutated in the HCN1minimal mutant (Lolicato et al., 2011).
Figure 5. The extent of cAMP-induced shifts correlates with intrinsic midpoints of activation of various mutants. Plot of the cAMP-induced shifts in V1/2 (ΔV1/2) against the V1/2 in the absence of cAMP for all mutants reported in this study. The correlation coefficient is 0.92.
Figure 6. Allosteric models recapitulate the various voltage- and ligand-dependent properties of WT HCN2, the HCN2/1 chimera, and the HCN1minimal mutant. (A) Schematic representation of the various allosteric elements and interactions implemented in Scheme 4. Binary elements for the pore (P), voltage sensors (VS), linker (L), and binding domain (CNBD) are characterized by equilibrium constants (Keq) between two states. Coupling factors (Î) characterize the interactions between elements. All the parameters, except those marked in red, were kept constant to fit the kinetic and steady-state data for WT HCN2, HCN2/1, and the HCN1minimal mutant. (BâD) Model fits (red) and experimental data (black) of current traces in response to voltage steps in the presence and absence of cAMP. Reference data for the apparent Po-voltage curves (right) were obtained from the steady-state conductances at the end of each pulse and are compared with the maximum probability of the open state calculated for the model. Refer to Tables S2, S3, and S4 for a complete list of all parameters.
Bal,
Hyperpolarization-activated, mixed-cation current (I(h)) in octopus cells of the mammalian cochlear nucleus.
2000, Pubmed
Bal,
Hyperpolarization-activated, mixed-cation current (I(h)) in octopus cells of the mammalian cochlear nucleus.
2000,
Pubmed Biel,
Hyperpolarization-activated cation channels: from genes to function.
2009,
Pubmed Brown,
How does adrenaline accelerate the heart?
1979,
Pubmed Cao,
The magnitudes of hyperpolarization-activated and low-voltage-activated potassium currents co-vary in neurons of the ventral cochlear nucleus.
2011,
Pubmed Chen,
Voltage sensor movement and cAMP binding allosterically regulate an inherently voltage-independent closed-open transition in HCN channels.
2007,
Pubmed
,
Xenbase Chen,
Properties of hyperpolarization-activated pacemaker current defined by coassembly of HCN1 and HCN2 subunits and basal modulation by cyclic nucleotide.
2001,
Pubmed
,
Xenbase Chen,
Functional roles of charged residues in the putative voltage sensor of the HCN2 pacemaker channel.
2000,
Pubmed
,
Xenbase Chiu,
The structure of the prokaryotic cyclic nucleotide-modulated potassium channel MloK1 at 16 A resolution.
2007,
Pubmed Clayton,
Structural basis of ligand activation in a cyclic nucleotide regulated potassium channel.
2004,
Pubmed Craven,
CNG and HCN channels: two peas, one pod.
2006,
Pubmed DiFrancesco,
Direct activation of cardiac pacemaker channels by intracellular cyclic AMP.
1991,
Pubmed DiFrancesco,
The role of the funny current in pacemaker activity.
2010,
Pubmed Golding,
Synaptic integration in dendrites: exceptional need for speed.
2012,
Pubmed Goldschen-Ohm,
Structure and dynamics underlying elementary ligand binding events in human pacemaking channels.
2016,
Pubmed Goldschen-Ohm,
A nonequilibrium binary elements-based kinetic model for benzodiazepine regulation of GABAA receptors.
2014,
Pubmed James,
CryoEM structure of a prokaryotic cyclic nucleotide-gated ion channel.
2017,
Pubmed Kesters,
Structure of the SthK carboxy-terminal region reveals a gating mechanism for cyclic nucleotide-modulated ion channels.
2015,
Pubmed Lee,
Structures of the Human HCN1 Hyperpolarization-Activated Channel.
2017,
Pubmed Li,
Structure of a eukaryotic cyclic-nucleotide-gated channel.
2017,
Pubmed Lolicato,
Tetramerization dynamics of C-terminal domain underlies isoform-specific cAMP gating in hyperpolarization-activated cyclic nucleotide-gated channels.
2011,
Pubmed
,
Xenbase Ludwig,
A family of hyperpolarization-activated mammalian cation channels.
1998,
Pubmed Ludwig,
Two pacemaker channels from human heart with profoundly different activation kinetics.
1999,
Pubmed Mistrík,
The murine HCN3 gene encodes a hyperpolarization-activated cation channel with slow kinetics and unique response to cyclic nucleotides.
2005,
Pubmed Nimigean,
A cyclic nucleotide modulated prokaryotic K+ channel.
2004,
Pubmed Santoro,
Identification of a gene encoding a hyperpolarization-activated pacemaker channel of brain.
1998,
Pubmed
,
Xenbase Stieber,
Functional expression of the human HCN3 channel.
2005,
Pubmed Wainger,
Molecular mechanism of cAMP modulation of HCN pacemaker channels.
2001,
Pubmed Wang,
Regulation of hyperpolarization-activated HCN channel gating and cAMP modulation due to interactions of COOH terminus and core transmembrane regions.
2001,
Pubmed
,
Xenbase Xu,
Structural basis for the cAMP-dependent gating in the human HCN4 channel.
2010,
Pubmed
,
Xenbase Yu,
Overview of molecular relationships in the voltage-gated ion channel superfamily.
2005,
Pubmed Zagotta,
Structural basis for modulation and agonist specificity of HCN pacemaker channels.
2003,
Pubmed Zhou,
A conserved tripeptide in CNG and HCN channels regulates ligand gating by controlling C-terminal oligomerization.
2004,
Pubmed
,
Xenbase