Click here to close
Hello! We notice that you are using Internet Explorer, which is not supported by Xenbase and may cause the site to display incorrectly.
We suggest using a current version of Chrome,
FireFox, or Safari.
Sci Adv
2018 Nov 14;411:eaav0824. doi: 10.1126/sciadv.aav0824.
Show Gene links
Show Anatomy links
Deconstruction of an African folk medicine uncovers a novel molecular strategy for therapeutic potassium channel activation.
De Silva AM, Manville RW, Abbott GW.
???displayArticle.abstract???
A third of the global population relies heavily upon traditional or folk medicines, such as the African shrub Mallotus oppositifolius. Here, we used pharmacological screening and electrophysiological analysis in combination with in silico docking and site-directed mutagenesis to elucidate the effects of M. oppositifolius constituents on KCNQ1, a ubiquitous and influential cardiac and epithelial voltage-gated potassium (Kv) channel. Two components of the M. oppositifolius leaf extract, mallotoxin (MTX) and 3-ethyl-2-hydroxy-2-cyclopenten-1-one (CPT1), augmented KCNQ1 current by negative shifting its voltage dependence of activation. MTX was also highly effective at augmenting currents generated by KCNQ1 in complexes with native partners KCNE1 or SMIT1; conversely, MTX inhibited KCNQ1-KCNE3 channels. MTX and CPT1 activated KCNQ1 by hydrogen bonding to the foot of the voltage sensor, a previously unidentified drug site which we also find to be essential for MTX activation of the related KCNQ2/3 channel. The findings elucidate the molecular mechanistic basis for modulation by a widely used folk medicine of an important human Kv channel and uncover novel molecular approaches for therapeutic modulation of potassium channel activity.
Fig. 1. Two components of M. oppositifolius leaf extract activate KCNQ1 channels.(A) M. oppositifolius (Geiseler) Mull. Arg. Photo by E. Bidault. Source: Tropicos.org. Missouri Botanical Garden (http://tropicos.org/Image/100521734). (B) KCNQ1 topology (two of four subunits shown). (C) Structure and electrostatic surface potential (blue, positive; green, neutral; red, negative) of M. oppositifolius leaf extract components. (D) Averaged KCNQ1 current traces in response to voltage protocol (upper inset) when bathed in the absence (control) or presence of M. oppositifolius leaf extract components (n = 5 to 8). Dashed line indicates zero current level in these and all following current traces. (E) Mean effects of leaf extract components [as in (D); n = 5 to 8] on KCNQ1 raw tail currents at â30 mV after prepulses as indicated (left); G/Gmax calculated from tail currents (right). Error bars indicate SEM. Ctrl, control.
Fig. 2. MTX and CPT1 each activate KCNQ1 channels.All error bars indicate SEM. (A) Voltage dependence of KCNQ1 current fold increase by MTX (30 μM), plotted from traces as in Fig. 1 (n = 7). (B) Dose response of KCNQ1 channels at â40 mV for MTX (calculated EC50 = 10 μM; n = 7). (C) Dose response for mean ÎV0.5 of activation induced by MTX for KCNQ1 (n = 7). (D) Voltage dependence of KCNQ1 current fold increase by CPT1 (100 μM), plotted from traces as in Fig. 1 (n = 4 to 6). (E) Dose response of KCNQ1 channels at â60 mV for CPT1 (n = 4 to 6). (F) Dose response for mean ÎV0.5 of activation induced by CPT1 for KCNQ1 (n = 4 to 6).
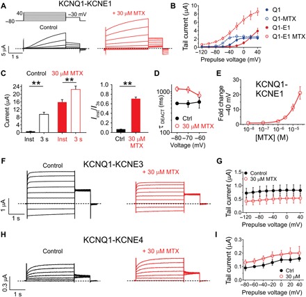
Fig. 3. KCNEs alter MTX effects on KCNQ1.All error bars indicate SEM. (A) Averaged KCNQ1-KCNE1 current traces in response to voltage protocol (upper left inset) in the absence (control) or presence of 30 μM MTX (n = 5). Dashed line indicates zero current level in this and all following current traces. (B) Mean effects of 30 μM MTX on KCNQ1 and KCNQ1-KCNE1 raw tail currents at â30 mV after prepulses as indicated [as in (A); n = 5]. (C) Mean instantaneous (inst) current compared to current after 3 s (both at +40 mV) for KCNQ1-KCNE1 channels in the absence (control) versus presence of MTX (30 μM). **P < 0.01 (n = 5). Left: Raw currents. Right: Instantaneous current/3-s current. (D) Mean KCNQ1-KCNE1 channel deactivation rate versus voltage in the absence (control) and presence of MTX (30 μM). (E) Mean dose response for effects of MTX on KCNQ1-KCNE1 current magnitude at â40 mV (n = 5). (F) Averaged KCNQ1-KCNE3 current traces in response to voltage protocol [as in (A)] in the absence (control) or presence of 30 μM MTX (n = 8). (G) Mean effects of 30 μM MTX on KCNQ1 and KCNQ1-KCNE3 raw tail currents at â30 mV after prepulses as indicated [as in (F); n = 8]. (H) Averaged KCNQ1-KCNE4 current traces in response to voltage protocol [as in (A)] in the absence (control) or presence of 30 μM MTX (n = 5). (I) Mean effects of 30 μM MTX on KCNQ1 and KCNQ1-KCNE4 raw tail currents at â30 mV after prepulses as indicated [as in (H); n = 5).
Fig. 4. Summation of effects of MTX and SMIT1 on KCNQ1 activation.All error bars indicate SEM. (A) Topology of vSGLT, a eukaryotic SLC5A family ortholog bearing predicted structural similarity to SMIT1. (B) High-resolution structures of KCNQ1 and vSGLT (extracellular view) to illustrate relative sizes. (C) Averaged KCNQ1-SMIT1 traces in the absence (control) or presence of 30 μM MTX (n = 5). Dashed line indicates zero current level. (D) Mean effects of 30 μM MTX on KCNQ1-SMIT1 raw tail currents at â30 mV after prepulses as indicated [as in (C); n = 5]. (E) Mean effects of 30 μM MTX on KCNQ1-SMIT1 G/Gmax calculated from tail currents at â30 mV after prepulses as indicated [as in (C); n = 5]. (F) MTX dose response for mean ÎV0.5 of activation of KCNQ1-SMIT1 (blue) and KCNQ1 (red) (n = 5 to 7). (G) Comparison of mean effects of 30 μM MTX on KCNQ1 (red) and KCNQ1-SMIT1 (blue) G/Gmax calculated from tail currents at â30 mV after prepulses as indicated [as in (C); n = 5 to 7].
Fig. 5. MTX and CPT1 compete for binding to R243 on the KCNQ1 S4-S5 linker.All error bars indicate SEM. (A) KCNQ1 topology (two of four subunits shown) indicating the position of R243 on the S4-S5 linker. (B) SwissDock result showing predicted binding of MTX to KCNQ1 via hydrogen bonding (green line) to R243. (C) Close-up of docking shown in (B). (D) Mean current augmentation by MTX versus voltage of wild-type and KCNQ1-R243A and KCNQ1-KCNE1 channels (n = 5 to 8). (E) SwissDock result showing predicted binding of CPT1 to KCNQ1-R243. (F) Mean current augmentation by CPT1 versus voltage of wild-type (from Fig. 2) and KCNQ1-R243A channels (n = 10). (G) SwissDock result showing predicted binding pose overlap in KCNQ1 of MTX and CPT1. (H) Mean effects of 30 μM MTX + 10 μM CPT1 on KCNQ1 raw tail currents (upper) and G/Gmax (lower) at â30 mV after prepulses as indicated (n = 5). (I) Mean current augmentation versus voltage of KCNQ1 by 30 μM MTX + 10 μM CPT1 (blue) [from (H)] compared to effects for MTX alone (red) or CPT1 alone (orange) (from Fig. 2) (n = 4 to 7). (J) Mean effects of M. oppositifolius leaf extract cocktail on KCNQ1 raw tail currents (upper) and G/Gmax (lower) at â30 mV after prepulses as indicated (n = 6).
Fig. 6. MTX binds to the R243 equivalents on KCNQ2/3 channels.All error bars indicate SEM. (A) KCNQ2/3 topology (two of four subunits shown) indicating the position of R243 equivalents (R213/242) and of KCNQ2-W236/KCNQ3-W265 (orange pentagons). (B) SwissDock result showing predicted binding of MTX to KCNQ3 via hydrogen bonding (green line) to R242. (C) Close-up of docking shown in (B). (D) Left: Averaged wild-type and arginine mutant KCNQ2/3 traces as indicated in the absence (control) or presence of 30 μM MTX. Dashed line indicates zero current level. Mean tail currents (center). Mean G/Gmax (right) from traces as in left (n = 5 to 6). (E) Analysis of MTX effects recorded from wild-type and mutant KCNQ2/3 traces as in (D). Left: Current fold change in response to MTX (30 μM). Center: MTX dose responses for channel V0.5 activation shifts. Right: MTX dose responses for channel current augmentation at â60 mV (n = 5 to 6).
Adekunle,
Antifungal property and phytochemical screening of the crude extracts of Funtumia elastica and Mallotus oppositifolius.
2006, Pubmed
Adekunle,
Antifungal property and phytochemical screening of the crude extracts of Funtumia elastica and Mallotus oppositifolius.
2006,
Pubmed Bendahhou,
In vitro molecular interactions and distribution of KCNE family with KCNQ1 in the human heart.
2005,
Pubmed Bett,
Ancillary subunits and stimulation frequency determine the potency of chromanol 293B block of the KCNQ1 potassium channel.
2006,
Pubmed
,
Xenbase Choi,
A shared mechanism for lipid- and beta-subunit-coordinated stabilization of the activated K+ channel voltage sensor.
2010,
Pubmed
,
Xenbase Crump,
Kcne4 deletion sex- and age-specifically impairs cardiac repolarization in mice.
2016,
Pubmed Fröhlich,
Hypothyroidism of gene-targeted mice lacking Kcnq1.
2011,
Pubmed Gangwar,
Mallotus philippinensis Muell. Arg fruit glandular hairs extract promotes wound healing on different wound model in rats.
2015,
Pubmed Gao,
Desensitization of chemical activation by auxiliary subunits: convergence of molecular determinants critical for augmenting KCNQ1 potassium channels.
2008,
Pubmed Grosdidier,
Fast docking using the CHARMM force field with EADock DSS.
2011,
Pubmed Grosdidier,
SwissDock, a protein-small molecule docking web service based on EADock DSS.
2011,
Pubmed Grunnet,
KCNE4 is an inhibitory subunit to the KCNQ1 channel.
2002,
Pubmed
,
Xenbase Grunnet,
hKCNE4 inhibits the hKCNQ1 potassium current without affecting the activation kinetics.
2005,
Pubmed
,
Xenbase Lange,
Refinement of the binding site and mode of action of the anticonvulsant Retigabine on KCNQ K+ channels.
2009,
Pubmed
,
Xenbase Lee,
Association between polymorphisms in SLC30A8, HHEX, CDKN2A/B, IGF2BP2, FTO, WFS1, CDKAL1, KCNQ1 and type 2 diabetes in the Korean population.
2008,
Pubmed Manville,
SMIT1 Modifies KCNQ Channel Function and Pharmacology by Physical Interaction with the Pore.
2017,
Pubmed Manville,
Direct neurotransmitter activation of voltage-gated potassium channels.
2018,
Pubmed
,
Xenbase Manville,
Gabapentin Is a Potent Activator of KCNQ3 and KCNQ5 Potassium Channels.
2018,
Pubmed
,
Xenbase Manville,
Ancient and modern anticonvulsants act synergistically in a KCNQ potassium channel binding pocket.
2018,
Pubmed
,
Xenbase Matschke,
The Natural Plant Product Rottlerin Activates Kv7.1/KCNE1 Channels.
2016,
Pubmed
,
Xenbase Neal,
Renal defects in KCNE1 knockout mice are mimicked by chromanol 293B in vivo: identification of a KCNE1-regulated K+ conductance in the proximal tubule.
2011,
Pubmed Panaghie,
The role of S4 charges in voltage-dependent and voltage-independent KCNQ1 potassium channel complexes.
2007,
Pubmed
,
Xenbase Patel,
Development and validation of a RP-HPLC method for the simultaneous determination of Embelin, Rottlerin and Ellagic acid in Vidangadi churna.
2012,
Pubmed Peng,
Gating mechanisms underlying deactivation slowing by two KCNQ1 atrial fibrillation mutations.
2017,
Pubmed
,
Xenbase Radicke,
Functional modulation of the transient outward current Ito by KCNE beta-subunits and regional distribution in human non-failing and failing hearts.
2006,
Pubmed Rice,
Elevated serum gastrin levels in Jervell and Lange-Nielsen syndrome: a marker of severe KCNQ1 dysfunction?
2011,
Pubmed Russell,
KVLQT1 mutations in three families with familial or sporadic long QT syndrome.
1996,
Pubmed Schroeder,
Moderate loss of function of cyclic-AMP-modulated KCNQ2/KCNQ3 K+ channels causes epilepsy.
1998,
Pubmed
,
Xenbase Schroeder,
A constitutively open potassium channel formed by KCNQ1 and KCNE3.
2000,
Pubmed
,
Xenbase Singh,
A novel potassium channel gene, KCNQ2, is mutated in an inherited epilepsy of newborns.
1998,
Pubmed Soh,
The specific slow afterhyperpolarization inhibitor UCL2077 is a subtype-selective blocker of the epilepsy associated KCNQ channels.
2010,
Pubmed Splawski,
Molecular basis of the long-QT syndrome associated with deafness.
1997,
Pubmed Sun,
Cryo-EM Structure of a KCNQ1/CaM Complex Reveals Insights into Congenital Long QT Syndrome.
2017,
Pubmed
,
Xenbase Tatulian,
Activation of expressed KCNQ potassium currents and native neuronal M-type potassium currents by the anti-convulsant drug retigabine.
2001,
Pubmed Tyson,
IsK and KvLQT1: mutation in either of the two subunits of the slow component of the delayed rectifier potassium channel can cause Jervell and Lange-Nielsen syndrome.
1997,
Pubmed Unoki,
SNPs in KCNQ1 are associated with susceptibility to type 2 diabetes in East Asian and European populations.
2008,
Pubmed Wang,
KCNQ2 and KCNQ3 potassium channel subunits: molecular correlates of the M-channel.
1998,
Pubmed
,
Xenbase Winbo,
Iron-deficiency anaemia, gastric hyperplasia, and elevated gastrin levels due to potassium channel dysfunction in the Jervell and Lange-Nielsen Syndrome.
2013,
Pubmed Wuttke,
The new anticonvulsant retigabine favors voltage-dependent opening of the Kv7.2 (KCNQ2) channel by binding to its activation gate.
2005,
Pubmed
,
Xenbase Yasuda,
Variants in KCNQ1 are associated with susceptibility to type 2 diabetes mellitus.
2008,
Pubmed Zakharov,
Activation of the BK (SLO1) potassium channel by mallotoxin.
2005,
Pubmed Zeng,
Mallotoxin is a novel human ether-a-go-go-related gene (hERG) potassium channel activator.
2006,
Pubmed