XB-ART-56411
Elife
2019 Oct 24;8. doi: 10.7554/eLife.50471.
Show Gene links
Show Anatomy links
Extraction of active RhoGTPases by RhoGDI regulates spatiotemporal patterning of RhoGTPases.
Golding AE, Visco I, Bieling P, Bement WM.
???displayArticle.abstract???
The RhoGTPases are characterized as membrane-associated molecular switches that cycle between active, GTP-bound and inactive, GDP-bound states. However, 90-95% of RhoGTPases are maintained in a soluble form by RhoGDI, which is generally viewed as a passive shuttle for inactive RhoGTPases. Our current understanding of RhoGTPase:RhoGDI dynamics has been limited by two experimental challenges: direct visualization of the RhoGTPases in vivo and reconstitution of the cycle in vitro. We developed methods to directly image vertebrate RhoGTPases in vivo or on lipid bilayers in vitro. Using these methods, we identified pools of active and inactive RhoGTPase associated with the membrane, found that RhoGDI can extract both inactive and active RhoGTPases, and found that extraction of active RhoGTPase contributes to their spatial regulation around cell wounds. These results indicate that RhoGDI directly contributes to the spatiotemporal patterning of RhoGTPases by removing active RhoGTPases from the plasma membrane.
???displayArticle.pubmedLink??? 31647414
???displayArticle.pmcLink??? PMC6910828
???displayArticle.link??? Elife
???displayArticle.grants??? [+]
GM52932 NIH HHS , Dr. Stanley and Dr. Eva Lurie Weinreb Fellowship University of Wisconsin-Madison, HSFP CDA00070-2017-2 Human Frontier Science Program, MaxSynBio Consortium Max Planck Society, 399893760 Deutsche Forschungsgemeinschaft, R01 GM052932 NIGMS NIH HHS , R44 MH065724 NIMH NIH HHS
Species referenced: Xenopus laevis
Genes referenced: cdc42 rho
GO keywords: GTPase activity [+]
???attribute.lit??? ???displayArticles.show???
|
|
Figure 1: Direct visualization of Rho and Cdc42 during cell wound repair. A) Left: image of active Cdc42 (magenta) and active Rho (green) around single-cell wound in Xenopus laevis oocyte; right: schematic diagram indicating zone regions; B) Wound in oocyte microinjected with rGBD (active Rho, magenta) and IT-Rho (green); Bâ) Line scan of normalized fluorescence intensity from (B); C) As in B but with wGBD (active Cdc42, magenta) and IT-Cdc42 (green); D,D') As in B but with Cy3-Rho (magenta) and rGBD (green); E,E') As in B but with Cy3- Cdc42 (magenta) and wGBD (green); F,F') As in B but with Cy3-Rho (magenta) and IT-Rho (green); G,G') As in B but with Cy3-Cdc42 (magenta) and IT-Cdc42 (green) and line scan. Scale bar 10μm, time min:sec. |
|
|
Figure 2: Directly-labeled Rho and Cdc42 during cytokinesis, cortical granule exocytosis, epithelial wound repair and at junctions. A) Cytokinesis in X. laevis embryo microinjected with IT-Rho; IT-Rho accumulates at nascent cleavage furrow (arrowhead); B) Cytokinesis in X. laevis embryo microinjected with Cy3-Rho; Cy3-Rho accumulates at nascent cleavage furrow (arrowhead); C) X. laevis embryo microinjected with IT-Rho (left) and Cy3-Rho (right); both are enriched at cell-cell junctions; D) Meiotically mature Xenopus egg microinjected with IT-Cdc42; IT-Cdc42 is recruited to exocytosing cortical granules (arrowheads) following egg activation (0:42); E) X. laevis embryo microinjected with IT-Cdc42; IT-Cdc42 concentrates at cell-cell junctions (arrowhead; 0:00) and, following damage, is recruited to the wound and becomes enriched at junctions (arrow); F) C3-insensitive IT-Rho rescues Rho activity in presence of C3. Control: oocyte microinjected with rGBD shows normal Rho activation and wound closure; C3: cell microinjected with rGBD fails to activate Rho in presence of C3; IT-Rho-N41V: cell microinjected with rGBD and C3-insensitive IT-Rho activates Rho normally; IT-Rho-N41V+C3: cell microinjected with rGBD and C3-insensitive IT-Rho rescues Rho activity in presence of C3. Scale bar 10μm, time min:sec; G) Quantification of Rho activity, corrected for background (n=8-12); H) As in G but with amino-terminally tagged mCh-Rho (n=8-9). One-way ANOVA with Tukey post-test statistical analysis. *p<0.05, ***p<0.001, ****p<0.0001. |
|
|
Figure 3: Pools of inactive and active Cdc42 at the plasma membrane. A) Oocytes microinjected with wGBD (green), Cy3-Cdc42 (magenta) and indicated concentrations of mRNA encoding the Cdc42-GAP Abr. Scale bar 10μm, time min:sec.; B) Quantification of Cy3- Cdc42, active Cdc42 and ratio of active Cdc42 to Cy3-Cdc42 for each condition. n=8-24. One way ANOVA with Tukey post-test statistical analysis. *p<0.05, **p<0.01, ***p<0.001, ***p<0.0001. |
|
|
Figure 4: RhoGDI is recruited to single-cell wounds enriched in Rho and Cdc42 activity. A) Oocytes microinjected with wGBD (magenta), rGBD (blue) and GDI (green); Aâ) Kymograph of wound closure and line scan of radially-averaged fluorescence intensity from (A); B) Quantification of distance between peaks (n=16); C) Wounded oocytes fixed and stained with anti-X. laevis GDI. Scale bar 10μm, time min:sec. |
|
|
Figure 5: RhoGDI overexpression differentially regulates Rho and Cdc42 activity. A) Top 2 rows: oocytes microinjected with Cy3-Cdc42 (magenta) and wGBD (green) alone or with GDI. Bottom 2 rows: Oocytes microinjected with Cy3-Rho (magenta) and rGBD (green) alone or with GDI; B) Oocytes microinjected with wGBD (magenta), rGBD (green) and increasing concentrations of GDI protein. Scale bar 10μm, time min:sec; C) Standard curve of Rho and Cdc42 activity with increasing concentrations of GDI (n=10-23 for each concentration); D) Quantification of Rho and Cdc42 activity at 15.8% above endogenous GDI (n=17-20). Unpaired studentâs t-test, 2-tailed distribution, equal variance statistical analysis. *p<0.05. |
|
|
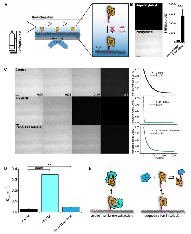
Figure 6: RhoGDI extracts RhoGTPases from membranes in vitro. A) Experimental setup of in vitro experiments: prenylated RhoGTPases were reconstituted on supported lipid bilayers (SLBs) in flow chambers and imaged by TIRF. Wash off experiments were designed to avoid RhoGTPase rebinding to membranes and performed controlling the flow rate via a syringe pump; B) TIRF imaging allows for selective imaging of RhoGTPases at the membrane. Prenylated and unprenylated Cdc42 were imaged in the same conditions and TIRF signal at membranes was quantified (n=4 for each condition); C) Wash off experiments: prenylated Cdc42 reconstituted on SLBs were washed with imaging buffer only (control), in presence of 5μM RhoGDI or RabGTTase Beta. Time lapse images at selected time points and quantification of the full experiments are shown. Decay curves were fitted with a monoexponential function; D) Comparison of the Koff values obtained by fitting the decay curves (n=3 for control and RabGTTase Beta, n=2 for RhoGDI); E) Schematic representation of the proposed mode of action of the two RhoGTPases solubilizers. RabGGTase Beta sequesters RhoGTPases in solution, whereas RhoGDI actively extracts RhoGTPases from the membranes. Scale bar 10μm. Unpaired studentâs t-test, 2-tailed distribution, equal variance statistical analysis. **p<0.01, ***p<0.001, ****p<0.0001. |
|
|
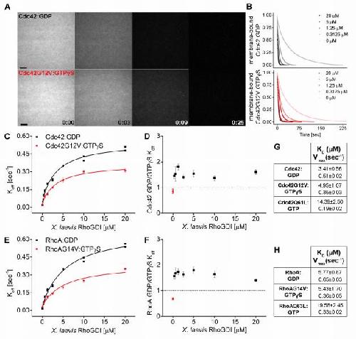
Figure 7: RhoGDI extracts both inactive and active RhoGTPases from membranes in vitro. A) Wash off experiments: prenylated Cdc42 in both inactive (Cdc42:GDP) and constitutively active (Cdc42G12V:GTPï§S) states were reconstituted on SLBs and washed in presence of 5μM GDI. Time lapse images at selected time points are shown; B) Quantification of wash off experiments in which the concentration of GDI was titrated between 0 and 20μM; C) Koff values obtained for inactive and constitutively-active Cdc42G12V fitting the decay curves with a monoexponential decay function are plotted against GDI concentration. Extraction rates were fitted with a hyperbolic function; fitting parameters Kd and Vmax are reported in table G; D) Ratio of Koff obtained for inactive and constitutively-active Cdc42G12V at the same GDI concentration; E-F,H) Same as in C-D and G for inactive (Rho:GDP) and constitutively-active (RhoG14V:GTPï§S) Rho. Scale bar 10μm. |
|
|
Figure 8: Identification of mutant RhoGDI deficient in extraction of active RhoGTPase. A) Oocytes microinjected with halo-tagged WT, Î51-199, E158/9A and E158/9Q GDI mutants. Scale bar 10μm, time min:sec; B) Quantification of GDI intensity at wounds (n=7-13). Unpaired studentâs t-test, 2-tailed distribution, unequal variance statistical analysis to WT. ****p<0.0001. C) Comparison of Koff values obtained for inactive (Cdc42:GDP, Rho:GDP) and constitutively active (Cdc42G12V: GTPï§S, RhoG14V: GTPï§S) Cdc42 and Rho from wash off experiments in presence of either WT (black) or E158/9Q (QQ) (red) GDI. Extraction rates were fitted with a hyperbolic function. |
|
|
Figure 9: RhoGDI extracts active Cdc42 in vivo. A) Oocytes microinjected with wGBD alone or with constitutively-active Cdc42 (CA:G12V), WT or QQ GDI; B) Quantification of total Cdc42 activity for (A), (n=12); C) oocytes microinjected with Cy3-Cdc42 bound to GTPÉ£S alone or with WT or QQ GDI; D) Quantification of intensity for (C), (n=18). Scale bar 10μm, time min:sec. One-way ANOVA with Tukey post-test statistical analysis; E) Oocytes microinjected with wGBD (magenta), rGBD (green) alone or with QQ GDI; F) Quantification of total Cdc42 (magenta) and Rho (green) activity from (E) (n=9); G) Cy3-Cdc42 or Cy3-Rho alone or with QQ GDI; H) Quantification of total recruitment of Cy3-Cdc42 (magenta) and Cy3-Rho (green) (n=6-11). Scale bar 10μm, time min:sec. Unpaired studentâs t-test, 2-tailed distribution, unequal variance statistical analysis. *p<0.05, **p<0.01, ***p<0.001, ***p<0.0001. |
|
|
Figure 10: Schematic of proposed update to RhoGTPase cycle. We propose that in addition to the canonical GTPase cycle, GDI can extract active GTPase from the plasma membrane. Based on evidence that GTPase:GDI binding prevents GTP hydrolysis and nucleotide exchange (Hart et al., 1992; Ueda et al., 2001), active GTPase extracted by GDI would still be active upon its release back into the plasma membrane. |
|
|
Figure 1-figure supplement 1: Amino-terminally tagged RhoGTPases do not localize properly to wounds. Oocytes injected with A) mCh-Cdc42 (magenta) and wGBD (green), B) mCh-Rho (magenta) and rGBD (green) or C) mCh-Rac (magenta) and wGBD (green) with Aâ- Câ) Corresponding line scans. Scale bar 10μm, time min:sec. |
|
|
Figure 1-figure supplement 2: Expression level of Rho internally-tagged with GFP. Western blot stained with αGFP antibody to determine expression of Rho internally-tagged (IT) with GFP in X. laevis oocytes; lanes 1,2: whole cell lysate (WCL) of 1 X. laevis oocyte, lanes 3,4: WCL of 1 oocyte expressing IT-Rho, lanes 5,6: WCL of 2 oocytes expressing IT-Rho; lanes 8-12: purified GFP-UtrCH 261, used to generate a standard curve. |
|
|
Figure 1-figure supplement 3: Internally-tagged Rac localizes to wounds. A) Oocyte injected with wGBD (magenta) and IT-Rac (green); Aâ) Corresponding line scan. Scale bar 10μm, time min:sec. |
|
|
Figure 2-figure supplement 1: Amino-terminally tagged Rho fails to rescue Rho activity upon inhibition of endogenous Rho. C3-insensitive amino-terminally tagged mCh-Rho fails to rescue Rho activity in presence of C3. Control: oocyte microinjected with rGBD shows normal Rho activation and wound closure; C3: cell microinjected with rGBD fails to activate Rho in presence of C3; mCh-Rho-N41V: cell microinjected with rGBD and C3-insensitive mCh-Rho activates Rho, albeit it an ill-defined zone; mCh-Rho-N41V+C3: cell microinjected with rGBD and C3-insensitive mCh-Rho fails to rescue Rho activity in presence of C3. Scale bar 10μm, time min:sec. |
|
|
Figure 4-figure supplement 1: X. laevis RhoGDI antibody specificity. Western blot stained with αGDI antibody to determine specificity; lane 1: X. laevis oocyte whole cell lysate (WCL), lane 2: WCL of oocytes overexpressing GDI, lane 3: WCL of oocytes expressing 3xGFP-GDI, lane 4: purified FLAG-GDI. |
|
|
Figure 5-figure supplement 1: Purified X. laevis RhoGDI protein. Coomassie stain of 12% SDS-PAGE to assess purity of FLAG-GDI; lane 1: start, lane 2: void, lanes 3-10: elution fractions. |
|
|
Figure 5-figure supplement 2: Bovine RhoGDI decreases Rho and Cdc42 activity in a dose dependent manner in vivo. A) Standard curve of Rho and Cdc42 activity with increasing concentrations of bovine GDI (n=2-30 for each concentration); B) Quantification of Rho and Cdc42 activity at 4.8% above endogenous GDI (n=24); C) As in B but at 9.6% above endogenous GDI (n=30-31). Unpaired studentâs t-test, 2-tailed distribution, equal variance statistical analysis. *p<0.05, ***p<0.001. |
|
|
Figure 6-figure supplement 1: In vitro data analysis. A) Raw data. Wash off experiments were started after the GTPase signal at the membrane was stable. After starting the syringe pump, a signal overshoot occurred; B) The overshoot signal was used as a reference point to align different experiments and cut off for further analysis; C) Data were background corrected and normalized to display multiple curve on the same graph; D) Data were fitted with a monoexponential decay curve to obtain dissociation constants (Koff) of the GTPases from the membrane. |
|
|
Figure 6-figure supplement 2: Purified RhoGDI protein. Coomassie stain of 12% SDS-PAGE to assess purity of RhoGDI purified from bacteria; lane 1: start, lane 2: flow through, lane 3: TEV cleavage, lane 4: tag removal, lane 5: end product after gel filtration. |
|
|
Figure 7-figure supplement 1: Nucleotide state of constitutively-active RhoGTPase variants after purification. The nucleotide state of Cdc42G12V (A), RhoG14V (B), Cdc42Q61L (D) and RhoQ63L (E) was assessed by reversed phase chromatography monitoring absorbance at 254nm. A sample containing nucleotide standards was run on the same day of the samples (C for A and B; F for D and E). |
|
|
Figure 7-figure supplement 2: RhoGDI extracts both inactive and active RhoGTPases from membranes in vitro. A) Wash off experiments: prenylated Cdc42 in both inactive (Cdc42:GDP) and constitutively-active (Cdc42Q61L:GTP) states were reconstituted on SLBs and washed in presence of 5μM GDI. Time lapse images at selected time points are shown; B) Quantification of wash off experiments in which the concentration of GDI was titrated between 0 and 20μM; C) Koff values obtained for inactive and constitutively-active Cdc42Q61L fitting the decay curves with a monoexponential decay function are plotted against GDI concentration. Extraction rates were fitted with a hyperbolic function; D) Ratio of Koff obtained for inactive and constitutively active Cdc42Q61L at the same GDI concentration; F) Same as in C-D for inactive (Rho:GDP) and constitutively-active (RhoQ63L:GTP) Rho. Scale bar 10μm. |
|
|
Figure 7-figure supplement 3: Comparison of G12V and Q61L constitutively-active RhoGTPases. Comparison of Koff values obtained for the two constitutively-active variants of Cdc42 (Cdc42G12V and Cdc42Q61L, A and C) and Rho (RhoG14V and RhoQ63L, B and D) from wash off experiments in presence of either WT (A-B) or E158/9Q GDI (C-D). Extraction rates were fitted with a hyperbolic function. |
|
|
Figure 7-figure supplement 4: Comparison of bovine and Xenopus RhoGDI in their ability to extract both inactive and active RhoGTPases from synthetic membranes. A) Koff values obtained for inactive (Cdc42:GDP) and constitutively-active (Cdc42Q61L:GTP) Cdc42 at different bovine GDI concentrations. Extraction rates were fitted with a hyperbolic function; Aâ) Ratio of Koff obtained for inactive and constitutively-active Cdc42 at the same bovine GDI concentration; B-Bâ) same as in A-Aâ for inactive (Rho:GDP) and constitutively-active (RhoQ63L:GTP) Rho. |
|
|
Figure 8-figure supplement 1: Analysis of previously-described extraction-deficient RhoGDI mutants. A-I) Oocytes microinjected with WT or mutant GDI and quantification of localization relative to WT GDI; Unpaired studentâs t-test, 2-tailed distribution, unequal variance statistical analysis; J) Average Koff values obtained for inactive Rho and Cdc42 in absence (control) and presence of 5μM of either bovine GDI WT or bovine GDI mutants. |
|
|
Figure 8-figure supplement 2: Mutant E158/9Q RhoGDI is deficient in extraction of constitutively-active Cdc42Q61L and RhoQ63L in vitro.. A-B) Comparison of Koff values obtained for inactive (Cdc42:GDP, Rho:GDP) and constitutively-active (Cdc42Q61L:GTP, RhoQ63L:GTP) Cdc42 and Rho from wash off experiments in presence of either WT (black) or E158/9Q (QQ) (red) GDI. Extraction rates were fitted with a hyperbolic function. |
|
|
Figure 8-figure supplement 3: Mutant E163/4Q bovine RhoGDI is deficient in extraction of active Cdc42 and Rho in vitro. Comparison of Koff values obtained for inactive (Cdc42:GDP, Rho:GDP) and constitutively-active (Cdc42Q61L:GTP, RhoQ63L:GTP) Cdc42 and Rho from wash off experiments in presence of either WT (black) or E163/4Q (QQ) (red) bovine GDI. Extraction rates were fitted with a hyperbolic function. |
|
|
Figure 9-figure supplement 1: Cdc42 Q61L does not behave like constitutively-active Cdc42 in vivo. Oocytes injected with wGBD alone or with Cdc42 Q61L. Scale bar 10μm, time min:sec. |
|
|
Figure 10-figure supplement 1: Schematic of RhoGDIâs role in RhoGTPase zone definition around wounds. Active Rho (green) and active Cdc42 (red) are activated in discrete, concentric zones that close inward as the wound heals. Cdc42 inactivation is variable throughout its zone, thus its zone is shaped by activation (Burkel et al., 2012). Conversely, the Rho zone is shaped by inactivation as it is subject to RhoGAPs 1/8 at the trailing edge of its zone (Davenport, 2016). Thus, we hypothesize that GDI extracts active Cdc42 throughout the Cdc42 zone and inactive Rho from the trialing edge of the Rho zone. |
|
|
Figure 1. Direct visualization of Rho and Cdc42 during cell wound repair.(A) Left: image of active Cdc42 (magenta) and active Rho (green) around single-cell wound in Xenopus laevis oocyte; right: schematic diagram indicating zone regions; (B) Wound in oocyte microinjected with rGBD (active Rho, magenta) and IT-Rho (green); (Bâ) Line scan of normalized fluorescence intensity from (B); (C) As in B but with wGBD (active Cdc42, magenta) and IT-Cdc42 (green); (D,D') As in B but with Cy3-Rho (magenta) and rGBD (green); (E,E') As in B but with Cy3-Cdc42 (magenta) and wGBD (green); (F,F') As in B but with Cy3-Rho (magenta) and IT-Rho (green); (G,G') As in B but with Cy3-Cdc42 (magenta) and IT-Cdc42 (green) and line scan. Scale bar 10 μm, time min:sec.Figure 1âsource data 1. Direct visualization of Rho and Cdc42 during cell wound repair.Figure 1âfigure supplement 1. Amino-terminally tagged RhoGTPases do not localize properly to wounds.Oocytes injected with (A) mCh-Cdc42 (magenta) and wGBD (green), (B) mCh-Rho (magenta) and rGBD (green) or C) mCh-Rac (magenta) and wGBD (green) with Aâ-Câ) Corresponding line scans. Scale bar 10 μm, time min:sec.Figure 1âfigure supplement 1âsource data 1. Amino-terminally tagged RhoGTPases do not localize properly to wounds. |
|
|
Figure 1âfigure supplement 2. Expression level of Rho internally-tagged with GFP.Western blot stained with αGFP antibody to determine expression of Rho internally-tagged (IT) with GFP in X. laevis oocytes; lanes 1,2: whole cell lysate (WCL) of 1 X. laevis oocyte, lanes 3,4: WCL of 1 oocyte expressing IT-Rho, lanes 5,6: WCL of 2 oocytes expressing IT-Rho; lanes 8â12: purified GFP-UtrCH 261, used to generate a standard curve.Figure 1âfigure supplement 2âsource data 1. Expression level of Rho internally-tagged with GFP. |
|
|
Figure 1âfigure supplement 3. Internally-tagged Rac localizes to wounds.(A) Oocyte injected with wGBD (magenta) and IT-Rac (green); (Aâ) Corresponding line scan. Scale bar 10 μm, time min:sec.Figure 1âfigure supplement 3âsource data 1. Internally-tagged Rac localizes to wounds. |
|
|
Figure 2. Directly-labeled Rho and Cdc42 during cytokinesis, cortical granule exocytosis, epithelial wound repair and at junctions.(A) Cytokinesis in X. laevis embryo microinjected with IT-Rho; IT-Rho accumulates at nascent cleavage furrow (arrowhead); (B) Cytokinesis in X. laevis embryo microinjected with Cy3-Rho; Cy3-Rho accumulates at nascent cleavage furrow (arrowhead); (C) X. laevis embryo microinjected with IT-Rho (left) and Cy3-Rho (right); both are enriched at cell-cell junctions; (D) Meiotically mature Xenopus egg microinjected with IT-Cdc42; IT-Cdc42 is recruited to exocytosing cortical granules (arrowheads) following egg activation (0:42); (E) X. laevis embryo microinjected with IT-Cdc42; IT-Cdc42 concentrates at cell-cell junctions (arrowhead; 0:00) and, following damage, is recruited to the wound and becomes enriched at junctions (arrow); (F) C3-insensitive IT-Rho rescues Rho activity in presence of C3. Control: oocyte microinjected with rGBD shows normal Rho activation and wound closure; C3: cell microinjected with rGBD fails to activate Rho in presence of C3; IT-Rho-N41V: cell microinjected with rGBD and C3-insensitive IT-Rho activates Rho normally; IT-Rho-N41V+C3: cell microinjected with rGBD and C3-insensitive IT-Rho rescues Rho activity in presence of C3. Scale bar 10 μm, time min:sec; (G) Quantification of Rho activity, corrected for background (n = 8â12); (H) As in G but with amino-terminally tagged mCh-Rho (n = 8â9). One-way ANOVA with Tukey post-test statistical analysis. *p<0.05, ***p<0.001, ****p<0.0001.Figure 2âsource data 1. Directly-labeled Rho and Cdc42 during cytokinesis, cortical granule exocytosis, epithelial wound repair and at junctions.Figure 2âfigure supplement 1. Amino-terminally tagged Rho fails to rescue Rho activity upon inhibition of endogenous Rho.C3-insensitive amino-terminally tagged mCh-Rho fails to rescue Rho activity in presence of C3. Control: oocyte microinjected with rGBD shows normal Rho activation and wound closure; C3: cell microinjected with rGBD fails to activate Rho in presence of C3; mCh-Rho-N41V: cell microinjected with rGBD and C3-insensitive mCh-Rho activates Rho, albeit it an ill-defined zone; mCh-Rho-N41V+C3: cell microinjected with rGBD and C3-insensitive mCh-Rho fails to rescue Rho activity in presence of C3. Scale bar 10 μm, time min:sec. |
|
|
Figure 3. Pools of inactive and active Cdc42 at the plasma membrane.(A) Oocytes microinjected with wGBD (green), Cy3-Cdc42 (magenta) and indicated concentrations of mRNA encoding the Cdc42-GAP Abr. Scale bar 10 μm, time min:sec.; (B) Quantification of Cy3-Cdc42, active Cdc42 and ratio of active Cdc42 to Cy3-Cdc42 for each condition. n = 8â24. One-way ANOVA with Tukey post-test statistical analysis. *p<0.05, **p<0.01, ***p<0.001, ***p<0.0001.Figure 3âsource data 1. Pools of inactive and active Cdc42 at the plasma membrane. |
|
|
Figure 4. RhoGDI is recruited to single-cell wounds enriched in Rho and Cdc42 activity.(A) Oocytes microinjected with wGBD (magenta), rGBD (blue) and GDI (green); (Aâ) Kymograph of wound closure and line scan of radially-averaged fluorescence intensity from (A); (B) Quantification of distance between peaks (n = 16); (C) Wounded oocytes fixed and stained with anti-X. laevis GDI. Scale bar 10 μm, time min:sec.Figure 4âsource data 1. RhoGDI is recruited to single-cell wounds enriched in Rho and Cdc42 activity.Figure 4âfigure supplement 1. X. laevis RhoGDI antibody specificity.Western blot stained with αGDI antibody to determine specificity; lane 1: X. laevis oocyte whole cell lysate (WCL), lane 2: WCL of oocytes overexpressing GDI, lane 3: WCL of oocytes expressing 3xGFP-GDI, lane 4: purified FLAG-GDI. |
|
|
Figure 5. RhoGDI overexpression differentially regulates Rho and Cdc42 activity.(A) Top two rows: oocytes microinjected with Cy3-Cdc42 (magenta) and wGBD (green) alone or with GDI. Bottom two rows: Oocytes microinjected with Cy3-Rho (magenta) and rGBD (green) alone or with GDI; (B) Oocytes microinjected with wGBD (magenta), rGBD (green) and increasing concentrations of GDI protein. Scale bar 10 μm, time min:sec; (C) Standard curve of Rho and Cdc42 activity with increasing concentrations of GDI (n = 10â23 for each concentration); (D) Quantification of Rho and Cdc42 activity at 15.8% above endogenous GDI (n = 17â20). Unpaired studentâs t-test, 2-tailed distribution, equal variance statistical analysis. *p<0.05.Figure 5âfigure supplement 1. Purified X. laevis RhoGDI protein.Coomassie stain of 12% SDS-PAGE to assess purity of FLAG-GDI; lane 1: start, lane 2: void, lanes 3â10: elution fractions. |
|
|
Figure 5âfigure supplement 2. Bovine RhoGDI decreases Rho and Cdc42 activity in a dose-dependent manner in vivo.(A) Standard curve of Rho and Cdc42 activity with increasing concentrations of bovine GDI (n = 2â30 for each concentration); (B) Quantification of Rho and Cdc42 activity at 4.8% above endogenous GDI (n = 24); (C) As in B but at 9.6% above endogenous GDI (n = 30â31). Unpaired studentâs t-test, 2-tailed distribution, equal variance statistical analysis. *p<0.05, ***p<0.001.Figure 5âfigure supplement 2âsource data 1. Bovine RhoGDI decreases Rho and Cdc42 activity in a dose-dependent mannerin vivo. |
|
|
Figure 6. RhoGDI extracts RhoGTPases from membranes in vitro.(A) Experimental setup of in vitro experiments: prenylated RhoGTPases were reconstituted on supported lipid bilayers (SLBs) in flow chambers and imaged by TIRF. Wash off experiments were designed to avoid RhoGTPase rebinding to membranes and performed controlling the flow rate via a syringe pump; (B) TIRF imaging allows for selective imaging of RhoGTPases at the membrane. Prenylated and unprenylated Cdc42 were imaged in the same conditions and TIRF signal at membranes was quantified (n = 4 for each condition); (C) Wash off experiments: prenylated Cdc42 reconstituted on SLBs were washed with imaging buffer only (control), in presence of 5 μM RhoGDI or RabGTTase Beta. Time lapse images at selected time points and quantification of the full experiments are shown. Decay curves were fitted with a monoexponential function; (D) Comparison of the Koff values obtained by fitting the decay curves (n = 3 for control and RabGTTase Beta, n = 2 for RhoGDI); (E) Schematic representation of the proposed mode of action of the two RhoGTPases solubilizers. RabGGTase Beta sequesters RhoGTPases in solution, whereas RhoGDI actively extracts RhoGTPases from the membranes. Scale bar 10 μm. Unpaired studentâs t-test, 2-tailed distribution, equal variance statistical analysis. **p<0.01, ***p<0.001, ****p<0.0001.Figure 6âsource data 1. RhoGDI extracts RhoGTPases from membranesin vitro.Figure 6âfigure supplement 1. In vitro data analysis.(A) Raw data. Wash off experiments were started after the GTPase signal at the membrane was stable. After starting the syringe pump, a signal overshoot occurred; (B) The overshoot signal was used as a reference point to align different experiments and cut off for further analysis; (C) Data were background corrected and normalized to display multiple curve on the same graph; (D) Data were fitted with a monoexponential decay curve to obtain dissociation constants (Koff) of the GTPases from the membrane. |
|
|
Figure 6âfigure supplement 2. Purified RhoGDI protein.Coomassie stain of 12% SDS-PAGE to assess purity of RhoGDI purified from bacteria; lane 1: start, lane 2: flow through, lane 3: TEV cleavage, lane 4: tag removal, lane 5: end product after gel filtration. |
|
|
Figure 7. RhoGDI extracts both inactive and active RhoGTPases from membranes in vitro.(A) Wash off experiments: prenylated Cdc42 in both inactive (Cdc42:GDP) and constitutively-active (Cdc42G12V:GTPγS) states were reconstituted on SLBs and washed in presence of 5 μM GDI. Time lapse images at selected time points are shown; (B) Quantification of wash off experiments in which the concentration of GDI was titrated between 0 and 20 μM; (C) Koff values obtained for inactive and constitutively-active Cdc42G12V fitting the decay curves with a monoexponential decay function are plotted against GDI concentration. Extraction rates were fitted with a hyperbolic function; fitting parameters Kd and Vmax are reported in table G; (D) Ratio of Koff obtained for inactive and constitutively-active Cdc42G12V at the same GDI concentration; (EâF, H) Same as in C-D and G for inactive (Rho:GDP) and constitutively-active (RhoG14V:GTPγS) Rho. Scale bar 10 μm.Figure 7âsource data 1. RhoGDI extracts both inactive and active RhoGTPases from membranesin vitro.Figure 7âfigure supplement 1. Nucleotide state of constitutively-active RhoGTPase variants after purification.The nucleotide state of Cdc42G12V (A), RhoG14V (B), Cdc42Q61L (D) and RhoQ63L (E) was assessed by reversed phase chromatography monitoring absorbance at 254 nm. A sample containing nucleotide standards was run on the same day of the samples (C for A and B; F for D and E). |
|
|
Figure 7âfigure supplement 2. RhoGDI extracts both inactive and active RhoGTPases from membranes in vitro.(A) Wash off experiments: prenylated Cdc42 in both inactive (Cdc42:GDP) and constitutively-active (Cdc42Q61L:GTP) states were reconstituted on SLBs and washed in presence of 5 μM GDI. Time lapse images at selected time points are shown; (B) Quantification of wash off experiments in which the concentration of GDI was titrated between 0 and 20 μM; (C) Koff values obtained for inactive and constitutively-active Cdc42Q61L fitting the decay curves with a monoexponential decay function are plotted against GDI concentration. Extraction rates were fitted with a hyperbolic function; (D) Ratio of Koff obtained for inactive and constitutively-active Cdc42Q61L at the same GDI concentration; (F) Same as in C-D for inactive (Rho:GDP) and constitutively-active (RhoQ63L:GTP) Rho. Scale bar 10 μm.Figure 7âfigure supplement 2âsource data 1. RhoGDI extracts both inactive and active RhoGTPases from membranesin vitro. |
|
|
Figure 7âfigure supplement 3. Comparison of G12V and Q61L constitutively-active RhoGTPases.Comparison of Koff values obtained for the two constitutively-active variants of Cdc42 (Cdc42G12V and Cdc42Q61L, (A and C) and Rho (RhoG14V and RhoQ63L, (B and D) from wash off experiments in presence of either WT (AâB) or E158/9Q GDI (CâD). Extraction rates were fitted with a hyperbolic function. |
|
|
Figure 7âfigure supplement 4. Comparison of bovine and Xenopus RhoGDI in their ability to extract both inactive and active RhoGTPases from synthetic membranes.(A) Koff values obtained for inactive (Cdc42:GDP) and constitutively-active (Cdc42Q61L:GTP) Cdc42 at different bovine GDI concentrations. Extraction rates were fitted with a hyperbolic function; (Aâ) Ratio of Koff obtained for inactive and constitutively-active Cdc42 at the same bovine GDI concentration; (BâBâ) same as in A-Aâ for inactive (Rho:GDP) and constitutively-active (RhoQ63L:GTP) Rho.Figure 7âfigure supplement 4âsource data 1. Comparison of bovine andXenopusRhoGDI in their ability to extract both inactive and active RhoGTPases from synthetic membranes. |
|
|
Figure 8. Identification of mutant RhoGDI deficient in extraction of active RhoGTPase.(A) Oocytes microinjected with halo-tagged WT, Î51â199, E158/9A and E158/9Q GDI mutants. Scale bar 10 μm, time min:sec; (B) Quantification of GDI intensity at wounds (n = 7â13). Unpaired studentâs t-test, 2-tailed distribution, unequal variance statistical analysis to WT. ****p<0.0001. (C) Comparison of Koff values obtained for inactive (Cdc42:GDP, Rho:GDP) and constitutively-active (Cdc42G12V: GTPγS, RhoG14V: GTPγS) Cdc42 and Rho from wash off experiments in presence of either WT (black) or E158/9Q (QQ) (red) GDI. Extraction rates were fitted with a hyperbolic function.Figure 8âsource data 1. Identification of mutant RhoGDI deficient in extraction of active RhoGTPase.Figure 8âfigure supplement 1. Analysis of previously-described extraction-deficient RhoGDI mutants.(AâI) Oocytes microinjected with WT or mutant GDI and quantification of localization relative to WT GDI; Unpaired studentâs t-test, 2-tailed distribution, unequal variance statistical analysis; (J) Average Koff values obtained for inactive Rho and Cdc42 in absence (control) and presence of 5 μM of either bovine GDI WT or bovine GDI mutants.Figure 8âfigure supplement 1âsource data 1. Analysis of previously-described extraction-deficient RhoGDI mutants. |
|
|
Figure 8âfigure supplement 2. Mutant E158/9Q RhoGDI is deficient in extraction of constitutively-active Cdc42Q61L and RhoQ63L in vitro..(AâB) Comparison of Koff values obtained for inactive (Cdc42:GDP, Rho:GDP) and constitutively-active (Cdc42Q61L:GTP, RhoQ63L:GTP) Cdc42 and Rho from wash off experiments in presence of either WT (black) or E158/9Q (QQ) (red) GDI. Extraction rates were fitted with a hyperbolic function.Figure 8âfigure supplement 2âsource data 1. Mutant E158/9Q RhoGDI is deficient in extraction of constitutively-active Cdc42Q61L and RhoQ63Lin vitro. |
|
|
Figure 8âfigure supplement 3. Mutant E163/4Q bovine RhoGDI is deficient in extraction of active Cdc42 and Rho in vitro.Comparison of Koff values obtained for inactive (Cdc42:GDP, Rho:GDP) and constitutively-active (Cdc42Q61L:GTP, RhoQ63L:GTP) Cdc42 and Rho from wash off experiments in presence of either WT (black) or E163/4Q (QQ) (red) bovine GDI. Extraction rates were fitted with a hyperbolic function.Figure 8âfigure supplement 3âsource data 1. Mutant E163/4Q bovine RhoGDI is deficient in extraction of active Cdc42 and Rhoin vitro. |
|
|
Figure 9. RhoGDI extracts active Cdc42 in vivo.(A) Oocytes microinjected with wGBD alone or with constitutively-active Cdc42 (CA:G12V), WT or QQ GDI; B) Quantification of total Cdc42 activity for (A), (n = 12); C) oocytes microinjected with Cy3-Cdc42 bound to GTPÉ£S alone or with WT or QQ GDI; D) Quantification of intensity for (C), (n = 18). Scale bar 10 μm, time min:sec. One-way ANOVA with Tukey post-test statistical analysis; E) Oocytes microinjected with wGBD (magenta), rGBD (green) alone or with QQ GDI; F) Quantification of total Cdc42 (magenta) and Rho (green) activity from (E) (n = 9); G) Cy3-Cdc42 or Cy3-Rho alone or with QQ GDI; H) Quantification of total recruitment of Cy3-Cdc42 (magenta) and Cy3-Rho (green) (n = 6â11). Scale bar 10 μm, time min:sec. Unpaired studentâs t-test, 2-tailed distribution, unequal variance statistical analysis. *p<0.05, **p<0.01, ***p<0.001, ***p<0.0001.Figure 9âsource data 1. RhoGDI extracts active Cdc42in vivo.Figure 9âfigure supplement 1. Cdc42 Q61L does not behave like constitutively-active Cdc42 in vivo.Oocytes injected with wGBD alone or with Cdc42 Q61L. Scale bar 10 μm, time min:sec. |
|
|
Figure 10. Schematic of proposed update to RhoGTPase cycle.We propose that in addition to the canonical GTPase cycle, GDI can extract active GTPase from the plasma membrane. Based on evidence that GTPase:GDI binding prevents GTP hydrolysis and nucleotide exchange (Hart et al., 1992; Ueda et al., 2001), active GTPase extracted by GDI would still be active upon its release back into the plasma membrane.Figure 10âfigure supplement 1. Schematic of RhoGDIâs role in RhoGTPase zone definition around wounds.Active Rho (green) and active Cdc42 (red) are activated in discrete, concentric zones that close inward as the wound heals. Cdc42 inactivation is variable throughout its zone, thus its zone is shaped by activation (Burkel et al., 2012). Conversely, the Rho zone is shaped by inactivation as it is subject to RhoGAPs 1/8 at the trailing edge of its zone (Davenport, 2016). Thus, we hypothesize that GDI extracts active Cdc42 throughout the Cdc42 zone and inactive Rho from the trialing edge of the Rho zone. |
|
|
Author response image 1. Dissociation of either GTP-loaded, Cy3-Cdc42 (Q61L) (yellow) or GDP-loaded Cy3-Cdc42 (WT) from Alexa647-RhoGDI after addition of excess unlabeled RhoGDI at t=0 as monitored by FRET.. |
|
|
Figure 1—figure supplement 1. Amino-terminally tagged RhoGTPases do not localize properly to wounds.Oocytes injected with (A) mCh-Cdc42 (magenta) and wGBD (green), (B) mCh-Rho (magenta) and rGBD (green) or C) mCh-Rac (magenta) and wGBD (green) with A’-C’) Corresponding line scans. Scale bar 10 μm, time min:sec.Figure 1—figure supplement 1—source data 1. Amino-terminally tagged RhoGTPases do not localize properly to wounds. |
|
|
Figure 2—figure supplement 1. Amino-terminally tagged Rho fails to rescue Rho activity upon inhibition of endogenous Rho.C3-insensitive amino-terminally tagged mCh-Rho fails to rescue Rho activity in presence of C3. Control: oocyte microinjected with rGBD shows normal Rho activation and wound closure; C3: cell microinjected with rGBD fails to activate Rho in presence of C3; mCh-Rho-N41V: cell microinjected with rGBD and C3-insensitive mCh-Rho activates Rho, albeit it an ill-defined zone; mCh-Rho-N41V+C3: cell microinjected with rGBD and C3-insensitive mCh-Rho fails to rescue Rho activity in presence of C3. Scale bar 10 μm, time min:sec. |
|
|
Figure 4—figure supplement 1. X. laevis RhoGDI antibody specificity.Western blot stained with αGDI antibody to determine specificity; lane 1: X. laevis oocyte whole cell lysate (WCL), lane 2: WCL of oocytes overexpressing GDI, lane 3: WCL of oocytes expressing 3xGFP-GDI, lane 4: purified FLAG-GDI. |
|
|
Figure 5—figure supplement 1. Purified X. laevis RhoGDI protein.Coomassie stain of 12% SDS-PAGE to assess purity of FLAG-GDI; lane 1: start, lane 2: void, lanes 3–10: elution fractions. |
|
|
Figure 6—figure supplement 1. In vitro data analysis.(A) Raw data. Wash off experiments were started after the GTPase signal at the membrane was stable. After starting the syringe pump, a signal overshoot occurred; (B) The overshoot signal was used as a reference point to align different experiments and cut off for further analysis; (C) Data were background corrected and normalized to display multiple curve on the same graph; (D) Data were fitted with a monoexponential decay curve to obtain dissociation constants (Koff) of the GTPases from the membrane. |
|
|
Figure 7—figure supplement 1. Nucleotide state of constitutively-active RhoGTPase variants after purification.The nucleotide state of Cdc42G12V (A), RhoG14V (B), Cdc42Q61L (D) and RhoQ63L (E) was assessed by reversed phase chromatography monitoring absorbance at 254 nm. A sample containing nucleotide standards was run on the same day of the samples (C for A and B; F for D and E). |
|
|
Figure 8—figure supplement 1. Analysis of previously-described extraction-deficient RhoGDI mutants.(A–I) Oocytes microinjected with WT or mutant GDI and quantification of localization relative to WT GDI; Unpaired student’s t-test, 2-tailed distribution, unequal variance statistical analysis; (J) Average Koff values obtained for inactive Rho and Cdc42 in absence (control) and presence of 5 μM of either bovine GDI WT or bovine GDI mutants.Figure 8—figure supplement 1—source data 1. Analysis of previously-described extraction-deficient RhoGDI mutants. |
|
|
Figure 9—figure supplement 1. Cdc42 Q61L does not behave like constitutively-active Cdc42 in vivo.Oocytes injected with wGBD alone or with Cdc42 Q61L. Scale bar 10 μm, time min:sec. |
|
|
Figure 10—figure supplement 1. Schematic of RhoGDI’s role in RhoGTPase zone definition around wounds.Active Rho (green) and active Cdc42 (red) are activated in discrete, concentric zones that close inward as the wound heals. Cdc42 inactivation is variable throughout its zone, thus its zone is shaped by activation (Burkel et al., 2012). Conversely, the Rho zone is shaped by inactivation as it is subject to RhoGAPs 1/8 at the trailing edge of its zone (Davenport, 2016). Thus, we hypothesize that GDI extracts active Cdc42 throughout the Cdc42 zone and inactive Rho from the trialing edge of the Rho zone. |
References [+] :
Abo,
Activation of NADPH oxidase involves the dissociation of p21rac from its inhibitory GDP/GTP exchange protein (rhoGDI) followed by its translocation to the plasma membrane.
1994, Pubmed
Abo, Activation of NADPH oxidase involves the dissociation of p21rac from its inhibitory GDP/GTP exchange protein (rhoGDI) followed by its translocation to the plasma membrane. 1994, Pubmed
Abreu-Blanco, Coordination of Rho family GTPase activities to orchestrate cytoskeleton responses during cell wound repair. 2014, Pubmed
Bement, A microtubule-dependent zone of active RhoA during cleavage plane specification. 2005, Pubmed , Xenbase
Bendezú, Spontaneous Cdc42 polarization independent of GDI-mediated extraction and actin-based trafficking. 2015, Pubmed
Benink, Concentric zones of active RhoA and Cdc42 around single cell wounds. 2005, Pubmed , Xenbase
Bishop, Rho GTPases and their effector proteins. 2000, Pubmed
Boulter, Regulation of Rho GTPase crosstalk, degradation and activity by RhoGDI1. 2010, Pubmed
Burkel, A Rho GTPase signal treadmill backs a contractile array. 2012, Pubmed , Xenbase
Clark, Integration of single and multicellular wound responses. 2009, Pubmed , Xenbase
Coll, Hob3p, the fission yeast ortholog of human BIN3, localizes Cdc42p to the division site and regulates cytokinesis. 2007, Pubmed
Davenport, Membrane dynamics during cellular wound repair. 2016, Pubmed , Xenbase
Dransart, Uncoupling of inhibitory and shuttling functions of rho GDP dissociation inhibitors. 2005, Pubmed
Dvorsky, Always look on the bright site of Rho: structural implications for a conserved intermolecular interface. 2004, Pubmed
Freisinger, Establishment of a robust single axis of cell polarity by coupling multiple positive feedback loops. 2013, Pubmed
Garcia-Mata, The 'invisible hand': regulation of RHO GTPases by RHOGDIs. 2011, Pubmed
Gavriljuk, Membrane extraction of Rab proteins by GDP dissociation inhibitor characterized using attenuated total reflection infrared spectroscopy. 2013, Pubmed
Gibson, Enzymatic assembly of DNA molecules up to several hundred kilobases. 2009, Pubmed
Hancock, A novel role for RhoGDI as an inhibitor of GAP proteins. 1993, Pubmed
Hansen, Stochastic geometry sensing and polarization in a lipid kinase-phosphatase competitive reaction. 2019, Pubmed
Hart, A GDP dissociation inhibitor that serves as a GTPase inhibitor for the Ras-like protein CDC42Hs. 1992, Pubmed
Hodgson, FRET binding antenna reports spatiotemporal dynamics of GDI-Cdc42 GTPase interactions. 2016, Pubmed
Hoffman, Structure of the Rho family GTP-binding protein Cdc42 in complex with the multifunctional regulator RhoGDI. 2000, Pubmed
Holmes, A mathematical model of GTPase pattern formation during single-cell wound repair. 2016, Pubmed
Howell, Negative feedback enhances robustness in the yeast polarity establishment circuit. 2012, Pubmed
Johnson, New insights into how the Rho guanine nucleotide dissociation inhibitor regulates the interaction of Cdc42 with membranes. 2009, Pubmed
Kimura, Regulation of myosin phosphatase by Rho and Rho-associated kinase (Rho-kinase). 1996, Pubmed
Lee, Protein tyrosine phosphatase-PEST and β8 integrin regulate spatiotemporal patterns of RhoGDI1 activation in migrating cells. 2015, Pubmed
Leonard, The identification and characterization of a GDP-dissociation inhibitor (GDI) for the CDC42Hs protein. 1992, Pubmed
Machacek, Coordination of Rho GTPase activities during cell protrusion. 2009, Pubmed
Martin, Spatio-temporal co-ordination of RhoA, Rac1 and Cdc42 activation during prototypical edge protrusion and retraction dynamics. 2016, Pubmed
Michaelson, Differential localization of Rho GTPases in live cells: regulation by hypervariable regions and RhoGDI binding. 2001, Pubmed
Moon, Rho GTPase-activating proteins in cell regulation. 2003, Pubmed
Müller, The Legionella effector protein DrrA AMPylates the membrane traffic regulator Rab1b. 2010, Pubmed
Ngo, Assessment of roles for the Rho-specific guanine nucleotide dissociation inhibitor Ly-GDI in platelet function: a spatial systems approach. 2017, Pubmed
Nomanbhoy, Characterization of the interaction between RhoGDI and Cdc42Hs using fluorescence spectroscopy. 1996, Pubmed
Nomanbhoy, Kinetics of Cdc42 membrane extraction by Rho-GDI monitored by real-time fluorescence resonance energy transfer. 1999, Pubmed
Palamidessi, Endocytic trafficking of Rac is required for the spatial restriction of signaling in cell migration. 2008, Pubmed
Pertz, Spatiotemporal dynamics of RhoA activity in migrating cells. 2006, Pubmed
Popp, Sortagging: a versatile method for protein labeling. 2007, Pubmed
Rossman, GEF means go: turning on RHO GTPases with guanine nucleotide-exchange factors. 2005, Pubmed
Schindelin, Fiji: an open-source platform for biological-image analysis. 2012, Pubmed
Sekine, Asparagine residue in the rho gene product is the modification site for botulinum ADP-ribosyltransferase. 1989, Pubmed
Slaughter, Dual modes of cdc42 recycling fine-tune polarized morphogenesis. 2009, Pubmed
Smith, NMR-based functional profiling of RASopathies and oncogenic RAS mutations. 2013, Pubmed
Sokac, Cdc42-dependent actin polymerization during compensatory endocytosis in Xenopus eggs. 2003, Pubmed , Xenbase
Tnimov, Quantitative analysis of prenylated RhoA interaction with its chaperone, RhoGDI. 2012, Pubmed
Ueda, Purification and characterization from bovine brain cytosol of a novel regulatory protein inhibiting the dissociation of GDP from and the subsequent binding of GTP to rhoB p20, a ras p21-like GTP-binding protein. 1990, Pubmed
Ueyama, Negative charges in the flexible N-terminal domain of Rho GDP-dissociation inhibitors (RhoGDIs) regulate the targeting of the RhoGDI-Rac1 complex to membranes. 2013, Pubmed
Vaughan, Control of local Rho GTPase crosstalk by Abr. 2011, Pubmed , Xenbase
Vaughan, Lipid domain-dependent regulation of single-cell wound repair. 2014, Pubmed , Xenbase
Watson, Quantitative analysis of membrane trafficking in regulation of Cdc42 polarity. 2014, Pubmed
Wühr, Deep proteomics of the Xenopus laevis egg using an mRNA-derived reference database. 2014, Pubmed , Xenbase
Yonemura, Rho localization in cells and tissues. 2004, Pubmed , Xenbase
Yu, Control of local actin assembly by membrane fusion-dependent compartment mixing. 2007, Pubmed , Xenbase
Yüce, An ECT2-centralspindlin complex regulates the localization and function of RhoA. 2005, Pubmed
Zhang, Liposome reconstitution and modulation of recombinant prenylated human Rac1 by GEFs, GDI1 and Pak1. 2014, Pubmed
