|
Figure 1. CEP1 is expressed in neural crest cells during frog embryogenesis. At gastrula stage (st.12.5 and st.14), CEP1 is expressed at the lateral borders of the neural plate, where neural crest cells are specified (arrows). Its expression is restricted to CNC at neurula stages (st.18) and continues in CNC cells as they commence migration (st.20; arrowhead) and migrate into branchial arches (open arrowheads). At tailbud stages (st.24 and st.26), CEP1 expression is also detected in somites. All embryos are oriented with anterior to the left. Dorsal views are shown in the upper panels and lateral views are shown in the lower panels. |
|
Figure 2. CEP1 is required for CNC cell migration. (A) Embryos were injected with control-MO, CEP1-MO (10 ng), or CEP1-MO with CEP1 RNA (0.1 ng) into one of the dorsal animal cells at 8-cell stage, together with a lineage tracer (nβGal, red staining, marked by *). In situ hybridization analysis was performed at neurula stage (st.14) and tailbud stage (st.23). Arrows point to reduced neural crest migration indicated by Sox10/Twist expression. Embryos are oriented with anterior to the left. Dorsal views at neurula stage and lateral views of both uninjected and injected sides of the same embryo at tailbud stage are shown. (B) Percentage of embryos with defective neural crest migration. While CEP1-MO lead to defective migration in >90% of the embryos, adding CEP1 RNA rescued the rate of defective embryos to 45%. Fisherâs exact test was performed between control and CEP1-MO conditions and P < 0.05. Ï2-test was performed between CEP1-MO and rescue conditions and P < 0.05. (C) CEP1-MO efficiently blocked the translation of CEP1. CEP1-EGFP containing MO recognition sequence in the 5â²UTR was overexpressed in 2-cell stage embryos. While CEP1 RNA was expressed in all embryos as reflected by in situ hybridization, addition of CEP1-MO blocked the protein translation as reflected by the fluorescence signal of EGFP tag. CEP1-EGFP without 5â²UTR can not be blocked by the morpholino. |
|
Figure 3. CEP1 is required cell-autonomously for neural crest migration. (A) GFP-labeled CNC explants were dissected and transplanted into unlabeled host embryos and their migration in the host embryos was imaged at late tailbud stages. Fluorescence and DIC merged images and fluorescence images alone are shown side by side. Defects in CEP1-MO expressing cells to migrate ventrally and to segregate into distinct streams (marked by numbers) were rescued by co-expressing CEP1 RNA. (B) The relative distance of lateral migration to the entire D-V length was calculated, and the number of distinct migratory stream was counted for each CNC graft and summarized in the bar graph. Both the migration distance and the number of segregated streams are significantly reduced by CEP1 knockdown, while adding CEP1 RNA significantly rescued both defects (studentâs t-test, P < 0.01). |
|
Figure 4. CEP1-MO inhibits cranial cartilage formation. Cranial cartilages from control- or CEP1-MO-injected tadpoles were stained with Alcian blue. Ventral views are shown with injected sides marked by *. Cartilage on CEP1-MO-injected side was malformed or even completely missing. M, Meckelâs cartilage formed by mandibular stream; CH, ceratohyal cartilage formed by hyoid stream; CB, ceratobranchial cartilage formed by third and fourth branchial arch streams. |
|
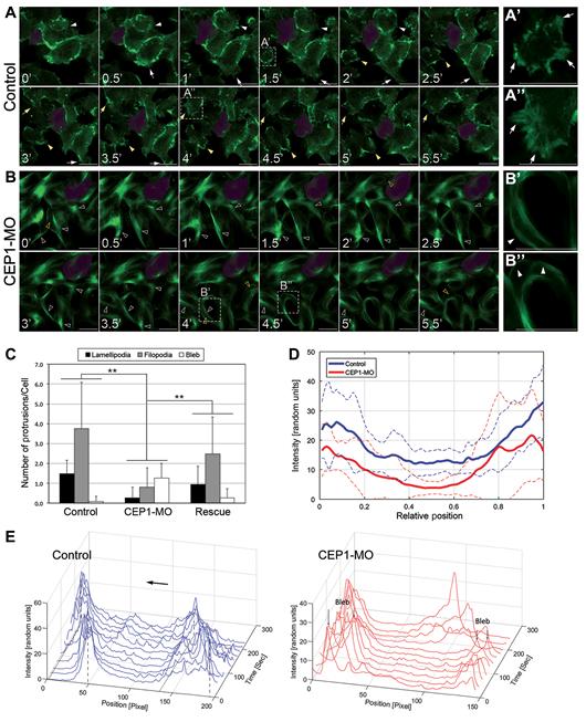
Figure 5. CEP1-MO disrupts the organization of actin filaments. CNC explants receiving EGFP-Utrophin with or without CEP1-MO (5 ng) were dissected and plated on FN-coated cover slides and the dynamics of actin filaments during cell migration were recorded by time-lapse microscopy. (A) Image frames of control neural crest explants over 5.5 min are shown. White or yellow arrows and arrowheads follow the same protrusion over time. (B) Image frames of CEP1-MO expressing cells. White open arrowheads point to the same actin bundle over time and yellow open arrowheads point to the membrane blebs. One cell in both control and CEP1-MO movie frames is shaded in purple to show cell shape changes and translocation over time. AââAâ and BââBâ are higher magnification views of corresponding boxed area. Images were taken at 40Ã. Scale bar, 20 μm. (C) The number of each type of protrusions formed was counted and averaged in the bar graph. While control neural crest cells formed 1.5 lamellipodia and 3.8 filopodia on average, blocking CEP1 reduced the formation of both protrusions to 0.3 and 0.8 per cell, respectively, and increased the formation of membrane blebs to 1.3 per cell. Co-expressing CEP1 rescued the formation of cell protrusions and restored the numbers to 1.0, 2.5, and 0.3, respectively. Studentâs t-test was performed and both MO inhibition and rescue were significant (P < 0.01). (D) Intensity plots for EGFP-labeled actin filaments were generated for 15 control and 15 CEP1-MO expressing cells. Solid lines reflect the mean signal intensity at locations relative to the length of the cell, and dashed lines above and below mark the standard deviation at each location. There is no significant difference in actin intensity at the cell periphery, but significant difference at cell center. (E) Actin fluorescence intensities across one control and one CEP1-MO cell were plotted over 4 min. In control graph, dashed lines mark the positions of cell protrusions at the beginning and the end of the experiment, reflecting leftward migration of the cell. In CEP1-MO graph, blebs reflected by the double peaks are marked by arrows. The cell is not migrating, but shrinking towards the end. |
|
Figure 6. CEP-MO affected force transmission during neural crest cell migration. (A and B) Traction force microscopy was performed and the strain energy received by extracellular matrix was calculated and plotted on the image. In control cells, high strain energy was observed underneath lamellopodia protrusions (arrows). In CEP1-MO cells, high strain energy was observed underneath the cell center rather than underneath membrane blebs (arrows). (C) Over 200 control and CEP1-MO cells were categorized into three behavioral types, i.e. spreading, intermediate, and blebbing. χ2-test confirmed that CEP1-MO decreased the percentage of spreading cells and increased the percentage of blebbing cells significantly (P < 0.05). (D) Average strain energy underneath cells was calculated over the course of the movie and compared between different behavioral types using Fisher’s least significant difference test. While the hydrogel beneath control or CEP1-MO cells of the same behavior absorbed similar amount of strain energy, there were significant differences in strain energy beneath cells with different behaviors. |
|
Figure 7. CEP1 localization in migrating neural crest cells. EGFP-CEP1 (0.05 ng) and RFP-Utrophin were co-expressed in neural crest cells. (A and B) CEP1 located to membrane protrusions and cell membrane, as well as in the perinuclear region in filamentous or condensed patch (arrows). AââAâ and BââBâ are enlarged insets of the boxed areas in A and B, showing co-localization of CEP1 with actin along lamellipodia protrusion, cell membrane, and at the base of filopodia protrusion. (C) For better visualization of CEP1 localization, one isolated neural crest cell was shown with GFP channel alone. CEP1 is localized to cell membrane (arrowheads) and in a punctate manner in protrusions (Câ). Images were taken at 63Ã. Scale bar, 20 μm. |
|
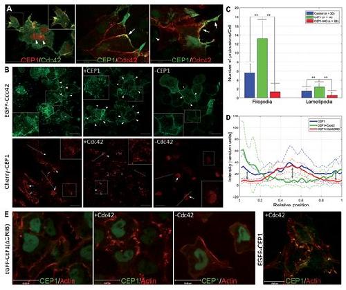
Figure 8. CEP1 and Cdc42 interact with each other during neural crest migration. (A) Co-localization of CEP1 and Cdc42 (0.05 ng each). Cdc42 co-localizes with CEP1 in membrane protrusions (arrows and inset), but not in perinuclear region (arrowheads). Images were taken at 60Ã. Scale bar, 20 μm. (B) The cellular localization of Cdc42 or CEP1 at increased (0.2 ng of RNA) or decreased (5 ng of MO) level of CEP1 or Cdc42. Arrowheads in EGFP-Cdc42 panels point to high level of Cdc42 in protrusions and cell membrane. In Cherry-CEP1 panels, arrows point to CEP1 in perinuclear region, while closed and open arrowheads point to cell protrusions and plasma membrane, respectively. Enlarged insets show one cell (in dashed box) under each condition. Images were taken at 63Ã. Scale bar, 20 μm. (C) Numbers of membrane protrusions in control, CEP1 overexpression, and CEP1-MO cells were counted and summarized in the bar graph. Both increase and decrease of membrane protrusions are significant (studentâs t-test, P < 0.01). (D) The cellular distribution of CEP1 under control, Cdc42 overexpression, and Cdc42 knockdown conditions were compared. The intensities of Cherry-CEP1 fluorescence signals in 16â17 cells were analyzed along a line across each cell (see examples in B), and the data were normalized against the length of the cell. Solid lines are average signal intensity under each condition and dashed lines are average ± standard deviation. Gray double-headed arrows point to regions of significant differences. (E) CEP1 lacking the CRIB domain can not interact with Cdc42. EGFP-CEP1(ÎCRIB) is localized to the nucleus, and changes in Cdc42 level do not alter its localization. In contrast, EGFP-CEP1 is mainly localized to membrane protrusions when Cdc42 is co-expressed. Scale bar, 20 μm. |
|
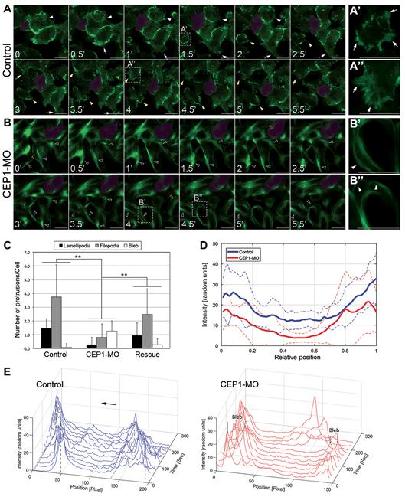
Supplementary Figure S1. Migration of control neural crest cells. Time-lapse frames of control neural crest cells expressing membrane-tethered EGFP, showing cell shape changes and the dynamics of membrane protrusions. Arrowheads point to lamellipodia while arrows point to filopodia. Scale bar=20um. |
|
Supplementary Figure S2. Migration of CEP1-MO expressing neural crest cells.
Time-lapse frames of neural crest cells expressing CEP1-MO together with
membrane-tethered EGFP. Arrowheads point to membrane blebs while arrows
point to filopodia. Scale bar=20um. |