Click here to close
Hello! We notice that you are using Internet Explorer, which is not supported by Xenbase and may cause the site to display incorrectly.
We suggest using a current version of Chrome,
FireFox, or Safari.
???displayArticle.abstract???
Size is a fundamental feature of biological systems that affects physiology at all levels. For example, the dynamic, microtubule-based spindle that mediates chromosome segregation scales to a wide range of cell sizes across different organisms and cell types. Xenopus frog species possess a variety of egg and meiotic spindle sizes, and differences in activities or levels of microtubule-associated proteins in the eggcytoplasm between Xenopus laevis and Xenopus tropicalis have been shown to account for spindle scaling [1]. Increased activity of the microtubule severing protein katanin scales the X. tropicalis spindle smaller compared to X. laevis [2], as do elevated levels of TPX2, a protein that enriches the cross-linking kinesin-5 motor Eg5 at spindle poles [3]. To examine the conservation of spindle scaling mechanisms more broadly across frog species, we have utilized the tiny, distantly related Pipid frog Hymenochirus boettgeri. We find that egg extracts from H. boettgeri form meiotic spindles similar in size to X. tropicalis but that TPX2 and katanin-mediated scaling is not conserved. Instead, the microtubule depolymerizing motor protein kif2a functions to modulate spindle size. H. boettgeri kif2a possesses an activating phosphorylation site that is absent from X. laevis. Comparison of katanin and kif2a phosphorylation sites across a variety of species revealed strong evolutionary conservation, with X. laevis and X. tropicalis possessing distinct and unique alterations. Our study highlights the diversity and complexity of spindle assembly and scaling mechanisms, indicating that there is more than one way to assemble a spindle of a particular size.
Figure 1. Comparison of Meiotic Spindle Length in Pipid Frog Species
(A) Immunofluorescence images and egg diameter quantification of fixed eggs of each frog species. Boxplot shows all individual egg diameters. n ⥠20 egg diameters measured for each species.
(B) Comparison of meiotic spindle length of X. laevis, X. tropicalis, and H. boettgeri, measured by immunofluorescence in fixed eggs. n > 30 spindles for each species. Boxplot shows all individual spindle lengths.
(C) Representative images of spindles assembled in X. laevis, X. tropicalis, and H. boettgeri egg extracts.
(D) Spindle length measured in either fixed H. boettgeri eggs in vivo or H. boettgeri egg extracts in vitro. n = 30 egg spindles; n = 38 extract spindles from 3 separate H. boettgeri extracts. Boxplot shows all individual spindle lengths. p = 0.426.
For all boxplots, thick line inside box represents average length; upper and lower box boundaries represent ± SD. âââp < 0.0001; NS, not significant. All scale bars represent 10 μm. See also Figure S1A.
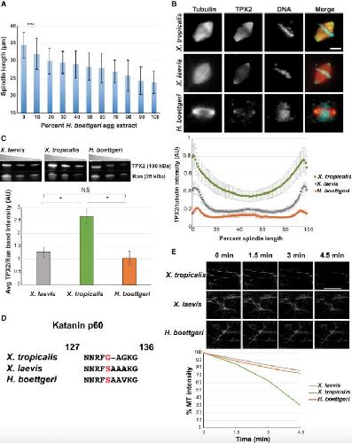
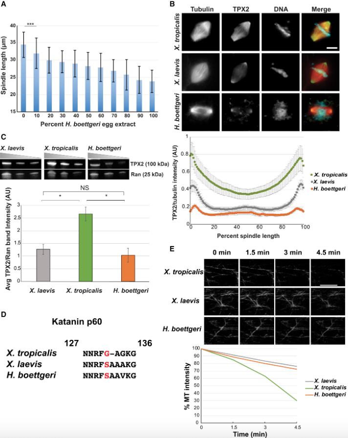
Figure 2. Cytoplasmic Factors Scale Spindle Length in H. boettgeri Egg Extracts through a Mechanism Distinct from That of Xenopus Species
(A) Quantification of spindle length in X. laevis extract mixed with increasing amounts of H. boettgeri extract. n > 25 spindles each condition from 3 separate mixing experiments using 3 separate X. laevis egg extracts and 3 separate H. boettgeri extracts. There was a significant decrease in spindle length at 10% H. boettgeri egg extract added; âââp = 0.0059.
(B) Top: representative immunofluorescence images of TPX2-stained spindles in X. laevis, X. tropicalis, and H. boettgeri egg extracts. Bottom: line scan quantification of the average ratio of TPX2 to tubulin fluorescence intensity across the spindle length in each species egg extract. n > 50 spindles each extract from at least 3 extracts per species. AU, arbitrary units.
(C) Top: western blot of X. laevis, X. tropicalis, and H. boettgeri extracts, probed for TPX2. Bottom: quantification of 3 separate blots for each species. Band intensities were normalized to the integrated density of the corresponding Ran loading control. AU, arbitrary units. âp < 0.05. NS, not significant.
(D) Alignment of sequences around serine 131 in X. laevis, X. tropicalis, and H. boettgeri katanin p60.
(E) Top: representative images of fluorescently labeled microtubule severing over time in each species egg extract. Bottom: quantification of integrated fluorescence intensity of representative images shown over time in each species egg extract. Similar effects were observed in n ⥠3 egg extracts per species; one representative assay is quantified here.
All scale bars represent 10 μm. All error bars represent +/- SD. See also Figure S1B and Figure S4B.
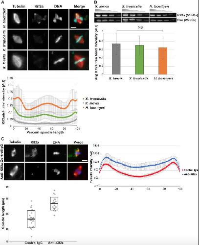
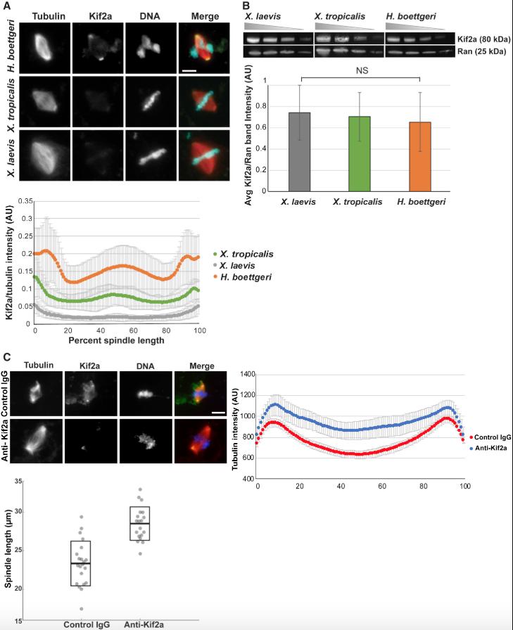
Figure 3. Kif2a Is Enriched on Spindles in H. boettgeri Egg Extracts, and Inhibition of Kif2a Increases Spindle Length.
Top: representative immunofluorescence images of kif2a-stained spindles in X. laevis, X. tropicalis, and H. boettgeri egg extracts. Bottom: line scan quantification of the average ratio of kif2a to tubulin fluorescence intensity across the spindle length in each species egg extract. n > 50 spindles each extract from at least 3 extracts per species. Error bars represent ± SD.
(B) Top right: western blot of X. laevis, X. tropicalis, and H. boettgeri extracts, probed for kif2a. Bottom: quantification of 3 separate blots for each species. Band intensities were normalized to the integrated density of the corresponding Ran loading control. AU, arbitrary units.
(C) Top left: representative spindle images in H. boettgeri egg extracts upon addition of a kif2a antibody or control IgG. Top right: line scan quantification of the average tubulin fluorescence intensity along the long axis of spindles in control- and kif2a-inhibited H. boettgeri egg extracts. AU, arbitrary units. Error bars represent ± SD. Bottom left: quantification of spindle length in kif2a inhibited H. boettgeri egg extracts. n ⥠19 spindles each from 2 extracts. Thick line inside box represents average length; upper and lower box boundaries represent ± std dev. Kif2a antibody or control IgG were added to a final concentration of 0.7 mg/mL. Scale bars represent 10 μm.
Figure 4. Serine 252 of Kif2a Regulates Its Activity
(A) Left: spindle length in X. laevis egg extracts with 0.5 μM exogenous recombinant X. laevis or H. boettgeri proteins added. Right: representative images of spindles in (A). n ⥠137 spindles from 3 separate extracts.
(B) Top: increasing amounts of recombinant X. laevis or H. boettgeri kif2a proteins were added to taxol-stabilized microtubules and microtubules sedimented through a sucrose cushion. Amounts of soluble tubulin in the supernatant (S) and pellet (P) were quantified by SDS-PAGE and Coomassie staining. Bottom: ratio of pellet to supernatant gel band intensities in the microtubule sedimentation assay with 200 nM H. boettgeri or X. laevis kif2a added. Bands from 3 separate gels quantified, p = 0.2768. NS, not significant. Error bars represent ± SD.
(C) Schematic of kif2a domain organization and sequence alignment of the area around amino acid 252 in H. boettgeri (H.b.) and X. laevis (X.l.).
(D) Left: Spindle length in X. laevis egg extracts with 0.5 μM exogenous recombinant wildtype X. laevis, H. boettgeri and mutant Kif2a I252S or Kif2a S252I proteins added. Right: representative images of spindles in (D). n ⥠138 spindles from 3 separate extracts.
All boxplots show all individual spindle lengths. Thick line inside box represents average length; upper and lower box boundaries represent ± SD. âââp < 0.0001; NS, not significant. All scale bars represent 10 μm. See also Figure S2A, Figure S2B, Figure S3, and Figure S4A.
Figure S1. Comparison of Pipid frog size and katanin sequences across species. Related to Figures 1 and 2.
A. Summary chart of body mass and genome size in Pipid frogs.
B. Full sequence alignment of katanin in X. laevis, X. tropicalis, and H. boettgeri.
Figure S2. Purification of kif2a constructs and comparison of kif2a sequences across species. Related to Figure 4.
A. Purified recombinant full length MBP-tagged kif2a proteins on a Coomassie-stained 4-20% SDS-Page gradient gel. Lane 1= X. laevis kif2a. Lane 2= H. boettgeri kif2a. Lane 3=Kif2a S252I. Lane 4=Kif2a I252S. B. Full sequence alignment of kif2a in X. laevis, X. tropicalis, and H. boettgeri.
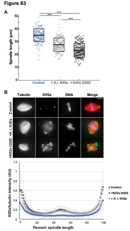
Figure S3. Kif2a phosphomimetic mutant experiments. Related to Figure 4.
A. Spindle length in X. laevis egg extracts with 0.5 µM exogenous recombinant wild type X. laevis or an X. laevis phosphomimetic mutant (Kif2a I252E) proteins added. Box plot shows all individual spindle lengths. nâ¥161 spindles from 3 separate extracts. For all box plots, thick line inside box= average length, upper and lower box boundaries= +/- std dev. ***p<0.0001. B. Top Panel: Representative images of spindles in (A). Bottom Panel: Line scan quantification of the average ratio of kif2a to tubulin fluorescence intensity across the spindle length of spindles described above. Error bars= +/- std dev.
Figure S4. Phylogenetic prediction of spindle size scaling mechanisms by comparing microtubule depolymerizing proteins across species. Related to Figures 2 and 4.
A. Sequence alignment of kif2a in vertebrates around amino acid 252.
B. Sequence alignment of katanin in vertebrates around amino acid 131.
Brown,
Xenopus tropicalis egg extracts provide insight into scaling of the mitotic spindle.
2007, Pubmed,
Xenbase
Brown,
Xenopus tropicalis egg extracts provide insight into scaling of the mitotic spindle.
2007,
Pubmed
,
Xenbase Buster,
Katanin inhibition prevents the redistribution of gamma-tubulin at mitosis.
2002,
Pubmed Camacho,
BLAST+: architecture and applications.
2009,
Pubmed Christenson,
De novo Assembly and Analysis of the Northern Leopard Frog Rana pipiens Transcriptome.
2014,
Pubmed Crowder,
A comparative analysis of spindle morphometrics across metazoans.
2015,
Pubmed
,
Xenbase Feng,
Phylogenomics reveals rapid, simultaneous diversification of three major clades of Gondwanan frogs at the Cretaceous-Paleogene boundary.
2017,
Pubmed Gibeaux,
Paternal chromosome loss and metabolic crisis contribute to hybrid inviability in Xenopus.
2018,
Pubmed
,
Xenbase Goshima,
Control of mitotic spindle length.
2010,
Pubmed Grabherr,
Full-length transcriptome assembly from RNA-Seq data without a reference genome.
2011,
Pubmed Hannak,
Investigating mitotic spindle assembly and function in vitro using Xenopus laevis egg extracts.
2006,
Pubmed
,
Xenbase Hartman,
Katanin, a microtubule-severing protein, is a novel AAA ATPase that targets to the centrosome using a WD40-containing subunit.
1998,
Pubmed Helmke,
TPX2 levels modulate meiotic spindle size and architecture in Xenopus egg extracts.
2014,
Pubmed
,
Xenbase Hyman,
Preparation of modified tubulins.
1991,
Pubmed Jang,
Plk1 and Aurora A regulate the depolymerase activity and the cellular localization of Kif2a.
2009,
Pubmed Kitaoka,
Spindle assembly in egg extracts of the Marsabit clawed frog, Xenopus borealis.
2018,
Pubmed
,
Xenbase Lee,
Whole-mount fluorescence immunocytochemistry on Xenopus embryos.
2008,
Pubmed
,
Xenbase Loughlin,
A computational model predicts Xenopus meiotic spindle organization.
2010,
Pubmed
,
Xenbase Loughlin,
Katanin contributes to interspecies spindle length scaling in Xenopus.
2011,
Pubmed
,
Xenbase McNally,
Katanin is responsible for the M-phase microtubule-severing activity in Xenopus eggs.
1998,
Pubmed
,
Xenbase Minsuk,
Surface mesoderm in Xenopus: a revision of the stage 10 fate map.
1997,
Pubmed
,
Xenbase Minsuk,
Dorsal mesoderm has a dual origin and forms by a novel mechanism in Hymenochirus, a relative of Xenopus.
1996,
Pubmed
,
Xenbase Miyamoto,
The Microtubule-Depolymerizing Activity of a Mitotic Kinesin Protein KIF2A Drives Primary Cilia Disassembly Coupled with Cell Proliferation.
2015,
Pubmed Reber,
XMAP215 activity sets spindle length by controlling the total mass of spindle microtubules.
2013,
Pubmed
,
Xenbase Schindelin,
Fiji: an open-source platform for biological-image analysis.
2012,
Pubmed Session,
Genome evolution in the allotetraploid frog Xenopus laevis.
2016,
Pubmed
,
Xenbase Subramanian,
DIALIGN-TX: greedy and progressive approaches for segment-based multiple sequence alignment.
2008,
Pubmed Sun,
Whole-genome sequence of the Tibetan frog Nanorana parkeri and the comparative evolution of tetrapod genomes.
2015,
Pubmed
,
Xenbase Trofimova,
Ternary complex of Kif2A-bound tandem tubulin heterodimers represents a kinesin-13-mediated microtubule depolymerization reaction intermediate.
2018,
Pubmed Wilbur,
Mitotic spindle scaling during Xenopus development by kif2a and importin α.
2013,
Pubmed
,
Xenbase Zerbino,
Ensembl 2018.
2018,
Pubmed Zhang,
Drosophila katanin is a microtubule depolymerase that regulates cortical-microtubule plus-end interactions and cell migration.
2011,
Pubmed